食品伙伴网信息服务中心提供国内外食品标准法规管理及咨询、食品安全信息监控与分析预警、标签设计与审核及合规咨询、特殊食品注册备案、“三新”产品申报等服务。访问 info.foodmate.net 了解更多。
咨询电话:0535-2129301
联系邮箱:vip@foodmate.net
客服微信:foodmateinfo
加“客服微信”进入食品安全&标准法规微信交流群
食品标签是指食品包装上的文字、图形、符号及一切说明物,是反映食品真实属性的最直接表现形式。随着食品安全事件的不断发生和消费者安全意识的不断提高,食品标签相关标准法规得到广泛关注。鉴于此食品伙伴网信息服务中心对中国大陆、台湾、香港和澳门四地的食品标签相关标准法规进行简单介绍,帮助食品生产企业、销售商和消费者了解这四地食品标签及营养标签相关的法规、标准,后续还将详细为大家介绍营养标签相关的知识。
一、中国大陆
中国大陆法律、法规、规章及标准均对食品标签标识进行了规定,涉及食品标签标示的法律有《食品安全法》、《广告法》、《商标法》、《产品质量法》等,涉及的法规、规章有《食品安全法实施条例》、《食品标识管理规定》、《新食品原料安全性审查管理办法》等,涉及食品标签的标准包括通用标准《食品安全国家标准 预包装食品标签通则》(GB 7718-2011)、《食品安全国家标准 预包装食品营养标签通则》(GB 28050-2011)及具体产品标准如《食品安全国家标准 发酵酒及其配制酒》(GB 2758-2012)等。
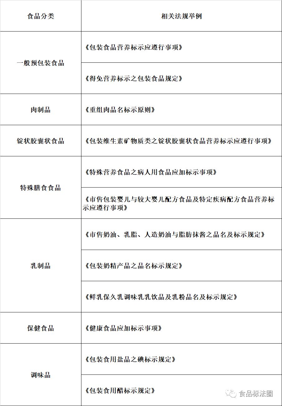
大陆地区食品标签标准法规涵盖普通预包装食品、散装食品、农产品、特殊膳食食品等各个类别。具体食品分类及对应法规、标准举例如表1所示。
表1 中国大陆不同食品分类对应的食品标签相关法律、法规和标准
另外,针对食品标签中转基因、菌种和食品添加剂标识等法规中不明确的细节方面,原农业部、原国家卫计委(卫生部)和食药总局会发布相关的办法、问答、复函或通知,指导食品企业促进食品标签合规。例如《农业转基因生物标识管理办法》、《〈预包装食品标签通则〉(GB7718-2011)问答》、《卫生部办公厅关于预包装饮料酒标签标识有关问题的复函》(卫办监督函(2012)851号)、《关于食品中使用菌种标签标示有关问题的复函》(卫办监督函(2013)367号)、《总局关于保健食品命名有关事项的公告》(2016年第43号)等。
二、中国台湾
台湾地区涉及产品标签的法律主要为《商品标示法》,法规由卫生福利部发布的通用型法规与一系列具体产品的标示原则组成,涉及的食品类别包括调味品、肉制品、饮料、特殊膳食、乳制品等众多产品。食品标签相关法规举例如表2所示:
表2 台湾地区食品标签相关法规
除以上法规规定了食品标签的相关内容外,台湾经济部标准检验局还发布了标准《包装食品标示》(CNS 3192)供食品企业参考。
卫生福利部不仅会针对某类具体产品发布标示规定,也会针对散装食品、转基因食品、食品原料、食品过敏原发布制定法规要求,如《食品原料『蛹虫草(Cordyceps militaris)』之使用限制及其食品之警语标示》、《牛樟芝食品管理及标示相关规定》、《食品过敏原标示规定》、《散装食品标示相关规定》、《包装食品含基因改造食品原料标示应遵行事项》、《直接供应饮食场所之食品含基因改造食品原料标示规定》、《食品添加物含基因改造食品原料标示应遵行事项》及《散装食品含基因改造食品原料标示应遵行事项》等。
三、中国香港
香港地区对食品标签的规定主要在《食物及药物(成分组合及标签)规例》中,食品的宣传广告同时需符合《不良医药广告条例》,禁止宣传能够预防或治疗条例中规定的疾病。另外,《公众卫生及市政条例》第61条规定禁止食品的标签及宣传品对消费者造成误导性。
为了帮助食品企业标签合规,食物安全中心还就营养标签、营养声称、过敏原和转基因等发布一系列指引,包括《营养标签及营养声称技术指引》、《婴儿配方产品、较大婴儿及幼儿配方产品及预先包装婴幼儿食物的营养成分组合及营养标签技术指引》《有关食物致敏物、食物添加剂及日期格式的标签指引》、《预先包装食物营养标签的食用分量业界指引》、《营养标签小量豁免申请指引》、《制备可阅的食物标签业界指引》、《基因改造食物自愿标签指引》等。
四、中国澳门
澳门地区对食品标签的规定很少,1992年制定并发布了《供应予消费者之熟食产品标签所应该遵守之条件》,并于1994年和2004年对此法规进行了两次修订。无论是本地食品还是进口食品,无论是预包装食品和非预包装食品,均由此法规进行规管。
五、小结
中国大陆和台湾地区从法律、法规、标准等多个层面对食品标签进行了规定。对普通预包装食品的标签要求不适用于特殊膳食食品,并针对不同的食品类别制定了相应的法规规定。香港地区主要由《食物及药物(成分组合及标签)规例》对食品标签进行规管,既适用于普通预包装食品,也适用于特殊膳食食品。澳门地区的《供应予消费者之熟食产品标签所应该遵守之条件》适用于预包装食品和非预包装食品,不适用于非预包装的新鲜产品以及含酒精量超过5%的饮料。
对于在大陆销售的食品,除了需符合《食品安全法》、《广告法》、GB7718等食品通用法规标准外,还需符合各产品审查细则特殊要求以及执行标准标签要求,在遇到标签标示问题时,还可以查询原卫生计生委、食药总局发布的公告、函复等文件。对于想要出口至港澳台地区的食品,则需认真了解港澳台地区对食品标签的法律、法规和指引,减少和避免贸易损失。
推荐阅读:
原创|加拿大食品药品条例修正案解读:关于标签、营养标签相关规定
原创 | 与大家一起探讨美国食品营养标签中份数和份量的标识方法(一)
原创 | 与大家一起探讨美国食品营养标签中份数和份量的标识方法(二)
食品伙伴网信息服务中心提供国内外食品标准法规管理及咨询、食品安全信息监控与分析预警、标签设计与审核及合规咨询、特殊食品注册备案、“三新”产品申报等服务。访问 info.foodmate.net 了解更多。
咨询电话:0535-2129301
联系邮箱:vip@foodmate.net
客服微信:foodmateinfo
加“客服微信”进入食品安全&标准法规微信交流群