更多行业资讯
关注联合资信
广州市作为广东省省会,是国务院批复确定的中国重要的中心城市、国际商贸中心和综合交通枢纽,同时亦是粤港澳大湾区、泛珠江三角洲经济区的中心城市以及一带一路的枢纽城市。近年来,广州市写字楼租赁市场表现良好。TMT行业和金融业为广州优质写字楼租赁市场发展的坚实基础。本文将结合宏观及区域经济环境、政策、城市规划等方面对广州市写字楼租赁市场2007-2022年6月的运营状况进行分析,并结合历史运营状况对未来写字楼租赁市场发展进行展望,进而为资产证券化项目中广州区域写字楼类标的资产价值衡量提供参考。
自2001年12月加入世界贸易组织,受出口大幅增加的影响,我国经济增速呈增长趋势。而2007-2009年,在美国次贷危机演变的全球金融危机的影响下,中国GDP增速出现下滑,广州市GDP同比增长率亦从15.50%下降至11.70%。广州市优质写字楼租金水平由2008年6月的109.51元/平方米•月下跌至2009年12月的92.20元/平方米•月,跌幅达15.81%。在金融危机发生后,我国出台了降准降息等货币政策,并推出了四万亿政府开支计划的财政政策。2010-2016年,广州市经济运行情况基本稳定,广州市优质写字楼租金水平持续上涨,并于2016年12月突破了140元/平方米•月。2017-2019年,广州市GDP同比增长率小幅上升,广州市优质写字楼租金水平于2019年12月上涨至峰值168.20元/平方米•月。进入2020年,新冠肺炎疫情的全球大流行对各国经济和贸易造成严重冲击,全球经济陷入深度衰退。我国在宏观政策方面加大了逆周期调节力度对冲疫情负面影响,推动经济逐季复苏,GDP全年同比增长率为2.34%,成为全球主要经济体中唯一实现正增长的国家;而广州市GDP同比增长率为2.70%,略高于全国水平。但受整体经济低迷影响,广州市优质写字楼租金水平持续小幅下降,于2020年12月下降至162.70元/平方米•月。2021年,我国宏观政策保持连续性、稳定性,经济持续稳定恢复。2021年全年广州市GDP同比增长率回升至8.10%,但由于广州市优质写字楼市场供应量仍显著高于净吸纳量,租金水平继续下降至159.00元/平方米/月。总体看,广州市优质写字楼租金水平主要受经济发展环境、金融危机及新冠肺炎疫情等突发事件因素综合影响。
受金融危机影响,2007-2009年广州市优质写字楼空置率处于较高水平,均在14.50%以上。2010-2016年,在经济运行情况基本稳定的情况下,广州市优质写字楼空置率整体水平波动下降,于2015年3月达到10.20%。2016年受国内经济下行压力,叠加广州优质写字楼供给量整体增长(2016年广州优质写字楼新增供应量达95万平方米)的影响,空置率于2016年12月增长至12.40%。2017-2019年,广州优质写字楼新增供应量较2016年明显下降,但需求端表现尚可,空置率于2019年下降至6.00%以下。进入2020年后,新冠肺炎疫情的影响导致广州市优质写字楼空置率上升,于年末达9.00%。2021年广州市优质写字楼新增供应量和年净吸纳量均迎来增长,但由于供应量仍显著高于净吸纳量叠加新冠肺炎疫情的反复,广州优质写字楼空置率继续上升,于2021年12月达到11.90%。总体看,广州市优质写字楼市场空置率主要受市场供需和经济环境等因素的复合影响。
和其他城市比较来看,2010-2016年,广州市优质写字楼空置率较为稳定但高于其他一线城市。2016年-2019年,受供应量显著下降的影响,广州优质写字楼空置率亦随之下降。2018年起至2022年6月,广州优质写字楼空置率低于其他一线城市。
2007年-2022年6月,广州优质写字楼租金水平相对稳定,但始终低于其他一线城市。
TMT行业和金融业为广州优质写字楼租赁市场发展的坚实基础。
根据《广东省服务业发展“十二五”规划》以及《广州市战略性新兴产业发展“十四五”规划》,“十一五”期间,广州珠江新城金融商务区初步建成并正式启用;“十二五”期间,广州国际金融城、广州金融创新服务区等重点项目建设完成;“十四五”期间,广州人工智能与数字经济试验区琶洲核心区建设完成,该项目重点围绕阿里巴巴、腾讯、复星、唯品会、国美、小米、科大讯飞等人工智能与数字经济领军企业,辐射带动创新产业集群在此集聚发展。
从需求端来看,TMT、金融业、专业服务业继续作为主力带动广州市租赁需求,成交面积之和占据所有行业成交面积的60.3%。受期货交易所带动,金融业中的非银金融如基金及证券类均积极布局广州;专业服务业中的律师事务所表现也较为突出。分区域来看,珠江新城迎来多个承租能力较好的金融和专业服务业租户;琶洲则因可租面积充裕及价格有竞争力而录得多宗大面积租赁成交,租户行业囊括金融、TMT和消费品制造业等需求主力。此外,更多的行业逐渐从疫情的影响中恢复稳定发展,医疗健康、运输物流等相关企业的需求在2022下半年有所释放,例如罗氏医疗在中华广场续租2000平方米办公空间。
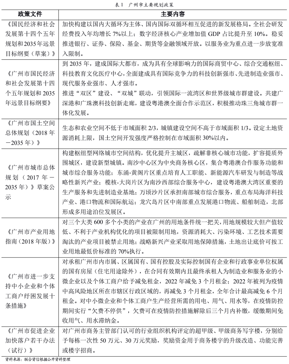
“十四五”规划提出要保值增效,实现经济持续健康发展,将国内GDP年均增速保持在合理区间。中国社会科学院认为不断降低的总和生育率和人口老龄化趋势都将对供给侧因素产生直接的负向影响,最终会导致潜在经济增速放缓,预测“十四五”期间我国潜在GDP增速将持续下行(由2021年的5.87%降至2035年的4.21%)。广州作为粤港澳大湾区、泛珠江三角洲经济区的中心城市以及一带一路的枢纽城市,区域经济发展位于全国前列,且具有明显的商贸和经济优势,对于经济发展的负面冲击具有较强的弹性。另外,政府的规划政策对于广州市写字楼市场具有强烈的导向作用。相关规划政策见表1。
结合经济环境、历史运营情况及上述政策,我们认为未来广州市写字楼运营情况有如下发展趋势:
规划政策方面来看,《广州市国民经济和社会发展第十四个五年规划和2035年远景目标纲要》明确广州粤港澳大湾区核心引擎功能,内外贸一体化激发写字楼租赁需求;《广州市产业用地指南(2018年版)》提出优先保障战略新兴产业用地需求,有利于战略新兴产业用地需求的释放;广州期货交易所的设立为金融产业集聚提供了较好的资源配置平台;广州市政府出台“纾困十条”帮扶中小企业,租金减免政策有利于提振市场信心;此外,《广州市促进企业加快落户若干办法(试行)》对超甲级、甲级写字楼给予资金奖励,有利于促进广州优质写字楼供应量的提升。广州市规划政策为广州市写字楼租赁市场提供了良好的政策环境,带来更多的写字楼供给和租赁需求。
随着琶洲和金融城区域项目的陆续交付,2021年广州市优质写字楼新增供应量达93万平方米;优质写字楼实现稳定去化,净吸纳量达近四年新高至58.5万平方米,在新冠肺炎疫情逐步得到有效控制的环境下,因前期疫情影响而放缓的办公需求得到明显释放。世邦魏理仕公布的数据显示,2022年上半年,广州共有30万平方米的新增供应交付使用,供应量同比下降11%;受新冠肺炎疫情反复和互联网行业监管政策的影响,广州市优质写字楼市场需求有所放缓,净吸纳量达7.4万平方米,同比大幅下降76%;预计2022年下半年广州市将有37万平方米的供应入市。整体来看,广州市2022年全年优质写字楼新增供应水平同比预计有所减少但仍处于高位。根据戴德梁行公布的数据,未来三年广州甲级写字楼市场将迎来超过214.2万平方米的新增供应。未来几年广州市写字楼供应量预计仍将处于高位水平。
从区域来看,新兴区域琶洲目前已进入快速发展期,科技产业氛围已初步形成,未来随着多个总部的竣工入驻,产业虹吸效应将进一步提升。根据世邦魏理仕公布的数据,预计2022年全年广州市入市项目五成来自琶洲区域;从租户行业分布来看,2022年琶洲TMT行业租户占比为44%,房地产建筑类租户占比为17%,制造业租户占比为11%,2020年以来阿里巴巴、腾讯、唯品会等多个互联网头部总部大楼入驻推动琶洲内TMT企业聚集效应提升。珠江新城商务中心区作为国务院批准的三大国家级中央商务区之一,区域热度仍位于广州之首;2022年珠江新城商务中心金融业租户占比为31%,房地产建筑类租户占比为22%,专业服务业租户占比为11%,未来珠江新城商务中心将继续吸引承租能力较好的金融和专业服务类优质租户。根据戴德梁行预测数据,截至2026年底,广州甲级写字楼未来供应量预计达315.88万平方米,其中琶洲供应量为179.45万平方米,占比56.81%;国际金融城供应量为116.04万平方米,占比36.73%;珠江新城未来供应量为20.39万平方米,占比6.45%。广州写字楼持续展现产业聚集特色,新兴区域未来或将逐步成为吸纳新租需求的重要力量。
随着新增供应的相继入市,租赁市场竞争加剧,2021年各季度广州市优质写字楼空置率波动增长至11.90%;2022年上半年广州市优质写字楼空置率持续上升至14.00%,为近四年新高。在长期维持较低空置率的市场环境下,新兴商务区持续放量带来可租赁面积的增加,将为租户提供更多可租赁面积的选择,也为未来市场活跃度的复苏提供良好载体。广州写字楼市场已进入新一轮增量时代,空置率上升压力较大。2021年以来,广州市优质写字楼租金水平波动下降,于2022年二季度达到157.70元/平方米/月,为近四年新低。在供应增加的背景下,广州写字楼租金将面临下行压力。
“十四五”规划明确提出稳妥推进金融领域开放,以及提升数字经济核心产业对国民生产总值的贡献。在庞大的用户群体、逐步健全的网络环境、不断建设的新型基础设施等因素的带动下,TMT行业将有望继续快速发展,成为经济发展的驱动力。根据中国(深圳)综合开发研究院技术团队预测,2020-2025年,中国数字经济年均增速将保持在15%左右;到2025年数字经济规模有望突破80万亿,占GDP比重达到55%。同时,粤港澳大湾区已发展成为全国的科技创新第二位,在全球50个主要的科技创新中心中位列第7[1]。根据世邦魏理仕公布的数据,2022年上半年,广州市优质写字楼行业市场租赁需求中TMT行业和金融行业合计占比58%,成为广州市优质写字楼市场租赁需求的主要支撑,而消费品制造、专业服务和房地产建筑行业是租赁需求的有力补充。TMT和金融行业为广州市写字楼市场租赁需求的主要来源,但仍需关注行业政策对行业发展的影响。
写字楼作为资产支持证券(票据)项目的传统标的资产类型,区域环境、租户质量、历史运营情况(空置率、租金水平、租金增幅等)都是关注重点。结合前文写字楼市场情况分析及以往项目经验,评级机构对广州区域写字楼类标的资产价值对资产支持证券(票据)的保障作用从如下角度进行分析:
空置率方面,2007年起广州市优质写字楼空置率呈现波动下降的趋势,然2020年以来受供应量增长叠加新冠肺炎疫情等因素影响空置率持续上升。同时考虑到未来新增供应的入市,我们认为未来广州市优质写字楼近期平均空置率仍将处于较高位水平,长期将呈波动下降趋势。此外由于地段、质量水平、管理水平和成熟度的不同,写字楼长期稳定空置率个体差异将普遍存在。
租金水平方面,2007至2022年6月期间,广州优质写字楼市场租金水平受到我国宏观经济环境、政策,广州市区域经济环境及突发事件以及市场供给等因素的复合影响,租金水平呈现波动增长的趋势,此期间内在2019年以来租金价格小幅下跌。鉴于2022年年末全国疫情形势的不确定性以及未来供应量增加影响,未来租金水平短期内会存在一定波动,长期或将企稳。
区域位置方面,随着新兴区域琶洲和金融城区域项目的陆续交付,未来政策规划的逐步落地,配套设施的逐渐完善,新兴区域的写字楼租赁市场潜力将得到明显释放,不同区域位置的写字楼的运营情况(空置率、租金水平)等差距或将趋于缩小。但珠江新城等成熟区域的写字楼运营状况(包括但不限于交通便捷度、周边配套、空置率、租金水平等)相对更加稳定,且历史运营情况可参考性较高,位于成熟区域的标的资产价值保障作用相对更强。
租户方面,高速发展的TMT行业和金融业是广州优质写字楼租赁市场发展的坚实基础。我们认为上述行业的租户续租能力较强,写字楼租户涉及TMT和金融行业的比重将于其价值保障程度成正向关系。
总体来说,标的资产价值受多方面因素影响,稳定的空置率及租金水平以及良好的区域位置、租户质量将有助于支撑标的资产对资产支持证券(票据)的保障作用,项目实操中针对上述因素过于乐观的预测需谨慎对待。
[1]资料来源:《国际科技创新中心指数2021》。
结构融资四部
方竹沁 赵一同 李宇晴
联合资信是目前中国最专业、最具规模的信用评级机构之一,总部设在北京,公司经营范围包括:信用评级和评估、信用数据征集、信用评估咨询、信息咨询;提供上述方面的人员培训。目前开展的主要业务包括对多边机构、国家主权、地方政府、金融企业、非金融企业等各类经济主体的评级,对上述各类经济主体发行的固定收益类证券以及资产支持证券等结构化融资工具的评级。
公司业务资质齐全,已经完成向中国人民银行和中国证券监督管理委员会备案,取得国家发展和改革委员会和中国银行保险监督管理委员会认可,是中国银行间市场交易商协会理事单位,具有从事银行间市场、交易所市场的资信评级业务资格。
业务咨询:
010-85679696
lianhe@lhratings.com
投资人服务
陈家林 010-85679696-8624
chenjialin@lhratings.com
媒体关系
杜涵 010-85679696-8671
duhan1@lhratings.com