更多行业资讯
关注联合资信
近年来,水务行业持续发展,城镇化进程推动水务行业在需求端持续扩容,水务行业产能有所增长。2022年以来,我国经济下行压力进一步加大,在继续加大宏观政策调节力度,着力稳住经济大盘的背景下,预计会带动水务行业投资的持续增长。节水提效和加大城镇污水建设等政策的出台,为供水行业提标改造和城镇污水处理扩产提供空间,资金和技术实力较强行业龙头成为异地扩张重要主体,水务行业仍保持区域垄断和行业龙头的竞争格局。2021年,水务企业营业总收入持续增长,受水务工程投资需求增加影响,水务企业债务规模持续增长。未来随着在建项目的逐渐完工投产,预期水务行业未来几年产能将进一步释放。整体看,水务行业信用风险很低,评级展望为稳定。同时,在疫情反复和房地产下行等多因素的影响下,地方财力持续紧张,水务企业债券发行利率差异较大,需关注地方财力偏弱区域水务企业现金回款情况。
水务行业产业链主要涉及从自然水体中取水、水的加工处理、供应和污水处理等环节。产业链的最上游是水源的获取;水资源的丰富程度、水质的优劣直接影响水务行业原水获取的难易程度和水生产的成本。水务行业下游主要是城镇居民生活、生产等方面用水需求,城镇人口的增长,环保节水等政策的要求对水务行业下游需求端产生重要影响。
从最上游水源供给方面来看,我国水资源总量丰富,但区域分布不均衡。根据《2021年中国水资源公报》,2021年,我国水资源总量29638.2亿立方米(2020年为31605.2亿立方米),比多年平均值偏多7.3%。2019-2021年,我国水资源开发总量基本维持在20%左右,主要来源于地表水,地表水占比在80%以上,地下水占比15%左右。水资源区域分布上,我国水资源主要分布在南方区域,北方水资源仅占水资源总量的20%左右,但我国北方人口约占全国人口的40%,经济总量约占全国总经济总量的35%,我国水资源分布与人口和区域经济分布不匹配,广大北方和部分沿海地区水资源严重不足,其中,部分省份人均水资源量不足1000立方米,人均水资源量匮乏成为制约区域水务企业发展的重要因素。目前,我国主要通过南水北调和沿海地区海水淡化方式解决水资源缺乏和区域分布不均衡问题。通过南水北调工程三条调水线路,与长江、淮河、黄河、海河相互联接,改善了河南、河北、北京、天津等地区用水问题。海水淡化方面,海水淡化主要分布在沿海且水资源相对缺乏区域,近年来,我国海水淡化设计产能逐年增长,但规模仍较小。
从水质来看,我国地表水质有所改善,但北方区域水质较南方仍差。我国水质分为Ⅰ~劣Ⅴ,其中Ⅰ~Ⅲ类水质通过加工处理可作为饮用水源。根据《中国生态环境状况公报》,2021年,我国地表水中Ⅰ~Ⅲ类水质占比84.9%,较2020年上升1.5个百分点,劣V类占1.2%,较2020年上升0.6个百分点;分区域来看,西北诸河、浙闽片河流、长江流域、西南诸河和珠江流域水质为优,黄河流域、辽河流域和淮河流域水质良好,海河流域和松花江流域为轻度污染。地下水水质总体较差,Ⅰ~IV类水质占79.4%,V类占20.6%,主要超标指标为硫酸盐、氯化物和钠。
从需求端来看,水务行业产业链的下游主要涉及居民生活、生产等方面用水,2021年用水总量有所增长。2021年,我国用水总量5920.2亿立方米,较2020年增加107.3亿立方米。其中工业和生活用水占比33%左右,农业用水占比60%,生态环境用水占比较小。从变化趋势来看,受工业节能减排提质增效影响,工业用水占比稳中略有下降;受城镇化进程带来的城镇人口逐年增长,城镇生活用水占比持续上升。农业用水方面,在加强农业节水等政策影响下,近年来农业用水占比逐年下降。在环保生态治理等因素影响下,生态环境用水占比逐年上升,但仍维持较低占比。
近年来,随着城镇化进程推进,城镇用水人口持续增加,根据《2020年城乡建设统计年鉴》,2020年,中国城市用水人口增至5.32亿人,较2019年增加0.14亿人;县城、镇和乡用水人口分别为1.53亿人、1.64亿人和0.19亿人,较2019年分别增加234.70万人、增加160.55万人和减少8.87万人。2020年,我国城市供水总量629.54亿立方米,较2019年增长0.20%;县城、镇和乡供水总量合计277.76亿立方米,较2019年增长1.13%;按用途划分,生活用水占比最高,其次是生产用水和公共服务等方面用水。
污水处理行业需求端发展相对较快,城市生活污水处理成为污水处理行业需求端的主要来源。污水排放量是衡量污水处理行业需求端的重要指标。根据《2020年城乡建设统计年鉴》,2020年,全国城市和县城污水排放量675.12亿立方米,较2019年增长2.77%;其中城市污水排放量571.36亿立方米,占比84.63%;按性质分,生活污水占全国污水排放总量的60%以上。
供水和污水处理需求的增加推动我国水务行业整体产能的提升。2020年,我国城镇供水能力达4.83亿立方米/日[1],较2019年增长3.28%。全国城镇污水处理能力2.58亿立方米/日,较2019年增长7.73%。
目前我国水务企业的水费收入主要来源于城镇自来水费和污水处理费。受目前配套设施尚未健全及农村水费征收尚未完全普及等因素影响,我国农村水费征收范围和收入规模有限。因此,目前,水务行业需求端研究主要针对城镇生产和生活方面的供水和污水需求。
随着我国经济的持续发展,城镇化进程的持续推进,居民生活用水和生产用水需求仍将持续稳步增长。国家政策对水务相关设施投资的倾斜及相关配套资金的大力支持,将促进我国供水和污水产能的进一步释放。联合资信认为,水务行业供需两端均将保持稳步增长趋势。
(一)宏观环境及对水务行业影响
2022年以来,我国经济下行压力进一步加大。2022年上半年,我国财政收入按自然口径计算同比下降10.20%,主要系留抵退税冲减影响;财政支出同比增长5.90%,民生等重点领域支出得到有力保障。2022年上半年,地方政府债券发行显著前置,其中水务相关专项债发行金额较2021年同期增幅明显,预计2022年下半年专项债使用进度有望加快,提振基建投资。
2022年以来,国际环境更趋复杂严峻,国内疫情多发散发,我国经济下行压力进一步加大。党中央、国务院出台了稳经济一揽子政策措施,高效统筹疫情防控和经济社会发展,落实“疫情要防住、经济要稳住、发展要安全”的总体要求,继续加大宏观政策调节力度,着力稳住经济大盘,确保经济运行在合理区间。财政方面,2022年上半年,全国一般公共预算收入10.52万亿元,按自然口径计算同比下降10.20%,主要是由于留抵退税冲减了1.84万亿元的收入,扣除留抵退税因素后,上半年一般公共预算收入增长3.30%。支出方面,2022年上半年全国一般公共预算支出12.89万亿元,同比增长5.90%,民生等重点领域支出得到有力保障。全国政府性基金预算收入27968亿元,比上年同期下降28.4%。分中央和地方看,中央政府性基金预算收入1898亿元,比上年同期下降4.2%;地方政府性基金预算本级收入26070亿元,比上年同期下降29.7%,其中,国有土地使用权出让收入23622亿元,比上年同期下降31.4%。货币金融政策方面,中共中央政治局2022年7月召开会议,会议强调,货币政策要保持流动性合理充裕,加大对企业的信贷支持,用好政策性银行新增信贷和基础设施建设投资基金。要提高产业链、供应链稳定性和国际竞争力,畅通交通物流,优化国内产业链布局,支持中西部地区改善基础设施和营商环境。
受下达额度较晚以及监管加强对专项债审核影响,2021年地方政府债发行进程有所放缓,水务建设、生态保护等水务项目发行专项债金额合计971.82亿元,较2020年下降69.85%(2020年为水务项目专项债发行高峰)。2022年上半年,地方政府债券发行显著前置,其中水务相关专项债发行金额842.30亿元,为2021年上半年水务相关专项债的2.43倍。在2022年上半年新增专项债发行已基本完毕,监管对专项债支出进度通过通报、预警、超期收回机制等措施进行管理以及引导商业银行对符合条件的专项债券项目建设主体提供配套融资支持的背景下,下半年专项债使用进度有望加快,提振基建投资。
(二)行业政策及对水务行业影响
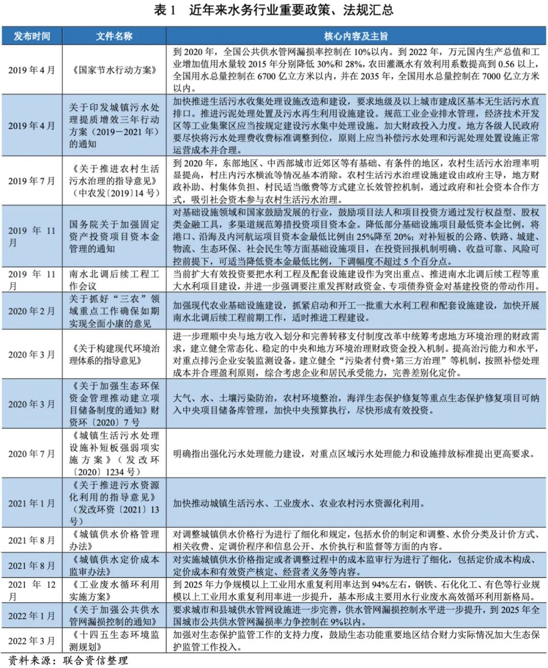
近年来,水务行业政策重点体现在:用水提质增效,实施严格节水制度;加快城镇污水设施建设和污水排放检测,进一步释放污水处理产能;推进水费改革提升水务行业盈利空间;通过中央,地方和外部融资等方式保证项目建设资金。预期我国水务行业在提质增效,扩展污水产能方面将得到突破。
国家发改委、水利部等多部委新出台水务行业相关文件,主要通过以下三个方面促进水务行业健康、可持续发展:
一是实施严格的节约用水制度,控制用水总量。在《国家节水行动方案》要求下,我国将进一步实施最严格的节水制度,通过降低漏损率,提高用水效率,降低单位产能水资源使用量,并在用水总量上进行严格控制。
二是加快城镇污水设施建设,加强污水排放监测,进行污水处理收费标准改革。相关政策要求要加快推进生活污水收集处理设施改造和建设,规范工业污水集中处理设施,监测重点排污企业污水排放;并要求地方各级政府尽快将污水处理费收费标准调整到位,原则上应当补偿污水处理和污泥处理处置设施正常运营成本并合理盈利,并综合考虑企业和居民承受能力,完善差别化定价,统筹使用污水处理费与财政补贴资金,通过政府购买服务方式向水务企业支付服务费。
三是中央预算、地方财政、金融机构和社会资本方等多方参与,解决污水处理、水利设施和生态治理等项目资金需求。有关政策要求,对于生态保护等重点项目,可纳入中央项目储备库管理,加快中央预算执行,进一步理顺中央与地方收入划分和完善转移支付制度改革中统筹考虑地方环境治理的财政需求,建立健全常态化、稳定的中央和地方环境治理财政资金投入机制。加大财政投入力度,研究探索规范项目收益权、特许经营权等质押融资担保,鼓励金融机构为污水处理提质增效项目提供融资支持。营造良好市场环境,吸引社会资本参与设施投资、建设和运营。通过政府和社会资本合作方式,吸引社会资本参与农村生活污水治理。对补短板的社会民生等方面基础设施项目,在投资回报机制明确、收益可靠、风险可控前提下,可适当降低资本金最低比例。
以上政策将对水务行业在提质增效、扩大产能、提升盈利空间等方面产生重要影响。提质增效方面,根据政策要求,我国将持续实施严格节水政策,提高用水效率、降低漏损率、控制用水总量。2020年,我国公共供水管网漏损率仍较高(其中城市供水管网漏损率13.39%,县城供水管网漏损率12.56%),高于《国家节水行动方案》中2020年要达到10%以内的要求;2022年1月,住房城乡建设部办公厅下发通知,要求到2025年,全国城市公共供水管网漏损率力争控制在9%以内,未来加快城市老旧供水管网改造成为节水提效的重要工作之一。2021年,我国用水总量5920.2亿立方米,考虑到未来我国经济持续发展,城镇用水持续增加,我国用水总量控制将面临一定挑战,未来节水及相关配套项目将成为水务行业发展的方向。扩大产能方面,在加快城镇污水建设和加强污水排放监测等指导下,我国污水处理覆盖范围和处理对象将扩大,需求端的增长将推动城镇生活和工业污水处理量的进一步释放,且在中央预算、地方财政等资金支持下,水务行业投资将加快进行,从而进一步促进水务行业产能的提升。提升盈利空间方面,在节水政策下,预期政府可能将通过水价的调节作用促进节水目标的实现,水价有望持续增长。此外,在污水处理收费标准改革政策指导下,要求污水处理费定价机制需要考量补偿污水处理和污泥处理处置设施正常运营成本并合理盈利,该政策预期将有效推进我国水费征收的市场化改革,提升我国水务行业盈利水平。但考虑到水务行业涉及国计民生,公益性较强,短期内水价涨幅空间仍有限。
从行业周期来看,虽受部分年度政策影响,行业发展略有波动,但水务行业仍属于弱周期行业。从目前所处阶段来看,我国供水普及率较高,供水行业处于成熟期;近年来污水行业快速发展,地级市和县城污水处理接近成熟期,但乡镇污水空间巨大,污水行业整体仍有较大成长空间;再生水规模较小,整体发展仍处于初期阶段。
(一)水务行业周期性
水务行业属于弱周期行业。生活用水除个别年份外,整体发展稳定;生产用水易受经济和政策影响出现波动,但近十年增速保持窄幅震荡,2020年受新冠肺炎疫情影响,增速为负。
供水和污水处理量是衡量水务行业发展的重要指标,它不仅是水务行业投资规模的结果反映,也直接决定了水务行业收入,并间接影响水务行业利润。联合资信通过水务行业处理量指标简析水务行业周期性特点。通过分析1978年以来水务行业处理量规模和增速发现,水务行业处理量整体呈现增长趋势;增速方面,整体稳定在一定区间,但部分年份有所波动。整体看,水务行业整体周期性不明显,属于弱周期行业。
从具体子行业来看,除2006年居民生活用水有所波动外[2],其他年份居民生活用水总量增速保持稳定,生产用水在2012年之前波动较大,之后年度增速变动与生活用水趋同。从具体波动来看,生产用水波动与我国水务政策密切相关,2006年,我国在《十一五规划纲要》中首次提出“节能减排”政策,次年我国生产用水量同比下降,加之经济危机因素影响,生产用水量在2007-2009年同比增速为负,之后随着经济发展用水量同比增速又有所回升。2011年,“十二五”规划出台《“十二五”节能减排综合性工作方案》,使得用水总量同比增速有所下降,但政策之后保持相对稳定。2020年,受新冠肺炎疫情影响,我国城市生产用水总量增速为负。根据《“十四五”节水型社会建设规划》(发改环资〔2021〕1516号),到2025年,我国用水总量控制在6400亿立方米以内,万元国内生产总值用水量比2020年下降16.0%左右,万元工业增加值用水量比2020年下降16.0%,预期我国生产用水效率将有所增长,进而对冲因经济总量的持续增长对生产用水总量需求的增加,工业生产整体用水总量预期保持稳定。
(二)水务行业目前所处阶段
供水行业处于成熟期;污水行业城乡发展存在差异,乡镇污水空间较大,整体污水行业仍有较大成长空间;再生水规模较小,整体发展仍处于初期阶段。
供水方面,从用水普及率来看,近年来,我国城市、县城、建制镇和乡用水普及率小幅增长,基本保持稳定,2016年以来地级市和县城用水普及率均在90%以上,乡镇用水普及率相对较低,未来尚有一定空间;从固定资产投资来看,我国供水固定资产投资相对稳定,我国供水行业整体处于成熟期。
污水处理方面,从污水处理率来看,近年来,我国地级市和县城污水处理率快速发展,2017年以来污水处理率在90%以上,基本处于成熟期。但是,我国乡镇污水处理尚不完善,联合资信通过污水处理总量与用水总量的比率估算我国整体污水处理率,2020年整体污水处理率估算值仅为72%左右,与城市和县城污水处理率尚有差异,乡镇污水处理空间较大。
从固定资产投资规模来看,近年来,我国排水固定资产投资规模持续增长,自2001年的244.92亿元增长至2020年的2675.69亿元,其中2020年增速有所提升,达到38.71%;供水固定资产投资规模增速小于排水固定资产投资规模增速,自2001年的192.98亿元增长至2020年的981.67亿元;排水固定资产投资规模与供水固定资产投资规模差距进一步拉大。随着排水固定资产的持续投入,我国污水处理能力将进一步释放,我国污水处理行业进入快速发展时期。
再生水方面,近年来,我国市政再生水利用规模较小,市政再生利用率不足20%。2021年,国家发改委、水利部等在《关于推进污水资源化利用的指导意见》等多部文件中提到要强化污水再生利用,到2025年,全国地级及以上缺水城市再生水利用率达到25%以上,京津冀地区达到35%以上,黄河流域中下游力争达到30%;到2035年,城市发展基本适配水资源承载能力。总体看,我国再生水利用还不完善,尚处于初期阶段。
水务行业涉及国计民生,且易受区域管网等物理因素限制,行业进入壁垒较高。因此,考虑到行业的特殊性,联合资信认为水务行业整体竞争格局仍呈现区域垄断和行业龙头并存态势:一方面以地方水务企业为主,区域垄断性突出;同时头部水务企业利用资金和技术优势进行跨区域扩张,竞争有所加剧。
水务行业准入。水务行业涉及国计民生,行业准入须满足相应资质,后期运营模式、收费标准及环保标准等方面均须接受政府相关部门的批准和监督,市场化程度较低。此外,在水务行业供产销的链条中,重要的环节是通过供水管网将水源输入至下游需求端,同时将污水通过排水管网输送至污水处理厂进行加工处理。水务行业特殊的运营方式决定了其具有较高的管网建设以及设备采购成本,易受区域管网等物理因素限制,且大部分城市供水业务已经进入成熟发展期,区域内供水设施及管网建设已趋近饱和。同时,较高的污水处理技术水平和管理经验要求对新参与者设置较高门槛。整体看,水务行业进入壁垒较高。
水务企业类型和竞争格局。目前,我国行业内分布的水务企业按照业务区域范围大致可分为跨区域运营水务企业和区域专营水务企业。其中,区域专营的国有地方水务企业最为普遍,多为所在地方原事业单位改制形成,其业务结构相对单一,以服务所在区域供水和污水处理为主业,区域垄断性突出,是水务行业的主力军。部分实力较强的区域(北京、深圳、成都、重庆等地)地方国有水务企业和央属水务企业基于雄厚的股东背景、资金实力和技术水平,通过并购、合资、参控股、BOT和PPP等手段在全国范围内或国外异地扩张,获取供水和污水处理业务特许经营权,并通过拓展水务衍生业务成为跨区域投资型综合水务企业,企业竞争力突出。
未来竞争方向。近几年,随着我国生态治理和环保力度加大,出现黑臭水体治理、水环境综合治理,污泥处置等水务衍生行业。水务衍生行业对资金实力和技术水平要求较高,水务衍生业务仍将继续成为实力较强的央企或经济发达区域地方国企积极参与对象;一般的地方国有水务企业受限于资金和技术水平,参与度不高。此外,伴随经济发达的城市水务行业进入成熟期,需求增长放缓,相关配套设施还不健全的区县及乡镇地区成为实力较强的水务企业异地扩张的机会。一方面,区县乡镇之前尚未完全建立完备的供排水管道,准入的物理限制较低,且受制于区域财力不足等因素影响,该类区域更愿意接纳外部水务企业进入;另一方面,随着近年来我国污水排放标准提升,对水务企业的污水处理技术要求越加严格,对于技术实力不强且财政实力有限的区域则会考虑技术先进的污水处理企业进入。
综上,区域专营水务企业区域垄断性突出,实力较强的地方国有企业和央企等跨区域运营行业龙头利用资金和技术优势积极参与水务衍生行业投资及财政实力偏弱的区县城镇供排水项目。但水务行业涉及国计民生,竞争格局基本稳定,预期水务行业整体仍呈现区域垄断和跨区域运营行业龙头并存的态势。
(一)行业增长趋势
供水方面,我国城市用水普及率较高,供水能力增长逐渐放缓;乡镇供水尚有一定开发空间。十三五期间,行业漏损率控制进度低于政策预期,在节水提效政策指导下,老旧供水管网改造为水务企业投资增长释放一定空间。
城市供水方面,随着城市化进程推进,城市用水人口持续增加,2020年城市用水人口增至5.32亿人,较2019年增加0.14亿人。同期,我国城市供水能力达3.21亿立方米/日,较2019年增长3.80%。2020年,我国城市供水总量629.54亿立方米,较2019年增长0.20%。2020年,我国城市供水管道长度100.69万公里,较2019年增长9.43%;城市用水普及率进一步上升至98.99%。2020年,城市供水行业固定资产投资749.42亿元,较2019年大幅上升33.81%。我国城市供水行业处于平稳发展状态。
此外,根据我国节水政策要求,到2025年全国公共供水管网漏损率力争控制在9%以内,水资源节约和循环利用达到世界先进水平;2020年我国公共供水管网漏损率水平(其中城市供水管网漏损率13.39%,县城供水管网漏损率12.56%)与政策要求(《国家节水行动方案》中2020年要达到10%以内)相比较为滞后,未来城市老旧供水管网改造仍将是水务行业投资的重要内容。
随着“十三五”期间污水处理基础设施的持续投入,2020年我国城市污水处理率已达到97.53%。根据规划,“十四五”期间,我国污水基础设施建设主要是补短板,投资强度较“十三五”期间有所下降,预计未来污水处理能力仍将保持增长,但增速将有所放缓。在地方财力持续紧张的背景下,对于财力偏弱区域污水处理费回款情况和PPP项目投资压力仍应保持关注。
2020年,全国城市污水排放量571.36亿立方米,较2019年增长3.01%。同期,全国城市污水处理能力1.93万立方米/日,较2019年增长7.86%,显著高于同期城市供水能力增速。2020年,全国城市污水处理率增至97.53%,同比增长0.73个百分点,城市污水处理率进一步上升。2020年,全国城市污水处理及其再生利用固定资产投资规模为1043.40亿元,同比增长29.83%。2016-2020年,我国城市污水处理及其再生利用固定资产投资合计3590.4亿元,同期县城污水处理及其再生固定资产投资869.4亿元[3]。我国城市污水处理率很高,乡镇污水处理率整体处于较低水平,以建制镇为例,2020年全国建制镇污水处理率为60.98%,其中污水处理厂集中处理率为52.14%,明显低于全国城市污水处理率,也低于同期建制镇供水普及率89.08%的水平。
根据《“十四五”城镇污水处理及资源化利用发展规划》,“十四五”期间,主要在补齐城镇污水管网短板,预计相关固定资产投资金额会有所下降,而随着污水处理及再生利用设施的投资并投入运营,城镇污水处理能力预期将进一步提升,行业仍处于发展期。对于一些财政实力偏弱区域,应关注污水处理费回收情况,此外,部分投资型综合类水务企业利用资金优势通过PPP模式积极参与水环境综合治理等水务衍生行业投资,该类项目前期投入规模大,回款期长,对地方政府财政实力依赖程度较高,需对企业资本支出和现金回流保持关注。
(二)水价变动趋势
近年来,我国重点城市居民生活用水价格整体呈现小幅上涨趋势,2021年,上海、昆明等部分城市居民生活用水价格进一步调升;水资源匮乏城市水价格较高;伴随着水价改革的推进及节水政策指导下水价调控作用的发挥,预期城市供水价格未来温和上涨。
我国水价主要由自来水费、水资源费和污水处理费构成。从定价模式来看,目前我国水价仍然由各地物价部门通过举行价格听证会的方式确定。水费征收范围包含居民生活用水、生产经营用水(工业用水、行政事业用水、经营服务用水)和特种行业用水三类。其中,居民生活用水水价整体最低,生产经营用水水价次之,特种行业用水水价最高;受居民生活用水量在城市用水量中占比最高影响,水务企业供水收入主要来源于居民生活用水。
截至2022年1月底,我国重点城市居民生活用水平均自来水价格为2.33元/立方米,居民生活用水水价整体呈现小幅上涨趋势,36个重点城市中昆明市2021年水价由2.45元/立方米上调至3.2元/立方米,上海市2021年水价由1.92/立方米上调至2.25元/立方米。从自来水价格排名来看,京津冀、河南、山东等水资源匮乏区域城市自来水价格明显高于其他城市。
近年来,国务院等有关单位发布多项文件,要求提高节水意识,充分发挥市场机制进行水价改革;加快建立健全以“准许成本加合理收益”为基础的供水定价机制,未来水价调整节奏有望加快。
近年来,我国各地污水处理价格呈上升趋势,但大部分城市收费标准仅基本满足国家规定收费标准下限,未来仍有一定上调空间。
从污水处理价格来看,近年来,我国重点城市居民生活污水处理平均价格虽呈上升趋势,但该价格仅基本满足国家规定收费标准下限(0.95元/吨),未来仍有一定上调空间。2021年以来,36个重点城市中,上海市污水处理费由1.7/立方米上调至2元/立方米,西宁市污水处理费由0.95/立方米上调至1.1元/立方米。
(三)水务企业增长与盈利能力
受益于水务工程施工、水环境综合治理市场领域的发展、污水处理业务的增加,水务企业营业总收入持续增长,但利润实现对政府补助的依赖程度较高;受股权投资收益变动、相关成本以及融资财务费用增加等影响,水务企业整体盈利能力有所下降。
水务企业营业总收入主要来自供水和污水处理的运营,部分企业产业延伸至水环境治理、管道安装等工程建造服务和设备制造销售等业务,总体盈利模式相对稳定。2019-2021年,根据联合资信的水务企业样本口径[4],水务样本企业实现营业总收入合计分别2579.32亿元、3002.39亿元和3739.88亿元,年均复合增长20.41%。同期,水务企业利润总额合计分别为293.35亿元、288.68亿元和303.12亿元,年均复合增长1.65%。水务企业营业总收入整体上呈增长趋势,利润总额略有波动,主要系水务工程施工、水环境综合治理市场领域的发展、污水处理业务增加[5]等因素综合影响所致。2022年一季度,水务企业实现营业总收入合计813.16亿元[6],同比增长24.02%,主要系水务企业水利施工业务增长所致;水务企业实现利润总额合计80.84亿元,同比下降13.71%,主要系部分水务企业期间费用增长所致。2021年水务企业其他收益对利润总额的贡献由2020年的30.25%下降至27.52%,主要系政府补助有所下降,但仍保持在较高水平,水务企业利润实现对政府补助的依赖程度较高。近年来,受股权投资收益变动、相关成本以及融资财务费用增加等影响,水务企业整体盈利能力有所下降。2019-2021年,水务企业平均总资本收益率持续下降,分别为3.82%、3.53%和3.27%。未来随着在建水务项目逐渐完工运营,产能得以释放,水价逐步调整,预计行业整体盈利能力有望提升。
(一)水务企业现金流情况
水务企业经营活动现金流状况较好,收现能力较强,但2021年同比有所下降;2021年,受会计政策变更影响,水务企业经营活动净现金流和投资活动净现金流变化较大,但投资活动仍保持大额净流出,未来随着污水处理及水环境治理领域投资需求增长,预计大规模投资需求仍将持续。
2019-2021年,水务企业经营活动现金流入量合计不断增长,分别为3441.91亿元、3777.90亿元和4249.29亿元;水务企业经营活动净现金流量合计波动下降,分别为565.61亿元、617.90亿元和453.74亿元,2021年水务企业经营活动净现金流量较2020年下降26.57%,主要系会计政策变更,依据《企业会计准则解释第14号》以及2021年8月财政部会计司网站发布的《PPP项目合同社会资本方会计处理实施问答和应用案例》对形成金融资产的在建PPP项目的现金流量从投资活动转为经营活动列报,以及部分水务企业其他业务经营性支出流出增加,水务企业经营性净现金流显著回落。受益于供水、污水处理业务较稳定的结算周期,样本企业的整体资金回笼较及时,同期,水务企业平均现金收入比分别为100.34%、101.21%和94.24%,2021年收现质量有所下降。2022年一季度,水务企业经营活动平均现金流入量19.69亿元,同比增长23.04%;水务企业平均经营活动净现金流量0.94亿元,同比大幅增长250.20%。
随着水利基础设施建设的投入以及PPP模式项目的推进,水务企业投资活动整体表现为大额的现金流出。2019-2021年,水务企业投资活动现金净流出分别为1624.25亿元、1565.45亿元和1257.71亿元,绝大部分来自购建固定资产、无形资产的现金流出,符合水务行业总体发展趋势,2021年大幅下降主要系前述会计政策变更,对形成金融资产的在建PPP项目的现金流量从投资活动转为经营活动列报。2022年一季度,水务企业投资活动现金净流出为317.82亿元。在水务市场较大的增量潜力之下,固定资产投资和并购仍是行业发展的重点,未来随着污水处理及水环境治理领域的需求增长,预计大额投资需求仍将持续。
(二)水务企业有息债务情况
受水务工程投资需求增加影响,水务企业债务规模持续增长,以长期债务为主,债务负担小幅上升但整体可控,其中跨区域投资的水务企业债务负担上升明显。
2019-2021年,水务企业有息债务[7]逐年增长,年均复合增长14.34%。2021年底,水务企业有息债务规模合计7636.19亿元,较2020年底增长8.26%,主要系水厂、管网等非流动资产的购建及相关基建工程业务规模扩大所致。其中,长期债务占比较高,2019-2021年,分别为72.20%、69.27%和71.00%。2021年底与2022年3月底,水务企业应付债券占全部有息债务的比重分别为21.71%和23.12%,保持相对稳定,水务企业融资仍以银行借款为主。
2019-2021年,水务企业整体资产负债率和全部债务资本化比率均小幅逐年上升,2021年底分别为59.07%和45.10%,但跨区域投资和从事水利水电建设工程的水务企业债务负担上升明显,样本中有约40%的企业资产负债率超过65%。
(三)水务企业偿债能力
水务企业的整体偿债能力较好,预计未来行业偿债能力将继续保持稳定,因存量债务规模过大或盈利能力下滑导致的偿债指标明显弱化的企业应重点关注。此外还应持续关注水务企业对外资金拆借回收情况。
短期偿债能力方面,2019-2021年,水务企业经营性现金流入/短期债务平均值分别为15.31倍、4.62倍和4.32倍,其中2019年指标较高,主要系三家[8]水务企业短期债务数额较小;剔除以上三家水务企业,经营性现金流入/短期债务平均值分别为4.22倍、2.43倍和3.17倍。同期,水务企业现金短期债务比分别为16.32倍、2.59倍和2.64倍,剔除上述三家水务企业后,水务企业现金短期债务比平均值分别为2.50倍、1.36倍和1.64倍。水务企业整体短期偿债能力良好。
长期偿债能力方面,2019-2021年,受水务投资需求增加、盈利水平下滑影响,水务企业[9]全部债务/EBITDA分别为9.18倍、11.19倍和10.50倍,整体长期偿债能力较为稳定且整体偿债能力尚可,预计未来行业偿债能力将继续保持稳定。因存量债务规模过大或盈利能力下滑导致的偿债指标明显弱化的企业应重点关注。同时,考虑到水务企业和区域内国有企业可能通过往来款形式[10]进行资金拆借,2019-2021年,水务企业其他应收款/总资产平均值分别为5.63%、5.35%和5.22%,对水务企业资金形成一定占用,应持续关注水务企业对外资金拆借情况。
(一)水务企业信用级别分布和调整情况
水务企业数量众多,主要分布在各地级市或区县,企业单体规模较小,由于债券发行门槛较高,水务行业发债企业数量较少。截至2022年8月11日,样本企业的主体信用级别主要分布在AA、AA+和AAA,占比分别为33.33%、38.33%和23.33%,其中AA+和AAA级别的水务企业存续债券余额分别为539.04亿元和933.79亿元,分别占样本企业全部存续债券余额的29.20%和50.59%,发行债券主体信用等级向高信用质量趋拢。
2021年以来,60家存续发债水务样本企业中有3家主体信用级别发生了变化,其中2家为级别下调,1家为级别上调。
(二)水务企业债券发行情况
2021年,市场资金面整体较2020年疫情期间有所收紧,中长期国债收益率水平前高后低,仍然处于近年来较低位置,为企业提供了较好的融资环境。2021年,共有38家水务企业发债,较上年减少1家,共计发行债券134只,发行数量同比增长32.67%;发行规模合计861.50亿元,同比增长28.45%,发行时间相对集中在2021年下半年。2022年1-6月,共有28家水务企业发债,共计发行债券58期,发行规模372.10亿元,相当于2021年全年发行规模的43.19%,发行规模较去年同期增长13.55%。
从发行品种看,2021年,水务企业发行债券品种以中期票据、公司债券和短期融资券为主,合计发行数量和发行规模分别占当年发行总量的96.27%和96.05%,发行方式以公募债券为主,募集资金用途主要为偿还到期债务及补充营运资金;2022年上半年,水务企业发行品种及发行规模中短期融资券占比最大,分别占当期发行总量的60.34%和63.85%。
2021年,水务企业短期债券发行期数及规模大幅上升,各级别发行主体中,发债期数最多的发行主体信用级别由AA调整为AA+,发行规模继续延续了向高级别集中的趋势。
2021年以来,发行短期债券的水务企业主体级别均在AA及以上级别,短期融资券(含超短期融资券,下同)为主要短期债券品种。
从短期融资券发行期数来看,2021年AAA、AA+和AA级主体所发期数占比分别为29.58%、42.25%和28.17%,AA级主体所发期数占比持续下降;AA-级主体仍然未发行短期债券。短期融资券发行期数呈现向AA+和AAA级别集中趋势。
从短期融资券发行规模来看,2021年,AAA、AA+和AA级水务企业所发短期融资券规模占比分别为52.09%、34.18%和13.73%,AA级水务企业所发短期融资券规模占比亦持续下降,短期融资券发行规模呈现向AA+和AAA级集中的趋势。
2022年1-6月,各主体级别水务企业所发行短期融资券期数及发行规模占比较2021年有所变动,按期数统计,AA级、AA+级及AAA级发行主体发行短期融资券期数占比分别为25.71%、42.86%和31.43%;按发行规模统计,AA级、AA+级及AAA级所发短期融资券的规模占比分别为9.47%、29.08%和61.45%。短期融资券发行规模呈现向AAA级集中的趋势。
整体来看,水务企业选用短期债券进行融资的频率及规模有所增加,发行规模的增长主要来自AAA主体所发的短期融资券及短期公司债。2021年全年累计使用短期债券融资较大的企业为水发集团有限公司(75亿元)和广东粤海控股集团有限公司(100亿元)。
2021年以来,水务企业所发中长期债券的信用级别继续延续向高级别集中的趋势。
2021年水务企业所发中长期债券(指发行期限在1年以上的债券,下同)的信用级别全部集中在AA及以上级别。从发行期数来看,AAA、AA+和AA级中长期债券的发行期数占比分别为48.28%、31.03%和20.69%,AA级水务企业中长期债券的发行期数持续下降;水务企业所发中长期债券发行期数呈现向AA+和AAA级集中的趋势。
从发行规模来看,AAA、AA+和AA级中长期债券的发行规模占比分别为61.72%、20.35%和17.93%,AA级水务企业中长期债券的发行规模占比(持续下降;水务企业所发中长期债券发行规模亦呈现向AA+和AAA级集中的趋势。
2022年1―6月,水务企业所发中长期债券的期数全部集中AA以上级别,共发行22期,AA+和AAA级均占比40.91%,为主要发行主体,AA级占比18.18%;发行规模合计131.65亿元,AAA级所发中长期债券的规模占比为62.29%,AA+级和AA级水务企业所发中长期债券规模占比分别为29.36%和8.36%,AA级所发中长期债券的规模进一步下滑。
(三)水务企业发债利率、利差水平
2021年,水务企业短期债券发行利率总体有所上升,中长期债券发行利率则有所下降;2022年上半年,受“资产荒”的影响,水务企业短期债券和中长期债券发行利率均有所下降;水务企业不同级别、不同期限发行利差呈波动态势。
2021年,水务企业短期债券的平均发行利率为3.35%,较上年的3.24%上升11BP。2022年1-6月,水务企业短期债券平均发行利率(2.84%)较2021年有所下降,且较上年同期平均发行利率(3.29%)也有所下降,主要系2022年上半年“资产荒”的影响,各主体发行债券时票面利率有所下降。
中长期债券方面,本文选取期间内水务企业三年期和五年期中期票据的平均发行利率分析。2021年,水务企业三年期和五年期中期票据的平均发行利率分别为3.79%和3.51%,较上年同期限利率(4.06%和3.64%)有所下降,三年期中期票据的平均发行利率高于五年期中期票据的发行利率,主要系2021年主体评级AA级、AA+级及以上水务企业所发三年期中期票据的期数分别占27.78%和72.22%,2021年主体评级AA级、AA+级及以上水务企业所发五年期中期票据的期数分别占4.35%和95.65%,发行五年期中期票据高信用级别企业较多。2022年1-6月,水务企业三年期和五年期中期票据的平均发行利率分别为3.63%和3.34%,较2021年利率均值继续下降。
从发行利差看,水务企业债券不同级别、不同期限发行利差呈波动态势。其中,AAA主体发行利差波动较小,其他企业发行利率区间及利差波动较大,主要系水务企业样本企业偏少,市场认可度差异较为明显,不同时间段发行企业的差异对发行利率及利差影响很大。2021年及2022年1-6月,水务企业债券不同级别、不同期限发行利差详见下表。
水务行业属于弱周期行业,整体发展稳定,我国水务行业呈现区域垄断和行业龙头集中度提升并存的竞争格局。随着城镇化进程的持续推进,我国城镇居民用水人口和用水总量预计将进一步上升;但是在节能减排等政策的约束下,生产用水量预期将保持稳定。
增长方面,我国水务行业城乡发展仍存在不平衡。供水方面,城市供水进入平稳发展状态,乡镇供水尚有一定开发空间;在节水提效政策指导下,老旧供水管网改造为水务企业投资增长的方向之一。污水处理方面,乡镇污水处理率较低,在加快城镇污水处理基础设施投资等政策指导下,乡镇污水处理基础设施建设成为资金和技术实力较强的行业龙头异地扩张的重要区域。乡镇区域人口密度较城市低,同时面临常住人口减少的压力,对水务企业的投资及运营能力将提出更高要求。
随着我国城镇化进程的持续推进,生活生产用水需求端的增长将推动水务行业产能持续释放,预期水务行业整体收入将持续增长。盈利方面,水价改革或可使水务行业整体盈利预期有所提升,但水务行业涉及民生,公益性较强,短期内盈利增幅仍有限,对政府补贴依赖较强;投资方面,专项债投资领域的确定预计会带动水务领域投资的持续增长。稳经济背景下水务行业投资有望保持增长,同时需关注地方财力偏弱区域水务企业现金回款情况
整体看,水务行业信用风险很低,整体信用展望为稳定。
[1]根据城乡建设统计年鉴,该数据包含城市、县城和建制镇供水能力,同下文城镇污水处理能力口径。
[2]2006年城市居民用水总量同比有所波动可能与自2006年起按城区人口和城区暂住人合计口径统计原因所致。
[3]污水处理及其再生利用固定资产投资口径来源于统计局披露的《城乡建设统计年鉴》,城市污水处理及其再生利用固定资产投资中不包含县城污水处理及其再生固定资产投资,县城投资规模单独统计。乡镇污水处理及其再生固定资产投资数据尚未披露,尚未统计在内。
[4]联合资信口径水务企业样本分析系以2021年底供水和污水收入占营业总收入的45%及以上样本口径为基础对比近三年指标变化情况,样本企业共计60家。
[5]受城市化进程加快和国家环保政策大力推动的影响叠加,城镇污水处理设施建设力度加大,城市生活污水处理需求大幅增加。
[6]未获取部分企业2022年或2021年一季度财务数据,样本企业共计52家。
[7]未进行债务调整,短期债务=短期借款+交易性金融负债+一年内到期的非流动负债+应付票据,长期债务=长期借款+应付债券+租赁负债。
[8]三家分别为江苏江南水务股份有限公司,北京水务投资中心和重庆水务集团股份有限公司。
[9]剔除7家部分年份EBITDA为负的企业。
[10]主要体现在其他应收款中。
公用评级二部
迟腾飞 宋金玲 王文才
联合资信是目前中国最专业、最具规模的信用评级机构之一,总部设在北京,公司经营范围包括:信用评级和评估、信用数据征集、信用评估咨询、信息咨询;提供上述方面的人员培训。目前开展的主要业务包括对多边机构、国家主权、地方政府、金融企业、非金融企业等各类经济主体的评级,对上述各类经济主体发行的固定收益类证券以及资产支持证券等结构化融资工具的评级。
公司业务资质齐全,已经完成向中国人民银行和中国证券监督管理委员会备案,取得国家发展和改革委员会和中国银行保险监督管理委员会认可,是中国银行间市场交易商协会理事单位,具有从事银行间市场、交易所市场的资信评级业务资格。
业务咨询:
010-85679696
lianhe@lhratings.com
投资人服务
陈叶 010-85679696-8759
chenye@lhratings.com
媒体关系
杜涵 010-85679696-8671
duhan1@lhratings.com