更多行业资讯
关注联合资信
本文首发于《多层次资本市场研究》2022年第2辑,作者艾仁智、邓博文。
该期刊是由全国中小企业股份转让系统有限责任公司和北京证券交易所主办,面向社会定期公开发行的学术类出版物。
中小企业在一国经济增长、就业和技术进步等方面发挥着重要作用,但中小企业的公司治理是困扰其生存和发展的一大难题。构建一套科学的中小企业公司治理评价体系有助于促进其公司治理水平的提升,本文尝试提出一套中小企业的公司治理评价体系,基于该评价体系发现,中小企业的公司治理水平整体较低,存在较大的改善空间,特别是在治理架构的合理性、经营和财务的稳健性方面需要大力提升。本文还通过公司治理评级和ESG评级的对比分析,发现两者具有较高一致性,说明公司治理对ESG表现具有重要的基础性作用。
(一)第二类代理人问题更为突出
中小企业的所有者和经营者通常合二为一,所有权和控制权分离所导致的利益冲突(第一类代理人问题)并不明显,而第二类代理人问题即控股股东与非控股股东之间的利益冲突更为突出。大部分中小企业具有所有权和经营权合一的特点。根据对样本企业的统计,第一大股东持股比例、前五大股东持股比例、前十大股东赫芬达尔—赫希曼指数(HHI指数)③的中位值分别为27.11%、47.67%和0.10,最大值分别为76.65%、100.00%和0.59,可见中小企业具有股权高度集中的特点。在样本企业中,实控人、董事长和总经理三者合一的企业187家,占比23.64%;实控人和董事长二者合一的企业410家,占比51.83%。由于中小企业的控股股东通常拥有绝对的控股份额,同时作为内部人直接参与公司的经营和管理,因而更可能侵占中小股东的权益,进而导致控股股东和中小股东之间的利益冲突问题更为严重,第二类代理人问题是中小企业公司治理的主要问题。
(二)“关系治理”较为普遍
从所有者属性看,大部分中小企业是民营企业,在样本企业中,民营企业535家,占比近7成,国有企业占比约2成,其他企业占比较低。在民营企业中,“关系治理”较为普遍,主要体现在两个方面:一是人员任用,民营企业的管理层通常具有特殊的关系,包括亲属、同学或亲密朋友,从而在公司内部形成一个特殊的圈层,职业经理等外部人员很难进入该圈层,对公司治理的影响也就较为有限。在人员任用上的“关系化”,对中小企业的公司治理也是有利有弊,有利的一面是容易建立管理层的信任关系,从而降低委托代理成本,不利的一面是难以引进外部智力资源,“家长制”治理可能盛行。二是关系交易,由于民营企业的家族化较为普遍,因此在经营和管理决策中,可能并非以公司利益最大化为目标,而以家族利益最大化为目标。体现在具体经营中,在选择交易对手时,不是选择能够给公司带来最大利益的交易对手,而是选择具有特殊关系的交易对手,如家属成员企业等,关联交易较为普遍。“关系治理”在中小企业发展初期的弊端通常不明显,甚至具有正面作用,但随着企业发展壮大,则可能成为企业难以逾越的障碍。
(三)激励约束方式缺乏规范性
中小企业的激励约束机制建设通常较为匮乏,从而导致难以留住核心人才,人员流动率较高等问题。中小企业对员工的激励以短期激励为主,而较少采用股权和期权等长期激励,实控人或大股东出于保持对公司绝对控制权的目的也不愿意向外部人让渡股权。长期激励的缺乏使得公司和员工之间的合作关系缺乏坚实基础,一旦公司出现经营困难或员工寻找到更好的个人发展机会,人员流失往往难以避免,导致中小企业的经营具有不稳定的特征。中小企业往往没有建立一整套激励和约束的制度体系,或激励和约束的方式和手段缺乏规范性,容易出现激励不当或不足、约束过多或无效等问题。中小企业的薪酬结构通常较为单一,以工资为主,在员工绩效考核上缺乏规范制度,绩效的发放在很大程度上取决于实控人的个人认识和态度,容易出现激励不公的问题,从而打击员工积极性。而且,由于激励和约束缺乏规范性,管理层在行为上具有更大的随意性,从而对制度建设构成挑战,甚至使得制度建设成为形式主义,失去应有的规范公司治理和管理的作用。
由于中小企业的公司治理具有自身的特点,加之中小企业的信息披露较之大型企业更不充分,在数据采集方面存在更大困难,使得对其公司治理开展评价更为不易。本文根据中小企业公司治理的特点,结合数据的可得性,有针对性地提出了一套中小企业的公司治理评价方法,并对样本企业开展了公司治理评价。
(一)总体思路
基于中小企业公司治理的特点和数据的可得性,对中小企业公司治理评价的总体思路如下:
1. 评价模型以量化为主,尽可能减少主观定性判断和调整。由于中小企业数量巨大,通过构建量化评价模型才能节省工作量,提高评价效率,同时减少主观判断标准不统一和随意性的问题。
2. 从治理体系和治理绩效两个方面开展评价,以治理绩效评价为重点,赋予治理绩效更高的权重。治理体系主要考察中小企业公司治理的框架、制度和机制设计等,治理绩效主要考察中小企业公司治理的实际表现和效果,评价中更注重中小企业公司治理的实际表现和效果,而不是仅仅停留在制度分析层面。
3. 采用10分制,各项评价指标评分最高为10分,最低为0分,10分代表最好,0分代表最差,全部指标的加权总分通过级别映射表得到最终级别,最高评级为AAA级,最低评级为D级。
4. 在评价中,首先对定性指标确定划档标准,样本企业的定性指标与划档标准进行匹配后得到定性指标评分;然后对定量指标按照正态分布划分阈值,样本企业的定量指标与阈值区间匹配后得到定量指标评分;再对定性指标和定量指标进行加权,得到公司治理的加权总分。
(二)评价指标
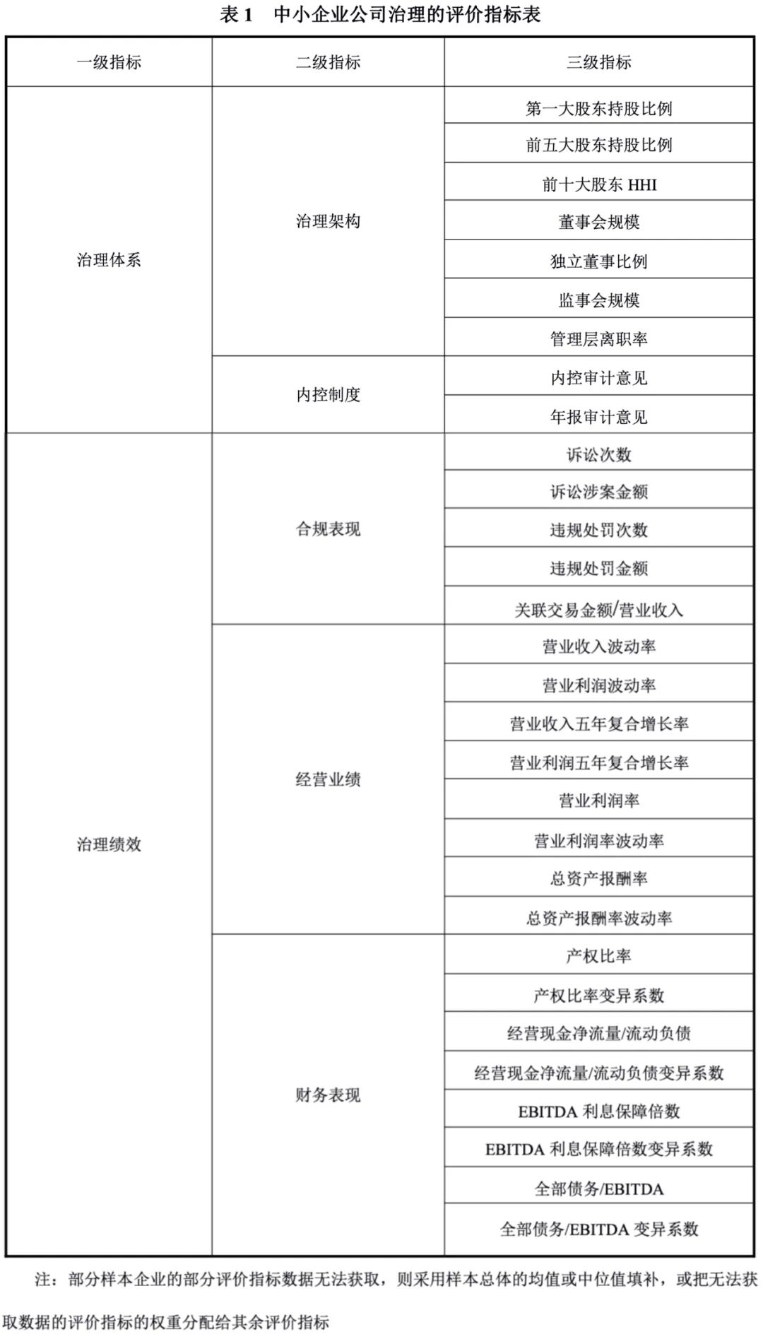
中小企业公司治理的评价指标分为治理体系和治理绩效两部分,各部分又包括若干二级和三级指标(见表1)。治理体系部分下设治理架构和内控制度两个二级指标,前者主要考察公司治理架构的合理性,后者主要考察公司内控制度的健全性。在治理架构下面,有7个三级指标,其中:第一大股东持股比例、前五大股东持股比例和前十大股东HHI考察公司股权的集中度,公司股权越集中,则越不利于构建相互制衡的有效治理架构,该项评分越低;董事会规模和独立董事比例考察公司董事会设置的合理性,对中小企业来说,由于所有权和经营权合一较为普遍,董事会规模越大,独立董事比例越高,则越有利于董事会切实发挥公司治理作用,该项评分就越高;监事会规模考察监事会设置的合理性,同董事会规模一样,监事会规模越大,则越能发挥监事会的监督约束作用,该项得分越高;管理层离职率考察管理层的稳定性,该项指标值越高,则企业管理层的稳定性越低,该项得分越低。内控制度下设两个三级指标,其中:内控审计意见由外部专业机构提供,能从整体上反映公司的内控体系的健全性,内控审计意见主要包括标准无保留意见、无保留意见、保留意见、无法表示意见和否定意见五种类型,对不同类型赋予不同的评分;年报审计意见由外部审计机构提供,能反映公司内控体系在财务上的表现,年报审计意见主要包括标准无保留意见、无保留意见、保留意见、无法表示意见和否定意见五种类型,对不同类型同样赋予不同的评分。
治理绩效部分下设合规表现、经营业绩和财务表现三个二级指标,合规表现主要考察公司近年来发生的诉讼事项和违规事项,经营业绩主要考察公司的经营业绩及其波动性,财务表现主要考察公司的财务表现及其波动性。因为治理成果在经营业绩和财务表现方面更多体现为经营和财务的稳健性和可持续性,所以在经营业绩和财务表现的评价中,更关注经营业绩和财务表现的波动性,对波动性指标赋予更高的权重,而对水平值指标赋予更低的权重。在合规表现下面,有5个三级指标,其中:诉讼次数和诉讼涉案金额考察公司近三年面临的诉讼情况,公司面临的诉讼次数越多,诉讼涉案金额越高,则合规表现越差,该项评分越低;违规处罚次数和违规处罚金额考察公司近三年受到的违规处罚情况,公司受到的违规处罚次数越多,违规处罚金额越高,则公司的合规表现越差,该项得分越低;关联交易金额/营业收入考察公司的关联交易情况,该项比值越高,公司的合规风险越高,该项得分越低。经营业绩下面包括8个三级指标,其中:营业利润率和总资产报酬率反映公司的盈利水平,该两项指标越高,反映公司盈利水平越好,经营业绩相应越好,评分越高;营业收入五年复合增长率反映公司收入的稳定增长情况,营业利润五年复合增长率反映公司盈利的稳定增长情况,该两项指标越高,则经营业绩越好,评分越高;营业收入波动率反映公司收入是否稳定,营业利润波动率、营业利润率波动率和总资产报酬率波动率反映公司的盈利水平是否稳定,波动率越高,则公司的收入和盈利水平越不稳定,经营业绩相应越差,评分越低。财务表现下面有8个三级指标,其中:产权比率反映公司的杠杆水平,该项指标越高,表示公司的杠杆水平越高,财务风险越大,评分则越低;经营现金净流量/流动负债反映公司的短期偿债能力,该指标越高,说明经营现金净流量对流动负债的保障能力越强,公司的短期偿债能力越强,财务表现越好,评分则越高;EBITDA利息保障倍数和全部债务/EBITDA反映公司的长期偿债能力,EBITDA利息保障倍数越高,表示公司长期偿债能力越强,财务表现越好,评分越高,而全部债务/EBITDA越高,表示公司长期偿债能力越弱,财务表现越差,评分越低;产权比率变异系数反映公司的杠杆水平是否稳定,经营现金净流量/流动负债变异系数、EBITDA利息保障倍数变异系数和全部债务/EBITDA变异系数反映公司的偿债能力是否稳定,这些指标越高,则公司的杠杆水平和偿债能力越不稳定,财务表现越差,评分则越低。
(三)评价方法
在中小企业公司治理的评价中,我们主要采用打分卡法。在确定具体的评价指标后,我们采用AHP(层次分析法)结合专家判断确定各项评价指标的权重,其中一级指标治理体系和治理绩效的权重分别为40%和60%,二级指标治理架构、内控制度、合规表现、经营业绩和财务表现的权重分别为25%、15%、30%、15%和15%,三级指标的权重位于1.5%~7.5%之间,如果某项三级指标不能获得数据,其权重则可以分配给其它三级指标。在定量指标的阈值划分方面,我们假设样本企业的定量指标服从正态分布,按照20%的峰度计算5个分位点,然后结合专家判断确定阈值点。每个定量指标被划分为7个区间,高于最大值正向指标取10分,反向指标取0分,低于最小值亦取10分或0分(根据指标的正反方向不同,与最大值相反),最大值和最小值之间则按照指标值进行连续线性计算评分。在各项评价指标的权重和阈值均确定后,就可以使用打分卡得到各项评价指标的评分,然后加权得到公司治理的总评分。最后,把公司治理的总评分通过级别映射表,得到公司治理评级,我们把公司治理评级分为AAA、AA、A、BBB、BB、B、CCC、CC、C和D共10个等级,所对应治理评分区间见表2。
采用上述评价思路、评价指标和评价方法,我们对样本企业开展公司治理评价,并把评价结果和万得的ESG评价结果进行比较分析。
(一)公司治理评价结果的统计分析
从样本企业所属行业看,分布于医药制造业、软件和信息技术服务业、电气机械和器材制造业、计算机、通信和其他电子设备制造业、汽车制造业、通用设备制造业、专用设备制造业等51个细分行业,总体较为分散。在样本企业中,有40家属于国家重点支持的战略性新兴产业;有94家属于专精特新企业,占比11.88%,反映了专精特新成为中小企业转型的重要方向。
从样本企业的公司治理评价结果看,集中于5~6分之间,对应公司治理评级为BB级,最高分为7.10分,对应A级,最低分为1.87分,对应C级,各等级分布见图1。可见,中小企业的公司治理评分总体不高,主要分布于BBB~B三个等级,具有较大的提升空间。分维度看,治理体系评分的均值为6.47,略高于基准水平(基准水平为6分,对应BBB级);治理绩效评分的均值为4.81,显著低于基准水平,说明中小企业在治理实际表现方面需大力提升。从细分指标看,治理架构评分的均值为5.78,说明中小企业的治理架构需要进一步改善;内控制度评分的均值为7.63,表现较好;合规表现评分的均值为6.68,总体尚可;经营业绩评分的均值为2.48,反映了中小企业的经营稳健性严重不足;财务表现评分的均值为3.38,反映了中小企业的财务稳健性需要大力改善。
(二)公司治理评价结果与ESG评级的对比分析
自20世纪60年代以来,ESG理念逐渐兴起,在国际机构、监管部门和中介组织等的合力推动下,迄今已成为全球主流的投资理念。ESG理念强调不仅要关注企业的财务绩效,还要关注企业的环境责任、社会责任和公司治理,不仅要重视股东的权益,还要重视利益相关者(如员工、客户和供应商等)的权益。在环境责任、社会责任和公司治理中,环境责任考察企业在环境方面的贡献,社会责任考察企业对社会的贡献,公司治理则考察企业自身的治理水平和绩效。我们认为,环境责任和社会责任都建立在公司治理的基础上,只有良好的公司治理,才能保证企业在环境责任和社会责任方面有着持续的良好表现,很难想象一家内部治理混乱的公司会在环境责任和社会责任方面实现可持续发展目标。因此,公司治理对ESG表现有着基础性的作用和影响,公司治理评价结果和ESG评价结果之间存在紧密联系。为了验证两者之间的关系,我们选取了样本企业中拥有万得ESG评级的样本开展对比分析。
在791家样本企业中,有754家企业拥有万得ESG评级,从评级分布看,公司治理评级和ESG评级具有相似性(见图2),两者均集中于BB级,前者BB级占比43.10%,后者BB级占比55.57%。同时,公司治理评级的低评级样本占比更高,分布更偏右,主要源于中小企业公司治理评分整体偏低所致;ESG评级的高评级样本占比更高,分布更偏左,BBB级占比34.48%,高于公司治理评级的BBB级占比(27.19%),主要源于样本企业新兴产业占比相对较高,在环境责任方面的评价有助于提升其ESG评分。
从样本企业的公司治理评级和ESG评级的差异看,有265家样本企业两者级别一致,一致率达到35.15%;两者相差1个级别的样本企业为359家,占比47.61%;两者相差2个级别的样本企业为104家,占比13.79%;仅23家样本企业相差3个级别,占比3.05%,相差4个级别和5个级别的样本企业分别仅有2家和1家(见表3)。可见,公司治理评级和ESG评级具有较高的一致性,公司治理对ESG表现具有重要影响,同时ESG评级和公司治理评级也存在一定差异,企业所属行业和区域的不同,会使其面临不同的环境责任风险和社会责任风险,从而导致两者出现偏离。
本文基于中小企业公司治理的特点和数据可得性,构建了一套中小企业公司治理评价体系,尝试对北交所和沪深交易所上市的中小企业进行公司治理量化评价,得到以下启示:
1. 中小企业的公司治理评分整体较低,公司治理评级集中于较低等级,反映了中小企业在公司治理方面存在较大的改善空间,特别是在治理架构的合理性、经营业绩和财务表现的稳健性方面需要大力提升。
2. 公司治理对ESG表现具有基础性的作用,企业的环境贡献和社会贡献均依赖于良好的公司治理,公司治理评级和ESG评级具有较高的一致性,两者的差异主要源于行业和区域不同使企业面临不同的环境风险的社会风险所致。
3. 中小企业的公司治理水平提升需要借助多层次资本市场的大力发展,通过大力发展新三板市场,促进更多中小企业登陆北交所,借助资本市场更高的信息披露要求提升中小企业公司治理的透明度,从而推动中小企业自发地改善自身的治理架构和治理水平。
4. 中小企业的股权高度集中是影响其治理水平提升的重要因素,适当引入机构投资者,不仅有助于形成相互制约的约束机制,防止权力过于集中带来的盲目决策,还可以发挥机构投资者在公司治理方面的专业知识和技能,带动中小企业构建现代公司治理体系。
5. 我国需要进一步健全统一的社会信用制度,完善信用信息标准,形成覆盖中小企业的信用信息网络,充分利用现代网络平台实现对中小企业公司治理的监督约束,借助广泛的社会力量推进中小企业不断改善自身的治理体系,提升自身经营和财务的稳健性。
[1] 王娴.中小企业的公司治理和监管安排[J]. 多层次资本市场研究, 2022.
[2] 陈建波.中小企业界定标准:国际比较与中国实践[J]. 多层次资本市场研究, 2022.
[3] 李一梅、张弘弢.ESG投资理念推动资本市场高质量发展的若干思考[J]. 多层次资本市场研究, 2022.
[4] 杨颖、刘凤娟.公司内部治理风险评价指标体系的构建研究[J]. 企业经济, 2011(3).
[5] 李维安、张国萍.公司治理评价指数: 解析中国公司治理现状与走势 [J].经济理论与经济管理, 2005(9).
[6] 高明华、苏然、方芳.中国上市公司董事会治理评价及有效性检验 [J].经济学动态, 2014(2).
[7] 南开大学公司治理评价课题组.中国公司治理评价与指数报告——基于2007年1162家上市公司[J].管理世界, 2008(1).
[8] 鲁桐、吴国鼎.中小板、创业板上市公司治理评价[J].学术研究, 2015(5).
[9] 陈夏旋.公司治理评价体系比较研究[J].中国市场, 2014(49).
[10] 李先军.制度背景下中小企业治理结构研究 [D].昆明:云南大学, 2015.
[11] 蒋悦炜.私募股权基金与中国中小企业公司治理研究[D].上海:上海交通大学, 2012.
[12] 李晓璐、任中华、唐建.公司治理定量评价研究综述[J].财会通讯, 2014(8).
*艾仁智,联合资信评估股份有限公司副总裁,经济学博士,中国保险资管协会专家委员,中国证券业协会资信评级委员会委员。邓博文,联合资信评估股份有限公司高级分析师,金融学博士。
①“六保”指保居民就业、保基本民生、保市场主体、保粮食能源安全、保产业链供应链稳定、保基层运转。
②沪深交易所上市的中小企业的筛选标准为按2022年3月31日收盘价计算的市值不超过50亿元且近五年无数据缺失,若无特别说明,本文的样本企业包含89家北交所上市中小企业和沪深交易所上市的702家中小企业,样本企业合计791家。
③赫芬达尔—赫希曼指数(Herfindahl-Hirschman Index,简称HHI),简称赫芬达尔指数,是一种测量产业集中度的综合指数。它是指一个行业中各市场竞争主体所占行业总收入或总资产百分比的平方和,用来计量市场份额的变化,即市场中厂商规模的离散度。赫芬达尔指数是产业市场集中度测量指标中较好的一个,是经济学界和政府管制部门使用较多的指标。计算赫芬达尔指数能区别公司市场占有率为基础的市场结构。
作者:艾仁智 邓博文*
联合资信是目前中国最专业、最具规模的信用评级机构之一,总部设在北京,公司经营范围包括:信用评级和评估、信用数据征集、信用评估咨询、信息咨询;提供上述方面的人员培训。目前开展的主要业务包括对多边机构、国家主权、地方政府、金融企业、非金融企业等各类经济主体的评级,对上述各类经济主体发行的固定收益类证券以及资产支持证券等结构化融资工具的评级。
公司业务资质齐全,已经完成向中国人民银行和中国证券监督管理委员会备案,取得国家发展和改革委员会和中国银行保险监督管理委员会认可,是中国银行间市场交易商协会理事单位,具有从事银行间市场、交易所市场的资信评级业务资格。
业务咨询:
010-85679696
lianhe@lhratings.com
投资人服务
陈叶 010-85679696-8759
chenye@lhratings.com
媒体关系
杜涵 010-85679696-8671
duhan1@lhratings.com