更多行业资讯
关注联合资信
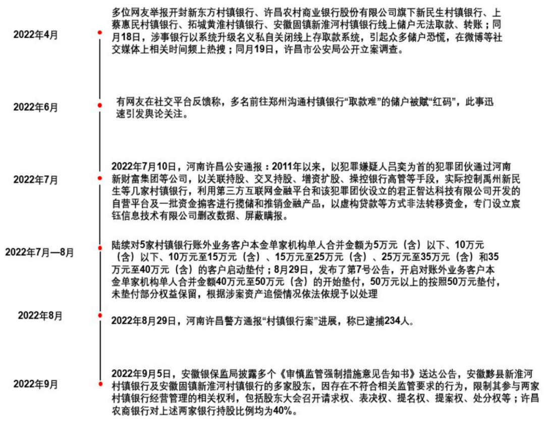
2022年4月,河南村镇银行暴雷事件引发了国内外媒体的关注,40万储户400亿存款被非法转移,该事件影响大,牵扯范围广,且社会舆论的关注程度非常高;河南村镇银行暴雷事件的背后是村镇银行作为监管套利的隐患,而地方的农商行作为村镇银行的发起行和主要股东也难辞其咎,这一事件暴露了部分村镇银行及农商行公司治理不规范、内部控制体系不健全、风险管理制度执行严重缺失、股东资质审核有待加强等问题,在目前国内防疫的大背景下,河南村镇银行事件加剧了社会矛盾,这也引起了央行、地方金融监管局、公安系统以及省委省政府的高度重视;此外,该事件打破了民众对于银行存款安全的观念,使得社会公众对中小银行的信任程度有所下降,其中跟第三方金融平台合作程度较深的民营银行首当其冲,亦对我国金融体系和信用体系产生了一定的负面影响。
河南新财富集团大起底
随着河南村镇银行事件的发酵以及事件真相的层层剥离,整个事件的幕后真凶“河南新财富集团”逐渐浮出水面,其实际控制人吕奕迅速被公安系统锁定。新财富集团实际控制人吕奕,河南南阳市镇平县人,后改入塞浦路斯国籍,其“第一桶金”来自于兰尉高速。
交叉渗透股权,扩大资金规模。2011年前后,吕奕成立了河南新财富集团,该集团通过交叉持股控制了上百家关联公司,这些关联公司都是吕奕渗透地方银行的工具。吕奕通过关联公司直接或间接渗透地方城、农商行,在逐步渗透到这些地方银行后,通过交叉质押其持有的银行股权,快速回笼资金,同时利用这些资金流水,以其控制的子公司的名义向地方银行进行贷款。这其中也涉及到部分地方银行腐化的高级管理层,根据外部公开消息,吕奕层向某城商行原高管行贿2300余万,曾在某股份制银行原高管的协助下违规获得贷款35亿元。通过不断循环往复,吕奕渗透的银行数量越来越多,套取的资金规模也越来越大;据不完全统计,至少有26家银行与新财富集团有千丝万缕的联系。
伪造贷款套出资金。在获得中小银行的控制权以后,吕奕通过自己控制的影子公司,向已经渗透的村镇银行申请贷款,通过对这些村镇银行高管的控制,对自己影子公司申请的贷款层层开绿灯,逐步将储户的资金套出,挪为己用。2022年原银监会副主席蔡锷生因受贿罪被捕,吕奕曾协助调查,调查结束后便匆忙前往美国,同年4月,村镇银行事件暴雷。
高息诱揽,线上平台成为“帮凶”。涉及本次事件的村镇银行资金渠道有三:线下揽储,自营线上平台,第三方互联网平台;此外,还有部分资金掮客为河南新财富集团输送了部分“大额资金客户”。村镇银行展业区域是有明确监管限制的,通常情况下村镇银行没有资格进行线下异地揽储,为克服这一问题,河南新财富集团打通了线上渠道,与滨海国金所、口袋银行、小米金融等30余家第三方互联网平台合作上线其“储蓄产品”,在互联网平台的流量加持下,结合高利率水平,涉事的四家村镇银行吸收了大量的线上存款;此外,在河南新财富集团设立的君正智达科技有限公司帮助下,涉事村镇银行建立了自营的线上平台,通过微信公众号及自营网上银行APP进一步进行跨域揽储。
瞒天过海,伪造系统,删除信息。涉事村镇银行往来资金如此之大,又是如何躲过监管的呢?通常情况下,商业银行的清算支付要接入CNAPS(中国现代化支付系统)来实现,但村镇银行并不会直连CNAPS,一般是通过其发起行的清算账户进行清算,村镇银行依靠主发起行实现跨行资金流动,也为各种可能产生的风险埋下隐患。涉及本次事件村镇银行的发起行便是许昌市农村商业银行股份有限公司(以下简称“许昌农商银行”)。许昌农商银行背后的股东亦与新财富集团有千丝万缕的联系,随着本次事件的发酵,许昌农商银行股东不规范及“潜在股东代持”的情况也引起了外界的关注。据了解,许昌农商银行76位股东中有25位股东是被执行人;此外,许昌农商银行总股本仅10亿元,其中有7.58亿股均被出质,换句话说,许昌农商银行超过75%的股权是由隐形股东代持的。种种迹象表明,许昌农商银行公司治理欠缺,内部股权结构混乱,各种不透明信息也为本次事件埋下了隐患。值得注意的是,河南新财富集团设立了宸钰信息技术有限公司,专门从事删除、篡改其系统信息,以瞒过监管完成资金转移。
官方定性“违规揽储、虚构贷款”。本次事件发生以来,许昌市公安局、河南省地方金融监督管理局及河南银保监局均对此事做出过回应,根据上述官方公告,本次事件被定性为河南新财富集团操控实施的违法犯罪活动,由河南新财富集团非法控制多家村镇银行,利用自营平台及资金掮客进行揽储,并通过虚构贷款等方式非法转移资金,涉嫌多种严重犯罪。值得注意的是,许昌公安局2022年7月10日发布的公告中明确了多家村镇银行的“揽储”活动,侧面证明官方确认了涉事的部分资金为存款。
垫付方案及相关讨论分析
河南村镇银行事件涉及众多储户,涉案金额高,社会影响大,该事件发酵以来,公安部门、央行及地方监管均对此高度重视;2022年7月11日,河南银保监局、河南省地方金融监管局针对河南村镇银行案件发布1号公告,对禹州新民生村镇银行、上蔡惠民村镇银行、柘城黄淮村镇银行、开封新东方村镇银行账外业务客户本金分类分批开展先行垫付工作;根据公告,2022年7月15日开始首批垫付合并金额5万元(含)以下的客户,合并金额5万元以上的陆续垫付,垫付工作由河南省联社组织实施,并开通了微信小程序“村行垫付”以便储户进行办理相关程序。本次公告为首次垫付公告,在公告中将涉事“储户”的业务定性为“账外业务”而非“存款业务”,也侧面证实了涉事村镇银行资金、业务统计是通过某种方式躲避了监管系统。8月29日,相关监管发布了第7号公告,开启对账外业务客户本金单家机构单人合并金额40万元至50万元(含)的开始垫付,50万元以上的按照50万元垫付,未垫付部分权益保留,根据涉案资产追偿情况依法依规予以处理,截至目前,7号公告为最后发布的公告,根据7号公告,本次资金垫付后,集中垫付工作基本完成。
值得注意的是,上述活动被定义为“垫付”而非“偿付”,侧面证明目前该事件的资金并非由“存款保险基金”负责,根据公开消息,本次垫付资金来源是对应的被冻结的非法资产变现垫付,值得注意的是,此前与村镇银行合作、代理清算业务的南京银行未进行垫付,而最后的责任认定由谁承担出资尚无明确定论。南京银行曾多次澄清声明,在本次事件中,其只作为资金清算通道为有关村镇银行代理清算业务,有关资金清算服务合法合规,并不承担资金风险。
互联网金融平台警示,民营银行“躺枪”
本次河南村镇银行事件中,第三方互联网金融平台在其中扮演了重要角色,随着本次事件的持续发酵,互联网金融平台与商业银行合作的业务模式及相关产品的安全性引发外界担忧,但实际上,监管很早便加强了对于互联网金融平台业务的规范化管理,互联网金融平台与商业银行合作的业务风险整体可控。近年来随着居民财富的持续增长及移动支付的迅速普及,互联网金融平台得到了高速发展,其流量优势受到了众多银行的青睐;在早期,与互联网金融平台合作的主要为受限于“一行一网点”模式的民营银行,随后众多城商行、农商行及村镇银行均加入到其中,在高收益性及流量的加持下,互联网金融平台成为了众多区域性中小银行异地揽储的有效工具,而监管很早便察觉到了快速扩张的互联网存款背后的潜在风险,2021年1月15日,银保监会、央行发布《关于规范商业银行通过互联网开展个人存款业务有关事项的通知》,明确商业银行不得通过非自营网络平台开展存款业务,该通知下发前已经开展的存量存款业务到期自然结清,本次事件涉及的便是该通知下发之前的存量业务。本次河南村镇银行事件的警示下,对于存量、尚未到期的互联网存款的监管、盘查力度或将有所加强。
此外,在本次事件发生以后,与互联网金融平台合作程度较深的民营银行亦陷入了舆论漩涡。此前,民营银行在“一行一网点”的经营模式限制下,线下揽储存在天然竞争劣势,故将互联网平台作为有效的揽储延伸,成立较早的民营银行与互联网平台合作程度之深加速了其负债及资产端规模的扩张,据了解,部分民营银行通过第三方互联网平台吸收的存款规模占全行存款比重超过80%;2021年随着互联网金融监管新规推出后,民营银行负债规模扩张速度明显放缓,经营步伐趋于稳健。河南村镇银行事件发生初期,在第三方互联网金融平台购买民营银行存款产品的用户纷纷联系到合作银行要求取出存款,短期内民营银行面临一定的流动性压力,但另一方面,各地方监管积极盘查、警示风险,同时民营银行设立“互联网存款专线”对相关问题进行专门解答,通过出具“存款证明”来安抚储户,同时加大力度建设自营线上平台,对存量互联网存款进行积极导流、转化,增强储户的财富安全感;在上述措施下,民营银行互联网存款“兑付潮”已逐步平息,相关风险整体可控。
村镇银行公司治理、股东资质及股权结构加强监管
随着本次河南村镇银行事件背后的河南新财富集团浮出水面,村镇银行的股东及股权管理“乱象”亦引起外界重视。入股村镇银行资金规模要求相对较小,市场准入审批门槛低,河南新财富集团便是利用这一特点通过代持、交叉渗透股权等方式对村镇银行进行控制,进而侵害了广大储户的财富。村镇银行的设立初衷本为填补下沉区域金融空白,以改善县域民生、促进就业、支持地方“三农”为目的,普惠性较强;但另一方面,当地民营企业入股银行,必然存在盈利、分红的需求,两者存在一定天然的利益冲突,故完善的公司治理架构、平稳的公司运营体系以及合格的股东资质对于村镇银行的平稳发展非常重要。
在本次事件发生后,监管或将对村镇银行公司治理架构及股权结构进一步规范,对股东开展“穿透式”审查,重点关注隐形股东带来的潜在风险,确保村镇银行持续、稳健经营,保护县域居民的财富安全。
储户对部分中小银行信任度下降
本次河南村镇银行事件打破了储户对于银行存款“刚性兑付”的固有认知,伤害了储户的财富安全感,储户对于部分下沉区域的村镇银行信任度有一定下降,在此影响下,居民对于存款银行的选择上则不再单一考虑存款的收益性,对于存款安全性的意识将有所提高,合规经营、稳健可靠的银行将成为储户存放资金的首选。
此外,本次事件警示了储户在银行办理业务时要确认存款的性质,对于“拿到存款凭证”的安全意识应当有所提升,警惕在办理业务时因基层员工的操作风险事件而导致“存款变理财”或“存款变保险”,只有确定了存款性质才可以受到存款保险制度的保障。
河南村镇银行事件是由以吕奕为首的河南新财富集团实施的违法犯罪活动,利用村镇银行股东准入审批门槛低、公司治理不完善的特性,通过代持、交叉渗透股权等方式对村镇银行进行非法控制,利用资金掮客、自营线上平台以及第三方互联网金融平台等渠道,以贴息的方式违规揽储,并以虚构贷款的方式转移资金挪为己用,侵犯了广大民众的财富;该事件影响恶劣,严重损害了我国民众财富安全感,中小银行在民众面前的信任度遭受了严峻考验。但另一方面,河南村镇银行事件发生以来,人民银行、地方公安系统及银保监局等各级部门稳妥应对,积极做好流动性风险监测和应急保障,在各级部门的配合及指示下完成了居民资金的垫付工作,切实保护了广大居民的财富;本次河南村镇银行事件暴露了我国金融系统在高速经济发展中埋下的隐患,该事件对于村镇银行监管整顿的警示意义重大。下文我们将对我国村镇银行发展概况及管理体制进行简要分析,并对我国村镇银行面临的主要问题进行探讨,同时,对其未来发展提出建议。
作为中小银行的重要组成部分,村镇银行发展迅速,是我国县域地区支农支小的重要生力军。2006年,我国新一轮农村金融改革启动,时年中央一号文件提出“允许私有资本、外资参股乡村社区金融机构”“大力培育由自然人、企业法人或社团法人发起的小额贷款组织”“引导农户发展资金互助组织,规范民间借贷”。在此基础上,为解决农村地区银行业金融机构网点覆盖率低、金融供给不足、竞争不充分等问题,2006年12月,原银监会发布《关于调整放宽农村地区银行业金融机构准入政策,更好支持社会主义新农村建设的若干意见》,提出适度调整和放宽农村金融机构准入政策,在注册资本、投资人资格等方面降低准入门槛,促进农村地区优化银行业金融服务体系,并选择在四川、青海、甘肃、内蒙古、吉林、湖北6省(区)的农村地区作为试点设立村镇银行,在此背景下,我国第一家村镇银行四川仪陇惠民村镇银行于2007年3月在四川省南充市仪陇县成立;而后,2009年7月,原银监会发布《新农村金融机构2009—2011年工作安排》,计划3年内将在全国设立村镇银行1027家,加快推进了村镇银行设立速度,2009—2011年分别成立了54家、199家和287家村镇银行。经过15年发展,村镇银行已成为机构数量众多、业务下沉度高、县域覆盖率广、支农支小特色突出的“小银行”。截至2022年6月末,我国共有1649家村镇银行,占全部银行业金融机构数量的35.86%;从区域分布情况来看,村镇银行已覆盖我国31个省份,县域覆盖率约70%,其中超过80家的四个省份分别为山东(126家)、河北(107家)、河南(86家)和贵州(84家),东部地区较多,西部地区相对较少。
从经营情况来看,近年来,我国村镇银行资产规模持续增长,且由于基数较低,其增速相对其他类型商业银行较快。截至2020年末,我国村镇银行资产总额1.94万亿元,占商业银行资产总额的0.73%,负债总额1.74万亿元,占商业银行负债总额的0.72%,村镇银行数量占全部银行业金融机构数量的比重虽超过三分之一,但资产和负债占比不足1%,进一步凸显了其作为我国银行业金融机构中最小的银行类别,数量多但体量小的特点;村镇银行存贷款规模亦保持稳定增长,贷款结构以农户和小微企业贷款为主(占比超过90%),且户均贷款规模较小并呈逐年下降趋势,支农支小的业务定位进一步凸显;从盈利情况来看,受减费让利政策导致资产收益水平下滑影响,加之资产质量下行压力下拨备计提力度加大,村镇银行盈利水平有所下滑,2020年实现净利润76.9亿元;资本充足水平方面,截至2020年末,村镇银行资本充足率为15.7%,资本处于充足水平;流动性水平方面,考虑到村镇银行均与主发起行签订了流动性支持协议,其流动性风险整体可控。
村镇银行实施“主发起行制度”,根据监管规定,村镇银行的发起人或出资人中应至少有1家银行业金融机构,最大股东或唯一股东必须是银行业金融机构,且最大银行业金融机构股东持股比例不得低于15%,同时,其他单一股东及关联方持股比例不得超过10%。从村镇银行发起行类型来看,主要包括国有大型银行、股份制银行、城商行、农商行和外资行。从发起行对村镇银行的管理模式来看,由于发起行类型、规模、管理机制以及设立村镇银行的初衷不同,其对下设村镇银行的管理模式亦呈现一定差异,主要包括管理总部模式、总分行制模式、“多县一行”制模式和投资管理型模式等。
对于主发起行而言,部分受到跨区域经营限制的城商行和农商行可以通过设立村镇银行扩大展业范围,提升盈利能力;而对于村镇银行而言,主发起行作为大股东,除出资外,需对其进行并表管理,并根据管理模式不同,在公司治理、制度建设、风险防控、经营指导、信息科技、人才输送等方面给予村镇银行不同程度的支持,同时,需牵头组织村镇银行重大风险处置,为其提供持续的流动性支持。此外,在监管层面,监管部门对村镇银行和其主发起行实施双线监管,即村镇银行除了受属地监管机构监管外,其属地监管机构应与主发起行的属地监管机构联动实施共同监管。
产品结构单一,揽储压力较大。
村镇银行业务种类以传统存贷款为主,且产品结构单一,业务创新能力不足;同时,受限于人员、科技等方面的限制,业务开展主要依赖于线下,数字化经营能力普遍较弱,在国股行、城商行以及农商行业务不断下沉的背景下,其面临的竞争压力上升,自主定价能力进一步削弱。村镇银行较少设立分支机构,从网点角度来看,其经营所在区域内往往并存国有大行和地方农商行的分支机构,与其设立初期填补农村地区金融服务空白的初衷存在一定差距,而相对于大银行而言民众对于村镇银行了解度和信任度的不足,进一步导致其在拓展存款来源方面难度较大,加之在互联网金融新规下,其通过第三方平台揽储的渠道受阻,面临较大的揽储压力。
资本规模较小,自身抗风险能力较弱。
村镇银行作为规模最小的银行业金融机构,注册资本普遍较低,自身抗风险能力较弱,截至2022年6月末,注册资本超过1亿元(含)的村镇银行占全部村镇银行数量的比重为37%,注册资本在3亿元(含)和5亿元(含)以上的村镇银行分别只有48家和14家。
信贷资产质量下滑,面临较大的信用风险管控压力,高风险机构较多。
从业务层面来看,在支农支小发展定位的背景下,村镇银行贷款客户结构以抗风险能力较弱的农户和小微企业为主,加之村镇银行经营所在地多为欠发达的农村区域,导致其贷款面临的信用风险相对较高,且在近年来大中型银行业务下沉的竞争压力下,村镇银行客户呈现进一步下沉的趋势,信用风险亦随之上升;同时,部分以农商行作为发起行设立的村镇银行存在业务种类单一、风险管理粗放、人员及科技支撑不足等问题,亦加大了其信用风险管控压力。近年来,在经济下行叠加新冠疫情持续的背景下,小微企业经营压力明显上升,导致中小银行尤其村镇银行信贷资产质量下滑,加之公司治理问题凸显,导致少数村镇银行风险水平快速上升。从央行金融机构评级结果来看,2021年四季度,全国4398家银行业金融机构(大型银行24家、中小银行3997家、非银行机构377家)中村镇银行1649家,评级结果分布在2-10级,村镇银行中有103家高风险机构,占全部高风险机构的32.59%,村镇银行高风险机构较多。从信贷资产质量来看,近年来村镇银行不良贷款率呈上升趋势,且高于城商行和农商行。
公司治理缺陷埋下了关联交易的隐患。
从公司治理层面来看,为支持县域地方经济发展,在发起行设立村镇银行时,同时会引入部分民间资本,但由于入股村镇银行门槛较低,部分村镇银行存在民营股东资质较差,甚至有通过财务造假等方式入股的情况,且在当前经济下行的背景下,部分地方民营股东经营压力加大,埋下了关联交易的隐患,更有部分股东通过股权代持、与关联方签订抽屉协议等方式隐匿关联关系,公司治理问题亦是导致少数村镇银行逐渐裂变为高风险机构的主要原因之一。
主发起行的管理职责及风险处置能力有待加强。
主发起行作为村镇银行的大股东,除出资外还承担一定的管理职责,但由于部分主发起行自身公司治理、内控及风险管理能力有限,其对于旗下村镇银行的管控手段和管控力度存在一定缺陷;同时,对于部分通过在异地设立村镇银行拓宽展业范围的主发起行来说,较长的管理半径进一步加大了管理难度,为村镇银行的风险暴露埋下了隐患;此外,主发起行虽有牵头组织村镇银行重大风险处置的职责,并签订了流动性支持协议约定为其提供持续的流动性支持,但部分主发起行受限于自身实力不足,在面临重大风险事件时不具备风险处置能力,主发起行的管理职责及风险处置能力有待加强。
河南村镇银行事件暴露了我国部分中小型农村金融机构存在股东资质较弱且股权管理缺失、公司治理及内控不完善以及风险管理能力较差等方面的缺陷,且该事件打破了储户对于银行存款“刚性兑付”的固有认知,导致储户对村镇银行和与互联网金融平台合作较多的民营银行信任度有所下降,揽储压力上升;但另一方面,河南村镇银行事件发生以来,人民银行、地方政府部门和公安系统及银保监局等各级部门稳妥应对,积极做好流动性风险监测和应急保障,有效阻断了风险传导,且民营银行通过出具“存款证明”、推动线上自营平台建设等手段稳存款,互联网存款“兑付潮”已平息。整体来看,相对于其他类型的银行,村镇银行是我国银行业金融机构中的风险高发领域,整体抗风险水平较弱。另一方面,由于村镇银行的资产负债总规模在我国银行业金融机构中的占比不足1%,该事件对于我国中小银行乃至整个银行业金融体系风险水平未产生实质性影响,也未产生如当年包商银行破产事件的金融体系风险传导效应。我国中小银行运营整体保持稳定,信用风险可控。
村镇银行作为我国机构数量众多、业务下沉度高且县域覆盖率最广的农村金融机构,在我国金融体系中仍具有不可或缺的地位。在未来发展过程中,我们认为村镇银行应坚持支农支小的业务定位,将业务触角下沉至与其定位相匹配的真正需要被服务的群体,进一步提高业务覆盖面的同时,加强营销能力和营销效率,稳固其在农村市场的战略地位,并依托于母行在产品体系及信息科技等方面的优势,加强数字化水平,提升自身业务竞争力;同时,需加强股东资质管理及股权穿透的监管,提高民营股东资质的审核标准,对股权关系及关联交易实施穿透管理,提高公司治理透明度,并加大相关追责力度;此外,需强化主发起行在资本补充、管理和人才系统支持以及风险处置等方面的责任约束,助力提升村镇银行人员素质、风险管控能力和信息科技水平,并通过强化与母行的系统对接提高风险识别能力,对于已经出现重大风险的村镇银行,强化风险处置,通过向其补充资本或吸收合并旗下村镇银行的方式推进风险化解。
金融评级一部
韩夷 陈绪童 郭嘉喆
联合资信是目前中国最专业、最具规模的信用评级机构之一,总部设在北京,公司经营范围包括:信用评级和评估、信用数据征集、信用评估咨询、信息咨询;提供上述方面的人员培训。目前开展的主要业务包括对多边机构、国家主权、地方政府、金融企业、非金融企业等各类经济主体的评级,对上述各类经济主体发行的固定收益类证券以及资产支持证券等结构化融资工具的评级。
公司业务资质齐全,已经完成向中国人民银行和中国证券监督管理委员会备案,取得国家发展和改革委员会和中国银行保险监督管理委员会认可,是中国银行间市场交易商协会理事单位,具有从事银行间市场、交易所市场的资信评级业务资格。
业务咨询:
010-85679696
lianhe@lhratings.com
投资人服务
陈家林 010-85679696-8624
chenjialin@lhratings.com
媒体关系
杜涵 010-85679696-8671
duhan1@lhratings.com