分布式系统中,有一些需要使用全局唯一 ID 的场景,这种时候为了防止 ID 冲突可以使用 36 位的 UUID,但是 UUID 有一些缺点,首先它相对比较长,另外 UUID 一般是无序的。
有些时候我们希望能使用一种简单些的 ID,并且希望 ID 能够按照时间有序生成。
Snowflake 中文的意思是雪花,所以常被称为雪花算法,是 Twitter 开源的分布式 ID 生成算法。
Twitter 雪花算法生成后是一个 64 bit 的 long 型的数值,组成部分引入了时间戳,基本保持了自增。
SnowFlake 算法的优点
高性能高可用:生成时不依赖于数据库,完全在内存中生成;
高吞吐:每秒钟能生成数百万的自增 ID;
ID 自增:存入数据库中,索引效率高。
SnowFlake 算法的缺点
依赖与系统时间的一致性,如果系统时间被回调,或者改变,可能会造成 ID 冲突或者重复
Snowflake 结构如下图所示:
包含四个组成部分:
不使用:1 bit,最高位是符号位,0 表示正,1 表示负,固定为 0;
时间戳:41 bit,毫秒级的时间戳(41 位的长度可以使用 69 年);
标识位:5 bit 数据中心 ID,5bit 工作机器 ID,两个标识位组合起来最多可以支持部署 1024 个节点。
序列号:12 bit 递增序列号,表示节点毫秒内生成重复,通过序列号表示唯一,12 bit 每毫秒可产生 4096 个 ID。
通过序列号 1 毫秒可以产生 4096 个不重复 ID,则 1 秒可以生成 4096 * 1000 = 409 万个 ID。
默认的雪花算法是 64 bit,具体的长度可以自行配置。如果希望运行更久,增加时间戳的位数;如果需要支持更多节点部署,增加标识位长度;如果并发很高,增加序列号位数。
总结:雪花算法并不是一成不变的,可以根据系统内具体场景进行定制。
因为雪花算法有序自增,保障了 MySQL 中 B+ Tree 索引结构插入高性能。所以,日常业务使用中,雪花算法更多是被应用在数据库的主键 ID 和业务关联主键。
假设:一个订单微服务,通过雪花算法生成 ID,共部署三个节点,标识位一致
此时有 200 并发,均匀散布三个节点,三个节点同一毫秒同一序列号下生成 ID,那么就会产生重复 ID。
通过上述假设场景,可以知道雪花算法生成 ID 冲突存在一定的前提条件:
如果能保证标识位不重复,那么雪花 ID 也不会重复。
通过上面的案例,知道了 ID 重复的必要条件。如果要避免服务内产生重复的 ID,那么就需要从标识位上做文章。
我们先看看开源框架中使用雪花算法,如何定义标识位。
Mybatis-Plus v3.4.2 雪花算法实现类 Sequence,提供了两种构造方法:
无参数构造方法,自动生成 dataCenterId 和 workerId;
有参数构造方法,创建 Sequence 时明确指定标识位。
Hutool v5.7.9 参照了 Mybatis-Plus dataCenterId 和 workerId 生成方案,提供了默认实现。
一起看下 Sequence 的创建默认无参构造,如何生成 dataCenterId 和 workerId。
public static long getDataCenterId(long maxDatacenterId) {long id = 1L;final byte[] mac = NetUtil.getLocalHardwareAddress();if (null != mac) {id = ((0x000000FF & (long) mac[mac.length - 2])| (0x0000FF00 & (((long) mac[mac.length - 1]) << 8))) >> 6;id = id % (maxDatacenterId + 1);}return id;}
入口参数 maxDatacenterId 是一个固定值,代表数据中心 ID 最大值,默认值 31。
为什么最大值要是 31?因为 5bit 的二进制最大是 11111,刚好是 31
获取 dataCenterId 时存在两种情况,一种是网络接口为空,默认取 1L;另一种不为空,通过 Mac 地址获取 dataCenterId。可以得知,dataCenterId 的取值与 Mac 地址有关。
接下来再看看 workerId:
public static long getWorkerId(long datacenterId, long maxWorkerId) {final StringBuilder mpid = new StringBuilder();mpid.append(datacenterId);try {mpid.append(RuntimeUtil.getPid());} catch (UtilException igonre) {//ignore}return (mpid.toString().hashCode() & 0xffff) % (maxWorkerId + 1);}
入参 maxWorkderId 也是一个固定值,代表工作机器 ID 最大值,默认值 31;datacenterId 取自上述的 getDatacenterId 方法。
name 变量值为 PID@IP,所以 name 需要根据 @ 分割并获取下标 0,得到 PID
通过 MAC + PID 的 hashcode 获取 16 个低位,进行运算,最终得到 workerId。
Mybatis-Plus 标识位的获取依赖 Mac 地址和进程 PID,虽然能做到尽量不重复,但仍有小几率。
标识位如何定义才能不重复?
预分配:应用上线前,统计当前服务的节点数,人工去申请标识位。这种方案,没有代码开发量,在服务节点固定或者项目少可以使用,但是解决不了服务节点动态扩容性问题;
动态分配:通过将标识位存放在 Redis、Zookeeper、MySQL 等中间件,在服务启动的时候去请求标识位,请求后标识位更新为下一个可用的标识位。
通过存放标识位,延伸出一个问题:雪花算法的 ID 是 服务内唯一还是全局唯一?
以 Redis 举例,如果要做服务内唯一,存放标识位的 Redis 节点使用自己项目内的就可以;如果是全局唯一,所有使用雪花算法的应用,要用同一个 Redis 节点。
两者的区别仅是 不同的服务间是否共用 Redis。如果没有全局唯一的需求,最好使 ID 服务内唯一,因为这样可以避免单点问题。
服务的节点数超过 1024,则需要做额外的扩展;可以扩展 10 bit 标识位,或者选择开源分布式 ID 框架。
动态分配实现方案
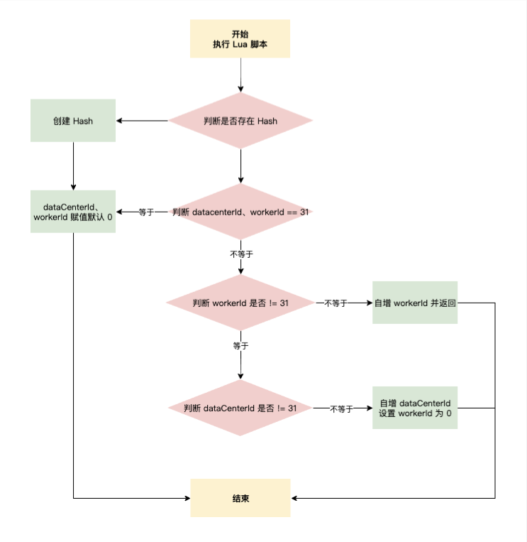
Redis 存储一个 Hash 结构 Key,包含两个键值对:dataCenterId 和 workerId。
在应用启动时,通过 Lua 脚本去 Redis 获取标识位。dataCenterId 和 workerId 的获取与自增在 Lua 脚本中完成,调用返回后就是可用的标示位。
具体 Lua 脚本逻辑如下:
dataCenterId、workerId 是一直向下推进的,总体形成一个环状。通过 Lua 脚本的原子性,保证 1024 节点下的雪花算法生成不重复。如果标识位等于 1024,则从头开始继续循环推进
Leaf 和 Uid 都有实现雪花算法,Leaf 额外提供了号段模式生成 ID。
美团 Leaf:https://github.com/Meituan-Dianping/Leaf
百度 Uid:https://github.com/baidu/uid-generator
雪花算法可以满足大部分场景,如无必要,不建议引入开源方案增加系统复杂度。
文章通过图文并茂的方式帮助读者梳理了一遍什么是雪花算法,以及如何解决雪花算法生成 ID 冲突的问题。
关于雪环算法生成 ID 冲突问题,文中给了一种方案:分配标识位.通过分配雪花算法的组成标识位,来达到默认 1024 节点下 ID 生成唯一。
可以去看看 Hutool 或者 Mybatis-Plus 雪花算法的具体实现,帮助大家更好理解。
雪花算法不是万能的,并不能适用于所有场景。如果 ID 要求全局唯一并且服务节点超出 1024 节点,可以选择修改算法本身的组成,即扩展标识位,或者选择开源方案:LEAF、UID。
- EOF -
看完本文有收获?请转发分享给更多人
关注「ImportNew」,提升Java技能
点赞和在看就是最大的支持❤️