以下文章来源于科技缪缪 ,作者科技缪缪
一个愤世嫉俗,脱离低级趣味的人
(给ImportNew加星标,提高Java技能)
作者: 科技缪缪(本文来自作者投稿)
1. 说说 JVM 的内存布局?
Java 虚拟机主要包含几个区域:
堆:堆是 Java 虚拟机中最大的一块内存,是线程共享的内存区域,基本上所有的对象实例数组都是在堆上分配空间。堆区细分为 Young 区年轻代和 Old 区老年代,其中年轻代又分为 Eden、S0、S1 3个部分,他们默认的比例是 8:1:1 的大小。
栈:栈是线程私有的内存区域,每个方法执行的时候都会在栈创建一个栈帧,方法的调用过程就对应着栈的入栈和出栈的过程。每个栈帧的结构又包含局部变量表、操作数栈、动态连接、方法返回地址。
局部变量表用于存储方法参数和局部变量。当第一个方法被调用的时候,它的参数会被传递至从0开始的连续的局部变量表中。
操作数栈用于一些字节码指令从局部变量表中传递至操作数栈,也用来准备方法调用的参数以及接收方法返回结果。
动态连接用于将符号引用表示的方法转换为实际方法的直接引用。
元数据:在 Java1.7 之前,包含方法区的概念,常量池就存在于方法区(永久代)中,而方法区本身是一个逻辑上的概念,在1.7之后则是把常量池移到了堆内,1.8之后移出了永久代的概念(方法区的概念仍然保留),实现方式则是现在的元数据。它包含类的元信息和运行时常量池。
class 文件就是类和接口的定义信息。
运行时常量池就是类和接口的常量池运行时的表现形式。
本地方法栈:主要用于执行本地 native 方法的区域。
程序计数器:也是线程私有的区域,用于记录当前线程下虚拟机正在执行的字节码的指令地址。
当虚拟机遇见 new 关键字时候,实现判断当前类是否已经加载。如果类没有加载,首先执行类的加载机制,加载完成后再为对象分配空间、初始化等。
首先校验当前类是否被加载,如果没有加载,执行类加载机制;
加载:就是从字节码加载成二进制流的过程;
验证:当然加载完成之后,当然需要校验 class 文件是否符合虚拟机规范,跟我们接口请求一样,第一件事情当然是先做个参数校验了;
准备:为静态变量、常量赋默认值;
解析:把常量池中符号引用(以符号描述引用的目标)替换为直接引用(指向目标的指针或者句柄等)的过程;
初始化:执行 static 代码块 (cinit) 进行初始化,如果存在父类,先对父类进行初始化。
注意:静态代码块是绝对线程安全的,只能隐式被 Java 虚拟机在类加载过程中初始化调用!(此处该有问题:static 代码块线程安全吗?)
当类加载完成之后,紧接着就是对象分配内存空间和初始化的过程:
首先为对象分配合适大小的内存空间;
接着为实例变量赋默认值;
设置对象的头信息,对象 hashcode、GC 分代年龄、元数据信息等;
执行构造函数 (init) 初始化。
类加载器自顶向下分为:
Bootstrap ClassLoader(启动类加载器):默认会去加载 JAVA_HOME/lib 目录下的 jar;
Extention ClassLoader(扩展类加载器):默认去加载 JAVA_HOME/lib/ext 目录下的 jar;
Application ClassLoader(应用程序类加载器):比如我们的 Web 应用,会加载 Web 程序中 ClassPath 下的类;
User ClassLoader(用户自定义类加载器):由用户自己定义。
当我们在加载类的时候,首先都会向上询问自己的父加载器是否已经加载。如果没有则依次向上询问;如果没有加载,则从上到下依次尝试是否能加载当前类,直到加载成功。
4. 说说有哪些垃圾回收算法?
统一标记出需要回收的对象,标记完成之后统一回收所有被标记的对象。而由于标记的过程需要遍历所有的 GC ROOT,清除的过程也要遍历堆中所有的对象,所以标记-清除算法的效率低下,同时也带来了内存碎片的问题。
为了解决性能的问题,复制算法应运而生。它将内存分为大小相等的两块区域,每次使用其中的一块。当一块内存使用完之后,将还存活的对象拷贝到另外一块内存区域中,然后把当前内存清空。这样性能和内存碎片的问题得以解决。但是同时带来了另外一个问题,可使用的内存空间缩小了一半!
因此,诞生了我们现在的常见的年轻代+老年代的内存结构:Eden+S0+S1 组成。因为根据 IBM 的研究显示,98%的对象都是朝生夕死,所以实际上存活的对象并不是很多,完全不需要用到一半内存浪费,所以默认的比例是 8:1:1。
这样,在使用的时候只使用 Eden 区和 S0、S1 中的一个,每次都把存活的对象拷贝另外一个未使用的 Survivor 区,同时清空 Eden 和使用的 Survivor,这样下来内存的浪费就只有10%了。
如果最后未使用的 Survivor 放不下存活的对象,这些对象就进入 Old 老年代了。
注意:所以有一些初级点的问题会问你,为什么要分为 Eden 区和2个 Survior 区?有什么作用?就是为了节省内存和解决内存碎片的问题。这些算法都是为了解决问题而产生的,如果理解原因你就不需要死记硬背了。
针对老年代再用复制算法显然不合适,因为进入老年代的对象都存活率比较高了,这时候再频繁的复制对性能影响就比较大,而且也不会再有另外的空间进行兜底。所以针对老年代的特点,通过标记-整理算法,标记出所有的存活对象,让所有存活的对象都向一端移动,然后清理掉边界以外的内存空间。
上面提到的标记的算法,怎么标记一个对象是否存活?简单的通过引用计数法,给对象设置一个引用计数器,每当有一个地方引用他,就给计数器+1,反之则计数器-1,但是这个简单的算法无法解决循环引用的问题。
Java 通过可达性分析算法来达到标记存活对象的目的,定义一系列的 GC ROOT 为起点。从起点开始向下开始搜索,搜索走过的路径称为引用链。当一个对象到 GC ROOT没有任何引用链相连的话,则对象可以判定是可以被回收的。
而可以作为 GC ROOT 的对象包括:
栈中引用的对象;
静态变量、常量引用的对象;
本地方法栈 native 方法引用的对象。
6. 垃圾回收器了解吗?年轻代和老年代都有哪些垃圾回收器?
年轻代的垃圾收集器包含有 Serial、ParNew、Parallell。老年代则包括 Serial Old 老年代版本、CMS、Parallel Old 老年代版本和 JDK11 中全新的 G1 收集器。
Serial:单线程版本收集器,进行垃圾回收的时候会 STW(Stop The World),也就是进行垃圾回收的时候其他的工作线程都必须暂停。
ParNew:Serial 的多线程版本,用于和 CMS 配合使用。
Parallel Scavenge:可以并行收集的多线程垃圾收集器。
Serial Old:Serial 的老年代版本,也是单线程。
Parallel Old:Parallel Scavenge 的老年代版本。
CMS(Concurrent Mark Sweep):CMS 收集器是以获取最短停顿时间为目标的收集器。相对于其他的收集器 STW 的时间更短暂,可以并行收集是它的特点,同时它基于标记-清除算法。整个 GC 过程分为4步:
初始标记:标记 GC ROOT 能关联到的对象,需要 STW;
并发标记:从 GCRoots 的直接关联对象开始遍历整个对象图的过程,不需要 STW;
重新标记:为了修正并发标记期间,因用户程序继续运作而导致标记产生改变的标记,需要 STW;
并发清除:清理删除掉标记阶段判断的已经死亡的对象,不需要 STW。
从整个过程来看,并发标记和并发清除的耗时最长,但是不需要停止用户线程。而初始标记和重新标记的耗时较短,但是需要停止用户线程。总体而言,整个过程造成的停顿时间较短,大部分时候是可以和用户线程一起工作的。
G1(Garbage First):G1 收集器是 JDK9 的默认垃圾收集器,不再区分年轻代和老年代进行回收。
G1 作为 JDK9 之后的服务端默认收集器,不再区分年轻代和老年代进行垃圾回收。
把内存划分为多个 Region,每个 Region 的大小可以通过 -XX:G1HeapRegionSize 设置,大小为1~32M。
对于大对象的存储则衍生出 Humongous 的概念。超过 Region 大小一半的对象会被认为是大对象,而超过整个 Region 大小的对象被认为是超级大对象,将会被存储在连续的 N 个 Humongous Region 中。
G1 在进行回收的时候会在后台维护一个优先级列表,每次根据用户设定允许的收集停顿时间优先回收收益最大的 Region。
G1 的回收过程分为以下四个步骤:
初始标记:标记 GC ROOT 能关联到的对象,需要 STW;
并发标记:从 GCRoots 的直接关联对象开始遍历整个对象图的过程,扫描完成后还会重新处理并发标记过程中产生变动的对象;
最终标记:短暂暂停用户线程,再处理一次,需要 STW;
筛选回收:更新 Region 的统计数据,对每个 Region 的回收价值和成本排序,根据用户设置的停顿时间制定回收计划。再把需要回收的 Region 中存活对象复制到空的 Region,同时清理旧的 Region。需要 STW。
总的来说除了并发标记之外,其他几个过程也还是需要短暂的 STW。G1 的目标是在停顿和延迟可控的情况下尽可能提高吞吐量。
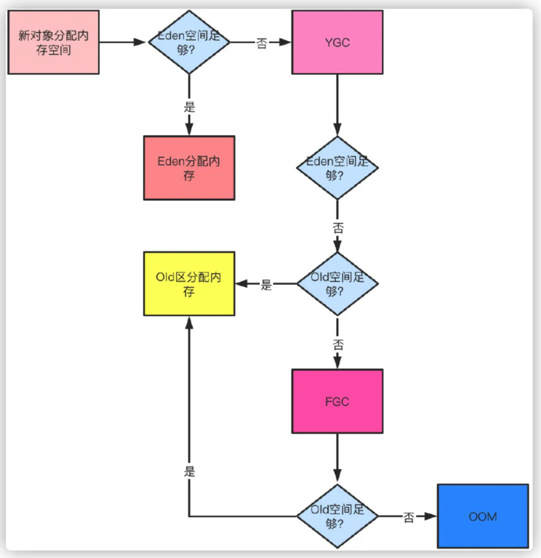
当一个新的对象来申请内存空间的时候,如果 Eden 区无法满足内存分配需求,则触发 YGC。使用中的 Survivor 区和 Eden 区存活对象送到未使用的 Survivor 区。
如果 YGC 之后还是没有足够空间,则直接进入老年代分配。如果老年代也无法分配空间,触发 FGC,FGC 之后还是放不下则报出 OOM 异常。
YGC 之后,存活的对象将会被复制到未使用的 Survivor 区。如果 S 区放不下,则直接晋升至老年代。
而对于那些一直在 Survivor 区来回复制的对象,通过 -XX:MaxTenuringThreshold 配置交换阈值,默认15次。如果超过次数同样进入老年代。
此外,还有一种动态年龄的判断机制,不需要等到 MaxTenuringThreshold 就能晋升老年代。如果在 Survivor 空间中相同年龄所有对象大小的总和大于 Survivor 空间的一半,年龄大于或等于该年龄的对象就可以直接进入老年代。
这种问题最好的办法就是结合有具体的例子举例分析,如果没有就说一般的分析步骤。发生 FGC 有可能是内存分配不合理,比如 Eden 区太小,导致对象频繁进入老年代,这时候通过启动参数配置就能看出来,另外有可能就是存在内存泄露,可以通过以下的步骤进行排查:
S0、S1 分别代表两个 Survivor 区占比;
E 代表 Eden 区占比,图中可以看到使用了78%;
O 代表老年代,M 代表元空间,YGC 发生54次,YGCT 代表 YGC 累计耗时,GCT 代表 GC 累计耗时。
[GC 或 [FGC 开头代表垃圾回收的类型;
PSYoungGen: 6130K->6130K(9216K)] 12274K->14330K(19456K), 0.0034895 secs 代表 YGC 前后内存使用情况;
Times: user=0.02 sys=0.00, real=0.00 secs:user 表示用户态消耗的 CPU 时间,sys 表示内核态消耗的 CPU 时间,real 表示各种墙时钟的等待时间;
这两张图只是举例并没有关联关系。比如你从图里面看能到是否进行 FGC、FGC 的时间花费多长;GC 后老年代,年轻代内存是否有减少;得到一些初步的情况来做出判断。
2. dump 出内存文件在具体分析。
比如通过 jmap 命令 jmap -dump:format=b,file=dumpfile pid。导出之后再通过 Eclipse Memory Analyzer 等工具进行分析,定位到代码、修复。
这里还会可能存在一个提问的点,比如 CPU 飙高,同时 FGC 怎么办?办法比较类似:
找到当前进程的 pid,top -p pid -H 查看资源占用,找到问题线程;
printf “%x\n” pid,把线程 pid 转为16进制,比如 0x32d;
jstack pid|grep -A 10 0x32d 查看线程的堆栈日志,还找不到问题继续下一步;
dump 出内存文件用 MAT 等工具进行分析,定位到代码、修复。
要明白一点,所有的调优的目的都是为了用更小的硬件成本达到更高的吞吐,JVM 的调优也是一样。通过对垃圾收集器和内存分配的调优达到性能的最佳。
首先,需要知道几个主要的参数含义。
看完本文有收获?请转发分享给更多人
关注「ImportNew」,提升Java技能
好文章,我在看❤️