前言
一直是想知道一条 SQL 语句是怎么被执行的,它执行的顺序是怎样的,然后查看总结各方资料,就有了下面这一篇博文了。
本文将从 MySQL 总体架构 -> 查询执行流程 -> 语句执行顺序来探讨一下其中的知识。
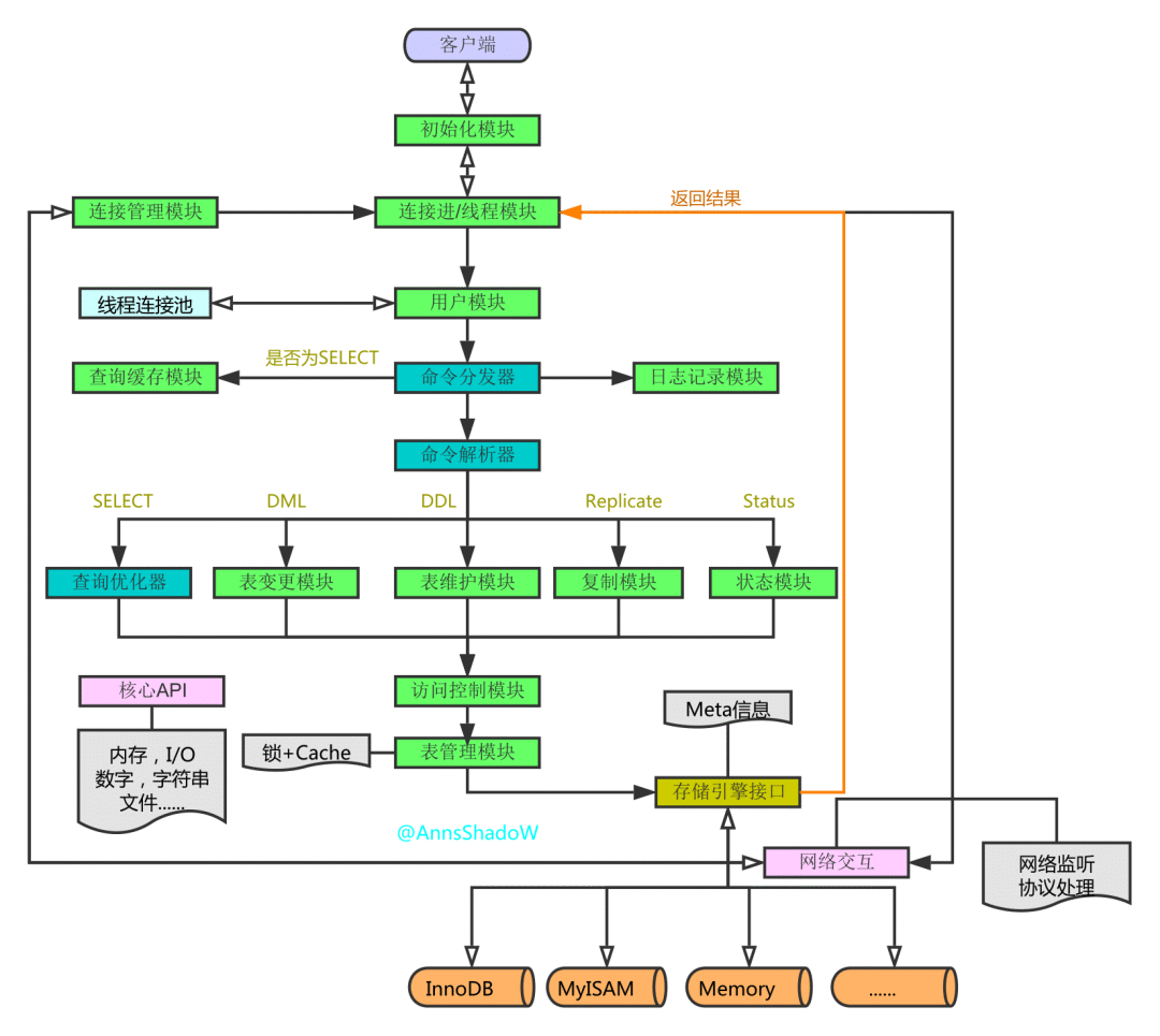
1. MySQL 架构总览
架构最好看图,再配上必要的说明文字。
下图根据参考书籍中一图为原本,再在其上添加上了自己的理解。
从上图中我们可以看到,整个架构分为两层,上层是 MySQLD 的被称为的‘SQL Layer’,下层是各种各样对上提供接口的存储引擎,被称为‘Storage Engine Layer’。其它各个模块和组件,从名字上就可以简单了解到它们的作用,这里就不再累述了。
2. 查询执行流程
下面再向前走一些,容我根据自己的认识说一下查询执行的流程是怎样的:
2.1 连接
客户端发起一条 Query 请求,监听客户端的‘连接管理模块’接收请求;
将请求转发到‘连接进/线程模块’;
调用‘用户模块’来进行授权检查;
通过检查后,‘连接进/线程模块’从‘线程连接池’中取出空闲的被缓存的连接线程和客户端请求对接,如果失败则创建一个新的连接请求。
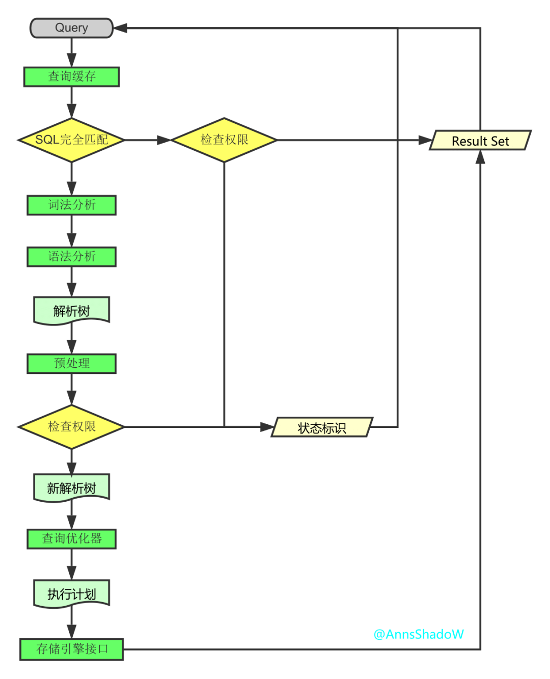
2.2 处理
先查询缓存,检查 Query 语句是否完全匹配,接着再检查是否具有权限,都成功则直接取数据返回;
上一步有失败则转交给‘命令解析器’,经过词法分析,语法分析后生成解析树;
接下来是预处理阶段,处理解析器无法解决的语义,检查权限等,生成新的解析树;
再转交给对应的模块处理;
如果是 SELECT 查询还会经由‘查询优化器’做大量的优化,生成执行计划;
模块收到请求后,通过‘访问控制模块’检查所连接的用户是否有访问目标表和目标字段的权限;
有则调用‘表管理模块’,先是查看 table cache 中是否存在,有则直接对应的表和获取锁,否则重新打开表文件;
根据表的 meta 数据,获取表的存储引擎类型等信息,通过接口调用对应的存储引擎处理;
上述过程中产生数据变化的时候,若打开日志功能,则会记录到相应二进制日志文件中。
2.3 结果
Query 请求完成后,将结果集返回给‘连接进/线程模块’;
返回的也可以是相应的状态标识,如成功或失败等;
‘连接进/线程模块’进行后续的清理工作,并继续等待请求或断开与客户端的连接。
一图小总结
3. SQL解析顺序
接下来再走一步,让我们看看一条 SQL 语句的前世今生。
首先看一下示例语句:
SELECT DISTINCT< select_list >FROM< left_table > < join_type >JOIN < right_table > ON < join_condition >WHERE< where_condition >GROUP BY< group_by_list >HAVING< having_condition >ORDER BY< order_by_condition >LIMIT < limit_number >
然而它的执行顺序是这样的:
FROM <left_table>ON <join_condition><join_type> JOIN <right_table>WHERE <where_condition>GROUP BY <group_by_list>HAVING <having_condition>SELECTDISTINCT <select_list>ORDER BY <order_by_condition>LIMIT <limit_number>
虽然自己没想到是这样的,不过一看还是很自然和谐的,从哪里获取,不断的过滤条件,要选择一样或不一样的,排好序,那才知道要取前几条呢。
既然如此了,那就让我们一步步来看看其中的细节吧。
3.1 准备工作
1. 创建测试数据库
create database testQuery2. 创建测试表
CREATE TABLE table1(uid VARCHAR(10) NOT NULL,name VARCHAR(10) NOT NULL,PRIMARY KEY(uid))ENGINE=INNODB DEFAULT CHARSET=UTF8;CREATE TABLE table2(oid INT NOT NULL auto_increment,uid VARCHAR(10),PRIMARY KEY(oid))ENGINE=INNODB DEFAULT CHARSET=UTF8;
3. 插入数据
INSERT INTO table1(uid,name) VALUES('aaa','mike'),('bbb','jack'),('ccc','mike'),('ddd','mike');INSERT INTO table2(uid) VALUES('aaa'),('aaa'),('bbb'),('bbb'),('bbb'),('ccc'),(NULL);
4. 最后想要的结果
SELECTa.uid,count(b.oid) AS totalFROMtable1 AS aLEFT JOIN table2 AS b ON a.uid = b.uidWHEREa. NAME = 'mike'GROUP BYa.uidHAVINGcount(b.oid) < 2ORDER BYtotal DESCLIMIT 1;
3.2 现在开始SQL解析之旅吧!
1. FROM
当涉及多个表的时候,左边表的输出会作为右边表的输入,之后会生成一个虚拟表 VT1。
(1-J1)笛卡尔积
计算两个相关联表的笛卡尔积 (CROSS JOIN) ,生成虚拟表 VT1-J1。
mysql> select * from table1,table2;+-----+------+-----+------+| uid | name | oid | uid |+-----+------+-----+------+| aaa | mike | 1 | aaa || bbb | jack | 1 | aaa || ccc | mike | 1 | aaa || ddd | mike | 1 | aaa || aaa | mike | 2 | aaa || bbb | jack | 2 | aaa || ccc | mike | 2 | aaa || ddd | mike | 2 | aaa || aaa | mike | 3 | bbb || bbb | jack | 3 | bbb || ccc | mike | 3 | bbb || ddd | mike | 3 | bbb || aaa | mike | 4 | bbb || bbb | jack | 4 | bbb || ccc | mike | 4 | bbb || ddd | mike | 4 | bbb || aaa | mike | 5 | bbb || bbb | jack | 5 | bbb || ccc | mike | 5 | bbb || ddd | mike | 5 | bbb || aaa | mike | 6 | ccc || bbb | jack | 6 | ccc || ccc | mike | 6 | ccc || ddd | mike | 6 | ccc || aaa | mike | 7 | NULL || bbb | jack | 7 | NULL || ccc | mike | 7 | NULL || ddd | mike | 7 | NULL |+-----+------+-----+------+28 rows in set (0.00 sec)
(1-J2) ON过滤
基于虚拟表 VT1-J1 这一个虚拟表进行过滤,过滤出所有满足 ON 谓词条件的列,生成虚拟表 VT1-J2。
注意:这里因为语法限制,使用了 'WHERE' 代替,从中读者也可以感受到两者之间微妙的关系。
mysql> SELECT-> *-> FROM-> table1,-> table2-> WHERE-> table1.uid = table2.uid-> ;+-----+------+-----+------+| uid | name | oid | uid |+-----+------+-----+------+| aaa | mike | 1 | aaa || aaa | mike | 2 | aaa || bbb | jack | 3 | bbb || bbb | jack | 4 | bbb || bbb | jack | 5 | bbb || ccc | mike | 6 | ccc |+-----+------+-----+------+6 rows in set (0.00 sec)
(1-J3) 添加外部列
如果使用了外连接 (LEFT,RIGHT,FULL),主表(保留表)中的不符合ON条件的列也会被加入到 VT1-J2中,作为外部行,生成虚拟表 VT1-J3。
mysql> SELECT-> *-> FROM-> table1 AS a-> LEFT OUTER JOIN table2 AS b ON a.uid = b.uid;+-----+------+------+------+| uid | name | oid | uid |+-----+------+------+------+| aaa | mike | 1 | aaa || aaa | mike | 2 | aaa || bbb | jack | 3 | bbb || bbb | jack | 4 | bbb || bbb | jack | 5 | bbb || ccc | mike | 6 | ccc || ddd | mike | NULL | NULL |+-----+------+------+------+7 rows in set (0.00 sec)
下面从网上找到一张很形象的关于 ‘SQL JOINS' 的解释图,如若侵犯了你的权益,请劳烦告知删除,谢谢。
2. WHERE
对 VT1 过程中生成的临时表进行过滤,满足 WHERE 子句的列被插入到 VT2 表中。
注意:此时因为分组,不能使用聚合运算;也不能使用 SELECT 中创建的别名;
与 ON 的区别:
如果有外部列,ON针对过滤的是关联表,主表(保留表)会返回所有的列;
如果没有添加外部列,两者的效果是一样的。
应用:
对主表的过滤应该放在 WHERE;
对于关联表,先条件查询后连接则用ON,先连接后条件查询则用 WHERE。
mysql> SELECT-> *-> FROM-> table1 AS a-> LEFT OUTER JOIN table2 AS b ON a.uid = b.uid-> WHERE-> a. NAME = 'mike';+-----+------+------+------+| uid | name | oid | uid |+-----+------+------+------+| aaa | mike | 1 | aaa || aaa | mike | 2 | aaa || ccc | mike | 6 | ccc || ddd | mike | NULL | NULL |+-----+------+------+------+4 rows in set (0.00 sec)
3. GROUP BY
这个子句会把 VT2 中生成的表按照 GROUP BY 中的列进行分组,生成 VT3 表。
注意:其后处理过程的语句,如 SELECT、HAVING,所用到的列必须包含在 GROUP BY 中,对于没有出现的,得用聚合函数;
原因:GROUP BY 改变了对表的引用,将其转换为新的引用方式,能够对其进行下一级逻辑操作的列会减少。
我的理解是:根据分组字段,将具有相同分组字段的记录归并成一条记录,因为每一个分组只能返回一条记录,除非是被过滤掉了,而不在分组字段里面的字段可能会有多个值,多个值是无法放进一条记录的,所以必须通过聚合函数将这些具有多值的列转换成单值;
mysql> SELECT-> *-> FROM-> table1 AS a-> LEFT OUTER JOIN table2 AS b ON a.uid = b.uid-> WHERE-> a. NAME = 'mike'-> GROUP BY-> a.uid;+-----+------+------+------+| uid | name | oid | uid |+-----+------+------+------+| aaa | mike | 1 | aaa || ccc | mike | 6 | ccc || ddd | mike | NULL | NULL |+-----+------+------+------+3 rows in set (0.00 sec)
4. HAVING
这个子句对 VT3 表中的不同的组进行过滤,只作用于分组后的数据,满足 HAVING 条件的子句被加入到 VT4 表中。
mysql> SELECT-> *-> FROM-> table1 AS a-> LEFT OUTER JOIN table2 AS b ON a.uid = b.uid-> WHERE-> a. NAME = 'mike'-> GROUP BY-> a.uid-> HAVING-> count(b.oid) < 2;+-----+------+------+------+| uid | name | oid | uid |+-----+------+------+------+| ccc | mike | 6 | ccc || ddd | mike | NULL | NULL |+-----+------+------+------+2 rows in set (0.00 sec)
5. SELECT
这个子句对 SELECT 子句中的元素进行处理,生成 VT5 表。
(5-J1) 计算表达式 计算 SELECT 子句中的表达式,生成 VT5-J1。
(5-J2) DISTINCT
寻找 VT5-1 中的重复列,并删掉,生成 VT5-J2。
如果在查询中指定了 DISTINCT 子句,则会创建一张内存临时表(如果内存放不下,就需要存放在硬盘了)。这张临时表的表结构和上一步产生的虚拟表 VT5 是一样的,不同的是对进行 DISTINCT 操作的列增加了一个唯一索引,以此来除重复数据。
mysql> SELECT-> a.uid,-> count(b.oid) AS total-> FROM-> table1 AS a-> LEFT OUTER JOIN table2 AS b ON a.uid = b.uid-> WHERE-> a. NAME = 'mike'-> GROUP BY-> a.uid-> HAVING-> count(b.oid) < 2;+-----+-------+| uid | total |+-----+-------+| ccc | 1 || ddd | 0 |+-----+-------+2 rows in set (0.00 sec)
6. ORDER BY
从 VT5-J2 中的表中,根据 ORDER BY 子句的条件对结果进行排序,生成 VT6 表。
注意:唯一可使用 SELECT 中别名的地方。
mysql> SELECT-> a.uid,-> count(b.oid) AS total-> FROM-> table1 AS a-> LEFT OUTER JOIN table2 AS b ON a.uid = b.uid-> WHERE-> a. NAME = 'mike'-> GROUP BY-> a.uid-> HAVING-> count(b.oid) < 2-> ORDER BY-> total DESC;+-----+-------+| uid | total |+-----+-------+| ccc | 1 || ddd | 0 |+-----+-------+2 rows in set (0.00 sec)
7. LIMIT
LIMIT 子句从上一步得到的 VT6 虚拟表中选出从指定位置开始的指定行数据。
注意:
offset 和 rows 的正负带来的影响;
当偏移量很大时效率是很低的,可以这么做;
采用子查询的方式优化,在子查询里先从索引获取到最大 id,然后倒序排,再取 N 行结果集;
采用 INNER JOIN 优化,JOIN 子句里也优先从索引获取 ID 列表,然后直接关联查询获得最终结果。
mysql> SELECT-> a.uid,-> count(b.oid) AS total-> FROM-> table1 AS a-> LEFT JOIN table2 AS b ON a.uid = b.uid-> WHERE-> a. NAME = 'mike'-> GROUP BY-> a.uid-> HAVING-> count(b.oid) < 2-> ORDER BY-> total DESC-> LIMIT 1;+-----+-------+| uid | total |+-----+-------+| ccc | 1 |+-----+-------+1 row in set (0.00 sec)
至此 SQL 的解析之旅就结束了,上图总结一下:
《MySQL性能调优与架构实践》
《MySQL技术内幕:SQL编程》
尾声
嗯,到这里这一次的深入了解之旅就差不多真的结束了,虽然也不是很深入,只是一些东西将其东拼西凑在一起而已,参考了一些以前看过的书籍,大师之笔果然不一样。而且在这过程中也是 get 到了蛮多东西的,最重要的是更进一步意识到,计算机软件世界的宏大呀~
转自:AnnsShadoW
链接:www.cnblogs.com/annsshadow/p/5037667.html
- EOF -
看完本文有收获?请转发分享给更多人
关注「ImportNew」,提升Java技能
点赞和在看就是最大的支持❤️