防癌、抗癌、预防老年痴呆、治疗高血压、抗皮肤衰老、延缓衰老……
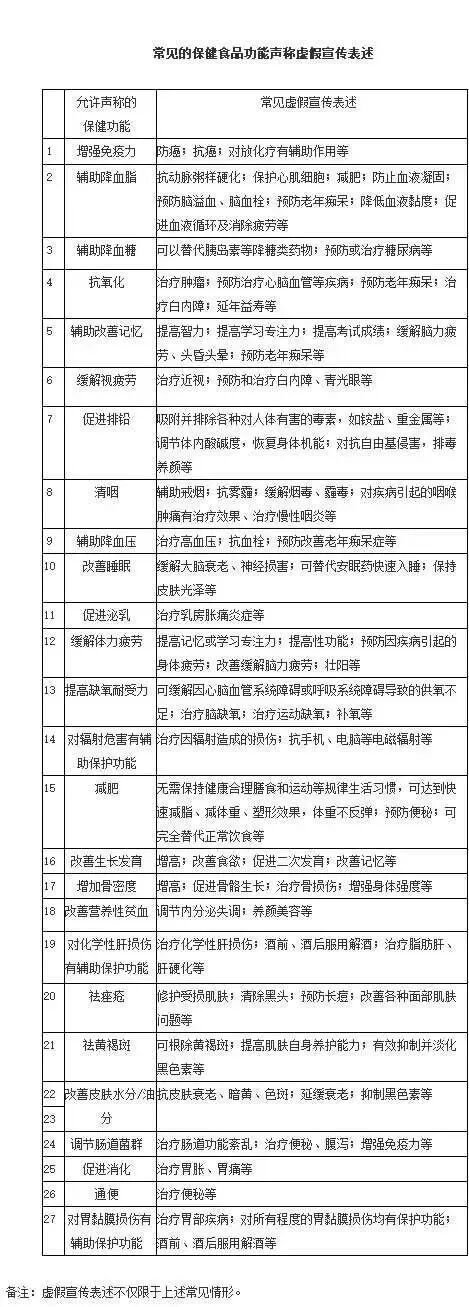
为帮助广大消费者理性选购保健食品,国家市场监督管理总局整理了市场上针对监管部门批准的27类保健功能的虚假宣传表述。
凡是有这些虚假宣传表述的产品,无论是在商超等线下实体店销售,还是通过网络、会议、电视、广播、电话和报刊等方式销售,都不要购买!
9月27日,国家市场监督管理总局发布《关于防范保健食品功能声称虚假宣传的消费提示》。
保健食品,是指声称具有保健功能或者以补充维生素、矿物质等营养物质为目的的食品。保健食品不是药品,不以治疗疾病为目的,可以调节机体的某些功能,适宜于特定人群食用。
根据《食品安全法》规定,保健食品必须经过注册或备案。目前,监管部门依法批准注册的保健食品允许声称的保健功能主要有27类,依法备案的保健食品允许声称的保健功能为补充维生素、矿物质。
保健食品生产经营者应严格按照注册或备案的保健功能进行标签标识和宣传表述。国家市场监督管理总局整理了市场上针对监管部门批准的27类保健功能的虚假宣传表述。
凡有这些虚假宣传表述的产品,无论是在商超等线下实体店销售,还是通过网络、会议、电视、广播、电话和报刊等方式销售,请消费者都不要购买,同时可以拨打热线电话12331、12315进行投诉举报。
【热搜】关乎你的钱袋子!国庆长假,有关部门的这些提醒请拿好→
来源:工人日报(ID:grrbwx),综合新华社(ID:xinhuashefabu1)
本文编辑:张爽
觉得不错,欢迎点赞