因媒体的质疑报道,美年健康周一遭遇跌停,深交所也向公司发出了关注函,要求公司认真自查:公司员工的执业资格证照获取及有效状况,是否存在无证上岗、持错证上岗或持过期证照上岗的情形,以及媒体质疑的“误检漏检”等其他事项。
针对媒体报道,美年健康周一晚间也发布了澄清公告,表示个别媒体发布的文章存在夸大标题,误导公众,扭曲事实。公司目前已在广州市公安部门报案,并将全面配合相关部门对此事进行调查核实。
最近,医药行业黑天鹅事件不断,引发市场对医药股的抛压,昨天医药板块再次全线下跌,包括美年健康在内,有多只个股封住跌停。
△央视财经《交易时间》栏目视频
美年健康陷“假医生”风波
公开资料显示,美年健康是一家以健康体检为核心,集健康咨询、健康评估、健康干预于一体的专业体检和医疗服务集团,是较大规模的个人健康大数据平台。
美年健康今年以来股价涨幅明显,从年初的17.70元,最高曾涨至25.30元,在7月30日跌停之前,年内累计涨幅达22.60%,相比2017年年初的11.03元,股价已经接近翻番。
走势如此“喜人”的一只股票,为何突遭跌停?
7月29日,有自媒体发布文章称,美年健康涉嫌利用早已死亡的医生名义,违规签发医检报告。
在这篇自媒体文章中,一位自称在广州美年富海门诊部办公室工作了4年的前美年健康员工透露,美年健康的一位客户在体检后报告没事,但仅仅4天之后就入院接受治疗,并被确诊为癌症晚期以及全身扩散。事发后,这位前员工调查发现,当时在这位客户体检报告上签字的医生,竟然早在2017年3月就患重疾走了,美年健康则一直在用她的名字给无证医生上岗用。
不仅如此,爆料者还声称,美年健康的CT、MR、胶囊胃镜等医疗设备都没有执业许可,且都是一些无证人员在操作这些专业的医疗设备。
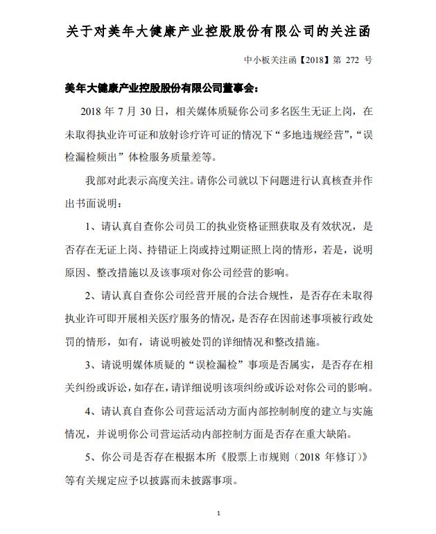
深交所:要求美年健康认真自查
30日晚间,美年健康收深交所关注函,要求认真自查公司员工的执业资格证照获取及有效状况,是否存在无证上岗、持错证上岗或持过期证照上岗的情形等。
以下为关注函原文:
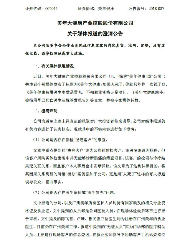
随后,美年健康迅速在深交所澄清:称自媒体文章为了达到抹黑目的,将其因果关系明显的所谓“漏诊”案例强加于公司,更是用“人死了”这样的夸大标题误导公众,扭曲事实。
以下为澄清公告原文:
遭遇黑天鹅,机构一天浮亏4.1亿元
美年健康遭遇“黑天鹅”,躺枪的投资者中包括众多机构。
根据Wind数据,当前共有29家基金持有美年健康近1.90亿股。如果按前一交易日收盘价21.70元计算,7月30日当天,这些基金的浮亏将超4.1亿元。
同时,Wind数据显示,根据已经公布的机构持仓情况,相比2017年年底,目前美年健康的机构持股比例已从64%降至目前的14.423%。
强制退市仅一步之遥!长春长生18人被提请批捕,深交所周末加班表态退市新规!
【热搜】苹果手机,你的iMessage垃圾信息好烦,你就不管?
来源:央视财经(ID:cctvyscj)、中国证券报
本文编辑:吕亭洁
觉得不错,欢迎点赞