重要发现
西安交通大学第一附属医院心内科袁祖贻教授团队、基础医学院心血管研究中心王胜鹏团队,与美国Salk生物研究所Uri Manor教授等团队开展合作,首次发现SARS-CoV-2的S蛋白可以下调ACE2从而引起血管内皮细胞功能障碍。其相关研究成果以《SARS-CoV-2刺突蛋白通过下调ACE2表达水平损害内皮功能》为题,近日于国际心血管基础研究领域顶级期刊《循环研究》在线发表。
研究问题
新冠肺炎COVID-19在全球范围内持续蔓延,严重威胁人类健康。新近发表在《柳叶刀》及《新英格兰医学》等COVID-19临床报告证实新冠病毒SARS-CoV-2不仅损伤肺泡上皮细胞引起呼吸衰竭,而且会侵害肺及多器官的血管内皮细胞,进而诱发炎症风暴及大量血液凝结,最终导致多器官衰竭。
但迄今为止,人类尚不清楚SARS-CoV-2进入并损伤血管内皮细胞的分子机制。针对这一问题,西安交大科学家领衔的科研团队,与美国Salk生物研究所Uri Manor教授等团队广泛开展合作。
研究过程
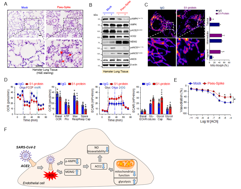
团队利用新冠模式动物叙利亚金黄地鼠以及ACE2 S680磷酸化位点突变的转基因小鼠ACE2-D和ACE2-L,通过体内和体外实验证明S蛋白通过下调内皮细胞AMPK活性和降低ACE2的磷酸化,造成ACE2和eNOS活性的下降,这一过程伴随着内皮细胞线粒体形态异常和功能的降低、糖代谢重编程,最终引发肺血管舒张功能的下降以及肺血管损伤。
S蛋白抑制ACE2会降低病毒的感染性,但ACE2减少又会加剧内皮功能障碍,促进内皮炎症。
研究结果
此项研究进一步表明,针对S蛋白的抗体,不仅可以保护宿主免受SARS-CoV-2的感染,而且可以抑制S蛋白引起的内皮损伤,最终降低相关心血管并发症的死亡率。
由此,研究团队首次提出了ACE2在COVID-19中的双刃剑理论:ACE2既具有介导SARS-CoV-2入侵内皮的“坏作用”,同时又发挥保护血管内皮功能的“好作用”。
抗疫路上,
我们一直在。
给力交大人!
近期热文速递
「出品 / 党委宣传部」
内容来源 / 科技日报
文字 / 史俊斌 王睿
版尾设计 / 刘鸿翔
责任编辑 / 徐琛
点击“在看”,给交大一个赞哦~