坚持“四个面向”,
产教融合、协同育人、联合攻关,
聚集科技前沿,
服务国家需求,
交大人,在行动!
近期,西安交大科研人员在神经元胞吐—胞吞的偶联平衡机制、大骨节病儿童硒营养与膳食结构、CRHCP研究、精神分裂症基因组、法医学鉴识应用基础研究、强场量子电动力学物理以及大骨节病单细胞与肠道微生物研究等领域相继取得重要进展。
快跟着交小童一起来看看吧!
为交大科技硬实力打Call!
|目录|
1、西安交大科研人员在神经元胞吐—胞吞的偶联平衡机制方面取得重大进展
2、西安交大公共卫生学院与陕西省地方病防治研究所科研人员在大骨节病儿童硒营养与膳食结构研究领域取得重要进展
3、西安交大科研人员参与的CRHCP研究在《柳叶刀》杂志发表研究成果
4、西安交大法医学院在法医学鉴识应用基础研究领域取得系列进展
5、西安交大一附院联合研究成果在《自然》发表
6、西安交通大学科研人员在强场量子电动力学物理领域取得重要进展
7、西安交大科研人员在大骨节病单细胞与肠道微生物研究领域取得重要进展
#01
西安交大科研人员
在神经元胞吐—胞吞的偶联平衡机制方面
取得重大进展
发表期刊
《美国科学院院报》
(PNAS)
内容摘要
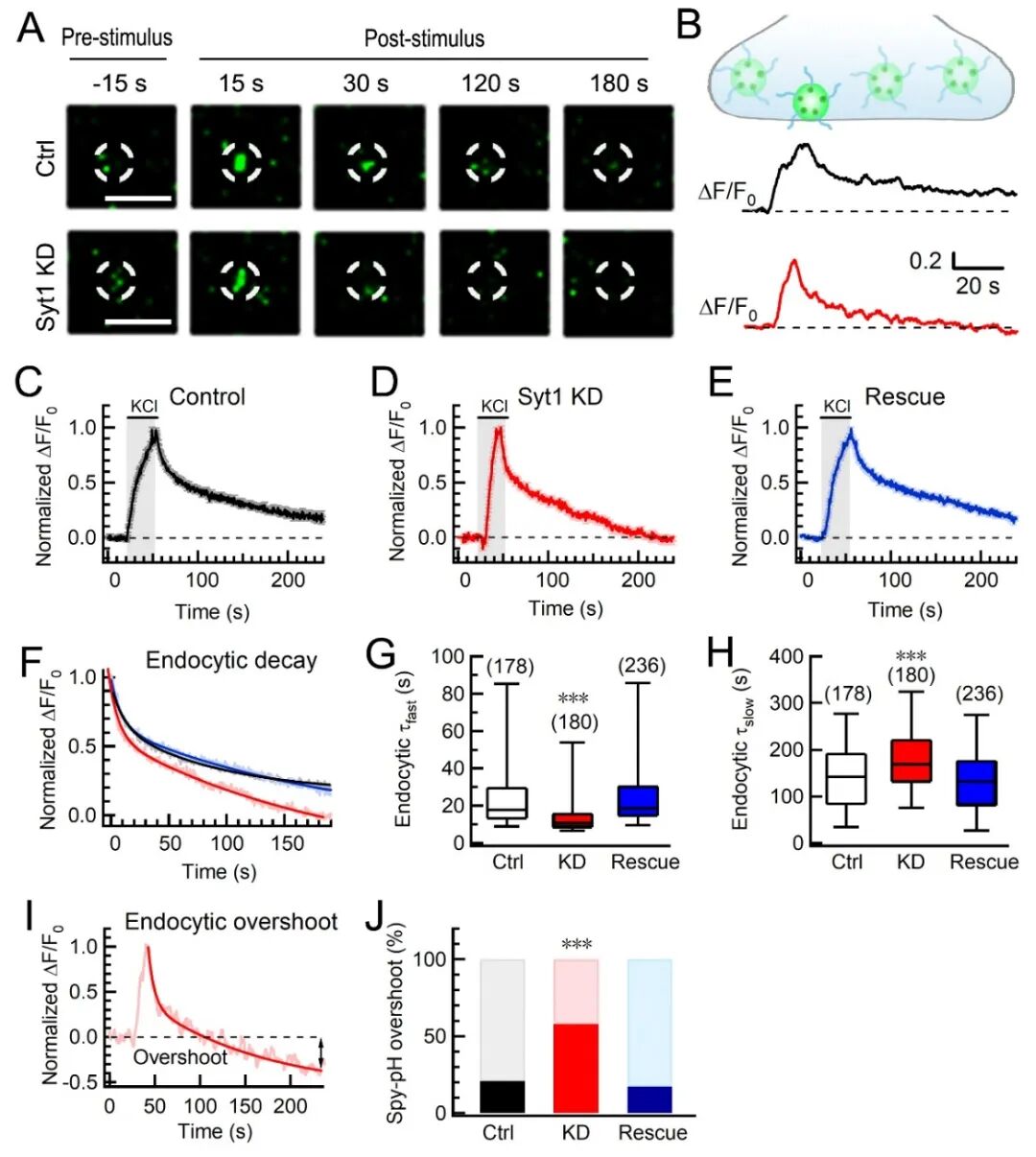
作为触发囊泡与质膜融合的信号分子,大量研究表明Ca2+还是触发和加速胞吞的关键分子,仍有许多研究表明Ca2+还可抑制胞吞但其机制不明,这使得Ca2+对胞吞的调控作用备受争议,成为本领域40年来的重要谜团。突触结合蛋白Synaptotagmin 1 (Syt1)作为起始囊泡融合的Ca2+感受蛋白与分子开关,与Complexin一起协同控制着SNARE蛋白复合体的构象变化,进而起始囊泡与质膜的融合。除响应Ca2+直接触发囊泡分泌外,Syt1还参与了囊泡的锚定与激活过程,并可能通过与Stonin 2、AP-2等内吞蛋白的相互作用参与胞吞的调控过程。然而,Syt1如何响应Ca2+参与胞吐-胞吞的偶联平衡调节,在不同神经兴奋模式下不同胞吞模式之间如何转换尚不清楚。
突触传递过程中Syt1对胞吞的双向调控作用
西安交大生命学院王昌河教授课题组系统研究了Syt1对胞吞过程的调控作用。该研究证明Syt1可作为Ca2+感受器在神经突触中促进CME以确保高效的膜回收,同时抑制巨胞吞以防止过度胞吞(图4),不仅发现Syt1对巨胞吞过程的抑制作用,还首次揭示了Ca2+对胞吞的抑制机制,终结了本领域长达40年之久的Ca2+对胞吐-胞吞偶联平衡双向调控的争议,并提出两阶段膜重塑模型,为不同胞吞模式之间的转换机制提供依据,并为其它膜融合与膜分裂事件的调控机制提供参考。
文章作者
西安交通大学生命学院王昌河教授、北京大学柴祖映博士和黄荣博士为本文共同通讯作者。博士生陈洋、胡绍琴、吴轩昂和谢振丽为本文共同第一作者。
论文链接
https://www.pnas.org/doi/10.1073/pnas.2111051119
#02
西安交大公共卫生学院
与陕西省地方病防治研究所科研人员
在大骨节病儿童硒营养与膳食结构研究领域
取得重要进展
发表期刊
《环境国际》
(Environment International)
内容摘要
大骨节病是一种地方性、变形性、软骨退行性损伤的骨关节病,目前该病病因及发病机制尚未明确。该病主要病理特征表现为儿童生长与发育阶段软骨内化骨型透明软骨深层坏死,造成患者不同程度关节增粗、变形,严重者可导致畸形并导致残疾。我国大骨节病病区主要分布在从东北至西南的斜行地带,与我国低硒地带几乎完全重合,且研究发现大骨节病患者血清、尿液、头发等硒元素含量均低于非病区,因此硒缺乏一直以来被认为是大骨节病重要危险因素之一。
陕西省大骨节病病区儿童硒营养及膳食结构双份饭法现况调查概要(论文摘要)
西安交通大学公共卫生学院地方病研究所郭雄教授团队宁玉洁副教授与陕西省地方病防治研究所副主任技师杨晓栋等科研人员合作,采用双份饭法、氢化物原子荧光光谱法(HG-AFS)、CDGSS3.0膳食营养素计算软件等发现病区儿童发硒含量均值达非病区标准,但仍显著低于非病区,且膳食结构相对单一,硒摄入量贡献食物种类少,同时存在脂肪、胡萝卜素、视黄醇当量、维生素A/B2/C/E、钾、钙、铁、铜、碘等多种营养素失衡,可能影响病区儿童的生长发育。研究结果明确了病区儿童硒及综合营养现状和膳食结构缺陷,并为停止硒盐防治大骨节病措施后病区儿童健康管理工作重心如何转变提供依据。
文章作者
西安交通大学医学部公共卫生学院宁玉洁副教授为该论文第一作者,公共卫生学院硕士研究生胡敏涵为本研究共同第一作者。陕西省地方病防治研究所杨晓栋副主任技师与公共卫生学院郭雄教授为共同通讯作者。
论文链接
https://doi.org/10.1016/j.envint.2022.107255
#03
西安交大科研人员
参与的CRHCP研究
在《柳叶刀》杂志发表研究成果
发表期刊
《柳叶刀》
(The Lancet)
内容摘要
高血压是心血管疾病和过早死亡的主要危险因素。全世界约14亿人患有高血压,其中约四分之一在中国,特别是中国农村地区。近年来高血压患病率迅猛增加,而血压控制率极低。因此,从人群层面积极寻找并探索适合我国农村居民的高血压管理策略具有重大社会及经济价值。此外,国际上近期提出的强化降压理念也迫切需要人群研究证据。
近期,中国医科大学附属第一医院孙英贤教授与一附院心内科牟建军教授团队等完成的大型整群随机对照研究“中国农村高血压控制项目(CRHCP)”取得重大突破。CRHCP项目是国家十三五重点研发项目的主要内容之一,牟建军教授团队负责其重要子课题的研究工作。该研究采用整群随机对照方法,在全国范围内纳入326个村庄的33995名高血压患者,随机分配至综合干预组和常规管理组。干预组入组17407人,对照组入组16588人,干预组采用综合管理措施,包含对卫生系统、乡村医生和患者等多个层面的干预。Ⅰ期随访18个月,干预组平均血压由基线的157.0/87.9mmHg降至130.5/73.2mmHg,对照组由155.4/87.2mmHg降至143.5/79.5mmHg。以血压<130/80 mmHg为降压目标值,干预组达标率为57.0%,对照组为19.9%,差异显著;干预组血压下降值同样显著优于对照组。
本研究首次证明以村医为主导的多层面综合干预模式的安全性和有效性。CRHCP项目是目前为止全球范围内规模最大的社区高血压综合干预研究及全球最大规模的强化降压研究。该项目的Ⅱ期结果正在收集中,计划对36个月的心血管疾病、全因死亡等结局进行评估,是全球首个社区人群以心脑血管事件及死亡为终点的高血压强化降压研究,将为我国及全球高血压防治工作的方案决策提供更确凿的依据。
文章作者
牟建军教授为该研究论文的第二作者,一附院为第二完成单位。
论文链接
https://authors.elsevier.com/c/1e-2YV-4XHCuv
#04
西安交大法医学院
在法医学鉴识应用基础研究领域取得系列进展
发表期刊
《生物信息学简报》
《分子精神病学》
(Molecular Psychiatry)
内容摘要
法医学领域主要任务之一就是在理解涉鉴表型分子机制的基础上,寻找具有功能效应的分子标志物作为法医学鉴识的客观评价指标。然而,复杂涉鉴表型的发生与发展涉及多个组学水平的共同作用,缺乏可靠且易于操作的多组学数据整合分析框架来获取与复杂涉鉴表型相关的非编码RNA调控轴是一个迫切需要解决的问题。近年来,XGBoost模型以强大的并行计算及缺失值数据的处理性能逐渐在机器学习领域异军突起。由于转录组数据的时空特异性以及多组学数据在不同生物样本之间的异质性,原生XGBoost模型在应用于多组学数据时存在过度拟合的问题。
针对上述问题,西安交通大学法医学院官方霖副教授联合国内外多个科研团队,开发了基于全新机器学习算法的多组学数据整合分析非编码RNA调控轴的方法(DLRAPom)。通过在常规权重基因共表达网络分析的基础上,增加了一个全新开发的机器学习模型(Optimized-XGBoost)并结合实验验证,以识别复杂涉鉴表型相关的风险标志物及非编码RNA调控轴(如下图)。
该研究创新性地提出了基于机器学习的多组学整合分析非编码RNA调控轴的新方法,在降低了多组学数据中由于生物样本异质性导致数据过度拟合的同时,量化了预测的蛋白质编码生物标志物与复杂表型之间的重要性。
与此同时,多组学数据的整合分析不仅可以系统揭示复杂表型发生与发展的调控网络与分子特征,还有助于确定多组学分子标志物,为建立相应的风险评估模型以及探索有效的监测与预警方法奠定基础。由于对整合组学分析在复杂表型研究应用中的理解和把握,官方霖副教授受邀与香港大学统计遗传学家Pak-Chung Sham教授合作研究,阐述了当前精神障碍研究从遗传学研究到诊疗转化研究的现状,并提出了基于多源异构生物数据开展整合生物学分析的转化研究模板。
文章作者
论文1:法医学院申忱和李慧宇(硕士研究生)为本论文共同第一作者,法医学院官方霖副教授为本文末尾通讯作者。
论文2:官方霖副教授和倪桐(法医学院博士研究生)为该综述的共同第一作者,香港大学Pak-Chung Sham教授为该综述通讯作者。
研究成果链接
https://academic.oup.com/bib/article/23/2/bbac046/6537347
https://www.nature.com/articles/s41380-021-01201-2
#05
西安交大一附院联合研究成果在《自然》发表
发表期刊
《自然》
(Nature)
内容摘要
精神分裂症是一种最为严重的精神疾病,普通人群患病率约1%,其复发率和致残风险高,不仅严重损害患者健康,也给整个社会带来巨大医疗和经济负担。目前对精神分裂症的治疗药物对大多数人的部分疾病症状有效,但仍有许多人有慢性症状或出现疗效不佳的情况。因此,积极寻找并探索新的治疗靶点具有重大意义,但目前对精神分裂症病理生理学机制的了解十分有限。
为了进一步理解常见变异对精神分裂症的贡献,精神病基因组学联盟(PGC)、美国Broad研究所及包括西安交通大学第一附属医院朱峰和马现仓教授团队在内的多所国内外知名研究单位完成了迄今为止规模最大的精神分裂症基因组研究。本研究对近8万例精神分裂症患者和24万例对照人群进行了基因组测序分析,鉴定出287个与精神分裂症相关的常见变异。通过精细定位和功能基因组分析,确定了120个基因(106个为编码基因)区域集中表达在大脑神经元中(包括兴奋性神经元和抑制性神经元),主要涉及到神经元功能相关的基本过程,包括突触组织、分化和传递。此外,发现了诸如谷氨酸受体亚基GRIN2A和转录因子SP4上的罕见突变以及参与其他神经异常发育的基因突变均与精神分裂症有关。
文章作者
PGC是推进精神疾病遗传结构研究的国际间合作组织;Stanley精神疾病研究中心隶属于美国哈佛-麻省理工Broad研究所,是世界上最顶级的精神疾病基因组学研究机构,也是推动PGC成立及在全世界开展精神疾病基因组学研究的核心力量。朱峰和马现仓教授团队自2017年加入PGC,并与Stanley精神疾病研究中心形成了紧密的合作,双方多次互相访问,朱锋教授于2018年至2020在Broad研究所做访问学者。本研究是多方合作的第二篇研究成果。
论文链接
https://www.nature.com/articles/s41586-022-04434-5
#06
西安交大科研人员
在强场量子电动力学物理领域取得重要进展
发表期刊
《物理学评论快报》
(Physical Review Letters)
内容摘要
近年来,超强激光技术的迅速发展,尤其是10-100PW超强激光时代的到来,为量子电动力学(QED)的理论验证提供了前所未有的极端实验条件。利用超强激光条件下的辐射自旋极化机制,可以在fs(10-15s)时间尺度内产生高度自旋极化的电子(正电子)束。但是,基于该QED效应产生的自旋极化方向垂直于电子运动方向,不能满足高精度高能物理对纵向极化电子束的需求。电子束的螺旋度信息(即方向平行或反平行于运动方向的自旋极化度),因具有更广阔的应用前景而受到普遍关注。利用激光Compton散射过程中粒子间的螺旋度传递效应有望产生纵向极化电子束,为解决上述问题提供了新思路。然而,以往的系列研究表明,无论线性还是非线性机制下,从入射光子到散射电子间无法出现有效的螺旋度传递效应。
圆偏振超强激光-电子束非线性Compton散射过程中螺旋度传递过程示意图
近日,西安交大核科学与技术学院青年教师李彦霏与合作者采用全自旋分辨的蒙特卡洛数值模拟方法,研究了超短超强激光和相对论电子束的非线性Compton散射过程。研究发现,在圆偏振超强激光场中,由于电子瞬态辐射极化矢量与激光场矢量的相位匹配(同向或反向)关系以及电子反常磁矩导致的自旋旋转效应,经过多次散射过程累积后,散射电子出现了明显的纵向极化度,从而实现了从入射光子到散射电子间的螺旋度传递,且传递效率可高达10%。该研究结果揭示了QED顶角辐射修正相关的电子反常磁矩对电子自旋动力学过程的全新作用机制,证明了非线性Compton散射中入射光子和散射电子间存在明显的螺旋度传递效应,提出了利用超强激光条件研究QED辐射修正效应的全新途径。
文章作者
西安交通大学核科学与技术学院青年教师李彦霏为该论文第一作者和通讯作者,上海师范大学陈月月教授为共同通讯作者,德国马克斯普朗克核物理所Karen Z. Hatsagortsyan研究员和Christoph H. Keitel教授为共同作者。
论文链接
https://journals.aps.org/prl/abstract/10.1103/PhysRevLett.128.174801
#07
西安交大科研人员
在大骨节病单细胞与肠道微生物研究领域
取得重要进展
发表期刊
《细胞死亡与疾病》
(Cell Death & Disease)
内容摘要
大骨节病是一种变形性、软骨退行性损伤的骨关节病,目前该病病因及发病机制尚未明确,《科学》杂志曾报道称大骨节病为“中国医学未解之谜”。该病主要病理特征表现为儿童生长与发育阶段软骨内化骨型透明软骨深层坏死,造成患者不同程度关节增粗、变形,严重者可导致畸形并导致残疾。
西安交通大学公共卫生学院地方病研究所郭雄教授团队王溪副教授与陕西省地方病防治研究所、西安市红会医院、英国利物浦大学生命科学学院科研人员合作,在大骨节病单细胞与肠道微生物研究领域取得重要进展,为揭示大骨节病病因发病机制提供了新的科学依据。
健康人对照、大骨节病和骨性关节炎软骨细胞组织样本的单细胞转录组测序结果
课题组采用单细胞测序技术,系统地比较了大骨节病、骨性关节炎和正常对照软骨细胞亚型及特定软骨细胞的鉴别标记基因,这些标记基因可能是软骨损伤修复重要靶点或这两种疾病的发病机制中的关键分子,发现一种新亚型软骨细胞-线粒体软骨细胞(mitochondrial chondrocytes,MTCs)在大骨节病软骨细胞中显著增多。拟时间序列分析发现,正常软骨细胞位于伪空间轨迹起始部位,而大骨节病与骨性关节炎软骨细胞分别位于两个不同方向的轨迹,提示正常对照、大骨节病及骨性关节炎软骨细胞类型及状态存在显著差异。
大骨节病肠道微生物多样性和结构分析
此外,课题组采用宏基因组测序技术分析了大骨节病患者肠道菌群构成与多样性特征,同时结合血清代谢组学探索肠道菌群与代谢物之间相关关系,结果发现大骨节病患者梭杆菌(Fusobacteria)与拟杆菌(Bacteroidetes)丰度值显著升高。在属类菌水平上共鉴定出56个显著差异菌群,其中普雷沃菌属(Prevotella)菌群在大骨节病患者中显著升高,大骨节病患者血清中不饱和脂肪酸与甘油磷脂等代谢物水平均发生异常改变。研究结论为肠道微生物在大骨节病病因发病机制研究中的重要作用提供了新的科学依据。
文章作者
论文1:西安交通大学医学部公共卫生学院王溪副教授为该研究第一作者,郭雄教授为通讯作者。
论文2:西安交通大学医学部公共卫生学院王溪副教授为该研究第一作者
论文链接
https://pubmed.ncbi.nlm.nih.gov/34711812/
https://pubmed.ncbi.nlm.nih.gov/34045450/
近期热文速递
「出品 / 党委宣传部」
内容来源 / 西安交大新闻网
文字&图片 / 西安交大生命学院 公共卫生学院
一附院 法医学院 能动学院
封面图 / 李一鸣
值班编辑 / X工作室 崔怡珂
版尾设计 / X工作室 张淑婷
责任编辑 / 徐琛