审核 | 曲东旭 责编 | 武智勇 编辑 | 洱海·5先森 陈玉菲 点亮“在看” 让更多人知道!
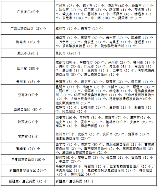
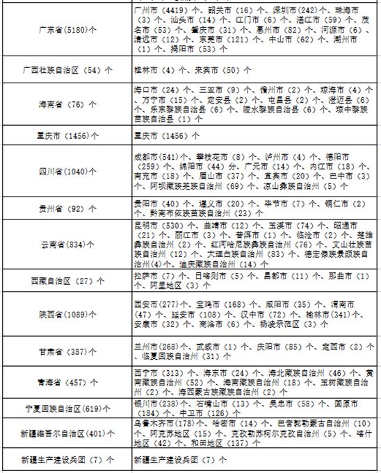
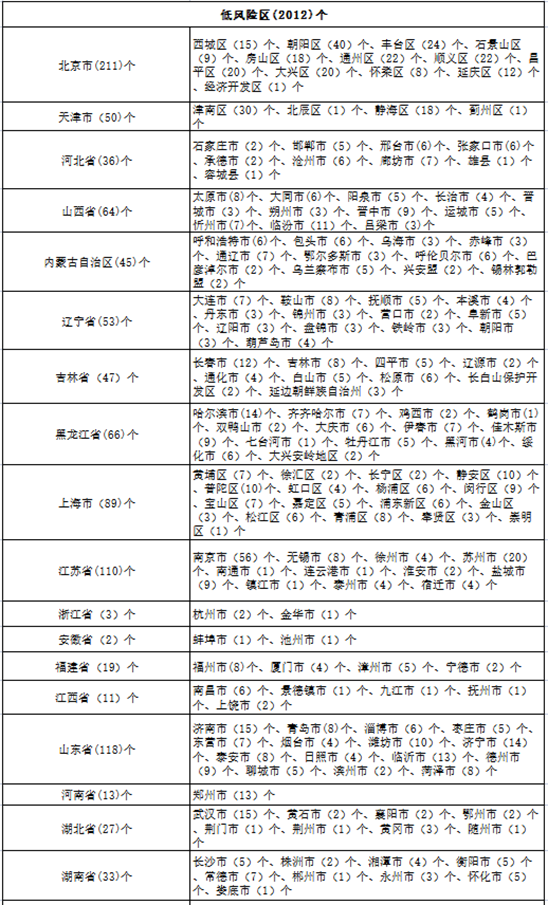
12月6日,黑龙江省疾病预防控制中心发布疫情防控提醒。12月5日0-24时,全国共计报告新型冠状病毒肺炎本土确诊病例4988例、本土无症状感染者22859例,涉及32个省(自治区、直辖市、兵团)。截至12月6日0时,根据《新型冠状病毒肺炎防控方案(第九版)》相关划分规定,全国共有高风险区33784个,低风险区2012个。
来源 | 冰城+客户端 人民日报
审核 | 曲东旭 责编 | 武智勇 编辑 | 洱海·5先森 陈玉菲 点亮“在看” 让更多人知道!