全省疫情通报
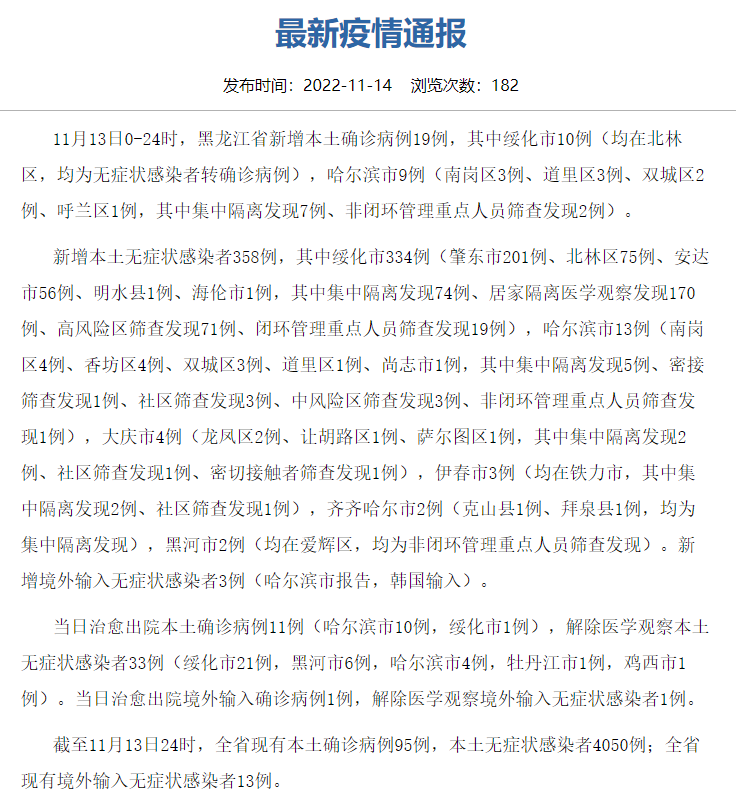
11月13日0-24时
新增本土
确诊病例19例
均在北林区
均为无症状转确诊病例
南岗区3例 道里区3例
双城区2例 呼兰区1例
新增本土
无症状感染者358例
安达市56例 明水县1例
海伦市1例
均在铁力市
克山县1例 拜泉县1例
均在爱辉区
截至11月13日24时
本土确诊病例
本土无症状感染者
4050例
无症状感染者
13例
当前国内、省内疫情形势仍严峻复杂,疫情输入风险持续增高,为全面落实“外防输入、内防反弹”总策略和“动态清零”总方针,请广大群众深刻认识疫情防控的复杂性、艰巨性和反复性,牢固树立“每个人都是自己健康第一责任人”的理念。坚持保持安全社交距离,不扎堆、不聚集、勤洗手、常通风、少聚餐、分餐制、使用公勺公筷,咳嗽、打喷嚏时用纸巾或肘袖遮挡,进出公共场所等应积极配合体温测量、健康码(行程码)查验。密切关注疫情动态,如与阳性感染者活动轨迹有交集,或7天内有国内中高风险地区、涉疫地区旅居史的,立即主动向所在社区(村屯)、工作单位报备,并配合落实防控措施。如出现发热、干咳、乏力、咽痛、嗅(味)觉减退、腹泻等症状,请勿自行服药,需佩戴口罩尽快到就近的医疗机构发热门诊排查和就诊,就诊过程中避免乘坐公共交通工具,并主动告知旅居史、接触史。
各市地疫情防控指挥部要对近期涉疫地区旅居史抵(返)我省人员进行排查,强化“大数据+网格化”,精准掌握和管控相关风险人员,排查出的风险人员评估感染风险后要第一时间落实赋码、核酸检测、隔离管理和健康监测等分类管控措施。
防疫措施千万条
戴好口罩第一条
综合 | 黑龙江省卫健委 深圳特区报
审核 | 曲东旭 责编 | 武智勇 编辑 | 洱海·5先森 陈玉菲
点亮“在看” 自查报备!