继8月4日,公示第一批游泳场所水质抽检结果之后,全市各级卫生监督机构持续开展对正常开放的游泳场所进行监督检查和水质抽样检测。截至目前,已完成了对全市所有正常开放游泳场所的水质抽检工作。
第二批全市共检测水质指标1930项次
合格1827项次,合格率94.66%
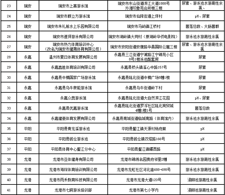
41家游泳场所涉及不合格指标103项次
其中:游泳池水浑浊度合格率100%
pH合格率94.35%
菌落总数合格率96.01%
大肠菌群合格率98.34%
尿素合格率90.03%
游泳池水游离性余氯合格率90.82%
浸脚池游离性余氯合格率90.84%
第二批游泳场所水质抽检不合格单位
▽
(点击查看大图)
注:检测结果判定标准为《公共场所卫生指标及限值要求》(GB 37488-2019)。
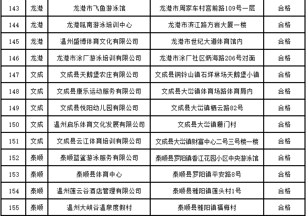
2022年全市游泳场所水质抽检合格单位
▽
(向下滑动,查看完整名单)
版权归原作者所有,如有侵权请及时联系我们
更多资讯
投稿信箱:395315223@qq.com
新浪微博@龙港网站
商务合作微信号caoshongbin长按复制添加