与张铁锐研究员联合升级的
光热催化2.0新品
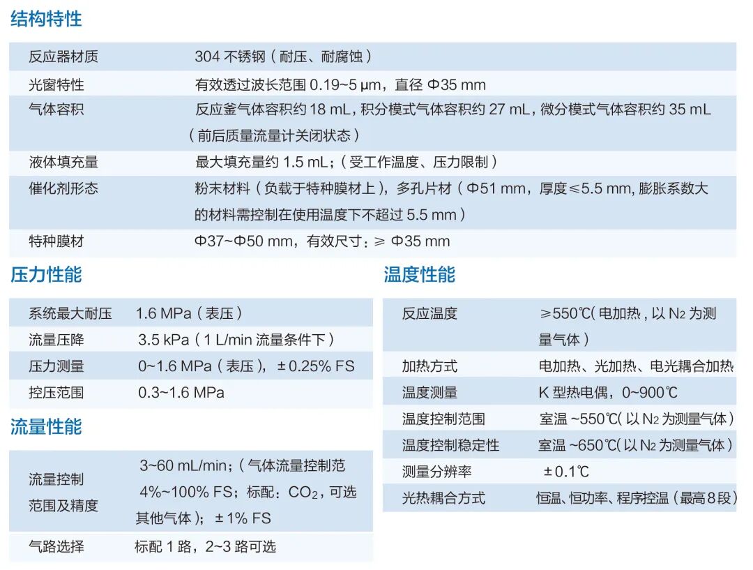
从光催化角度,考虑气固相光热耦合反应,参数可达550 ℃/1.6 MPa,可用于气固相的光催化/热催化/光热催化反应的研究,在初始室温条件下可添加液样或加湿用于反应。
以流动微分式反应为主、兼顾密闭积分式反应需求,旨在提供一个流量及压力可控和光/热耦合的反应测试平台,可配合本公司氙灯光源使用。适用众多光热催化反应的体系,例如光热CO2还原反应、光/热合成氨和光/热催化氧化等。
关键特征
常规温度监测,可提供表面方案!
应用领域 ▲特别适用 ●较为适用 ○可以使用
▲气固相光(热)催化(如:CO2还原、降解VOCs、固氮、固硫等等)
注:以上方案均允许水汽参与反应