微信号 sxgqtwx
功能介绍 共青团陕西省委员会官方微信
进入冬天
各个考试的号角都将吹响
最好的复习资料
莫过于一份属于自己的独家笔记
有这样一些“神仙笔记”
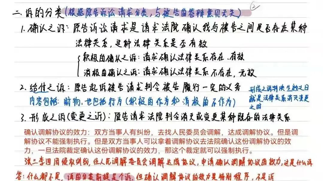
内容之充实,形式之多样
条理之清晰,字迹之工整
着实令人大开眼界,过目难忘
已经迫不及待想看看了?
团团这就安排
猜 你 喜 欢
点击【在看+赞】分享给更多小伙伴~
点击【在看+赞】
微信扫一扫关注该公众号