先说背景:
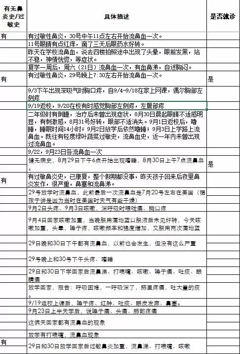
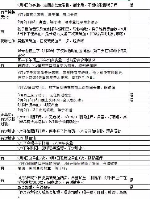
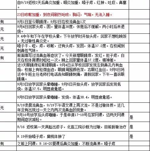
10月8日,贵校的一位教授(他同时也是呦呦鹿鸣的读者),找我反映:开学以来,孩子所在的北大附中实验学校不少同学出现不良症状,恐怕是与教学楼和操场装修污染有关,家长们很是担忧。我请家长们将孩子们的不良反应尽量汇总发我。一共统计到不良症状的学生237人、654人次,其中,流鼻血的有152人次,99人(有学生多次流鼻血,最多者流了6次)。
这样规模的不良反应,无论原因是什么,都足以引起我们的重视。以下是整理后的部分表格,654人次具体描述,请在框中下拉阅读(每一栏都对应一位学生,有班级和具体姓名,我均已查看,为隐私考虑,在此隐去):
这是佐证,班级统计:
不良反应是8月29日报到日开始发生的。随着异常学生增多,家长请求学校出具环境质检报告。最新报告的检测单位是北京市劳动保护科学研究所,采样时间为8月19日,结论是达标。不过,在9月5日的家校沟通会上,受邀专家,来自中国建筑科学研究院国家建筑工程质量监督检验中心的邓高峰主任指出,这份报告有些许瑕疵,比如,备注中载明“关闭门窗13小时,客户自述”不合规(应由检测单位封闭,12小时后取样检测);地下二层篮球场检测点TVOC值超标,提示有不明挥发性有机污染物存在,学生的大量流鼻血和眼睛痒等症状,可能是TVOC污染的身体反应。
鉴于此,学校于9月6日再次检测。并邀请了一位家长代表参与,随后宣布达标。参加这次检测的家长,是北京大学的一位教授,和我聊了很久。她在检测过程中,注意到一些令她担忧的细节,比如房间内开着19度的空调(这会使得检测失真)、密闭并不是由检测团队进行的、标准模糊、检测57个点只有47个点的数据,如此等等。因此,一个家长自发组成的“初一年级家委会”声明说:“校方当前主导的二次检测与之前约定的家委会主导的检测无关,相关过程的规范性未获得家委会检测小组的认可。”
学校方面对空气问题做了不少努力,比如,把体育课改到畅春园公园,音乐课美术课改在各班教室,吃饭从地下食堂改在各班教室、允许校外就餐、增加绿植、购买电扇等,9月5日,开设远程网络授课,允许一些学生在家上课。
校方和一些家长的认知产生了分野,9月10日、9月16日,家长们两次向学校提交了检测申请,均被校方驳回。同时,学校停止网课,要求学生全部回校上课。这造成了部分家长的疑虑。 他们曾经求助北京市长热线、北京市教委、北大、教育部,包括求助于书记和校长两位领导,以及北大派往附中的巡察组,但是,最终,他们不得不在10月8日来找我。因为他们的声音,透不出去,没有任何媒体报道过此事,自己的忧虑也没有消失。这是向12345热线投诉截图:
北大的教授家长们,不到万不得已,是绝对不会找我的,我查阅了请愿书、报告若干,以及相关资料,因为实验学校有民办招生,因此,并不是所有家长都持一致意见。但是,我想,家长们没有理由去破坏自己孩子所在的学校,尤其是北大子弟学校,主要症结是是他们担忧孩子的健康,而这种担忧始终得不到有效的化解。
核查了消息后,我心想,呦呦鹿鸣的关注者中,有不少是北大人,也许,声音可以转到有决策力的人那里。于是,10月8日家长找我当天,写作了《窗外事,窗内忧 | 北大附中实验学校99名学生流鼻血,237人各种不良症状》:这样一个与学生健康息息相关的校园事件,目前只看到校方和家长,学生本人是缺席的。因此,我鼓励学生们站出来:“我更希望,在这个局势中,能加入学生这个第三者,变成三角关系。学生们可以进行探索,污染问题是真还是假,是不是有污染,污染源在哪里;可以做实验,如何化解污染、阻隔污染;可以进行外部调查,了解空气污染的影响范围;可以进行社会交往,组织社会上的污染治理力量构建信任;可以进行复盘辩论,整个事件中有哪些过失,是家长过于苛刻了吗;可以进行室内污染主题作文比赛,提高语文能力……最重要的是,自己动手,保卫自己的健康。纸上得来终觉浅,绝知此事要躬行。如此这般,经过这个事件,孩子们也会得到真正的成长,个性、领导力、担当、服务精神,都能得到训练和发掘。”
在我发文的同一天,作为一家严肃媒体,《经济观察报》也报道了此事。该报记者表示,他们曾经在9月15日前往畅春园校区实地探访,其时,操场的红色建筑仍处于施工尾段,校园主教学楼门窗大开,不时传来大型空调运行的轰鸣声。附近的居民告诉记者,学校的空调是24小时不间断运行。9月23日,记者再次前往该校区得知初一年级仍有缺课学生,随机访问时,初中生们认识到学校各种“不同寻常”与装修问题有关,但“装修问题”会有哪些危害,他们并不清楚。该报的报道,也可以作为呦呦鹿鸣文章的佐证。
随后,我遭到了学生们的嘲讽,而焦点是我的资格、身份以及动机:“关你什么事?我们自己都没说啥,你凭什么说三道四?”“这是北大的孩子,北大的老师都没说话,你有什么资格?”“你收了多少钱?!”以及一些脏话。在随后的《夜路盲灯》一文,我阐述了本文背景,希望做“那个在黑暗中打开手电筒的盲人”。
除去图片,呦呦鹿鸣两篇文章一共6058字,文章还在,我相信,如果您平静地看这两篇文章,会发现,它们确实没有去抹黑北大附中试验学校。我没有丝毫意愿去抹黑谁,我所做的一切,不过是一个同样有孩子的家长,一个外人,对这些孩子的关心,以及,对北大附中实验学校更美好未来的期待。
无论如何,我都想不到,学生们自发的攻击会是以下规模(一开始,我以为是传说中的水军网络暴力,但是,通过向家长以及学生们核实,我确认,这不是水军,确实是学生自发言论):
他们有举报行为:
不仅如此,他们串联起来,主动把话题引向ZZ敏感区。这两天,他们在公众号留言区公开要求我向他们道歉,因为我这两天的行为,如同美国人干涉中国内政(请注意点赞数):
这是已公开留言,因此未打马赛克
更糟糕的是,这些人说的脏话,已到了斯文扫地的地步,我实在无法想象,在我们国家首都,一个以北大二代子弟为主体、处于教育第一梯队、顶级配置的中学,会对一位关心他们身体健康的人,说出这样的话:
一些同学脏话连篇,为了避免破坏学校形象,我不给他们上墙展示,但是,他们仍然反复要求上墙,比如这位,一段评论中有11个“傻逼”,却认为自己才是理性持平之论:
这些脏话真的太多了。从这些留言来看,这些学生的愤怒,已到集体沸腾阶段。事先,我知道会触到一些人的痛处,但是,我万万没想到,这所学校里,一些学生的素质之糟糕,已经到了令人发指的地步,他们不仅不是我所担忧的“两耳不闻窗外事”,反而是对当下国际形势了如指掌,迅速将莫雷事件的套路引入这里,他们没有将注意力集中在空气问题以及家长的担忧上,反而是针对我,折腾起“千人联合举报”,以及恶毒的人身攻击,并乐在其中。不解决问题,却去解决提出问题的人,他们如此娴熟地使用各种最脏的话,以至于,我这个“每天一千字”的人也对此失去了总结能力。他们所作所为,不禁让我想起北大钱理群先生所担忧的“精致利己主义者”,可是,他们如此粗鄙的护校言语,与“精致”并不沾边,我不相信他们的家庭里,会是这样的家风,那么,他们这些言语,这些下意识的举止,又是从何而来呢?
三人成虎,甚至连我的朋友圈都不少人认为,呦呦鹿鸣可能真的犯下什么罪过,“不然为什么人家不认可你呢?” 连我的父母,也专门打电话警示我说:“千万不要惹这些学生啊,你不是读了很多历史吗,你惹不起的。”可是,我不明白啊,我写这些文章,最终的受益者难道不是学生们吗?这应该是一个不一样的故事吧。鲁迅笔下的阿Q,因为自己头上的癞,连光和亮这样的词,也会犯了他的忌讳。难道今天有这么多阿Q吗?
果然,我还是太天真了。 这些学生自发的进攻,令我不寒而栗,但是,我还是要郑重地告知两位领导同志:从这些朋友圈上集体行动,以及极不正常的留言内容来看,这所学校的教育,已经到了非常危险的境地。如今,空气质量问题,被藏了起来,焦点转变为对发言者的人身攻击。
我是特别关心室内空气污染的。一年前,2018年9月起,我曾经针对自如公司“甲醛房”问题,发起“九百个故事计划”,写作和发表了上百篇关于室内空气污染的文章,并且协助一些受害者提起诉讼,目前一些案件还在审判之中。大量的医学研究已经证明,装修污染是许多疾病,尤其是血液、呼吸、皮肤相关疾病的元凶。但是,因为成分复杂,室内空气污染所引发的症状也是多样,为求严谨,医生往往不敢明确证明说某一症状(如白血病)和某一个空间的空气污染有绝对的因果关系。这往往成为一些责任单位推卸的理由,但是,一所学校,理应采取更加人性化的态度。据我所知,面临同样问题,北京一些中学就采取了更加谨慎的做法,比如附近的中关村第一小学。就北大附中实验学校而言,学校确实已经采取了许多措施来应对,但是,为什么要两次驳回家长的检测申请呢?家校沟通、化解疑虑,存在什么症结呢?这是我的困惑。
这两天,如此规模的污染性言论,学校和老师并未予以反应,就在我写信的这会,还有大波脏言冲来。这是我在呦呦鹿鸣写作6年来从未遇到的情况。所以,现在,我对北大附中实验学校管理层三个方面的能力表示担忧:一是解决污染问题的能力;二是化解北大家长焦虑的能力;三是引导孩子甄别是非、文明表达的能力。因此,我不得不求助于他们的上级,也就是两位。
学生们一再提莫雷。我相信两位领导也了如指掌。这位NBA火箭队总经理发了一张推特图片,触碰了红线、底线,引发我国政府的严肃关切,不仅让NBA在中国大陆成为众矢之的,而且引发了中美文化冲突,酿成一大国际节点性事件。这种放大效应,是大多数人在最初万难想到的。如今,这所实验学校的这批学生,试图使用同样的逻辑,并显示了一些类似的发酵轨迹,不禁令我胆寒,深感环境之逼仄。难道我和学生们成为敌我关系了吗?
脱开学校范围,我还想谈一点自己的困惑。2019年以来,作为一个写作者,我在《甘柴劣火》中为媒体人呼吁生存空间,被一些媒体人群起而攻之,某主编公开斥责呦呦鹿鸣“不要脸到极点”;我在武汉绿地国际理想城项目为业主呼吁收房质量问题,反被业主索要版权费(见《哭女一刀》);如今,我在为学生们健康呼吁,但是,学生们自发地要来联合辱骂、封杀我。这些事情,过程中都有一些误解(包括这一次),时间最终也能将其化解,但是,作为当事人,我隐约这些事件背后,有某种社会共通点,值得我们挖掘分析。在我们最为习惯的每个日常,我们是基于一个怎样的机理和共识,在这个社会一起生活下去,驱逐黑暗,努力追求那些阳光与美好?
一. 关注实验学校的空气质量问题;
二. 关注该校的学风管理,予以正当的引导,寻回少年中国的精神;
三. 组织相关课题研究和讨论,总结这一社会现象的缘由,寻找教育解决方案。
如果北大能以此出发,解决社会问题,善莫大焉。中学时的这等作派,将会给未来种下何等因果。北大,关系一国斯文,必然了解此事关节所在。
谨致,秋安!
盼复。
呦呦鹿鸣黄志杰
2019年10月10日
相关链接:
只为苍生说人话