文章导读
▲来源:生态环境部
生态环境部:将开展PM2.5和O3污染协同防控“一市一策”驻点跟踪研究工作
《意见》动态发布重点管控新污染物清单。针对列入《优先控制化学品名录》的化学物质,以及抗生素、微塑料等国内外关注且环境检出率高的其他新污染物,制定“一品一策”管控措施,开展管控措施的技术可行性和经济社会影响评估,识别优先控制化学品主要环境排放源,适时制修订相关行业排放标准,动态更新有毒有害大气污染物名录、有毒有害水污染物名录、重点控制的土壤有毒有害物质名录,研究制定禁止或限制用途的化学物质名录。在此基础上制定《重点管控新污染物清单》,定期更新发布。有条件的地区在落实国家任务要求的基础上,参照国家标准和指南,先行开展化学物质环境调查、环境监测和环境风险评估,因地制宜制定地区重点管控新污染物补充清单和管控方案,制定完善有关地方政策标准等。
加强新污染物多环境介质协同治理。制定相关污染控制技术规范,加强对有毒有害大气污染物、有毒有害水污染物环境治理。排放重点管控新污染物的企事业单位,应采取有效的污染控制措施,满足相关污染物排放控制标准及环境质量目标要求,按照排污许可管理有关要求,依法申领排污许可证或填写排污登记表,将执行的污染控制标准要求及采取的污染控制措施在其中予以载明。
督促排放有毒有害水污染物、有毒有害大气污染物等重点管控新污染物的企业事业单位和其他生产经营者,按照《水污染防治法》《大气污染防治法》等相关法律法规要求,对排污(放)口及其周边环境开展定期环境监测,评估环境风险,定期排查整治环境安全隐患,公开新污染物信息,采取有效措施防范环境风险。土壤污染重点监管单位,应当严格控制有毒有害物质排放,建立土壤污染隐患排查制度,保证持续有效防止有毒有害物质渗漏、流失、扬散。
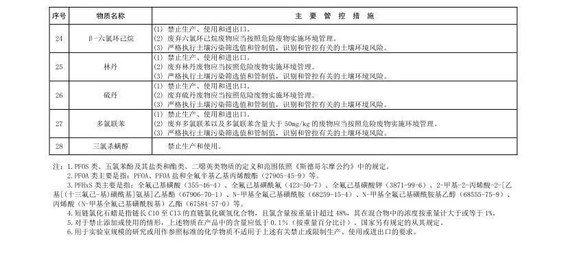
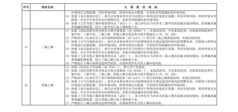
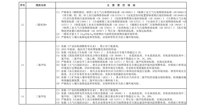
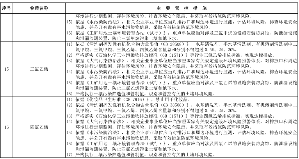
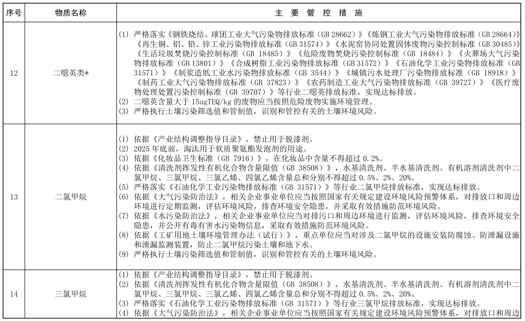
《意见》中提出2021年将重点管控二噁英类*、二氯甲烷、三氯甲烷、三氯乙烯、四氯乙烯、甲醛、乙醛七种大气污染物,以下为详情:
以下为《意见》全文:
“中国大气网”公号版权声明
凡注明来源为“中国大气网“的所有内容,包括但不限于文字、图表、音频视频等,版权均属E20环境平台所有,如有转载,请联系授权。违者视为侵权,本公号将保留对侵权者追究版权责任的权利。申请授权可添加刘女士微信:Liu-T1997。
责编 | 刘彤 统筹 | 李晓佳