文章导读
3.25亿!内蒙古公布2022年中央大气污染防治资金拟支持项目清单
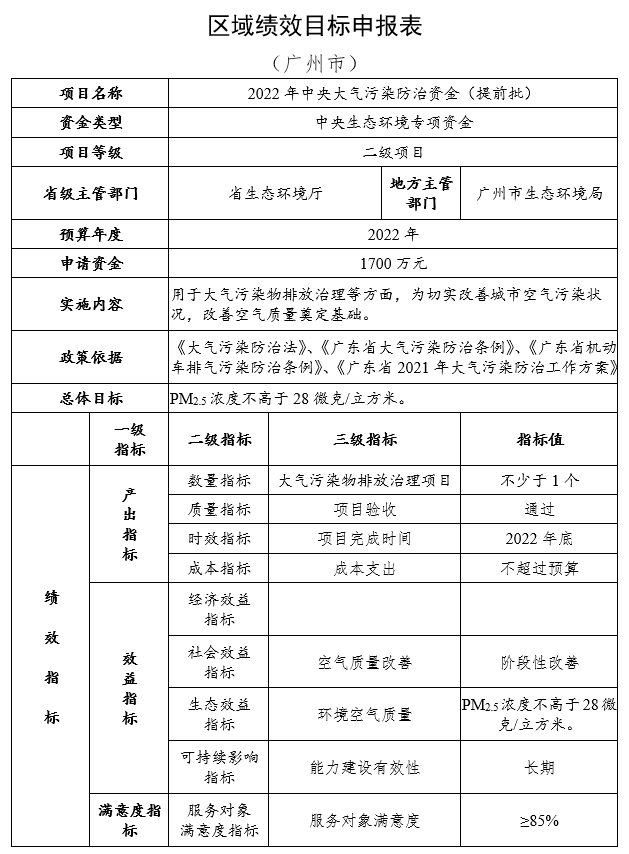
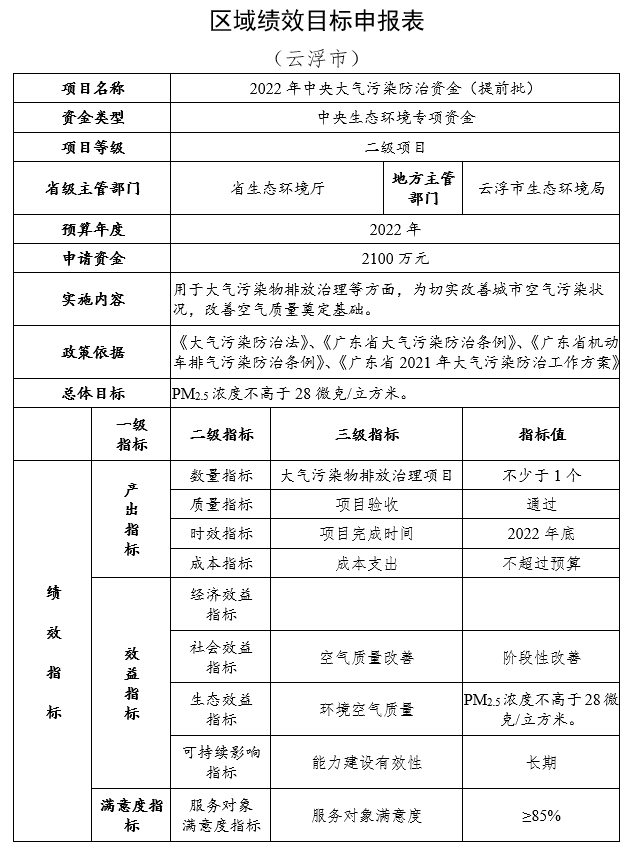
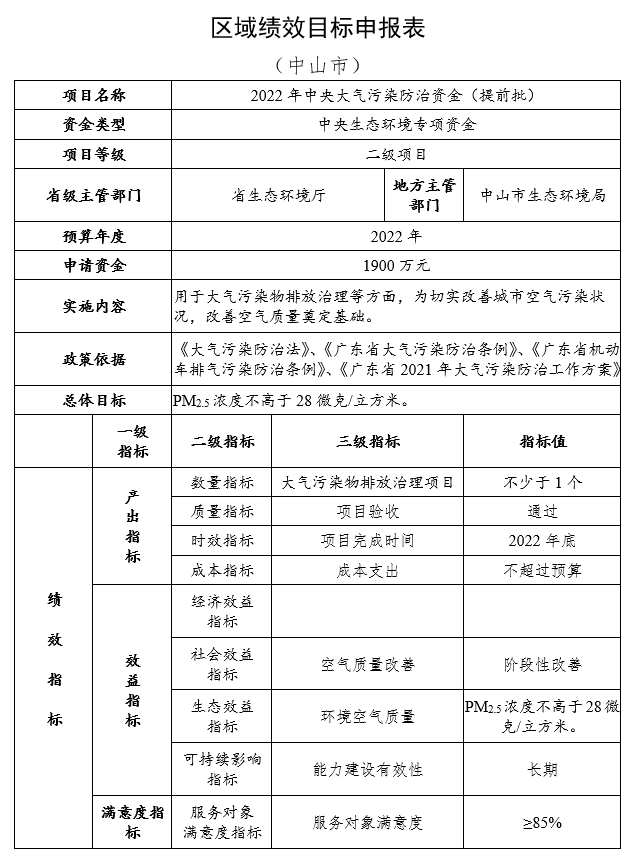
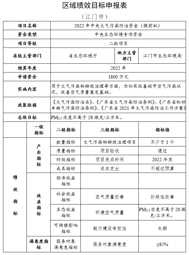
近日,广东省生态环境厅公布2022年中央水污染防治资金(提前批)、大气污染防治资金(提前批)安排计划,其中大气污染防治资金44054万元。
广东省生态环境厅关于2022年中央水污染防治资金(提前批)、大气污染防治资金(提前批)安排计划的公示
经厅党组会议、厅务会议审议通过,我厅拟申请提前下达2022年中央水污染防治资金36671万元、大气污染防治资金44054万元。
按照《广东省省级财政专项资金管理办法(试行)》(粤府〔2018〕120号)及《广东省省级生态环境专项资金管理细则》(粤环函〔2019〕1135号)有关规定,现将资金安排计划(附件1)、绩效目标表(附件2)予以公示。如有异议,请在公示期内以书面形式向省生态环境厅反映。以个人名义反映情况的,请提供真实姓名、联系方式和反映事项证明材料等;以单位名义反映情况的,请提供真实单位名称、联系人、联系方式和反映事项证明材料等。
公示时间:2021年12月14日—12月16日
附件:
1.资金安排计划表
2.绩效目标表
广东省生态环境厅
2021年12月14日
(联系方式:省生态环境厅财务与审计处 83629325,caiwuchu@gdee.gd.gov.cn)
附件1:
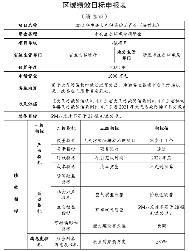
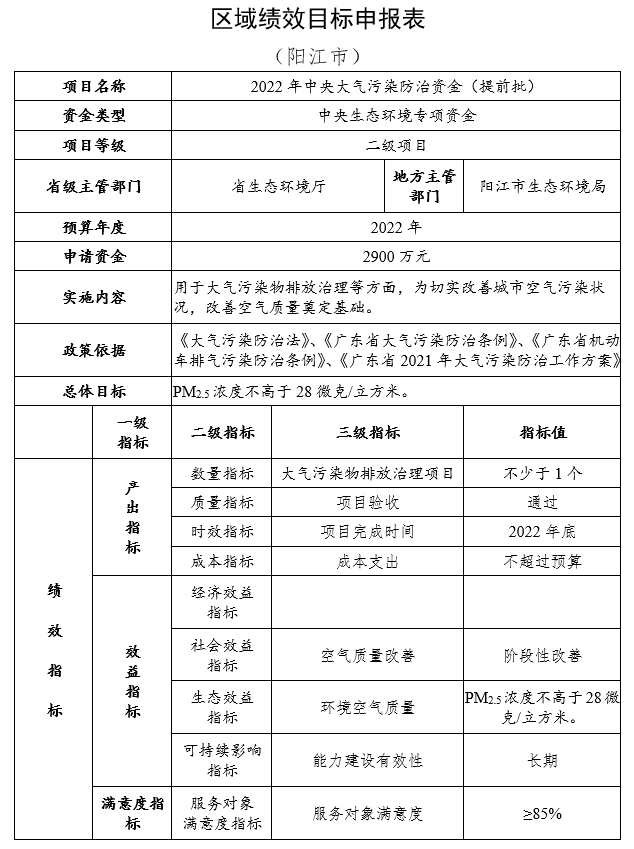
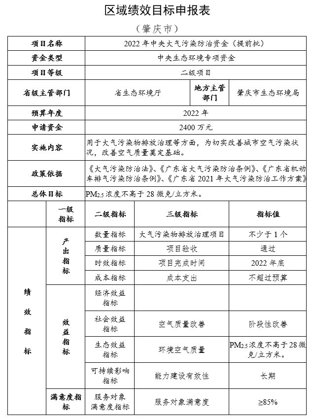
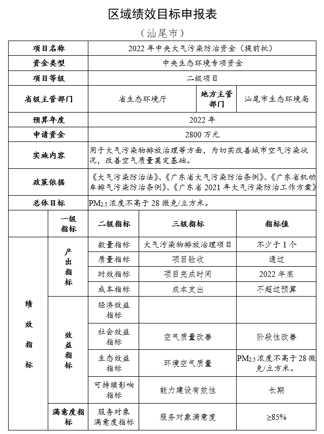
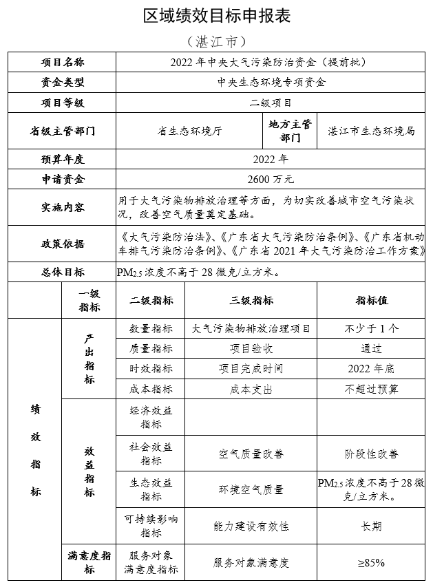
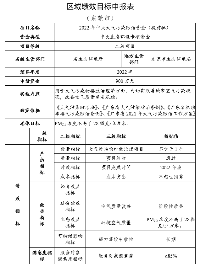
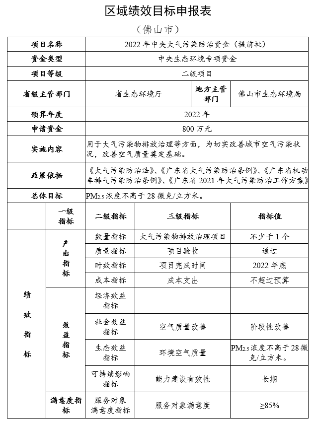
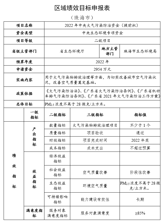
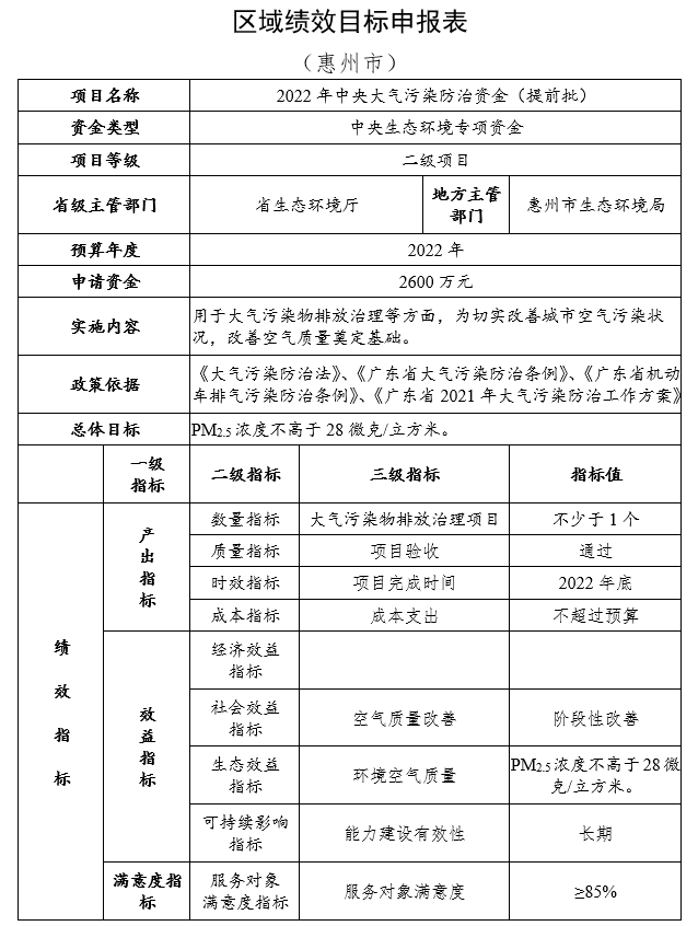
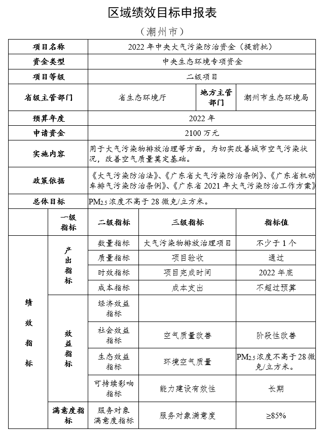
附件2:
“中国大气网”公号版权声明
凡注明来源为“中国大气网“的所有内容,包括但不限于文字、图表、音频视频等,版权均属E20环境平台所有,如有转载,请联系授权。违者视为侵权,本公号将保留对侵权者追究版权责任的权利。申请授权可添加刘女士微信:Liu-T1997。
责编 | 刘彤 统筹 | 李晓佳