“变革最大的挑战,在于组织缺乏真正的紧迫感。”
好文8680字 | 14分钟阅读
作者:柯恩,《商业评论》高级编辑。
本文首发于《商业评论》2009年3月号
人类历史一再证明,在危机时刻,唯有强大的领导力,才能带领组织摆脱困境,踏上激动人心的伟大征程。哈佛商学院(Harvard Business School)的约翰·科特教授(John P. Kotter)是举世公认的领导力和变革管理权威。
在金融海啸肆虐之际,《商业评论》高级编辑柯恩独家专访了这位管理大师。
在对话中,科特教授回顾了自己的理论和实践在领导力和变革领域给全球商业世界带来的变化,并就如何加强自身领导力等问题,为中国的企业高管提供了新的思考框架。
同时他也向中国读者介绍了自己最新的研究成果——如何在组织中建立紧迫感。针对这个议题,科特教授为读者提供了四种行之有效的应对策略。
约翰·科特是哈佛商学院松下幸之助领导学教席荣退教授,他于1947年出生于美国圣地亚哥,早年就读于麻省理工学院(Massachusetts Institute of Technology)及哈佛大学(Harvard University),1972年开始执教于哈佛商学院。在1980年,年仅33岁的科特成为哈佛商学院的终身教授。
2001年10月,美国《商业周刊》杂志(Business Week)将约翰·科特评为领导力大师第一人。科特先后出版过17本关于管理、领导力和变革的书籍,他的书被翻译成120多种语言。
你上大学时,在麻省理工学院的专业是电子工程和计算机科学,是什么吸引你转向了领导力和变革的研究?
约翰·科特:实际上,我一开始的理想是成为一名物理学家,希望最终能获得诺贝尔物理学奖。在大学里,我一直在探索,希望能为世界做出最大的贡献。我选修了一些课程,其中有一门是劳动经济学,我发现它简直太迷人了。
接下来,我开始思考组织的行为和人的行为,选修组织心理学的课程,我想知道为什么不同的组织、不同的人,他们的业绩有好有坏。
在这个过程中,我接触到领导学,了解到领导力的重要性,以及领导力和变革的关系。我认识到,这个世界在加速地变化,而我也更加深入地理解什么是卓越的领导力。变化的世界日益要求领导者提供更强大的领导力,而不只是管理。
中国古代的哲学家老子提倡“无为而治”,中国历史上也有过“萧规曹随”的典故。因此,中国的领导者对于发动变革还是有些犹豫。为什么你认为领导力最重要的职能就是发动变革?
约翰·科特:中国有这样的古典智慧并不奇怪。因为迄今为止,在人类历史长河的绝大多数时间里,不论是三千年前,还是几百年前,整个世界变化的速度都是非常慢的。
一个人的职业往往也是他的父亲、祖父所从事的职业。而他所学到的知识和方法,和他的父辈、祖辈所学到的也几乎一样,没有什么太大变化。除了偶尔被战争打断之外,整个人类社会非常稳定。
在这漫长的时间里,人们学会了建立官僚制度,所以,那时的领导人所要做的只是让这个官僚制度稳定运行,各个职能部门正常发挥作用而已。
然而,这一切都被工业革命改变了。工业革命带来的社会变化简直可以用狂飙突进来形容。而在过去二三十年里,由于新技术的进步和全球化的迅猛发展,变革速度要比工业革命时期还要快。
现在的变化速度不再是线性的,而是指数级的。这就意味着,几乎没有什么企业,可以按照他们十年前的做事方法在今天的商业世界里依然取得成功。
要知道,在我们如今生活的世界里,新产品、新服务、新技术、新市场、新方法、新的管理工具每天层出不穷,这就是我们今天面对的现实。
领导与管理是两种不同的行为,区别在于,管理与处理复杂情况有关,而领导与应对变革有关。
领导力在近些年变得越来越重要,部分原因就在于现在的商业世界更加变幻无常,需要领导者来应对变革。正是由于领导和管理的这个差别,你会发现,只有被组织赋予管理职权的人,才可以去“管理”,而组织内的任何人却都有机会去“领导”。
有些中国的企业领导者告诉我,他们认为领导最重要的工作是把员工凝聚起来,不一定跟发动变革有关系。
约翰·科特:很多人谈到领导的时候,他们指的是企业层级制度中职位最高的那个人,但是,这样的人未必能向员工提供强大的领导力。
相反,假如企业里有一个年轻的工程师,也许他的职位不高,只是负责带领一个小组开发新产品。但是,为了让这个小组的任务取得成功,这个年轻的工程师可能会展现出非凡的领导力,我研究过的很多企业都发生过这样的故事。
所以,在我看来,领导力并不一定只有处于最高职位的那个人才拥有。领导力在各个级别的岗位上都有可能存在。在各个组织、各个公司、各个行业、各个国家,在社会的各个角落里我们都能看到领导力。
只要某处需要领导力,就自然有人出现,承担“领导”的工作。如果一个职务很高的人不能发动变革,那么他其实并不是一个真正意义上的领导,因为他没有去“领导”。
当然,在一个一盘散沙的组织里,人们会各行其是,这会导致冲突,降低工作效率。
无论对于企业还是国家来说,把人们凝聚在一起都是领导力很重要的内容。这一点毋庸置疑。但是,把大家团结在一起之后,领导人还必须动员、带领大家一起实现某个目标。这个目标通常是比现状更加美好的未来,而不是保持不变。
正如我前面谈到的,在当今的商业世界,企业不进行变革,就决不可能持续取得成功。应对变革是企业最艰难的任务,也是领导力最大的价值所在。
许多成功的领导人也许从未接受过正式的领导力教育或培训,也未必看过有关领导力的书。你认为我们杂志的读者能够从阅读和培训中获得什么呢?
约翰·科特:我认识很多领导人,他们会经常阅读领导人的自传、传记或者历史书籍。假如奥巴马(Barack Obama)或者麦凯恩(John McCain)从来不曾阅读过有关亚伯拉罕·林肯(Abraham Lincoln)的书,那可真是太奇怪了。这就是通过阅读接受的领导力教育。
另一种接受领导力教育的方式显然是工作,通过实际工作,了解哪些领导方式管用。比如奥巴马,他当学生时曾经担任过《哈佛法律评论》(Harvard Law Review)的主编。如果你担任过这种职位,肯定能从中学到什么是真正的领导力。
而且,我认识的领导人中,许多人会和那些博览群书的人交谈,这就是二手的阅读。卓越的领导人总是希望获得尽可能多的新信息和新理念。相比之下,拙劣的领导者却总是眼光向内,对外界的信息没有那么敏感。
让我总结一下:我认识的那些卓越领导人,他们要么自己不断地阅读,要么不断地和读书的人交谈。他们非常渴望获得各种信息,以此拓宽自己的思路。他们不仅仅和身边、组织内的人交谈,而且会和任何人交谈。他们出席各种会议、聆听各种演讲,想知道其他国家、其他行业正在发生什么。
许多中国企业的领导者都曾经是专业技术人员,你对他们加强自身领导力有何建议?
约翰·科特:呵呵,我也曾经是专业人员。这些人像我一样,上大学时候所受到的培训是如何成为一名合格的工程技术人员。
现在的挑战是,如何把自己从工程师逐渐转变成一个经理人,然后再从经理人转变成一个领导者。在这个过程中,适当的训练、阅读,以及对身边领导者的观察和模仿都是必要的。
其实在我看来,很多人都有领导的潜能,但是许多人一辈子都没能发挥出这样的潜力。特别是在一些大企业里,官僚体系或者组织文化扼杀了员工的领导力,使他们没有动力去领导,或者没有榜样可以去学习。
有人认为,东亚包括中国有着家长式领导的传统,而美国的领导方式也许更加民主一些,如何评价这两种领导风格?
约翰·科特:如果确实有这种领导风格的差异,我想这其中的原因还是和变革相关。中国是个古老的国家,美国则很年轻。所以两个国家的人们面对变革的经历是不一样的。
当变革的速度很慢时,解决某个问题的专家就会登上最高职位,因为在这个问题上,他最有发言权,有资格对别人说:“闭嘴,按我说的做!”也许这就是家长式领导风格的来源。
然而,随着变革的脚步加快,人们所面对的问题变得更加复杂,哪怕仅仅是技术问题,最高领导者个人也难以完全掌握,这个时候他就必须和别人一起解决问题,也就必须和别人分享职权。领导人不可能再采取专权式的领导方式,向别人发布命令。因为这样的领导方法无法应对我们面前日益复杂的挑战。
而且,由于变革的速度太快,在一线的基层管理人员往往掌握了更多新的信息和解决问题的新方法,所以,这些基层人员就会拥有更多的领导权威。
那么,通用电气(GE)以前的CEO杰克•韦尔奇(Jack Welch)是那种专权式的领导人吗?
约翰·科特:绝对不是。我很了解他,他有着强大的领导力,许多非常有才华的人渴望为他工作,这可绝不是因为他会给人们下命令,而是因为他能激发人们的潜力,让工作变得有趣。
如果你仔细观察,就会发现虽然杰克是一个绝顶聪明的人。虽然他对别人谈论的话题可能已经相当了解,但是他开会的时候总是在聆听,绝不会坐在桌子上告诉别人该怎么做。他会和员工一起讨论,哪个方向对公司更为有利,然后他会充分授权,让经理们采取大胆的行动。
杰克的人生哲学是必须诚实地对待别人,因此,假如诚实意味着必须坦诚地对某人说“你的业务出现了问题”,他会毫不犹豫地去做。如果有助于做出更好的决策,他不会在争论前退缩。但是他绝对不是专制的领导者,甚至连一点边都沾不上。
总结一下,你认为自己过去的工作在哪些方面给商业世界带来了重大影响?
约翰·科特:过去几十年里,我的主要工作是在哈佛商学院教书,另外我也出版了很多书。我想我帮助人们更多地了解了什么是领导力、领导和管理有何不同这类问题。
我还帮助人们理解,他们不仅要帮助自己,还要帮助下属获得成功。另外,我还让人们看到,这个世界正在快速改变,而变革需要更多的领导力。
我教过的人又会出去教更多的人。至于我的著作,仅就我发表在《哈佛商业评论》上的文章而言,文章的重印量非常大。就我所知,这些文章的英语版本在美国和欧洲就重印了300万份以上,每份又被很多人阅读。我很高兴自己的观点能够广为传播。
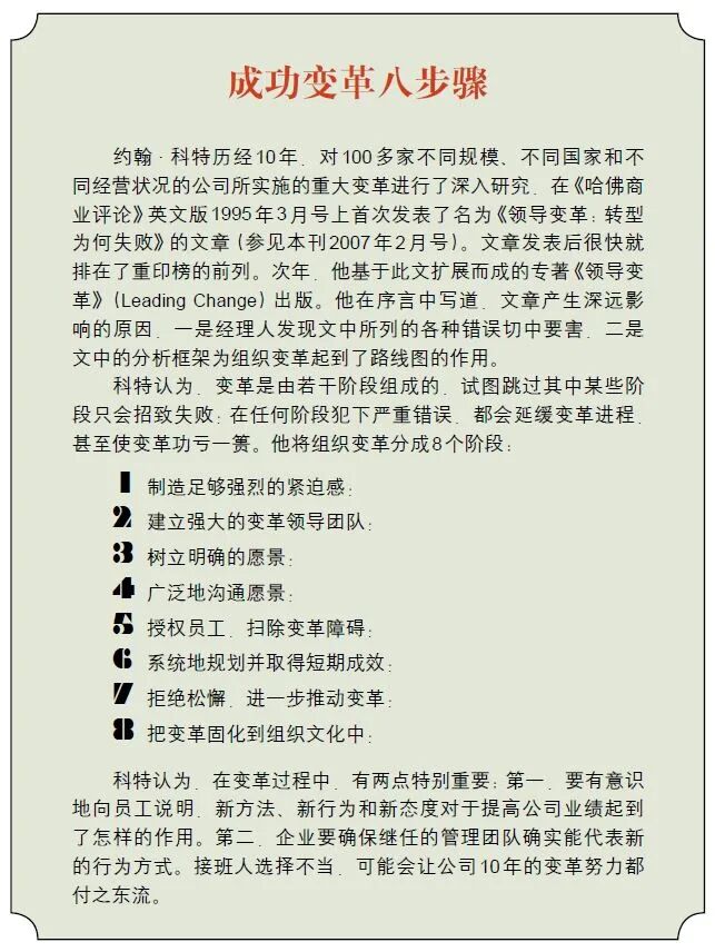
你最近的研究主要集中在“建立紧迫感”这个主题上。“紧迫感”在中文里是一个太常见的词,大多数中国的企业领导在讲话中都会惯例似的提到“要增强紧迫感”。在你以往的著作中,建立紧迫感只是成功变革八步骤中的第一个步骤而已(参见下图)。为什么这一次你认为紧迫感的话题如此重要呢?
约翰·科特:很多年前,我在研究变革的案例时,发现70%的变革以失败告终,只有10%的变革能够大获成功。进一步研究这10%的成功案例,我发现它们有一个共同的规律,我将这个规律总结为八个步骤。
后来,不断有人问我,在变革的过程中,哪一步最困难、最容易犯错误?这个问题促使我更深入地思考,和更多的企业高管谈话,不断地研究,最终我得出结论,变革最大的挑战就在于组织缺乏真正的紧迫感。
实际上,美国的许多领导者也会把“紧迫感”挂在嘴上,但他们并不理解什么是真正的紧迫感。
例如,我曾经提醒一位美国的高管,你的企业需要紧迫感。他回答说,我的企业已经有很强的紧迫感了,我们每个人每天都忙得要命。但是,那只是虚假的紧迫感,它不能促使企业成功地变革。
什么叫虚假的紧迫感?
约翰·科特:根据我的研究,虚假的紧迫感是紧迫感的两大敌人之一,它非常具有迷惑性,让人误以为这就是真正的紧迫感。
在有着虚假紧迫感的企业里,你会看到人们非常忙碌,从一个会议赶到另一个会议,不停地写报告、做幻灯片、发送邮件,看起来活力十足。然而,这一切活动的背后,是焦虑、愤怒、挫败感和疲惫,而不是一种马上采取行动去赢的决心。
这些狂乱的活动让员工精疲力竭,并扼杀了真正的紧迫感,它们带来的结果不是生产率的提升,而是生产率的下降。人们同时忙着干十几件事,却没有一件能帮助企业成功。
虚假紧迫感的来源通常有两个:一是过去的失败,二是当前的压力。
你提到紧迫感有两大敌人,那么另外一个敌人是什么?
约翰·科特:自满。我们往往低估了自满的危害和普遍性。因为几乎所有自满的人,都意识不到自己有这个问题。他们沉醉于过去的成功,对新的机遇和威胁视而不见。
在一个变化很缓慢的世界里,自满也许算不上特别严重的问题;但是在一个瞬息万变的世界里,自满会给企业带来致命的灾难。
有些非常聪明的人也会骄傲自大而不自知,最根本的原因在于过去的成功。因为成功,企业开始越做越大;企业做大之后,领导者的注意力更多地放在内部管理上,不再那么关心外界的变化;再接下来,企业官僚体系里的办公室政治盛行。
如果你提醒一个人他可能过于自满了,首先他会很生气,接着他就会开始琢磨你这么说的真正目的,是不是另有图谋。解决自满的方法只有一个,那就是引入真正的紧迫感。
真正的紧迫感是什么样的?
约翰·科特:当人们有真正的紧迫感时,他们会现在就采取关键行动,帮助企业去赢。“现在”意味着马上行动,在每一天里都取得实实在在的进展,而不是在未来什么时候。
“关键”意味着解决对企业成败至关重要的核心问题。真正的紧迫感不是说我必须在今天开某个项目会议,而是说这个会议必须在今天完成某个重要目标。
在自满的人看来,一切都很美好;在有虚假紧迫感的人看来,一切都很糟糕;而在有着真正紧迫感的人看来,这个世界包含着巨大的机遇,同时也存在着巨大的危险。他们极度渴望立刻采取行动,他们对公司内外的环境变化异常敏感,并会搜寻所需信息帮助公司利用机遇。
也许有人会说,人不可能长期保持高度的紧迫感,那样会让人筋疲力尽。这是一个误解。因为真正的紧迫感会促使你把精力集中到对企业成功最重要的事情上,而不是在无关紧要的事务上浪费时间和精力。
真正的紧迫感在商业世界里非常罕见,它不会天然存在,只能被创造出来。紧迫感会带来成功,而成功很容易导致紧迫感消失。
在过去,重大的变化几年、几十年才会发生一次,那时的企业也许几年、几十年才需要创造一次紧迫感来迎接挑战。而现在,重大的变革无时不在,相对应的,企业也需要时时保持高度的紧迫感。
那么,怎样才能创造真正的紧迫感?
约翰·科特:在我讲述创造紧迫感的各项策略之前,我必须先强调一点:说到底,紧迫感是人们心理的一种“感觉”,一种想要立刻采取行动完成使命的决心。
我们常常说,伟大的领导人赢得了人心,我们可不会说伟大的领导人赢得了人的思维。人是感性的生物,逻辑思考当然也会影响人的行为,但是心理感受和情绪对人们行为的影响更大。所以,任何创造紧迫感的策略都必须直指人心。
神经学和心理学的研究表明,我们的大脑更愿意接受生动的故事,而不是井井有条的PowerPoint幻灯片或抽象的数据分析。
历史上有许多例子可以说明我的这个观点。黑人民权领袖马丁·路德·金(Martin Luther King,Jr.)在华盛顿的著名演讲《我有一个梦想》打动了成千上万人的心灵,让美国人发自内心地感受到,种族歧视是错误的,必须立刻采取行动结束这种不公正的状态。
金博士的演讲通过广播和电视传到各地,大大提高了美国人民解决黑人民权问题的紧迫感。但是,金博士在演讲中可不会说:“嗨,我研究了种族歧视问题,现在我要给大家讲讲解决这个问题的战略规划。”
赢得人心、提高紧迫感的策略有哪些?
约翰·科特:我研究了几十年的领导力,发现成功用于提高紧迫感的策略都可以归纳为四类:
第一,引入外部世界。这意味着把组织内部的现实和外界的机遇和危险重新连接起来,用来自外部的、引人注目的数据、人、影像甚至声音来打动内部人。
第二,每天都在日常行为中体现紧迫感。这意味着绝不自满、焦虑或者愤怒,而是亲力亲为,在每天的会议、员工互动、收发邮件等活动中生动地向其他人展现自己的紧迫感。
第三,在危机中发掘机遇。这意味着把危机当作消灭自满情绪的机会,积极发起重要的变革。
第四,妥善地应对变革反对者。
你提到的第一策略是引入外部的世界,为什么需要这么做?我们怎样做才能把企业和外部世界连接起来?
约翰·科特:成功的企业会变大,变大了的企业内部管理会变复杂,复杂的企业就会变得眼光向内,眼光向内的企业就会对外界的机遇和危险不那么敏感,紧迫感会随之下降。
20世纪80年代的IBM公司和通用汽车(GM)就曾经是这样。实际上,现在很成功的企业中,也有一些正在这条危险的道路上。要把外部世界引进来,我们需要采取一些方法:
首先,和客户打交道的一线员工对产品、客户和竞争对手有着最直观的认识,向一线员工了解情况是最简单也是最有效的方法。任何企业的高管如果认真聆听,一定会有很多新奇的发现。
第二,借助视频录像的威力。给人们提供精心计算出的抽象数据,不如让他们用自己的眼睛看到活生生的事实。记住:展示给人们看,胜过说给人们听。
第三,让人们知道真相,不要粉饰太平。不少高管都倾向于掩盖坏消息,也许是因为他们觉得别人智商不够,不该知道这些信息。这种想法是错误的,因为人们迟早会知道真相。早说比晚说好。
第四,重新装饰办公室。这个建议似乎有点不可思议,但是办公室的视觉效果确实会向员工传递丰富的信息。办公环境要尽量体现出公司对客户、产品、竞争对手等外部世界的关注。
第五,走出去,引进来。让研发、后台人员走近客户,派员工外出学习、参加会议,招聘新鲜血液,邀请客户、供应商、咨询顾问等外部人士来公司参加活动和提供建议。
最后,通过互联网等方式可以快速便捷地收集、传播外部信息,但要注意方式。比如,一次发送一篇十分钟内可以阅读完的有趣简报,比一次发送十几篇长篇大论的乏味文章效果要好。
那么,我们又该如何做,才能在每天的日常行为中体现出紧迫感?
约翰·科特:首先必须分清轻重缓急,取消不重要的活动,把时间精力集中在最重要的事情上。满满当当的行程表并不利于营造紧迫感。领导者需要授权、授权,再授权。同时要注意防止下属把工作又反向推还给自己。
其二,要快速行动。对于重要的工作事项,要迅速回应,立刻行动。
第三,要展现激情。时时刻刻富有激情地强调紧迫感,走在竞争对手的前面。
最后,言行要一致。不只是空谈紧迫感,而要通过自己的实际行动来证明自己的紧迫感。
高管的一言一行都会对员工有很大的影响力。有些高管,除了早上在停车场之外,从来都不会出现在员工身边,体现自己紧迫感的唯一方式只是坐在办公室里给员工发发邮件和备忘录。在这样的企业里,员工怎么可能会有真正的紧迫感?
紧迫感似乎总是和危机相关。比如,当前许多企业面临困难,某位高管在公司员工大会上说,这个季度要冻结薪水,下个季度可能会裁员。你认为这是建立紧迫感的好方法吗?
约翰·科特:在面对危机的时候,建立紧迫感的最好方法是问自己,这里有什么机遇?
有些高管在危机时,所能做的只是召来救火队,除此之外似乎没有什么可以做的。而有些高管则利用这个机会建立紧迫感,发起重要的变革,让企业在危机之后变得更加强大。
遗憾的是,大多数企业在危机来临时,所做的只是控制损失,这显然不是聪明的做法。而且,坦率地说,很多高管在危机爆发后,让公关人员、律师来灭火,真实目的只是为了掩盖自己的无能,挽救自己的职业生涯,绝非为了公司利益。
有时,为了促使企业变革,我们甚至必须自己创造一个危机。
以通用电气为例,CEO对各个事业部领导人说,如果不能在所在行业取得数一数二的位置,该事业部就将被关闭或者出售。
对于那些并非领头羊的事业部来说,这个决定无异于一次巨大的危机。我们现在都已经知道,这个重大决策在通用电气这样庞大的组织里建立了紧迫感,掀起了成功的变革。
但是我们也不可太过天真,因为危机并不能保证一定会给你的组织带来机遇。危机也有很大可能只会带来虚假紧迫感,以及与此相伴的狂乱、焦虑、愤怒和疲惫。
在通用电气的案例中,这种情况确实在一些事业部中发生了,这些事业部最终被关闭或者出售。只有把危机带来的压力转变成促使企业立刻采取行动去赢的决心,这才是建立了真正的紧迫感。
你前面提到,提高紧迫感还需妥善应对反对者。具体应该怎么做呢?
约翰·科特:首先我们要把反对者和怀疑者区分开来。怀疑者对变革持有将信将疑的态度,他们希望得到更多信息和数据来证明变革的可行。
反对者和怀疑者不同,他们并不真心想要更多的证据,他们无休止地挑战变革,只是因为他们真正的目的就是维持现状不改变。
对于变革的坚定反对者,大多数企业都会采取争取合作或者顺其自然的态度。我必须指出,这两种方法都很糟糕。因为反对者会一刻不停地扼杀紧迫感,导致组织内部分裂,分散员工精力,打击员工热情。特别是高管中的反对者,他们的能量惊人,给组织带来的伤害也超出想象。
应对变革的反对者,企业可以采取以下三种方法:一是转移他们的注意力和能力,比如将他们派到某个工作量很紧张的任务小组,远离那些急需建立紧迫感的工作;
二是请他们离开公司,比如提供提前退休计划,甚至直接降职、解聘,要知道,保住这样一个人的工作,等于伤害其他成百上千的员工及其家庭;
三是对于轻量级的反对者,可以用公开方式,用强大的社会舆论压力迫使其停止破坏变革的活动。
组织建立了真正的紧迫感之后又会发生什么?
约翰·科特:成功。不过,成功又会带来自满。所以,如果没有有意识的努力,组织内不可能自然而然地一直保持着高度的紧迫感。
领导人必须清醒地看到这一点。当紧迫感下降甚至消失时,就应该运用我刚才介绍的方法,重新在组织中建立新的紧迫感。
解决这个问题的终极方案,是将紧迫感植入企业文化中。有着紧迫感的企业文化,会促使各个层级的员工始终保持警醒,眼光向外,摒弃低价值的活动,快速行动,发起变革。
这样的企业文化将会造福我们的社会。然而,根据我的观察,现在大部分企业都没有这样的企业文化。这种情况必须改变。
另一方面,读者在看到这篇专访或者读完我的书之后,也许会有所启发,给自己开列出一串长长的任务清单。我的建议是:千万不要这样做。长长的任务清单、密密麻麻的行程表本身就会扼杀紧迫感。
最好的方法是挑选两三项最简单、最快捷的事,立刻开始行动,再根据成效逐渐由简入繁,由易入难。
我总结的四个策略中,“每天在日常行为中体现紧迫感”这一条最容易看到立竿见影的效果,其他三项策略则需要一定的时间。因此,我建议你从现在做起,从自己做起,从最简单的做起。
- End -