接种疫苗
是战胜疫情最有力的武器
为了自己和家人的健康
请尽早接种新冠疫苗
春节过后,全国多地零星散发和局部聚集性疫情不断出现,新冠肺炎疫情形势依然严峻复杂。省外来(返)桐人员、物流日益增多,我市外防输入压力持续加大。接种新冠疫苗,仍是预防新冠病毒感染、降低重症率和死亡率的最有效措施。因此,接种疫苗是筑牢我市免疫屏障,保障人群健康最安全、最有效的手段。
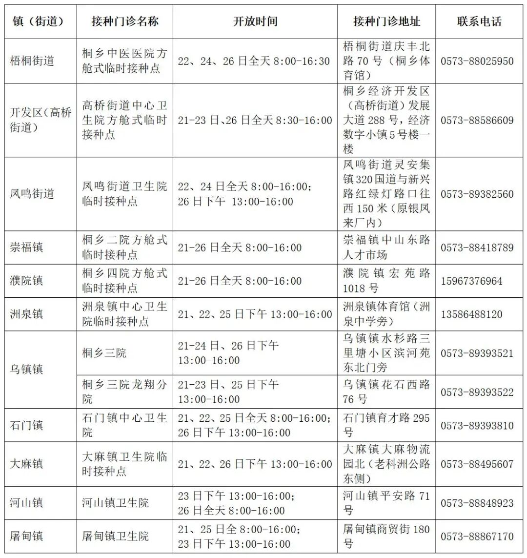
桐乡市2月21日—27日全市新冠疫苗接种服务安排
(点击查看大图)
接种疫苗是战胜疫情最有力的武器
问一:我市使用的是哪几种新冠疫苗?
答:我市目前接种的疫苗主要是北京生物、长春生物和科兴中维灭活疫苗。
问二:目前我市开展的疫苗接种面向哪些人群?
答:目前我市正在进行新冠疫苗接种,接种对象包括3岁以上未接种人群、第一剂接种21天以上未完成第二剂次接种人群,以及已经完成第二剂次半年以上可接种第三剂加强针的人群。
问三:市民到哪里接种疫苗?
答:我市11个镇(街道)都设有新冠疫苗预防接种门诊,请市民尽快到辖区或就近接种门诊进行接种。
新冠疫苗接种,老年人不可忽视!
问一:老年人接种疫苗有什么好处?有必要打吗?
答:全球新型冠状病毒肺炎疾病监测结果显示,60岁以上老人罹患新冠肺炎后重症率和死亡率都比较高。根据世界卫生组织建议及各国接种疫苗策略,老年人尤其是有基础性疾病的老年人,是新冠疫苗接种的最优先人群之一。
接种了疫苗,老年人本身就多了一份保障,不仅可降低感染、发病的风险,还可大大降低感染后发生重症和死亡的风险。所以,符合接种条件的老年人都应该尽快接种。
问二:老年人接种安全吗?反应大吗?
答:大量监测数据表明,我国人群接种的新冠疫苗都有很高的安全性,公众接种后发生严重异常反应的概率很低。老年人群接种的新冠疫苗一般都选择反应更小的灭活疫苗或蛋白重组疫苗,可放心接种。
问三:家人都打了,老人是否不用急着接种了?
答:不是的。家里其他人接种了疫苗并不等于保护了家里的老年人。对个体而言,未接种疫苗的人群对新冠病毒普遍易感,全球累计因新冠死亡者平均年龄大概在70岁左右。65岁以上,75岁以上,85岁以上的老人,相较于年轻人来讲,他们的重症的风险是5倍、7倍、9倍,死亡的风险是90倍、220倍、570倍。所以,就算家里人都接种了,也应尽快带老人接种疫苗。
问四:老人活动范围小,就在家附近,是否没有太大必要接种?
答:老年人只要没有打疫苗,或者没有得过新冠肺炎,就都是易感人群,很容易被感染。活动范围小,只能说相比于活动范围广、活动频繁的人群,感染的风险会小一些,但并不是没有风险。当疫情扩散蔓延时,老人周边接触的人、环境及家庭成员都可能带来感染风险,而一旦感染,对老年人来说就容易造成严重后果。所以,不管活动范围大小,都应该尽快完成接种。
问五:患有基础疾病的老年人适合接种吗?
答:1、只要疾病处于稳定期,则可接种。老年人当中患有基础疾病的比例较大,在疫苗接种前,需对自己的发病状况进行评估,或者咨询接种现场的临床医生,判断基础疾病是否处于稳定期。
2、接种前应提前了解疫苗方面的相关知识和接种流程,避免老年人现场等待时间过长而出现疲劳、紧张,必要时需有家人陪同。
3、患有基础疾病的或近期新出现身体不适的,要如实向接种医生报告。特别强调,接种后的老年人一定要在现场留观30分钟,防止一些意外情况发生。
问六:老年人是否应该进行新冠疫苗加强免疫接种?
答:国内外研究结果显示,完成全程免疫接种后,新冠病毒感染发病的风险比未接种者明显降低,新冠疫苗在预防发病,尤其是重症、死亡方面效果明确。随着时间推移,中和抗体水平会逐渐降低、预防发病的效果也会下降,通过加强免疫接种,是提高机体针对新冠感染免疫的有效措施。
建议老年人不仅要尽快接种全程两剂疫苗,还要在完成两剂接种6个月后进行加强免疫,以期获得更好的保护效果。
加强针,很有必要打!
问一:为什么要接种加强针?
答:新冠疫苗在预防感染、减少发病方面,尤其是预防重症和死亡方面发挥了很大作用。但接种之后,免疫力和保护效果会随着时间推移下降,研究显示在全程接种6个月后进行加强免疫,可以使受种者体内的中和抗体迅速增长,起到较好的保护效果。
接种加强针可以降低病毒在人群中的流行,减低他人被传染的概率。如果病毒流行广泛,也意味着产生危险变异毒株的风险更大。所以加强针可以从多方面降低病毒在人群中的流行。
问二:间隔多久能打加强针?
答:加强免疫与全程免疫间隔时间为至少6个月。即在全程免疫后至少需要6个月,才能再进行加强免疫剂次的接种。
编辑丨俞珂
责编丨施玉婷
最新动态: