作者:
陈际红 蔡鹏 罗芸 王梦迪
引言
作为《电子商务法》的重要配套规则,《网络交易监督管理办法》(以下简称 “办法”)终于在今年的3.15之夜重磅推出。《办法》的修订在几年前开始酝酿,并征求各方意见,数易其稿。《办法》的最终版本也与2020年10月发布的征求意见稿存在显著不同。总体而言,《办法》遵循了我国对于互联网平台的治理纲领,即建立健全平台治理体系,明确规则,划清底线,反对垄断,防止资本的无序扩张。具体而言,我们认为《办法》在以下几个方面进行了修订和完善,我们结合实务经验,对此进行详细的解读。
一、压实平台经营者的责任
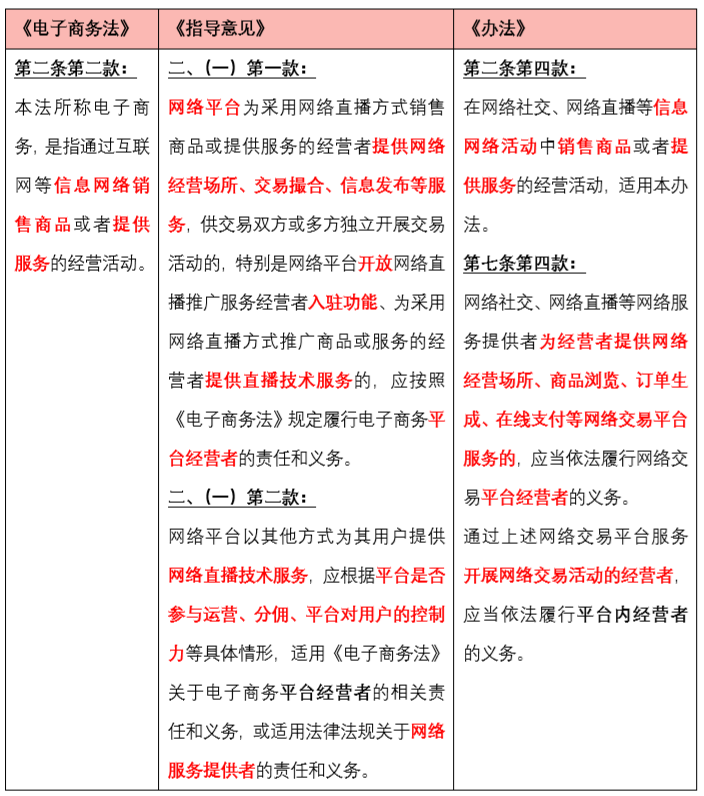
(一)明确新型电商模式中经营者的定位
《办法》第二条第二款与第七条第四款对网络社交、网络直播中的经营者定位予以明确。此前,就该类主体的相关责任,《电子商务法》中并未作出明确规定;而在2020年发布的《国家市场监督管理总局关于加强网络直播营销活动监管的指导意见》(以下简称“《指导意见》”)中,国家市场监督管理总局曾以提供的网络服务的内容不同,区分明确相关网络平台的角色定位及其责任。相关规定详见下表:
点击可查看大图
从上述法律法规的规定可以看出,针对网络直播、社交电商这类新型商业模式下的主体性质及责任界定,《办法》中明确的核心内容如下:
(1)明确《电子商务法》中所述的“电子商务活动”不仅限于在典型电商平台中发生的经营活动,如果在新型电商平台或者电商模式下,符合“利用信息网络销售商品或者提供服务”的行为,也应受到电子商务相关法律法规的监管与规范;
(2)如果网络社交、网络直播等网络服务提供者实质上提供了网络平台服务,包括但不限于提供网络经营场所、商品浏览、订单生成、在线支付等服务的,即应履行平台经营者的义务;如果未实质提供网络平台服务(如仅提供技术服务而不参与实际的经营活动),则应履行网络服务提供者的义务;
(3)如果经营者通过网络社交、网络直播等网络交易平台开展网络交易活动,则应当履行平台内经营者的相关义务。
关于《办法》第二条第二款及第七条第四款中涉及的“网络社交”与“网络直播”,国家市场监督管理总局并未给出明确的概念界定,因此“网络社交”与“网络直播”的范围尚不明确。我们认为,基于电商模式更新迭代快、创新性强的特点,“网络社交”与“网络直播”现阶段不宜进行严格、细化的限定,而应当结合信息网络活动本身判断其是否具备社交属性、是否具备直播特点等进行适用性分析判断。
(二)事前核验登记义务
《办法》中的上述规定强化了平台对平台内经营者身份真实性的事前审核义务,要求平台在平台内经营者“入门”时即进行审核与登记,并形成登记档案,从而实现平台内经营者身份信息可查询、可追溯的状态。同时,《办法》对平台核验更新的频率设置为六个月,与《办法》中第二十五条规定的平台的信息报送义务相呼应,要求平台经营者形成真实、定期、有效的身份核验与更新机制。
(三)信息报送义务
《办法》第二十五条第一款的内容对《电子商务法》中的原则性规定进行了明确与细化,规定了平台经营者关于平台内经营者身份信息的报送时间、报送频率、报送机关以及报送内容。另外,《办法》第25条要求平台经营者对超过“年交易额10万元”的平台内经营者进行特别标示。一方面可以督促平台经营者履行对市场主体登记的动态监测义务,另一方面也有利于监管部门进行针对性的监管执法活动,消除各方之间的信息壁垒,进一步保障市场主体身份真实性以及经营活动的合法合规性。
(四)规则公示义务
《办法》主要对平台相关文本协议的保存义务以及保障经营者、消费者便利、完整阅览和下载的义务作出补充规定。我们认为,在服务协议与交易规则修改过程中,平台经营者一方面需要履行《电子商务法》中规定的征求意见、公示等义务,另一方面亦需要履行《办法》中规定相关文本历史版本保存义务、保障相关方阅览下载的义务。
(五)检查监控义务
《办法》第二十九条在《电子商务法》第二十九条的基础上首次明确规定了平台经营者的“检查监控制度”,同时给予了平台经营者采取必要处置措施的权利。
电商平台在适用过程中需要特别注意的是:《办法》不仅需要平台对违反法律法规、损害国家或公共利益的情形采取必要的处置措施,也需要对“违背公序良俗”的行为予以检查监控。故平台需要制定相关指引,以防止对法定义务的疏忽。另外在责任性质上,平台经营者的检查与监控的义务,不同于所谓的场所运营者的安全保障义务,而是基于平台的技术能力和条件具体的监督管理责任[1],这意味着,该项义务的履行应当与平台的技术能力与实际情况紧密结合。
(六)信息保存义务
《办法》第三十条规定较之《电子商务法》的规定,增加了平台经营者对平台内经营者的身份信息的保存义务,与平台经营者对平台内经营者的身份信息审核登记、报送等义务形成一体,对平台内经营者进行事前、事中、事后的身份信息管理;同时对“交易信息”进行了非穷尽式列举,有利于更好的指导平台经营者履行交易信息保存义务。
二、细化经营者的相关义务
(一)市场主体登记义务
《办法》第八条对“便民劳务活动”的常见类型作出非穷尽式列举,有利于指导相关经营者结合自身情况开展市场主体登记活动。另外,就“零星小额”的界定,《办法》以“个人从事网络交易活动,年度交易额不超过10万元”为划分界限,并且进一步规定在不同平台开设店铺的经营者,各网店的交易额合并计算;
针对“个人从事零星小额交易”也并非所有情形下均可不进行市场主体登记,《办法》第八条的内容遵循《电子商务法》第十条的原则,对“需要取得行政许可的零星小额交易”,规定“应当依法办理市场主体登记”。《办法》第九条对“仅通过网络开展经营活动的平台内经营者”登记中的“经营场所”“住所”予以明确。
在市场主体登记这一义务下,平台经营者除需要履行作为网络交易经营者的一般性义务之外,因其地位、性质的特殊性,还需要履行以下辅助性义务:
(1)协助提供市场主体登记的相关资料义务,《办法》第十条。
(2)动态监测义务及提示登记义务,《办法》第二十四条第二款。
(3)区分标注义务,《办法》第二十七条。
(二)信息公示义务
《办法》第十二条第一款的规定区分已经办理市场登记的主体与不需要办理市场登记的主体,对不同主体需要公示的具体信息予以明确,首次提出不需要办理市场主体登记的经营者应当以“自我声明”的方式履行信息公示义务。
《办法》第十二条第二款的内容明确了信息变更后更新公示的具体时间,即“十个工作日”;根据《办法》第二十六的规定,在平台内经营者履行该项义务时,平台经营者需履行提供必要的技术支持以及信息核验义务,协助平台内经营者能够在十个工作日内完成更新信息的公示。
三、网络交易中的个人信息保护
(一)经营者的保护义务
1、授权同意为合法基础
《办法》第十三条重点关注收集、使用个人信息的行为,进一步细化了收集、使用环节的具体要求:
(1)应遵循合法、正当、必要的原则;
(2)应公开收集、使用规则;
(3)应明示收集、使用信息的目的、方式和范围,并经消费者同意;
(4)不得违反法律、法规的规定和双方约定收集、使用信息。
上述与《网络安全法》四十一条[2]中对网络运营者收集、使用个人信息的要求一致,进一步体现了我国个人信息保护框架下,主要以“授权同意”为处理个人信息的合法基础。
2、避免恶意捆绑
考虑到实践中经常出现的部分网络平台、经营者过度收集个人信息问题,《办法》在第十三条第二款进行了明确回应,即禁止网络交易经营者采用一次概括授权、默认授权、与其他授权捆绑、停止安装使用等方式,强迫或变相强迫消费者同意收集、使用与经营活动无直接关系的信息。
3、逐项同意
《办法》第十三条第二款对敏感信息提出了更高水平的“逐项取得消费者同意”的要求。尽管表达上有差异,我们认为此“逐项同意”与《个人信息保护法(草案)》中提出的“单独同意”[3]的内涵和外延基本相符,可以理解为在网络交易场景下收集敏感个人信息的“单独同意”方式为“逐项同意”。
此外,尽管使用了“敏感信息”这一表述,但《办法》本身未对“敏感信息”作出定义,仅以非穷尽式列举了“敏感信息”的类型,包括个人生物特征、医疗健康、金融账户、个人行踪等。《民法典》《个人信息保护法(草案)》出台后,各方对“个人敏感信息”的定义基本趋同,因此本文也不再赘述。
4、保密义务
“保密义务”在《办法》中反复提及,尤其是涉及到个人信息的流转、传输和使用环节,如《办法》第十三条第三款规定网络交易经营者及其工作人员对所收集个人信息承担保密义务。
我们认为此保密义务不能从知识产权商业秘密领域作狭义理解,而还应当包括信息的完整性、安全性等,网络交易经营者还应根据《网络安全法》第四十二条第二款[4]的规定,采取技术措施和其他必要措施确保收集的个人信息安全,具体措施可参考《GB/T 35273-2020 信息安全技术 个人信息安全规范》第11条组织的个人信息安全管理要求。
5、商业推送
对于向消费者发送商业性信息,《办法》第十六条明确了网络交易经营者的具体合规义务和行为指南。
实践中,商业性信息多为广告,未经同意或请求不得发送、向接收者提供拒绝继续接收方式等规定与《广告法》第四十三条[5]的规定一致,亦与近期我国加入的《区域全面经济伙伴关系协定》(RCEP)中关于非应邀商业电子信息的规定[6]一致。
此外,还应注意针对以特定形式发布的商业性信息可能有另外的合规要求。
(1)如商业性信息为电子邮件形式,根据《互联网广告管理暂行办法》第八条[7],未经允许,不得在用户发送的电子邮件中附加广告或者广告链接。
(2)如商业性信息为短信息形式,应遵守《通信短信息服务管理规定》第十八条[8]、第二十条[9],2020年8月新公布的《通信短信息和语音呼叫服务管理规定(征求意见稿)》第十六条[10]、十七条[11]和十九条[12]等规定。
(3)如商业性信息为电话形式,应遵守《通信短信息和语音呼叫服务管理规定(征求意见稿)》第十六条[13]等规定。
(二)对政府部门的信息合规要求
《办法》第十三条规定了依法配合监管执法活动的例外,市场监督管理部门适用该例外情形时可以获得网络交易经营者提供的数据,《办法》第三十六条[14]则要求市场监督管理部门采取必要措施保护网络交易经营者提供的数据信息的安全,并对其中的个人信息、隐私和商业秘密严格保密。
这一条款与《个人信息保护法(草案)》特设专节规制国家机关处理个人信息的立法保持一致,《个人信息保护法(草案)》在第三十三条至三十七条[15]对国家机关处理个人信息的行为提出了要求,包括:国家机关应严格遵守法定权限、程序,并且不得超出法定职责所必需的范围和限度。
如上所述,《办法》第三十六条中对国家机关也提出了“保密”要求,我们认为这在一定程度上要求政府有关机关要采取有效的网络安全措施,以符合《网络安全法》等相关法律规定的方式,充分保护其搜集的个人信息不得泄露。
四、消费者权益保护
(一)保障自主选择权
《办法》第17条承接《电子商务法》第19条的和《消费者权益保护法》第9条的规定,保障了消费者的自主选择权。《办法》第19条则完全按照《电子商务法》第17条的规定,要求保障消费者的知情权和选择权,且和《消费者权益保护法》第20条第一款一致。具体而言:《办法》除了规定经营者不得将搭售商品等选项设定为消费者默认同意外,更强调了不得将消费者以往交易中选择的选项设定为消费者默认选择,进一步保护消费者的自主选择权;网络经营者设定消费者默认同意购买搭售商品,或者记录消费者以往交易选择而默认勾选的,都将受到《办法》的规制。
(二)规范自动展期、自动续费服务
现实中,消费者选择自动续费后,经常出现平台在扣款日前不加提示或通知便直接扣费的情况。《办法》第18条正式对自动展期、自动续费等行为进行了规范,要求提供自动展期、自动续费服务的网络交易经营者应当在消费者接受服务前以及展期、续费前五日,以显著方式提请消费者注意,保障消费者自主选择的权利。此外,实践中也经常出现经营者设置复杂的取消或者变更自动展期、自动续费路径的情况,为更好的保护消费者合法权益,《办法》第18条强调网络交易经营者应该提供显著、简便的随时取消或者变更的选项,并不得收取不合理费用。
(三)细化网络交易领域格式条款的内容
《电子商务法》要求电子商务经营者清晰、全面、明确的告知用户订立合同的步骤、注意事项、下载方法等事项,赋予电子商务经营者保护消费者权益的义务,尤其强调电子商务经营者不得以格式条款等方式约定消费者支付价款后合同不成立。
《民法典》对“格式条款”的提示说明义务及效力认定作出规定。关于提示说明义务,《民法典》的调整主要体现在义务内容及违反后果上。《民法典》第496条增加了关于格式条款提供方的说明义务,将提示说明义务的范围扩大至“免除或减轻格式条款提供方责任等与对方有重大利害关系条款”。《办法》第21条结合网络交易的特点,将“免除或减轻格式条款提供方责任等与对方有重大利害关系条款”进一步细化为“与消费者有重大利害关系的内容”,并“按照消费者的要求予以说明”。
关于效力认定,《办法》第21条则结合网络交易的特点,对“格式条款”的无效情形进行了细化,如“免除或者部分免除网络交易经营者对其提供的商品或者服务承担修理、重作、更换、退货、补足商品数量、退还货款和服务费用、赔偿损失等责任”属于免除或减轻网络交易经营者责任;排除或限制“消费者提出修理、更换、退货、赔偿损失以及获得违约金和其他合理赔偿”或“消费者依法投诉、举报、请求调解、申请仲裁、提起诉讼”或 “排除或者限制消费者依法变更或者解除合同”的,属于加重消费者责任、限制消费者主要权利。此外,网络交易经营者规定其单方享有解释权或者最终解释权亦属于无效的格式条款。
五、强化平台不正当交易行为认定
相较于征求意见稿,《办法》强调了第32条是基于《电子商务法》第35条的规定进行细化,并且进一步强调了立法的目的为“不得干涉平台内经营者自主经营”。明显可以看出此条的重点在于保护电商平台内经营者的合法权益,防止电商平台滥用权利,从而最终保护消费者的选择权。
具体到不正当行为,《办法》更加细化了违法行为特点,如“禁止或者限制平台内经营者自主选择在多个平台开展经营活动,或者利用不正当手段限制其仅在特定平台开展经营活动”。我们认为,此段表述在未来执法中解释的空间较大,给一些符合行业特点、可能会出现的不正当行为留出了足够的余地。举例而言,关于电商平台“自营品牌”和“卖家品牌”的竞争问题,会导致业内发出平台“既当裁判、又当运动员”的疑问;而且在一些案例中我们也发现,平台可能会运用自身的数据优势,借助物流配送服务对卖家成本结构进行逆向解析,发现卖家的供应链并直接从最初制造者那里确定产品来源,最终把卖家排除在交易之外。平台所攫取的数据使其能够更深入地了解消费者的行为和偏好,为每个客户精准化推送产品,而第三方卖家却无法获得类似的数据,导致信息的最终失衡。
《办法》结合电商服务的特点,将不正当行为的认定扩大到平台可能涉及的各方面服务当中,如物流、结算等交易辅助服务,使平台内经营者能够自主选择,而禁止平台去设置种种显性或隐性的门槛。
六、法律责任
《办法》在法律责任的设定和承担上体现了以下亮点:
(一)引入信用监管
《办法》引入信用监管惩治,即新增了将网络交易经营者列入经营异常名录和严重违法失信企业名单、通过国家企业信用信息公示系统统一归集并公示、对存在严重违法失信行为的依法实施联合惩戒的方式。该等经营异常、失信等信息还可以通过市场监督管理部门官方网站、网络搜索引擎、经营者从事经营活动的主页面显著位置等途径公示,体现了我国建设以信用信息资源共享为基础的覆盖全社会的征信系统的目标。
身处直接面向消费者和公众的行业,网络交易经营者、网络交易平台经营者,在企业信用上的惩戒还可能通过显著市场监督管理部门官方网站、网络搜索引擎、经营者从事经营活动的主页面显著位置等途径公示,由于本行业的性质,失信惩戒对企业声誉和消费者口碑等造成诸多不良影响,且难以在旦夕之间修复。
(二)全面引入“避风港”责任体系
《办法》第五十二条的规定宣告平台责任体系将全面适用“避风港”原则,这也与《电子商务法》和司法实践基本保持一致。在该体系中,对于平台而言,主要特别注意“应当知道”的适用问题。根据司法实践,如果电商平台经营者未履行或怠于履行在其预见能力和预见范围内的合理注意义务的,应当认定其构成应当知道。电商平台的合理注意义务包括:
(1)履行建立知识产权保护规则、核验登记经营者入驻信息等与知识产权保护存在关联的法定义务;
(2)履行建立平台内经营者档案、核验经营者资质资格信息等与商品和服务人身、财产安全存在关联的法定义务;
(3)品牌“旗舰店”“专卖店”等类型的经营者入驻时,要求其提交商标注册证或相关授权;
(4)采取侵权行为发生时已普遍存在的监控侵权的有效技术手段,例如对标注“假货”“高仿”等字样的链接进行过滤、在已经投诉成立的侵权链接再次上架时进行拦截等;
(5)通过设置热销榜单、推荐明星产品等方式对商品或服务进行人为推荐的,应承担较高的注意义务。
需要注意的是,“应当知道”是一个“变量”,随着平台自身技术实力和控制力,这个“变量”的义务会偏向平台,而平台不得以任何不合理的理由和借口,如“疏忽”“延缓”等来进行抗辩。
(三)不适用“避风港”的情形
《办法》第五十二条第二款规定,对关系消费者生命健康的商品或者服务,网络交易平台经营者对平台内经营者的资质资格未尽到审核义务,或者对消费者未尽到安全保障义务,造成消费者损害的,依法承担相应的责任。
参考司法解释及法院判例,《最高人民法院关于审理食品药品纠纷案件适用法律若干问题的规定(2013)》第九条[16]规定,网络交易平台提供者知道或者应当知道食品、药品的生产者、销售者利用其平台侵害消费者合法权益,未采取必要措施,给消费者造成损害,消费者要求其与生产者、销售者承担连带责任的,人民法院应予支持。法院在司法判例[17]中也引用了该条规定。据此,关系消费者生命健康的商品或者服务至少包括食品、药品,根据司法判例[18],还可能包括医疗器械。我们认为,在具体适用中,平台应当注意对此类商品或服务范围的把握,根据社会的发展而适当扩大此类商品范围,强化自己的社会责任和义务。
七、结语
网络世界和平台治理问题,对于世界各国而言都是一个非常具有挑战的项目。《办法》的出台,正面回应了我国当下对于互联网治理的思路。如何切实有效的保障社会创新,有效处理平台、商家和消费者之间的博弈,既是摆在监管者和执法者面前的难题,也值得我们进行不断的思考和探索。
“压实平台责任,防止资本无序扩张”将是未来一段时间互联网交易监管的主要目标和特点,无论对于网络平台还是平台内经营者,都要遵循“技术向善”的原则,谨慎、全面地按照《办法》进行对应的合规工作,确保和树立良好的企业和社会形象。
[注]
The End
作者简介
陈际红 律师
北京办公室 合伙人
业务领域:知识产权权利保护, 网络安全和数据保护, 反垄断和竞争法
特色行业类别:金融行业, 通讯与技术
蔡鹏 律师
北京办公室 合伙人
业务领域:网络安全和数据保护, 知识产权权利保护, 合规和反腐败
特色行业类别:通讯与技术, 健康与生命科学
罗芸
北京办公室 知识产权部
王梦迪
北京办公室 知识产权部
(实习生陆杰对此文亦有贡献)
作者往期文章推荐
《网络安全与数据保护2020年度观察》
《新型电商的数据合规路径》
《<数据安全法(草案)>观察:构建我国基础性数据安全制度的开端》
《网络平台法律责任的司法变化与应对——对最高人民法院涉网络和电商两个司法文件的解读》
特别声明:
以上所刊登的文章仅代表作者本人观点,不代表北京市中伦律师事务所或其律师出具的任何形式之法律意见或建议。
如需转载或引用该等文章的任何内容,请私信沟通授权事宜,并于转载时在文章开头处注明来源于公众号“中伦视界”及作者姓名。未经本所书面授权,不得转载或使用该等文章中的任何内容,含图片、影像等视听资料。如您有意就相关议题进一步交流或探讨,欢迎与本所联系。
点击“阅读原文”,可查阅该专业文章官网版。