作者:
陈际红 蔡鹏 王梦迪
序言
Preface
为了规范近来火爆的直播带货,有关主管机关和行业协会从2020年以来相继发布了系列规范性和指导性文件。随着监管导向的进一步明确,为了规范平台主体责任履行不力、主播言行失范、虚假宣传、数据造假等突出问题,国家互联网信息办公室等七部门联合发布《网络直播营销管理办法(试行)》(以下简称“《办法》”)。《办法》对直播营销环境下的不同参与主体予以划分,压实直播营销平台的责任,并且对直播间运营者、直播营销人员的行为规范提出明确要求,规范直播营销行为。笔者结合实务经验,对《办法》体现的以下几个方面的核心内容进行解读。
一.
明确各方主体
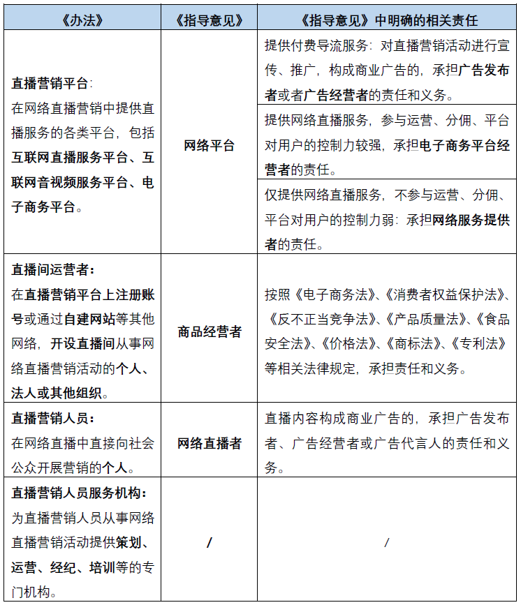
《办法》第二条对直播营销环境下的各方参与主体予以明确,在电子商务环境下,网络直播营销活动中直接参与直播营销的主体与其他法律法规下规定的责任主体会存在相应的交叉与重合,例如直播营销平台与电子商务平台、广告经营者、网络服务提供者的身份重合;直播间运营者与平台内经营者的身份重合等。《市场监管总局关于加强网络直播营销活动监管的指导意见》(以下简称“《指导意见》”)中对不同主体之间的责任作出相应划分,结合《办法》的规定,笔者梳理如下:
点击可查看大图
在网络直播营销活动中,上述主体除遵循《办法》中规定的责任和义务外,亦需要遵守构成广告经营者、广告发布者、网络服务提供者、电子商务平台/平台内经营者的情形下的相关责任与义务。例如,某网络直播营销平台,除提供直播技术服务,亦为直播间运营者提供付费导流服务,并且参与到直播活动的运营、分佣中,对用户的控制力较强,此时该直播营销平台将具有多重身份,除遵循《办法》中明确的义务外,亦应承担作为电子商务平台、广告经营者/广告发布者的责任。
二.
压实直播平台责任,引入“前、中、后”管理机制
纵观《办法》的内容,监管部门仍以平台方为抓手,从不同方面细化压实直播营销平台的责任,要求直播营销平台建立“前、中、后”的管理机制。一是事前预防,要求平台方对直播间建立分级管理制度,对重点直播间采取安排专人实时巡查、延长直播内容保存时间等防范措施;建立风险识别模型,依法开展安全评估;建立未成年人保护机制等。二是事中监控与提示,要求平台对直播营销人员真实身份动态核验机制;对高风险营销行为采取弹窗提示、违规警示、限制流量、暂定直播等措施;加强事中信息安全管理,对直播间内链接、二维码进行信息安全管理。三是强调事后惩戒,要求平台方对违法违规行为采取阻断直播、关闭账号、列入黑名单、联合惩戒等处置措施。
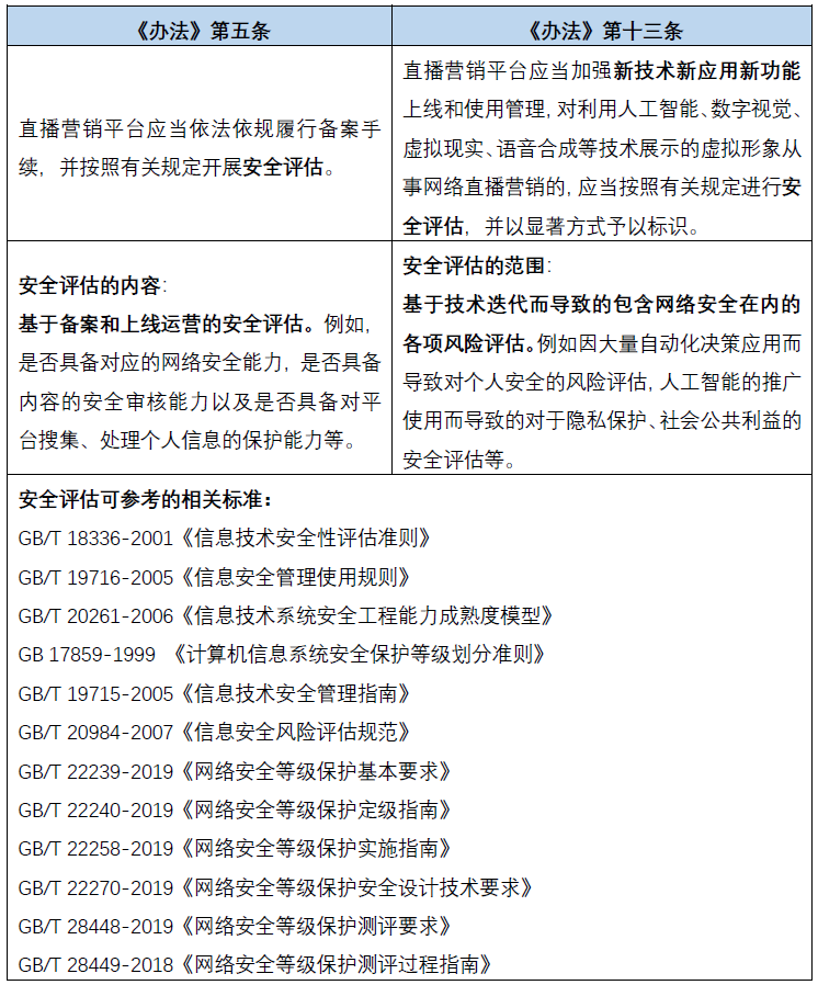
(一)安全评估与信息安全管理
《办法》第五条与第十三条对直播营销平台提出了“按照有关规定开展安全评估”的义务。第九条第二款明确了平台的信息安全管理义务,要求平台加强对直播间内链接、二维码等跳转服务的信息安全管理,防范信息安全风险。信息安全风险防范与安全评估关系密切,对于整个直播间的信息安全而言,链接、二维码跳转的信息安全可视为其中的一部分。在跳转过程中,可能会引发信息泄露等风险,因此直播平台可在安全评估的过程中将该部分的功能予以考量和风险判断。结合《办法》的相关规定,笔者认为,两个条文中对安全评估范围和含义的侧重点明显不同。具体如下:
点击可查看大图
(二)身份认证、核验及动态监管
网络直播营销具有直播营销人员能动性强、与观众互动性强、流量大等特点,因此,直播营销平台对直播营销人员的管理身份真实性管理、核验以及动态监管至关重要。《办法》在第八条、第十四条第三款对直播营销平台提出了明确的直播营销人员身份管理义务,包括真实身份信息认证、正式身份动态核验机制、黑名单制度等。
(三)内容管理
直播营销活动中,主播与观众的互动频繁,主播输出的内容丰富多样,观众亦可以通过发布弹幕、评论等方式参与到互动中,故对发表的内容进行规范管理具有必要性。《办法》第九条明确了直播营销平台的内容管理义务。针对互联网内容管理,在以往的《互联网跟帖评论服务管理规定》《互联网视听节目服务管理规定》《具有舆论属性或社会动员能力的互联网信息服务安全评估规定》等规定中已经对平台方提出了相关要求,平台方亦应结合相关要求履行自身义务。
(四)建立分级管理制度
直播营销环境复杂,不同的直播间运营者的流量、所具备的团队、交易规模等均存在较大的差异。基于此,《办法》第十四条对直播营销平台提出了建立分级管理制度的义务。营销平台应当依据账号合规情况、关注和访问量、交易量和金额以及其他指标维度等为直播间进行分级,并根据级别确定相应的服务范围和功能,针对重点直播间应当采取特别的管控措施,例如专人实时巡查、延长直播内容保存时间等。
需要注意的是,《网络交易监督管理办法》第二十条第一款中明确,网络直播服务提供者对直播视频的保存时间为自直播结束之日起不少于三年,而上述《办法》中第十四条明确针对重点直播间直播内容的保存时间应予以延长,这在一定程度上对平台方提出了更高的合规义务。
三.
通知-删除规则的适用
《办法》在很多条款中不仅明确了平台的义务,也限制了平台的行为。如第十一条明确,直播营销平台不得为直播运营者、直播营销人员的虚假宣传提供便利、帮助条件。从规定本身看,“不得”表明了义务的强制性,该条为一项禁止性条款。但是该条如何适用,如何认定在“虚假宣传”的语境下,直播营销平台“提供了帮助、便利条件”,需要结合法律对平台义务规定进行分析。
根据我国现有法律体系,“通知-删除”规则适用于电商平台的治理,特别是《网络交易监督管理办法》公布后,在对直播营销平台的责任认定中,此规则仍是核心判断基础。在对上述第十一条的适用判断中,如果直播营销平台“知道或应当知道”直播间运营者、直播营销人员存在虚假或引人误解的宣传的侵害消费者合法权益的行为,未采取必要措施(在直播营销环境下,例如违规警示、暂停或强制关闭直播等)的,应当与直播间运营者承担连带责任。
关于“应当知道”的判断,笔者认为,可参考《最高人民法院关于审理涉电子商务平台知识产权民事案件的指导意见》第十一条[1]中的关于“应当知道”的判断因素并结合直播营销的特点作出。例如:直播营销平台是否制定了广告营销行为规则,是否履行了身份认证及动态核验义务、专人实时巡查制度,是否采取了敏感或关键词监测、拦截等技术手段,及时发现并处理相关虚假宣传行为等。对此,笔者理解,直播营销平台应当结合平台的实际情况、技术能力等,制定直播营销广告宣传的相关规则、提高技术监测及处理能力,严格履行相关义务,避免承担连带责任。
四.
直播间运营者的判断
《办法》第二条对“直播间运营者”与“直播营销人员”的概念予以明确,关于主播(尤其有一定影响力的主播,简称“KOL”)是否会构成直播间运营者,笔者认为,《办法》给出了判断依据。
首先,《办法》第二条规定,“直播间运营者是指在直播营销平台上注册账号或者通过自建网站等其他网络服务,开设直播间从事网络直播营销活动的个人、法人和其他组织”。第十七条规定,“直播营销人员或者直播间运营者为自然人的,应当年满十六周岁....”,可见,《办法》并未排除主播作为自然人构成直播间运营者的可能性。
其次,从直播行业现状来看,在一般情况下,电商主播的主要作用在于对商品或服务的性能、功能、 质量等进行宣传、推广,并不直接向消费者提供商品或服务,不符合《电子商务法》第九条第三款中关于“平台内经营者”的“通过平台销售商品或者提供服务”的定义。然而,目前还存在一类KOL主播,其背后拥有专业化的团队,招商选品、产品议价、流量定档、直播、发货、退货、售后、PR宣传,每一个环节都有专业的团队运作;某些 KOL 会对商品的选择进行深入了解和严格把控,深度参与商品的采买,甚至以自己的名义签署买卖合同,故从 KOL 对整个交易活动的参与情况分析,在特定情况下,KOL 亦会构成平台内经营者,若其通过注册账号或者通过自建网站开设直播间从事网络直播营销活动,则构成《办法》第二条项下的“直播间运营者”。
五.
直播间运营者和直播营销人员的合规责任
《办法》在以往《指导意见》的基础上对直播间运营者及直播营销人员提出了更加明确、具体的要求,具体体现在如下几个方面:
第一,明确区分广告法下的责任承担。《办法》第十九条规定,如果发布直播能容构成广告,则直播间运营者相应的承担广告发布者、广告经营者的责任,而直播营销人员相应的承担广告代言人的责任。如前分析,如直播营销人员亦构成直播间运营者,则也应承担广告发布者、广告运营者的责任。
第二,明确“8条红线,5个重点环节管理”。《办法》第十八条要求直播间运营者、直播营销人员发布的商品或服务信息应真实、准确、全面,并且明确了8条红线,要求不得出现相关行为。《办法》第二十条第二款明确直播间运营者及直播营销人员应当在5个直播间重点环节的设置上符合国家规定,包括直播间的头像、简介、标题、布景、直播营销人员的着装等方面。
第三,明确对供应商的核验义务。《办法》第二十二条首次以法规的形式明确了直播间运营者对商品或服务供应商的核验义务,要求直播间运营者对供应商的身份、地址、联系方式、行政许可、信用情况等信息进行核验,并且留存相关记录备查。这在一定程度上加重了直播间运营者的责任和义务。
第四,明确与直播营销人员服务机构的协议签署义务。基于直播营销环境下,合作模式、参与主体的多样性,《办法》第二十三条将与直播营销人员服务机构(简称MCN机构)的合作纳入对直播间运营者、直播营销人员的管理和规范中,要求与MCN机构签署的合同中应当明确信息安全管理、商品质量审核、消费者权益保护等义务。
第五,明确对他人肖像及声音的保护义务。在直播营销环境下,主播数量巨大,竞争激烈,因此明确个人风格与自身定位,提高个人辨识度,是主播赖以长远发展的基础。例如,有些主播会以某固定的宣传语或口号作为个人的标识,某些主播会以固定的形象作为个人标识。《办法》第二十五条明确了直播间运营者、直播营销人员对他人肖像和声音的保护义务,对于规制侵权行为、不正当竞争行为等具有积极作用,有利于防止直播间或主播之间的恶意、无序竞争。
六.
结语
总体而言,《办法》体现了当下以及未来一段时间国家对于互联网行业监管的基本思路,即“全面覆盖,分类监管”:将“台前幕后”的各类主体、“线上线下”各项要素均纳入监管范围。对于企业以及各方参与者而言,无疑需要根据各类规范,审慎地做好合规工作,履行自身的社会义务,树立健康良好的企业形象。
[注]
The End
作者简介
陈际红 律师
北京办公室 合伙人
业务领域:知识产权权利保护, 网络安全和数据保护, 反垄断和竞争法
特色行业类别:金融行业, 通讯与技术
蔡鹏 律师
北京办公室 合伙人
业务领域:网络安全和数据保护, 知识产权权利保护, 合规和反腐败
特色行业类别:通讯与技术, 健康与生命科学
王梦迪
北京办公室 知识产权部
作者往期文章推荐
《健康医疗企业IPO数据合规重点问题与应对(下)》
《健康医疗企业IPO数据合规重点问题与应对(上)》
《解读<网络交易监督管理办法>》
《网络安全与数据保护2020年度观察》
《新型电商的数据合规路径》
《<数据安全法(草案)>观察:构建我国基础性数据安全制度的开端》
《“抗疫”不忘数据合规:<个人金融信息保护技术规范>评析》
《疫情期间企业个人信息保护十问十答》
《网络平台法律责任的司法变化与应对——对最高人民法院涉网络和电商两个司法文件的解读》
《电子商务平台责任与消费者权益保护》
《电子商务领域的知识产权和数据保护》
《<电子商务法>实施后的执法、司法回顾及其趋势》
《<电子商务法>实施后的立法回顾及其趋势》
《新基建主题系列——移动互联网产品跨境出海的合规风险与对策》
《新基建主题系列——人工智能技术开发中的知识产权法律风险》
《不打无准备之仗——企业上市如何面对知识产权诉讼争议?(境外篇)》
《不打无准备之仗——企业上市如何应对知识产权诉讼争议?(境内篇)》
特别声明:
以上所刊登的文章仅代表作者本人观点,不代表北京市中伦律师事务所或其律师出具的任何形式之法律意见或建议。
如需转载或引用该等文章的任何内容,请私信沟通授权事宜,并于转载时在文章开头处注明来源于公众号“中伦视界”及作者姓名。未经本所书面授权,不得转载或使用该等文章中的任何内容,含图片、影像等视听资料。如您有意就相关议题进一步交流或探讨,欢迎与本所联系。
点击“阅读原文”,可查阅该专业文章官网版。