作者:
蔡鹏 苏阳阳
序言
近日,国家互联网信息办公室、工业和信息化部、公安部、国家市场监督管理总局联合发布《互联网信息服务算法推荐管理规定》(以下简称“《算法规定》”),自2022年3月1日起施行。《算法规定》的正式颁布,意味着算法相关行业乱象正式告别野蛮生长时代,利剑出鞘强监管,针对算法的综合长效治理体系正在积极构建。
本文将结合此前2021年8月27日发布的《互联网信息服务算法推荐管理规定(征求意见稿)》(以下简称“《征求意见稿》”),对《算法规定》进行对比解读,并对算法推荐服务提供者的合规义务进行重点提示。
一
更为精细化的监管体系形成
1、监管主体:双层次、多部门的联合监管
(1)国家层面:相较于《征求意见稿》,《算法规定》细化区分国家网信部门的职能为:首先负责统筹协调全国算法推荐服务治理;其次负责与前述有关的监督管理工作。此外,《算法规定》还新增了国务院有关部门作为联合监管主体,即国务院电信、公安、市场监管等有关部门。值得注意的是,本次《算法规定》的发布亦是国家网信部门会同前述三个国务院部门(工业和信息化部、公安部、国家市场监督管理总局)联合发布,未来作为联合监管主体的国务院有关部门将会依据各自职责负责算法推荐服务监督管理工作。此等修改,确定了算法监管为多部门的监管配合机制,确保监管工作更为高效且具有针对性。
(2)地方层面:同国家层面的职责分配类似,地方网信部门负责统筹协调本行政区域内的算法推荐服务治理和相关监督管理工作。地方政府职能部门,主要是电信、公安、市场监管等有关部门依据各自职责负责本行政区域内的算法推荐服务监督管理工作。通过地方层面与国家层面的监管主体的通力配合,共同推进多层次、针对性的算法监管工作。
2、安全治理的核心抓手和工具:算法的分级分类
相较于《征求意见稿》第十九条对于算法分类分级管理制度的规定,《算法规定》进行了进一步的强调与调整。就条文本身的变化而言,除将算法分类分级管理制度的监管主体由原“国家网信部门”修改为双层次、多部门的联合监管主体,在内容方面,也将算法分级分类的参照标准由数据“敏感”程度,修改为数据“重要”程度,与《数据安全法》中法定的数据分类分级管理相类似,也与《关于加强互联网信息服务算法综合治理的指导意见》中所倡导的推进算法分级分类安全管理目标一致,算法分级分类安全管理未来将会成为算法安全治理的核心抓手和工具。
就具体分级分类的实施而言,《算法规定》提出了概括性的分级分类标准,如根据算法推荐服务的舆论属性或者社会动员能力、内容类别、用户规模、算法推荐技术处理的数据重要程度、对用户行为的干预程度等对算法推荐服务提供者实施分级分类管理,未来分类分级的管理的具体操作也会随着监管部门对有关制度的建立与完善而更为明晰。
3、反馈机制:由监管部门设定投诉举报机制
相较于《征求意见稿》第二十六条中由算法推荐服务提供者设置投诉、举报机制的规定,《算法规定》进行了删除性修改,将投诉举报机制的设立义务交由监管主体,且任何组织和个人发现违反《算法规定》的行为的,都可以向监管主体投诉、举报。《算法规定》也将投诉、举报的“依法处理”设定为监管主体的强制性义务。此等修改,一方面与现有数据监管的体系相对应,使得监管部门能更为及时地处理相关不当行为,另一方面也可以与监管主体的后续监管处罚等行为进行密切的衔接,为长效监管目标的实现提供了更为主动的手段。
二
信息主体的权益设定
1、算法知情权
《算法规定》第十六条延续《征求意见稿》第十四条的规定,将保障用户的算法知情权作为算法推荐服务提供者的法定义务,强调算法对于用户的透明度。相较于《征求意见稿》,《算法规定》将“运行机制”修改为“主要运行机制”,有效消除了实践中相关算法推荐服务提供者公示全部的运行机制而可能泄露商业秘密的顾虑,有效平衡了算法透明度与算法推荐服务提供者的算法利益。
随着《算法规定》的正式施行,对于算法推荐服务的基本原理、目的意图和主要运行机制的公示,将成为相关算法服务提供者首先应当履行的合规义务。此外,该条也将与此前出台的《网络数据安全管理条例(征求意见稿)》第四十三条中的互联网平台的算法策略披露义务有效衔接。借助监管的力量揭开算法的面纱,有效保障信息主体的算法知情权。
2、算法选择权
延续《个人信息保护法》第二十四条的规定,《算法规定》第十七条进一步强调“算法推荐服务提供者应当向用户提供不针对其个人特征的选项,或者向用户提供便捷的关闭算法推荐服务的选项。”
就具体修改而言:其一,相较于《征求意见稿》的内容,《算法规定》删除了算法推荐服务提供者应当向用户提供“修改”用于算法推荐服务的用户标签的功能,此处修改,有效化解了实践中相关算法推荐服务提供者设置“修改”标签难度较高的困境;其二,在《算法规定》中将用户标签进行限定,即只有“针对用户个人特征”的用户标签,用户才有相应的选择或删除的权利,范围的限定也更为合理;其三,对于对用户权益造成重大影响的后果,《算法规定》也进一步加强了责任承担,体现了对于用户选择权的尊重。
3、针对特殊主体的算法保护
在算法规制的语境下,特殊群体指的是容易被算法所操控而陷于一种困境的群体,包括未成年人、老年人、劳动者和消费者。
《算法规定》第十九条新增了对于老年人的特殊算法保护条款,从智能化适老服务的角度,要求算法推荐服务提供者依法开展涉电信网络诈骗信息的监测、识别和处置,便利老年人安全使用算法推荐服务。
在未成年人算法保护方面,《算法规定》第十八条延续《征求意见稿》的内容,强调依法履行未成年人网络保护义务,并明确了禁止性行为。
在劳动者算法保护方面,《算法规定》第二十条对劳动者权益保护做出了明确的强制性规定,将对目前被困在算法中的诸如外卖骑手的权益保护提供了更为明确的法律依据。
在消费者算法保护方面,《算法规定》第二十一条将保护消费者“合法权益”进一步细化为保护消费者“公平交易的权利”,此等细化与“大数据杀熟”等算法违法违规行为的实质更为贴合,也更为合理。
以上针对特殊主体的算法保护规定,亦是相关算法推荐服务提供者在进行算法推荐服务时应当重点考量的特殊合规义务。
4、主体的行权保障机制
延续《个人信息保护法》第五十条对于个人信息主体权利的保障规则,《算法规定》除了对于用户选择权的行权保障,在第二十二条要求算法推荐服务提供者应当设置便捷有效的用户申诉和公众投诉、举报入口。同时,《算法规定》细化要求算法推荐服务提供者应当“明确处理流程和反馈时限”,对于用户算法行权的公开度和透明度进行了细化要求,更为便利用户行权。此外,此等算法服务提供者内部的行权设置也将与监管层面的外部投诉、举报机制相结合。我们理解,平台内部的行权机制并非监管层面的外部投诉、举报机制的前置性或必经程序,信息主体拥有行权路径的自由选择权。
三
算法推荐服务提供者合规义务增加
1、主被动相结合的不良信息防御与抵制义务
《算法规定》第六条新增了算法推荐服务提供者“应当采取措施防范和抵制传播不良信息”的合规义务,由此前的被动禁止模式,修改为主动禁止的行为规范,进一步加强了算法平台对于“不良信息”类的主动合规义务。此等变化也更为符合目前国际上对于算法推荐服务中的不良信息问题的应对趋势:诸如Facebook等大型算法推荐服务提供者,除被动地不利用算法推荐服务从事禁止性活动,传播禁止性信息外,还聘用了大量人工编辑,使用了许多技术措施,主动抵制诸如极端内容等不良信息的传播。
2、更为综合的算法安全主体责任
《算法规定》第七条明确了算法推荐服务提供者的算法安全主体责任。相较于《征求意见稿》第七条,《算法规定》从宏观层面新增了“技术控制义务”,即算法服务提供者不仅应建立健全具体的管理制度,还应当建立健全“技术措施”。只有“合规+技术控制”,才能有效地落地整体的合规要求。
此外,《算法规定》从微观管理制度层面新增了“科技伦理审查”和“反电信网络诈骗”两个制度。其中,“科技伦理审查”与《数据安全法》第八条中所要求的“开展数据处理活动,应当尊重社会公德和伦理”相符合,也与2021年12月审议通过的《关于加强科技伦理治理的指导意见》中的在科技活动中坚守科技伦理准则的理念项一致,“科技伦理审查”亦已成为算法综合治理的必要的管理制度之一。而之所以在算法安全管理制度层面强调“反网络诈骗”,是由于随着算法技术的快速发展,不断呈现出以“个人信息泄露”为根源的新型智能化电信网络诈骗。解铃仍需系铃人,从算法安全管理制度和控制措施的完善来对抗更为智能化的电信网络诈骗已成为了算法推荐服务提供者的义务之一。
3、基于法律和道德双重依据的定期评估机制
针对算法推荐服务提供者的定期评估机制相关内容,《算法规定》第八条将《征求意见稿》第八条中的不得设置“违背公序良俗”的算法模型,修改为不得设置“违反法律法规或者违背伦理道德”的算法模型,此处修改明确了算法推荐服务提供者应当建立基于法律与道德为双重依据的定期评估机制。此等合规义务的新增,使得算法推荐服务提供者在设置算法推荐模型时,应当同时兼顾法律法规规定和伦理道德。虽然,对于伦理道德的界定尚存在许多可解释空间,但算法推荐服务提供者仍应当定期审核、评估、验证算法机制机理、模型、数据和应用结果等,通过定期评估,及时发现相关违法法律与道德的风险,并及时整改,以防范合规风险。
4、更为明确的用户标签管理规则
《算法规定》第十条将完善记入用户模型的用户标签管理规则作为算法推荐服务提供者的合规义务,修改了此前《征求意见稿》第十条中的列举性禁止规定,增加并明确了算法推荐服务提供者的用户标签完善义务。实践中,相关企业应当从内容角度去关注用户标签管理规则,完善有关的事前事中评估,禁止去迎合用户的“恶趣味”而进行的信息推送。
5、新闻信息服务的牌照管理和合规增强义务
《算法规则》第十三条新增了与互联网新闻信息服务相关的算法平台的合规义务。其一,在牌照管理方面,《算法规定》要求算法推荐服务提供者,应当依法取得互联网新闻信息服务许可,将取得“牌照”作为提供互联网信息服务的法定前提;其二,在合规义务方面,《算法规定》针对性地对前述算法推荐服务提供者的合规增强义务进行了列明。
6、更广层面的涉“垄断与不正当竞争”算法监管
《算法规定》第十五条新增了对于利用算法实施垄断和不正当竞争行为的禁止条款,从更为宏观的层面对于如“流量造假、流量挟持、自我优待”等行为进行了定性。此等界定方式既可满足法律依据,也可以使得《算法规定》可以与《反垄断法》与《反不正当竞争法》等法律法规有效衔接,而无需设定新的罚则。
四
算法服务提供者合规义务的减轻
1、策略、优化等义务由强制性变化为推荐性义务
相较于《算法规定》上述对于算法推荐服务提供者合规义务的普遍增加,《算法规定》第十二条减轻了算法推荐服务提供者的合规义务,将原《征求意见稿》中第十二条中的强制性“应当”要求,修改为非强制性的“鼓励”性义务,“鼓励算法推荐服务提供者综合运用内容去重、打散干预等策略,并优化检索、排序、选择、推送、展示等规则的透明度和可解释性,避免对用户产生不良影响,预防和减少争议纠纷。”我们理解,此等修改更为贴合行业实践,尤其将此前“应当避免引发争议纠纷”,调整为“预防和减少争议纠纷”,进一步践行了“法不强人所难”的理念。
2、算法披露义务的更为合理化
如前述,《算法规定》明确了算法推荐服务提供者的算法披露义务,合理地限缩了算法推荐服务提供者的算法披露的范围,有效地减轻了算法推荐服务提供者的合规义务。当然,该等“主要运行机制”仍有进一步可解释的空间,相关算法推荐服务提供者可参照相关已经进行算法披露的优秀行业实践,并结合监管层面可能的更为细化的监管要求,进一步进行针对化合规调整。
五
算法推荐服务提供者合规义务清单
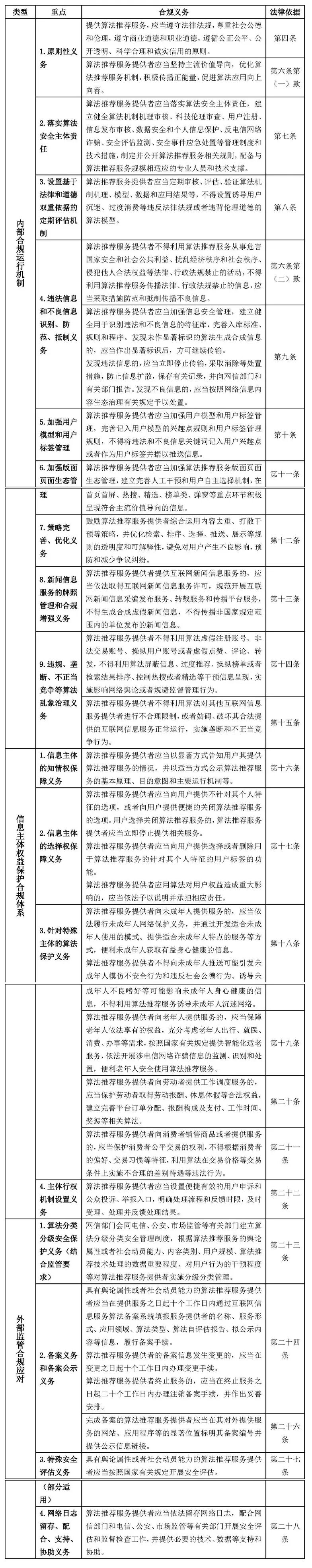
基于《算法规定》内容,我们对算法推荐服务提供者的合规义务进行了如下梳理:
点击可查看大图
★
扫描右侧二维码可查看:
附录:《算法规定》与《征求意见稿》详细对比
The End
作者简介
蔡鹏 律师
北京办公室 合伙人
业务领域:网络安全和数据保护, 知识产权权利保护, 合规和反腐败
特色行业类别:通讯与技术, 健康与生命科学
苏阳阳
北京办公室 知识产权部
作者往期文章推荐
《天将降大任:从互联网平台合规角度解读<网络数据安全管理条例(征求意见稿)>》
《众里寻他,数据跨境规则即将落地——速评<数据出境安全评估办法(征求意见稿)>》
《<个人信息保护法>正式稿与二审稿对比》
《全景解构<个人信息保护法>,助力企业进入中国个人信息保护新纪元》
《明晰人脸识别案件司法裁判规则,推动AI行业规范发展——最高院人脸识别司法解释解读》
《激活网络安全审查制度 筑牢数据安全防火墙—— <网络安全审查办法(修订草案征求意见稿)>评析》
《九万里风鹏正举:<数据安全法>已来,企业当如何乘风?》
《汽车数据强监管时代开启:<汽车数据安全管理若干规定>(征求意见稿)评析》
《天之未雨 绸缪牖户:企业如何实施个人信息安全影响评估?》
《简评<网络直播营销管理办法(试行)>》
《健康医疗企业IPO数据合规重点问题与应对(下)》
《解读<网络交易监督管理办法>》
《网络安全与数据保护2020年度观察》
《新型电商的数据合规路径》
《网络平台法律责任的司法变化与应对——对最高人民法院涉网络和电商两个司法文件的解读》
《电子商务平台责任与消费者权益保护》
《电子商务领域的知识产权和数据保护》
《<电子商务法>实施后的执法、司法回顾及其趋势》
《<电子商务法>实施后的立法回顾及其趋势》
《新基建主题系列——移动互联网产品跨境出海的合规风险与对策》
《新基建主题系列——人工智能技术开发中的知识产权法律风险》
《不打无准备之仗——企业上市如何面对知识产权诉讼争议?(境外篇)》
《不打无准备之仗——企业上市如何应对知识产权诉讼争议?(境内篇)》
特别声明:
以上所刊登的文章仅代表作者本人观点,不代表北京市中伦律师事务所或其律师出具的任何形式之法律意见或建议。
如需转载或引用该等文章的任何内容,请私信沟通授权事宜,并于转载时在文章开头处注明来源于公众号“中伦视界”及作者姓名。未经本所书面授权,不得转载或使用该等文章中的任何内容,含图片、影像等视听资料。如您有意就相关议题进一步交流或探讨,欢迎与本所联系。
点击“阅读原文”,可查阅该专业文章官网版。