///
近日,国家市场监督管理总局公布了《明码标价和禁止价格欺诈规定》,细化明码标价规则,明确价格欺诈行为的七大典型场景,强化网络交易平台经营者在价格行为管理方面的责任和义务。本文系统梳理新规,以期为网络交易经营者的经营活动提供合规参考。
作者:蔡鹏 王梦迪
2022年6月2日,国家市场监督管理总局公布了《明码标价和禁止价格欺诈规定》(以下简称“《规定》”),《规定》将于2022年7月1日正式实施。在此之前,国家市场监管总局曾于2019年5月30日公布《明码标价和禁止价格欺诈规定(征求意见稿)》(以下简称“《征求意见稿》”),公开向社会征求意见。
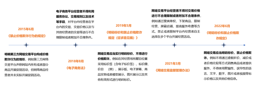
基于市场经济环境的不断变化以及网络交易新模式、新业态的发展,国家针对价格行为规制的法律法规体系一直在不断完善。针对网络交易价格管理,自2015年以来监管部门不断明确相关要求,此次《规定》的出台,对网络交易中的明码标价及价格欺诈行为提出了更为明确、具体的要求。
图1:价格行为管理法律法规体系
图2:网络交易价格行为规范法律法规更新时间轴
相较于《征求意见稿》,《规定》结合当下数字经济、新业态经营中标价行为、价格违法行为所呈现的新特点和新形式,在全面梳理和提炼原《关于商品和服务实行明码标价的规定》《禁止价格欺诈行为的规定》及其配套文件的基础上,细化了明码标价规则,明确了价格欺诈行为的七大典型场景,强化了网络交易平台经营者在价格行为管理方面的责任和义务。就网络交易经营者应如何标注价格,如何避开价格欺诈“雷区”,《规定》中提出了明确的要求,我们将在下文进行系统梳理,以期为网络交易经营者的经营活动提供合规参考。
一、明码标价四大合规要点
结合《规定》出台的相关背景,监管部门指出,“明码标价”应当作综合、深度的理解。除标示价格外,经营者还应当标示与价格密切相关的其他信息,尽可能减少信息不对称。对此,《规定》中针对价格标示的方式、内容、禁止性行为等作出明确规定,同时针对网络交易经营者的明码标价作出要求。
我们从价格标示方式、标示内容、比价行为以及禁止性行为等几个方面梳理明码标价的合规要点,对照《规定》中的合规要求,为网络交易经营者开展价格行为的合规自查与整改提供参考。
点击可查看大图
二、有效避开价格欺诈“雷区”
(一)价格欺诈行为的认定
从《规定》第二十一条中明确的价格欺诈行为的例外情形中可以看出,针对价格欺诈行为的认定和判断有两个关键因素:
1)经营者的主观故意:如果经营者有证据足以证明针对第十九条中明确的价格欺诈行为不存在主观故意,则不构成价格欺诈行为。例如,某款商品并非政府定价的商品,但在价格标示时仍标明了政府定价,如果经营者有足够的证据证明(例如公司内部制度或工作手册明确了标价规范,同时明确指出所销售的商品或者服务并非政府定价的商品或者服务)该标价行为是员工违规操作所导致的,并非经营者授权为之,则该情形将不构成价格欺诈。
2)排除实质性的不利影响:从结果分析,如果价格优惠或者价格促销导致实际成交价格能够使消费者或者其他经营者获得更大的价格优惠;或者虽折价、减价幅度与标示幅度不完全一致,但符合舍零取整等交易习惯的,不属于《规定》第十九条的价格欺诈行为。因此,当经营者的标价行为并未对消费者或者交易对方的合法权益造成实质性不利影响,此种情形当然不属于价格欺诈行为。
(二)价格欺诈七种典型行为
相对于《征求意见稿》,《规定》结合当前交易环境与交易模式灵活多变的特点,不再区分场景,而是整合明确了七种典型的价格欺诈行为。
1、谎称政府定价或指导价
《价格法》第十八条明确列举了可以实行政府指导价或政府定价的商品范围:
与国民经济发展和人民生活关系重大的极少数商品(如)资源稀缺的少数商品
自然垄断经营的商品
重要的公用事业
重要的公益性服务
因此,只要不属于上述范围的,均不能使用政府定价或政府指导价,否则可能会被认定扰乱市场环境,损害消费者或交易方的合法权益,从而被认定为价格欺诈。
2、低价诱骗、高价结算
结合《规定》第二条对价格欺诈行为的定义,该情形的核心要点在于“低价诱骗,高价结算”,即,网络交易经营者如以低价的方式诱导、欺骗消费者或者其他经营者与其进行交易,并且以高价与交易对方完成了交易则可能会被认定为价格欺诈行为。
3、虚假折价、减价、比价
《规定》虽未以专章的方式对价格比较行为、价格促销行为作出规定,但可以看出监管部门针对折价、减价、比价行为的严格监管趋势。具体表现为《规定》中更加强调行为的“虚假性”,即经营者的折价、减价或者价格比较必须要有客观基础,否则将可能会被认定为价格欺诈。对此,建议网络交易经营者在开展折价、减价或比价等促销活动时,建议事先开展合规评估,对计价基准、折减价的具体方式等内容进行审查与评估,避免落入价格欺诈的范畴内。
4、欺骗性、误导性标价
相较于《征求意见稿》,《规定》中的该情形更加强调“行为的实施”,是否产生不利后果不再要求。即,经营者只要使用了欺骗性、误导性的语言、文字、数字、图片或者视频等标示价格及其他价格信息,即使未产生“欺骗、诱导一般消费者或者其他经营者效果”,也可能会被认定为价格欺诈。
5、无正当理由拒绝或不完全履行价格承诺
《规定》明确“无正当理由”拒绝履行或者不完全履行价格承诺的,构成价格欺诈。如有证据证明并非经营者主观故意拒绝,或者该不完全履行有足够的客观原因,将可能不落入价格欺诈的范畴。
6、不标示或显著弱化不利价格条件
理解此种行为的关键是此种标示弱化行为是否故意为之,达到了隐瞒增加消费者负担或减损消费者利益的特殊条件,诱骗消费者与其进行交易的目的。例如,某店铺宣称某商品可享受八折优惠,但消费者提交支付时才被告知须“消费满1000元”方可享受八折优惠。经营者的此类行为属于典型的“故意弱化”,是《规定》禁止的价格欺诈行为。
相较于《征求意见稿》,《规定》并未将该项禁止性义务限定在价格促销的场景下,亦未规定该情形的例外情形,故我们认为这对网络交易经营者使用格式条款等方式标注价格条件的行为提出了更加明确的要求。
7、拒绝积分、礼券、兑换券、代金券折抵价款
相比于《征求意见稿》,《规定》中删除了积分等规则要求,而是主要针对“积分、礼券、兑换券、代金券折抵价款”的行为作出明确的规定,如经营者拒不按约定折抵价款,将可能会被认定为价格欺诈行为。
结合网络交易环境的特点,网络交易经营者所公示的兑换规则、商品详情页面中展示的兑换条件等均可能会构成与消费者或其他经营者的“约定”。因此,建议网络交易经营者在交易规则、会员协议、积分规则等文本中对积分、礼券、兑换券、代金券的兑换条件等予以明确,尤其针对折抵价款的情形,应当按照约定予以折抵,避免落入价格欺诈的范畴中。
如果构成上述七种典型情形中的一种,网络交易经营者的价格违法行为将可能会被认定为价格欺诈而受到没收违法所得并处违法所得五倍以下罚款、责令停业整顿等处罚[1]。
(三)网络交易经营者三大禁止性行为
相较于《征求意见稿》,《规定》新增了针对网络交易经营者标价行为的禁止性要求。即明确网络交易经营者不得实施下列行为:
在首页或者其他显著位置标示的商品或者服务价格低于在详情页面标示的价格;
公布的促销活动范围、规则与实际促销活动范围、规则不一致;
其他虚假的或者使人误解的价格标示和价格促销行为。
上述规定对网络交易经营者提出了更加严格的合规要求,对此,建议网络交易经营者在日常经营及促销活动中,应当着重审查标价行为的一致性,包括显著位置与详情页价格的一致性;公布的规则与实际规则的一致性等。
三、网络交易平台经营者的“两为两不为”
《规定》加重了网络交易平台经营者违法行为的处罚力度,将处罚金额上限由三万元提高至十万元,体现出进一步压实平台主体责任的监管趋势。根据《规定》的具体要求,我们梳理了网络交易平台经营者在价格行为中的“两为两不为”。
(一)应当对平台内经营者进行价格监督管理
根据《规定》第四条,网络交易平台经营者应当承担如下两方面的法定义务:
1)配合市场监管部门:如果市场监督管理部门针对平台内经营者进行价格监督管理,平台经营者应当积极配合。例如,配合监管部门提供平台内经营者的基本信息(包括但不限于名称、营业执照、法定代表人及其联系方式等)、交易记录、单据凭证等;
2)及时发现、及时处置、保留记录:如平台经营者发现平台内经营者存在违反《规定》的行为(如未按照要求进行标注、以虚假折价方式销售商品或者提供服务等),应当及时采取必要措施(如临时下架、限制上架等),并保留有关记录。结合《网络交易监督管理办法》第二十九条的要求,平台经营者可将对平台内经营者价格行为的管理纳入检查监督制度中的一项内容,进行常态化监管,履行法定义务。
(二)标价模板的适格性
网络交易平台经营者为了提升交易场所整体竞争力、对场所内经营者实行统一管理,往往会为场所内(平台内)经营者提供标价模板。相较以往,《规定》第十四条针对平台经营者提供标价模板的行为提出了更加严格的要求,明确所提供的标价模板应当符合《规定》的要求,而不将其仅限定在明码标价的范围内。
对此,网络交易平台经营者如基于交易效率、管理便利等考量为平台内经营者提供标价模板,应当进行谨慎且全面的评估与审查,避免因标价模板违反《规定》的要求而招致责令改正、罚款等处罚。
(三)禁止直接或变相强制性行为
相较于平台内经营者,平台经营者具有更强的技术优势以及针对平台内经营者的管理能力,为了避免平台经营者不当利用自身优势开展违法价格行为,《规定》第四条及第二十条对平台经营者的行为作出如下两项限制:
不得强制或者变相强制平台内经营者参与价格促销活动;“变相强制”虽然没有定义,但是结合实践,该定义可被解释的空间较广。如在平台的某些规则的挟制下,虽无强制之实,但经营者不得不为之的情形,可能落入“变相强制”。
不得利用技术手段等强制平台内经营者进行虚假的或者使人误解的价格标示。例如平台要求入驻商家必须使用统一的标价模板,但标价模板中并未针对不同颜色、等级的商品价格进行区分标注。
结语
网络交易环境下,海量商品及服务信息以多种多样的方式进行展示,此时,网络交易经营者(包含网络交易平台经营者)真实、准确、显著、醒目的标注商品或服务价格对消除信息壁垒、保护消费者权益显得尤为重要。在即将到来的“6.18”电商大促之际,《规定》的颁布体现了监管部门的“与时俱进”。网络交易经营者可参考我们本文中梳理的相关义务及合规要点开展合规自查及整改,履行明码标价相关义务,树立价格合规的企业标杆形象。
[注]
作者简介
蔡鹏 律师
北京办公室 合伙人
业务领域:网络安全和数据保护, 知识产权权利保护, 合规和反腐败
特色行业类别:通讯与技术, 健康与生命科学
王梦迪
北京办公室 知识产权部
作者往期文章推荐
《统一大市场下如何破除数据壁垒——以欧盟<数据治理法案>为视角》
《强调公平,均衡权益——解读<关于审理网络消费纠纷案件适用法律若干问题的规定(一)>》
《数字经济时代科技企业上市数据合规指南——基于2021年度最新(申报)上市案例的分析》
《不打无准备之仗——企业上市如何应对知识产权诉讼争议?(境内篇)》
《利剑出鞘—— <互联网信息服务算法推荐管理规定>对比解读》
《天将降大任:从互联网平台合规角度解读<网络数据安全管理条例(征求意见稿)>》
《众里寻他,数据跨境规则即将落地——速评<数据出境安全评估办法(征求意见稿)>》
《<个人信息保护法>正式稿与二审稿对比》
《全景解构<个人信息保护法>,助力企业进入中国个人信息保护新纪元》
《明晰人脸识别案件司法裁判规则,推动AI行业规范发展——最高院人脸识别司法解释解读》
《激活网络安全审查制度 筑牢数据安全防火墙—— <网络安全审查办法(修订草案征求意见稿)>评析》
《九万里风鹏正举:<数据安全法>已来,企业当如何乘风?》
《汽车数据强监管时代开启:<汽车数据安全管理若干规定>(征求意见稿)评析》
《天之未雨 绸缪牖户:企业如何实施个人信息安全影响评估?》
《简评<网络直播营销管理办法(试行)>》
《健康医疗企业IPO数据合规重点问题与应对(下)》
《解读<网络交易监督管理办法>》
特别声明:
以上所刊登的文章仅代表作者本人观点,不代表北京市中伦律师事务所或其律师出具的任何形式之法律意见或建议。
如需转载或引用该等文章的任何内容,请私信沟通授权事宜,并于转载时在文章开头处注明来源于公众号“中伦视界”及作者姓名。未经本所书面授权,不得转载或使用该等文章中的任何内容,含图片、影像等视听资料。如您有意就相关议题进一步交流或探讨,欢迎与本所联系。
点击“阅读原文”,可查阅该专业文章官网版