///
2022年6月24日,十三届全国人大常委会第三十五次会议表决通过关于修改《反垄断法》的决定,本文旨在梳理《反垄断法(修正案)》的若干亮点和对企业业务的影响,并尝试提出相应的合规建议。
作者:余昕刚 蒋蕙匡 侯彰慧
贾申 李梦涵
序言
2022年6月24日,十三届全国人大常委会第三十五次会议表决通过关于修改《反垄断法》的决定(“《反垄断法(修正案)》”),新法自2022年8月1日起施行。这是《反垄断法》自2008年正式实施以来的首个修正案,在强化反垄断执法和建设全国统一大市场的背景下,此次《反垄断法(修正案)》的正式出台恰逢其时,距去年10月23日完成初次审议并对外公开征求意见(“一审稿”,关于一审稿的解读参见:会当凌绝顶——《反垄断法(修正草案)》要点速览)仅过去8个多月,凸显《反垄断法》作为市场经济基础性法律的重要意义,也体现了未来国内反垄断执法司法的重点和趋势。
本文旨在梳理《反垄断法(修正案)》的若干亮点(总结如下)和对企业业务的影响,并尝试提出相应的合规建议。
显著加大企业/个人违法成本,另需考察实施行政处罚的溯及力
明确可将反垄断处罚纳入信用记录,可能影响企业信誉和日常业务
进一步澄清反垄断在平台经济等领域的具体适用规则
明文禁止“轴辐合谋”等组织、帮助达成垄断协议的行为
明确纵向垄断协议可适用“安全港”规则,并以反竞争效果为构成要件
新增经营者集中分类分级审查和停钟制度,加强国计民生领域监管
加强反垄断执法司法,新增对垄断行为的公益诉讼制度
确立竞争政策的基础地位,全面规范政府行为
一、《反垄断法》修订亮点概览
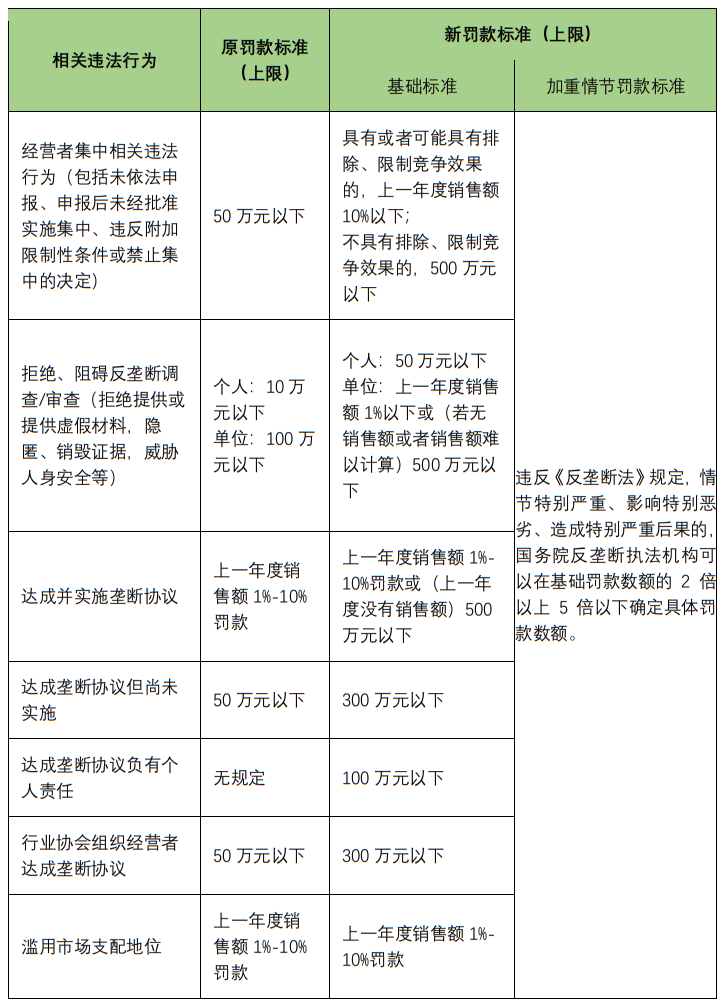
1、显著加大企业/个人违法成本,另需考察实施行政处罚的溯及力
《反垄断法(修正案)》大幅提高了企业与相关个人的违法成本,预计正式生效后将极大地增强反垄断法的威慑力。具体包括:
大幅提高违反《反垄断法》行为的罚款上限。除垄断协议和滥用市场支配地位行为外,诸如未依法实施集中、拒绝或阻碍反垄断调查等行为也将按上一年度销售额一定比例确定罚款数额。(第56、57、58、62条)
新增加重情节的罚款上限,建立加倍处罚制度。对于垄断协议、滥用市场支配地位、违法实施经营者集中等行为中出现情节特别严重、影响特别恶劣、造成特别严重后果的,反垄断执法机构可按罚款基数的2-5倍确定罚款数额。对于企业上一年度销售额的罚款数额是否适用该加重情节规定,从而突破企业年度销售额10%的上限,甚至达到50%,实践中仍有待澄清。(第63条)
建立经营者和主责人员的双重责任制度。除了对经营者责令停止违法行为,没收违法所得并处前述罚款外,对于拒绝、阻碍反垄断调查/审查,达成垄断协议负有个人责任的,还可对相关个人处最高50万元或100万元罚款的行政处罚。(第56、62条)
违反《反垄断法》构成犯罪的,依法追究刑事责任。(第67条)
新旧《反垄断法》违法行为处罚标准对比表
点击可查看大图
与明显提升的法律责任相关的是新法、旧法衔接及实施行政处罚的溯及力问题。根据《行政处罚法》相关规定[1],实施行政处罚应适用“从旧兼从轻”原则,即:一般而言,适用行为发生时的法律规定,但若修订后法律规定的处罚较轻或者不认为是违法,则可以适用新的规定;在此基础上,需要考虑行为的持续状态,若实施的违法行为持续至新法正式实施后,则可能会认定部分持续性违法行为应适用新法进行调查、处罚。由于《反垄断法(修正案)》大幅提高了行政处罚的标准,参照“从旧兼从轻”原则,若企业受调查的涉嫌行为在《反垄断法(修正案)》实施前已经停止,那么应适用现行《反垄断法》确定相应的法律责任,反之就可能会依据新的法律责任标准进行处罚。
2、明确可将反垄断处罚纳入信用记录,可能影响企业信誉和日常业务
在行政处罚标准大幅提升的基础上,《反垄断法(修正案)》明确提出将反垄断行政处罚纳入信用记录。第64条规定,“经营者因违反本法规定受到行政处罚的,依照国家有关规定记入信用记录,并向社会公示。”
近年来,我国推动建立健全社会信用体系。2014年,国务院《社会信用体系建设规划纲要2014-2020》中明确提出,“加强政府采购信用管理,强化联动惩戒,保护政府采购当事人的合法权益。”《国民经济和社会发展第十四个五年规划和2035年远景目标纲要》也要求建立健全信用法律法规和标准体系,制定公共信用信息目录、失信惩戒措施清单。此前,国家医保局发布的《医药价格和招采信用评价的操作规范(2020版)》中,已明确要求因垄断行为被追责的医药企业需主动向失信行为发生地的省级集中采购机构报告失信信息。
在信用体系和失信惩戒制度下,各级政府监管部门可以共享企业异常或违法信息,运用职权对失信企业予以处理、限制或者禁入等。这将会对企业的政府采购或其他招投标活动产生影响,不仅会损害企业信誉,还可能使其错失众多商机,成为企业违法的隐性成本。
3、进一步澄清反垄断在平台经济等领域的具体适用规则
近年来,以互联网产业为代表的平台经济领域已成为我国反垄断执法的重点领域,《反垄断法(修正案)》也对此进行了回应。
《反垄断法(修正案)》第9条规定,“经营者不得利用数据和算法、技术、资本优势以及平台规则等从事本法禁止的垄断行为”;并在滥用市场支配地位一章中设置了专门条款,“具有市场支配地位的经营者不得利用数据和算法、技术以及平台规则等从事前款规定的滥用市场支配地位的行为”(第22条)。
近年来,全球主要法域的反垄断监管机关对于平台经济等领域十分常见的“扼杀式并购”(即大型企业收购初创企业,以扼杀潜在竞争)可能存在的反竞争效果非常关注。作为回应,《反垄断法(修正案)》补充、完善了未达申报标准的经营者集中的调查、处理程序,规定对于未达到申报标准但有证据证明具有或者可能具有排除、限制竞争效果的经营者集中,国务院反垄断执法机构可以要求经营者申报。经营者不申报的,反垄断执法机构应当依法进行调查。(第26条)。这也是继《关于平台经济领域的反垄断指南》之后,《反垄断法(修正案)》从法律层面进一步对扼杀式并购等做法予以关注。(相关解读请见:平台经济领域反垄断监管升级:《指南》正式版亮点探析)此外,该规则不仅限于平台经济领域,我们预计这也将对涉及国计民生的重要行业领域的经营者集中审查产生影响,相关领域企业应密切关注这一执法趋势。
4、明文禁止“轴辐合谋”等组织、帮助达成垄断协议的行为
《反垄断法(修正案)》第19条规定,“经营者不得组织其他经营者达成垄断协议或者为其他经营者达成垄断协议提供实质性帮助。”这一条将典型的“轴辐合谋”(hub-and-spoke conspiracy)行为纳入反垄断的规制范围,弥补了现行《反垄断法》的空白。
在现行《反垄断法》下,除行业协会以外,仅组织和协助经营者达成垄断协议,但本身不参与垄断协议的经营者,或其并非与其他竞争者具有竞争关系或交易关系的经营者,无法基于“禁止横向垄断协议”或“禁止纵向垄断协议”的规定受到《反垄断法》规制。出于实质监管的考量,《反垄断法(修正案)》将垄断协议的规制对象“穿透”至直接达成垄断协议的经营者之外的组织、帮助型经营者,有助于规范市场竞争秩序。
5、明确纵向垄断协议可适用“安全港”规则,并以反竞争效果为构成要件
“安全港”制度通常是指经营者在协议所涉相关市场不超过特定份额的情况下,推定该等经营者之间的协议不会引起限制竞争的效果。欧盟等其他法域已经就反垄断执法建立了“安全港”制度。“安全港”制度一方面可以降低执法成本、提高执法效率、优化执法资源配置,使执法机关将更多关注市场份额较高从而可能对相关市场竞争产生更严重影响的案件;另一方面也将给企业的反垄断合规工作提供更加明确的指引,给企业的日常经营活动提供更高灵活度,这使得企业能在最大限度内发展和运营,释放企业市场活力。
此前国务院反垄断委员会发布的《关于知识产权领域的反垄断指南》[2]及《关于汽车业的反垄断指南》[3]已经有类似“安全港”制度的规定。(相关解读参见:《汽车行业如何应对反垄断合规问题?——相关指南亮点解读》)《反垄断法(修正案)》第18条进一步明确了“安全港”规则,即对于经营者之间达成的纵向垄断协议,经营者能够证明其在相关市场的市场份额低于反垄断执法机构规定的标准,并符合反垄断执法机构规定的其他条件的,不予禁止。
值得一提的是,相较于一审稿,《反垄断法(修正案)》限缩了“安全港”规则的适用范围,明确其不适用于横向垄断协议。实践中通常认为,以“核心卡特尔”为代表的横向垄断协议较之纵向垄断协议的风险更高、危害更大,通常具有更为严重的排除限制竞争效果,因此需要更严格的规制。
此外,《反垄断法(修正案)》第18条规定,对于纵向垄断协议涉及的“固定向第三人转售商品的价格”“限定向第三人转售商品的最低价格”行为,如果经营者能够证明其不具有排除、限制竞争效果的,不予禁止。该条规定在立法层面回应了实践中对纵向垄断协议是否以排除、限制竞争的效果为构成要件的争议,明确在反垄断执法机构认定经营者存在上述行为的情况下,将由经营者对该协议是否符合“排除、限制竞争”这一构成要件承担举证责任。这一修改将有利于统一执法和司法实践对于纵向垄断协议认定的尺度,也有利于落实《反垄断法(修正案)》新增“健全行政执法和司法衔接机制”的规定。例如,在此前的“海南裕泰科技饲料有限公司诉海南省物价局行政处罚再审案”中,最高人民法院也认定,是否构成《反垄断法》所禁止的垄断协议,应当以该协议是否排除、限制竞争为标准。
6、新增经营者集中分类分级审查和停钟制度,加强国计民生领域监管
《反垄断法(修正案)》第37条提出,反垄断执法机构将“健全经营者集中分类分级审查制度,依法加强对涉及国计民生的重要领域的经营者集中的审查,提高审查质量和效率”。
经营者集中分类分级审查制度在实践中将如何执行仍有待观察。我们认为,所谓经营者集中分类审查,很可能是要关注不同行业经营者集中的特点,加强对涉及国计民生的重点行业的经营者集中审查。值得一提的是,一审稿第37条提出“国务院反垄断执法机构应当依法加强民生、金融、科技、媒体等领域经营者集中的审查”,此次《反垄断法(修正案)》虽然并未保留这一表述,但实践中可能仍然将重点关注这些领域。目前经营者集中分类分级审查制度还处于初步阶段,具体分类分级的标准和方法、审查的流程等仍有待持续观察。
对于经营者集中申报的标准,在2020年1月2日公布的《<反垄断法>修订草案(公开征求意见稿)》中提议直接由执法机构根据经济发展水平、行业规模等制定经营者集中申报标准。《反垄断法(修正案)》并未纳入本款内容,但不排除在未来授权国务院或者市场监管总局对经营者集中申报标准进行调整的可能性,以平衡监管力度和广度;或制定更为灵活的补充性申报标准(如参考交易金额、市场份额等)。
此外,《反垄断法(修正案)》借鉴欧盟等反垄断司法辖区的实践经验,在现有的审查时限制度的基础上引入“停钟”机制,即对“未按照规定提交文件、资料,导致审查工作无法进行”、“对经营者集中审查具有大影响的新情况、新事实,不经核实将导致审查工作无法进行”、“需要对附加限制性条件进一步评估,且经营者提出中止请求”三种情形停止计算审查时限(第32条)。该机制对于优化复杂交易的审查具有现实意义(即避免审查期限届满后为争取更长的审查时间而撤回重报),但也可能导致一般普通案件乃至简易案件的审查期限因故延长。
7、加强反垄断执法司法,新增对垄断行为的公益诉讼制度
《反垄断法(修正案)》第11条新增“加强反垄断执法司法,依法公正高效审理垄断案件,健全行政执法和司法衔接机制,维护公平竞争秩序。”根据现行《反垄断法》第50条规定,经营者实施垄断行为,给他人造成损失的,依法承担民事责任。即经营者的竞争对手、交易相对人、终端消费者均可提起反垄断民事诉讼,要求实施垄断行为的经营者承担民事责任。《反垄断法(修正案)》第60条保留了这一规定,同时还新增第二款,“经营者实施垄断行为,损害社会公共利益的,设区的市级以上人民检察院可以依法向人民法院提起民事公益诉讼”。
目前,检察院公益诉讼已拓展至未成年人保护、军人权益保护、安全生产、个人信息保护、生态环境和资源保护、食品药品安全、国有财产保护、国有土地使用权出让、英烈权益保护等领域。《反垄断法(修正案)》响应了党的十九届四中全会关于“拓展公益诉讼案件范围”的要求,有助于维持市场公平与自由竞争状态,保障社会公共利益,也对垄断行为实施者形成震慑,为企业加强自身合规建设敲响警钟。在竞争法方面,针对不正当竞争行为的公益诉讼在实践中已有初步探索——2020年5月28日,黔西县检察院向黔西县市场监督管理局发出行政公益诉讼诉前检察建议,督促该局对黔西县某网络餐饮平台代理商涉嫌实施“二选一”不正当竞争行为查证后依法处理,但本案系为行政公益诉讼。对于《反垄断法(修正案)》新增的民事公益诉讼的具体落地,仍有待实践探索。
8、确立竞争政策的基础地位,全面规范政府行为
《反垄断法(修正案)》在立法层面确立竞争政策的基础地位(第4条),并将公平竞争审查制度写入反垄断法(第5条)。早在2016年6月14日,国务院即发布《关于在市场体系建设中建立公平竞争审查制度的意见》,指明公平竞争是市场经济的基本原则,是市场机制高效运行的重要基础。2021年,市场监管总局修订出台《公平竞争审查制度实施细则》,审查增量政策措施24.4万件,清理各类存量政策措施44.2万件,纠正废止违反公平竞争审查标准的政策措施1.1万件;围绕政府采购、交通、建筑、医药卫生、教育、保险等重点领域,查处限定交易、妨碍商品自由流通等滥用行政权力排除、限制竞争案46件,进一步强化公平竞争审查制度的落实。[4]《反垄断法(修正案)》将公平竞争审查制度写入反垄断法,是在国家立法层面进行整体部署,有助于全面推进我国公平审查制度的落实,解决政府对市场的不合理干预,保护企业自由参与市场竞争的权利和消费者的自由选择权。
二、企业合规建议
1、积极自查、整改相关涉嫌垄断行为
如前所述,考虑实施行政处罚的溯及力问题,在《反垄断法(修正案)》正式施行前,相关企业仍有时间整改相关涉嫌垄断行为。例如,对于目前已经发生的未依法申报实施集中的情况,建议企业积极自查、采取措施消除影响并主动补充申报;对于正在进行中的反垄断调查案件,企业可积极采取措施消除不利影响,结合《反垄断法(修正案)》第59条的规定,“反垄断执法机构确定具体罚款数额时,应当考虑违法行为的性质、程度、持续时间和消除违法行为后果的情况等因素”,企业的积极整改措施应能为自身争取相对有利的结果。
2、关注经营者集中合规,避免交易“抢跑”
如前述分析,《反垄断法(修正案)》生效后,企业未依法申报或“抢跑”交割面临的处罚将大幅提升至数千万元甚至上亿元。即使未达到申报标准,国务院反垄断执法机构在一定条件下也可以要求经营者申报,甚至展开调查,由此更加凸显企业加强经营者集中合规的重要性。此外,经营者集中审查停钟制度,又为交易的时间表带来了更高的不确定性。在相关交易中,建议企业应尽早引入反垄断律师,对交易是否需要在中国进行反垄断申报进行评估,并留足时间表,避免违法实施经营者集中、“抢跑”交割带来的高额处罚。
3、关注对于企业有利的新规则,在相关案件中争取权益
建议相关企业密切关注“安全港”规则和纵向垄断协议构成要件等新规则,《反垄断法(修正案)》正式生效后,在相关垄断协议调查案件中,利用新规则为自身争取权益。同时,在日常经营中应加倍关注可能构成横向垄断协议的行为,避免实施“核心卡特尔”类型的活动而遭到较为严厉的反垄断处罚。
4、积极应对反垄断诉讼
根据《反垄断法(修正案)》,除经营者的竞争对手、交易相对人、消费者可能对实施违法行为的经营者提起反垄断民事诉讼外,企业还可能面临人民检察院提起的反垄断民事公益诉讼,相关制度在实践中如何落地仍有待观察。企业若因实施垄断行为而面临民事诉讼或公益诉讼,可及早引入反垄断律师,通过争取诉讼的程序性权利、实体法应对、反诉、和解等途径争取对自身更为有利的结果。
5、关注反垄断及企业整体合规,不断提升企业合规水平
《反垄断法(修正案)》的出台,敦促企业在日常经营、投资交易及应对执法等方面加强反垄断合规。在强监管时代,我们建议企业更加关注包括反垄断合规在内的业务整体合规,如反不正当竞争合规、数据合规、劳动用工合规、平台运营合规等,促进业务发展行稳致远。
[注]
作者简介
余昕刚 律师
北京办公室 合伙人
业务领域:反垄断和竞争法, 香港和境外资本市场, 贸易合规和救济
特色行业类别:通讯与技术
蒋蕙匡 律师
北京办公室 合伙人
业务领域:反垄断和竞争法, 跨境投资并购, 合规和反腐败
特色行业类别:能源与自然资源, 通讯与技术, 健康与生命科学
侯彰慧 律师
北京办公室 合伙人
业务领域:跨境投资并购, 反垄断和竞争法, 合规和反腐败
特色行业类别:能源与自然资源, 健康与生命科学
贾申
北京办公室 顾问
业务领域:反垄断和竞争法, 贸易合规和救济, 诉讼仲裁
李梦涵
北京办公室 合规与政府监管部
* 马悦对本文亦有贡献
作者往期文章推荐
《举一纲而万目张——金融数据的分类分级与全生命周期保护》
《房地产领域典型场景中的个人信息保护合规要点分析》
《固基修道,履方致远:从数据“三法”看企业数据泄露风险的预防和应对》
《问渠那得清如许——企业交易场景下的数据合规要求进一步加强》
《观千剑而后识器——中美欧个人信息保护制度比较》
《激活网络安全审查制度 筑牢数据安全防火墙—— <网络安全审查办法(修订草案征求意见稿)>评析》
《实操建议:社交电商业务模式避免落入传销陷阱》
《虑远谋深——对俄制裁中各行业法律风险和企业防火墙方案探讨》
特别声明:
以上所刊登的文章仅代表作者本人观点,不代表北京市中伦律师事务所或其律师出具的任何形式之法律意见或建议。
如需转载或引用该等文章的任何内容,请私信沟通授权事宜,并于转载时在文章开头处注明来源于公众号“中伦视界”及作者姓名。未经本所书面授权,不得转载或使用该等文章中的任何内容,含图片、影像等视听资料。如您有意就相关议题进一步交流或探讨,欢迎与本所联系。
点击“阅读原文”,可查阅该专业文章官网版。