除此之外,近几年来针对银行互联网贷款业务作出规范性要求的各类政策文件(含网传版本)、监管检查整改要求、窗口指导意见等也层出不穷,影响较大的如:
与前述各文件对比,本次征求意见稿内容整体上确如答记者问中所称,适应金融科技发展的趋势,抛弃一刀切的简单监管思路,原则导向为主,坚持审慎包容的监管态度,加强事中事后监管。此外,征求意见稿设置了2年的过渡期,过渡期内新增的互联网贷款业务应符合办法要求,不符合要求的存量业务则须限时整改,因此各相关主体应予以重视、及时自查、对照整改。
一
适用范围
(一)适用主体范围
在适用主体层面,征求意见稿进一步扩大了其所规制的对象范围,除中国境内依法设立的商业银行之外,还涵盖了外国银行分行、消费金融公司、汽车金融公司,要求相关主体参照执行(其中,消费金融公司、汽车金融公司不适用办法中关于个人贷款期限、贷款支付管理的要求)。
在主体资质方面,监管顺应“放管服”改革的精神,逐渐放宽要求,从最初要求具备各类资质,到本次正式征求意见稿,已明确为事后报告制,即业务开展后再行报备。
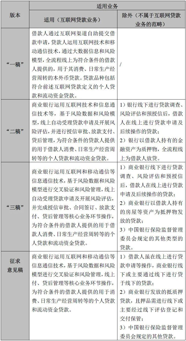
(二)适用业务范围
在适用业务层面,征求意见稿对“互联网贷款”的定义与“三稿”基本一致,均强调线上:(1)自动受理贷款申请及开展风险评估;(2)完成授信审批、合同签订、放款支付、贷后管理等核心业务环节操作。互联网贷款类型包括:个人贷款[1]和流动资金贷款[2]。
值得关注的是,征求意见稿对不属于互联网贷款的除外范围作了更加精准的界定。按照该等界定,即便某贷款产品中的部分环节在线上操作,但如果其授信核心判断仍来源于线下(例如常规的供应链融资等),或者抵质押贷款中其押品的评估登记等手续需要在线下完成(例如房屋抵押贷款等),或者涉及较多线下审查内容(例如固定资产贷款等),也均不能被界定为互联网贷款业务。
二
风险管理
(一)贷款营销
本次征求意见稿针对银行自身或通过合作机构向目标客户推介互联网贷款产品作出如下规定,其中尤其需要注意的是,相较于此前的各版本,征求意见稿中增加了关于“阅读合同”环节的要求:
(二)业务开展地域限制
“二稿”中曾对业务开展地域提出限制性要求,即:地方商业银行开展互联网贷款业务,主要服务当地客户,向外省客户发放的互联网贷款余额不得超过互联网贷款总余额的20%。
而本次征求意见稿与“三稿”一致,未对地方法人银行开展跨区互联网贷款业务设置统一的定量指标进行限制,仅明确了“地方法人银行开展互联网贷款业务,应主要服务于当地客户”的原则,要求审慎开展跨注册地辖区业务(注:在外省(自治区、直辖市)设立分支机构的,对分支机构所在地行政区域内客户开展的业务,不属于跨注册地辖区业务),有效识别和监测跨注册地辖区互联网贷款业务开展情况。就该规定对于不同类型银行的影响程度而言:
(1)大型国有商业银行(中农工建交等)以及无实体经营网点、业务主要在线上开展的互联网银行(网商银行、微众银行等)不受此条限制;
(2)农商行尽管也属于“地方法人银行”,但需要注意的是:银保监会曾于2019年1月4日发布《关于推进农村商业银行坚守定位 强化治理 提升金融服务能力的意见》(银保监办发[2019]5号),其中明确要求农村商业银行“严格审慎开展综合化和跨区域经营,原则上机构不出县(区)、业务不跨县(区)”;
(3)对城商行来说,业务开展地域限制的放松是一个利好消息,但仍需要注意的是:1)跨注册地辖区业务属于预留监管措施的情形之一,即银行业监督管理机构可以根据商业银行的经营管理情况、风险水平和互联网贷款业务开展情况等对商业银行的跨注册地辖区业务提出相关审慎性监管要求;2)不能排除地方监管部门在前述原则的基础上以更加严格的标准对辖内银行提出要求,例如:
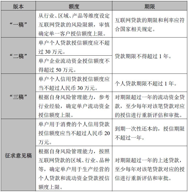
(三)贷款额度、期限要求
本次征求意见稿按照贷款对象和资金用途两个标准对贷款额度作了区分要求:用于消费的个人信用贷款授信额度不超过20万元;用于生产经营的个人贷款和流动资金贷款则未设定明确限额,由银行自主确定。
(四)资金用途管控
关于资金用途,征求意见稿似乎并未如以往监管文件中过于强调不得发放无指定用途的贷款。
同时,在贷款资金用途监测方面,相较于“一稿”、《个人贷款管理暂行办法》、浙江银保监局《关于进一步规范个人消费贷款有关问题的通知》等文件中的严苛要求,征求意见稿较为温和地提出“采取适当方式”,这可能也是在考察了银行实际上很难实现针对此类小额、分散、大量的互联网贷款进行追踪的这一现状的基础上,采取的折中方案。
(五)贷款支付方式
在受托支付方式的适用情形等管理规定上,征求意见稿沿用《个人贷款管理暂行办法》和《流动资金贷款管理暂行办法》中相关规定。
三
合作管理
(一)合作机构
1、合作机构范围
征求意见稿将合作机构定义为:在互联网贷款业务中,与商业银行在营销获客、共同出资发放贷款、支付结算、风险分担、信息科技、逾期清收等方面开展合作的各类机构,包括但不限于银行业金融机构、保险公司等金融机构和小额贷款公司、融资担保公司、电子商务公司、第三方支付机构、信息科技公司等非金融机构。
相较于“三稿”,征求意见稿进一步补充了关于“支付结算”的合作内容,也将“第三方支付机构”纳入合作机构范围。这与当前银行互联网贷款业务的实际开展过程中与第三方支付机构在快捷支付、网关支付、商业委托支付等方面合作颇多的现状也相吻合。此外,本次征求意见稿取消了“三稿”中关于“不得通过合作机构进行贷款支付”的要求,可能也是为配合前述款项的调整以及顺应业务开展现状。
2、对合作机构的管理
在对合作机构的管理层面,征求意见稿要求商业银行:
(二)核心业务开展
征求意见稿中不再提及以往关于“核心业务不得外包”的概念,而是规定“由商业银行独立有效开展”;此前“不得将……委托给第三方合作机构”也转变为“不得将……全权委托合作机构办理/执行”。从表述的变化中,监管关于核心业务不得外包的强硬态度似乎有所弱化。同时也可以看到,征求意见稿对银行风险模型等作了非常细化的规定,从真正提高银行风控能力的角度着手防止银行沦为资金通道,而不再是单纯流于形式地限制其外部合作。
在核心业务的范围界定方面,征求意见稿第8条规定“授信审批、合同签订等核心风控环节应当由商业银行独立有效开展”;同时,在征求意见稿第59条监管评估中,银行业监督管理机构将重点评估银行是否独立掌握授信审批、合同签订、放款支付、贷后管理等核心业务环节。这里所谓“独立有效开展”或“独立掌握”的标准如何,是否根据相关环节属于“核心风控”或“(非核心风控的)核心业务”而有所不同,还有待进一步明确。
(三)共同出资发放贷款
本次征求意见稿取消了一直以来关于“联合贷款”的称谓,代之以“共同出资发放互联网贷款”。当然,主体上仍然要求合作方为“有贷款资质的机构”,同时,也仍然延续了自141号文以来关于“不得以任何形式为无放贷业务资质的合作机构提供资金用于发放贷款,不得与无放贷业务资质的合作机构共同出资发放贷款”的一贯要求。
此前“二稿”中关于联合贷款额度的要求曾引起广泛关注:“单笔联合贷款中,作为客户推荐方的商业银行出资比例不得低于30%;接受推荐客户的银行出资比例不得高于70%。作为客户推荐方的商业银行全部联合贷款余额不得超过互联网贷款余额的50%;接受客户推荐的商业银行全部联合贷款不得超过全部互联网贷款余额的30%。”但本次征求意见稿与“三稿”一样,取消了前述限制,但原则性地提出了以下要求:
(1)按照适度分散的原则审慎选择合作机构,制定因合作机构导致业务中断的应急与恢复预案,避免对单一合作机构过于依赖而产生的风险;
(2)将与合作机构共同出资发放贷款总额按照零售贷款总额或者贷款总额相应比例纳入限额管理;
(3)加强共同出资发放贷款合作机构的集中度风险管理;
(4)对单笔贷款出资比例实行区间管理,与合作方合理分担风险。
这里商业银行与合作机构共同出资发放贷款的出资比例及相关集中度风险,也属于预留监管措施的情形之一,银行业监督管理机构可进一步提出审慎性监管要求。
(四)增信措施
征求意见稿删除了“商业银行不得接受合作机构直接和变相的风险兜底承诺”的要求。但并不能因此而得出无资质的助贷机构可以向银行提供担保的结论,因为征求意见稿仍要求“商业银行不得接受无担保资质和不符合信用保险和保证保险经营资质监管要求的合作机构提供的直接或变相增信服务”。我们理解,删除该条可能仅是因为“合作机构”的范围涵盖了融资担保公司和保险公司。
对于目前实践中较常见的增信合作模式——由外部融资担保公司/保险公司(增信机构)向资金方提供增信措施,但仅作为通道,实质兜底责任仍由合作助贷机构承担,例如:1)银行要求增信机构缴纳保证金,增信机构将保证金缴纳义务转嫁给助贷机构(资金流向上仍通过增信机构的账户再到银行);或者2)由助贷机构向增信机构提供保证/保证金质押等反担保措施。此类模式是否可行,本次征求意见稿未给出明确意见,但从“商业银行与有担保资质和符合信用保险和保证保险经营资质监管要求的合作机构合作时应当充分考虑上述机构的增信能力和集中度风险”这一要求中,可见监管更倾向于融资担保公司/保险公司应实质性承担增信责任而非仅作为通道。
(五)清收合作
征求意见稿将原先催收的表述均调整为清收。内容上,除了“二、三稿”中均一致要求的“不得委托有暴力催收等违法违规记录的第三方机构进行贷款清收”、“商业银行发现合作机构存在暴力催收等违法违规行为的,应当立即终止合作,并将违法违规线索及时移交相关部门”以外,还特别规定:商业银行应明确与第三方机构的权责,应当要求其不得对与贷款无关的第三人进行清收。
(六)其他重点合作事项规范
1、银行融资
原则上银行可以向其合作机构及其关联方融资,除非合作机构及其关联方融资用于放贷。
2、合作机构息费收取
征求意见稿首次明确:保险公司和融资担保公司可以按照相关规定向借款人收取合理费用。
四
消费者权益保护
实践中,互联网贷款业务开展过程中涉及侵害金融消费者权益的核心问题包括信息披露不充分、数据保护不到位、清收管理不规范等,对此,征求意见稿在多个条款中均体现了保护消费者权益的要求。
除了要求商业银行应当建立健全借款人权益保护机制、完善消费者权益保护内部考核体系、构建安全有效的业务咨询和投诉处理渠道、将消费者保护要求嵌入互联网贷款业务全流程管理体系,以及要求商业银行加强对清收合作的管理以外,征求意见稿还在数据安全以及信息披露等方面进一步提高对消费者权益保护的力度。
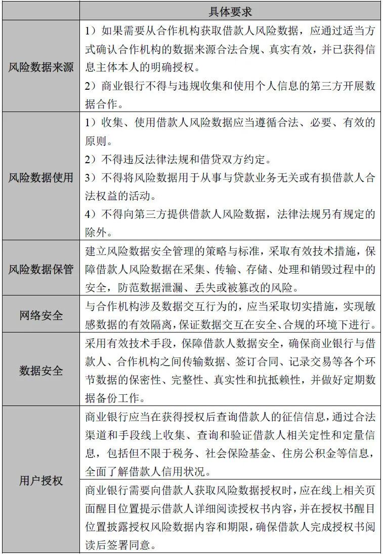
(一)数据安全
(二)信息披露
[注]
[1] 根据《个人贷款管理暂行办法》,“个人贷款”,指贷款人向符合条件的自然人发放的用于个人消费、生产经营等用途的本外币贷款。
[2] 根据《流动资金贷款管理暂行办法》,“流动资金贷款”,指贷款人向企(事)业法人或国家规定可以作为借款人的其他组织发放的用于借款人日常生产经营周转的本外币贷款。
附件 扫描二维码可查看《商业银行互联网贷款管理办法》 | |
The End
作者简介
刘新宇 律师
上海办公室 合伙人
业务领域:资产证券化与金融产品, 收购兼并, 诉讼仲裁
张倩文 律师
上海办公室 金融部
作者往期文章推荐:
《第一时间 | <上海市地方金融监督管理条例>十大重点内容细数+组织经营要求逐条解读》
《解读<上海金融法院关于证券纠纷代表人诉讼机制的规定(试行)>》
《新版App收集使用个人信息自评估指南(征求意见稿)逐条对比解读(下)》
《新版App收集使用个人信息自评估指南(征求意见稿)逐条对比解读(中)》
《新版App收集使用个人信息自评估指南(征求意见稿)逐条对比解读(上)》
《第一时间 | <个人信息安全规范>最新正式稿,你想知道的都在这里》
《第一时间 | <App违法违规收集使用个人信息行为认定方法>逐条对比解读》
《敲黑板 !<网络安全漏洞管理规定(征求意见稿)>逐条解读》
特别声明:
以上所刊登的文章仅代表作者本人观点,不代表北京市中伦律师事务所或其律师出具的任何形式之法律意见或建议。
如需转载或引用该等文章的任何内容,请私信沟通授权事宜,并于转载时在文章开头处注明来源于公众号“中伦视界”及作者姓名。未经本所书面授权,不得转载或使用该等文章中的任何内容,含图片、影像等视听资料。如您有意就相关议题进一步交流或探讨,欢迎与本所联系。
点击“阅读原文”,可查阅该专业文章官网版。