作者:张曙光 徐婕 王晖 李倩 毛心仪 张雨朦 孙紫瑞
非法集资的行政规制及《条例》出台经过
1998年7月,国务院颁布《非法金融机构和非法金融业务活动取缔办法》(以下简称《取缔办法》),要求取缔非法集资等非法金融业务活动,并规定以中国人民银行为主导的工作机制、取缔程序、债权债务清理清退等内容。
2007年1月,国务院发布《关于同意建立处置非法集资部际联席会议制度的批复》(国函〔2007〕4号,以下简称《联席会议制度批复》),同意建立由银监会牵头的处置非法集资部际联席会议制度,并明确了处置非法集资部际联席会议(以下简称“联席会议”)的主要职责、会议成员、工作规则、工作要求以及工作机制。
2007年7月,国务院办公厅印发《关于依法惩处非法集资有关问题的通知》(国办发明电〔2007〕34号),要求省级人民政府加快建立健全本地区依法惩处非法集资的工作机制和工作制度,行业主管、监管部门要做好本行业的监测预警工作,推动建立“疏堵并举、防治结合”的综合治理长效机制。
2016年2月,国务院公布《关于进一步做好防范和处置非法集资工作的意见》(国发〔2015〕59号,以下简称“59号文”),提出省级政府是防范和处置非法集资的第一责任人,地方各级政府要有效落实属地管理职责,各行业主管、监管部门要加强日常监管,对联席会议工作机制进行了完善,规定跨省案件统一指挥协调、统一办案要求、统一资产处置、分别侦查诉讼、分别落实维稳的工作原则,并提出要进一步健全完善处置非法集资相关法律规定。
2017年8月,原国务院法制办公室经多次征求各地各有关部门意见,公布了《处置非法集资条例(征求意见稿)》(以下简称《征求意见稿》),并向全社会征求意见。
2018年,国务院将《处置非法集资条例》列入2018年立法计划。
2020年12月,国务院常务会议正式通过《防范和处置非法集资条例》。2021年1月26日,李克强总理签署第737号国务院令,公布《条例》。2021年2月10日,国务院正式对外公布《条例》。
《条例》出台的重要意义
(一)为非法集资的行政处置提供明确的法律依据
《取缔办法》颁布于1998年,缺乏关于行政调查和处置手段的详细规定,其关于取缔非法金融业务活动工作机制的规定已难以适应当前非法集资案件的处置工作。虽然《联席会议制度批复》、59号文等国务院文件规定了非法集资的行政处置工作机制与职责等内容,但是由于该等文件不属于行政法规,使得行政机关防范和处置非法集资的法律依据不足。
《条例》作为行政法规,吸收、整合以往关于非法集资防范与处置工作的规定,为行政机关防范和处置非法集资提供了法律依据,将防范和处置非法集资工作纳入法治化轨道,对于赋权地方政府、强化行政处置、形成工作合力意义重大。
(二)使非法集资行政处置工作更具可操作性
《条例》对非法集资工作机制和职责、市场主体登记管理、广告和互联网信息管理、非法集资监测预警、行政调查和处置措施、资金清退、法律责任等内容做出了完整详细规定,解决了行政处置实务中的棘手问题,理顺了相关法律关系和法律责任,使行政机关防范和处置非法集资的工作更具可操作性。
(三)有助于建立多层次的非法集资处置体系,加强处置力度
在过去,对于非法集资的法律规制,一直以刑事打击为主。最高院、最高检和公安部在办理非法集资刑事案件方面,出台了大量的司法解释、指导意见,形成了较为完善的司法处置体系。[1]但是由于近年来,非法集资的手段不断翻新,非法集资案件频繁高发,使得以事后处置为主的司法处置体系面临处置力度不足的问题。《条例》强化相关职能部门对市场主体登记、广告和互联网信息的管理,规定非法集资监测预警机制,以及明确规定行政调查和处置手段,有利于从源头上治理非法集资,使行政处置与司法处置并举并重,有机衔接,加大非法集资的处置力度,切实守护好人民群众的合法财产利益,维护社会稳定。
《条例》八大重点内容盘点
相较于2017年的《征求意见稿》,《条例》有以下八大内容需要重点关注:
(一)明确了非法集资的定义和常见表现形式
《条例》明确了构成非法集资需满足的三要件:一是“未经国务院金融管理部门依法许可或者违反国家金融管理规定”,即非法性;二是“许诺还本付息或者给予其他投资回报”,即利诱性;三是“向不特定对象吸收资金”,即社会性。具体如下:
点击图片查看大图
《条例》进一步明确和限定了非法集资行为的范围,指出非法集资应当是未经国务院金融管理部门(即中国人民银行、国务院金融监督管理机构和国务院外汇管理部门)依法许可或者违反国家金融管理规定的行为,而非不加限制的未经任何部门许可或违反任何管理规定。另外,非法集资仅限于向不特定对象吸收资金,不包括向超过规定人数的特定对象吸收资金。同时,与最高人民法院《关于审理非法集资刑事案件具体应用法律若干问题的解释》(法释〔2010〕18号)的内容比较,《条例》未将“公开宣传”列为非法集资的构成要件,这主要是考虑对非法集资的行政规制要坚持“打早打小”的原则,以利于尽早发现和处置非法集资活动。
在涉嫌非法集资的常见行为表现方面,《条例》紧扣非法集资的三要件对《征求意见稿》内容进行完善,修改相应表述。例如:将《征求意见稿》第十五条中的第(三)、(五)合并为一项,表明非法集资应同时满足“非法性”“利诱性”“社会性”的条件;增加了发行或转让债权作为非法集资的常见行为之一。针对非法集资中存在的不少以合法形式掩盖非法目的的情形,需要贯彻“透过现象看本质”的认定思路。该规定有利于地方政府及时调查认定和依法查处非法集资行为,也便于公众尽早识别、自觉远离、积极举报非法集资行为。
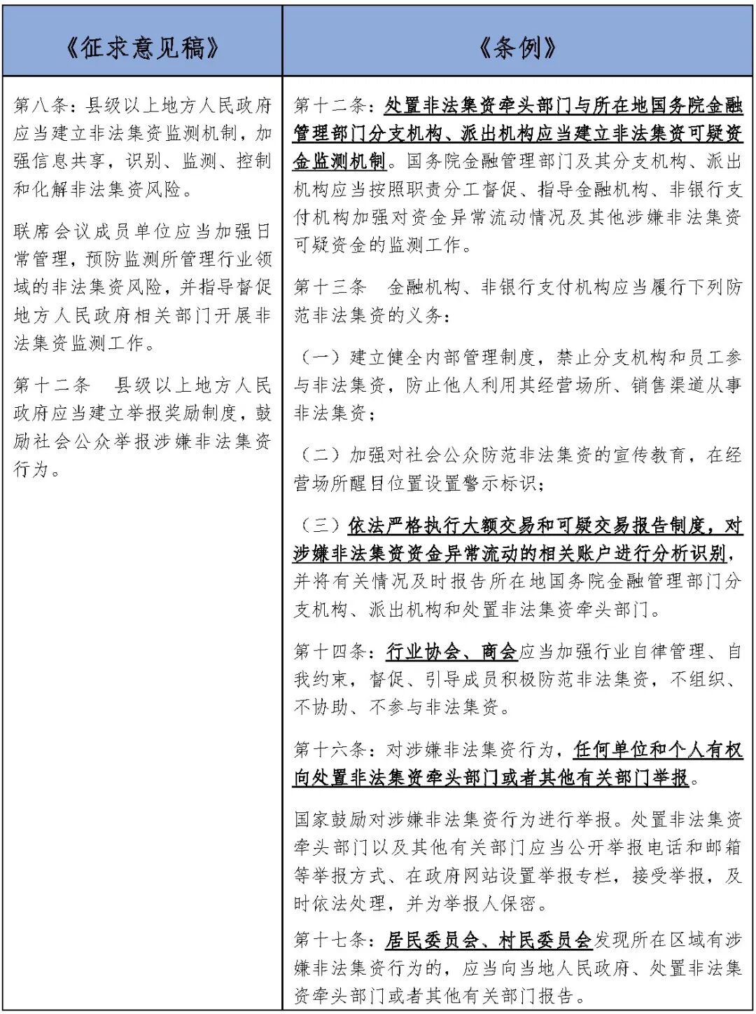
(二)建立了防范和处置非法集资的工作机制
《条例》在59号文和《征求意见稿》的基础上,进一步明确了防范和处置非法集资工作机制,以及地方各级人民政府、行业主管、监管部门和市场主体等各方面的职责和义务,具体如下:
点击图片查看大图
《条例》细化了各级人民政府在防范和处置非法集资工作中的职责,同时明确了行业主管部门、监管部门的职责。防范和处置主体的广泛性也恰好契合了《条例》第四条所规定的“国家禁止任何形式的非法集资,对非法集资坚持防范为主、打早打小、综合治理、稳妥处置的原则”。
(三)明确市场监管部门对企业名称等的管理要求
金融行业是特许行业,一般市场主体未经许可一律不得从事或者变相从事法定金融业务。《条例》充分总结吸收各方面经验做法,明确除法律、行政法规和国家另有规定外,企业、个体工商户名称和经营范围不得包含特定字样或内容,具体如下:
点击图片查看大图
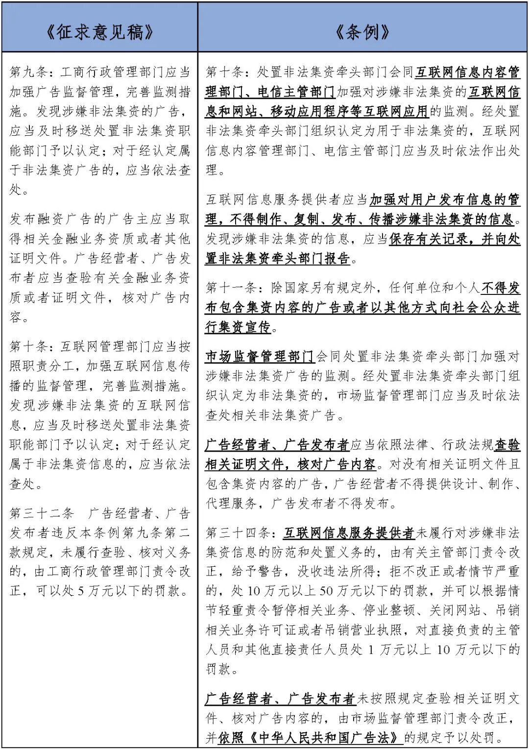
(四)加强对涉嫌非法集资的互联网信息、应用以及广告的监管
社会性或公众性是非法集资行为的特征之一。随着互联网和现代广告媒介的发展,通过互联网和广告传播非法集资信息,是非法集资风险扩散、蔓延的重要渠道。为有效切断非法集资信息传播链条,《条例》要求互联网信息服务提供者加强对用户发布信息的管理,不得制作、复制、发布、传播涉嫌非法集资的信息;要求广告经营者、广告发布者应当查验相关证明文件,核对广告内容,违反相关规定应承担相应法律责任;并要求相关部门加强监测,及时依法查处涉嫌非法集资的互联网信息内容或广告,具体如下:
点击图片查看大图
(五)完善对非法集资的监测预警
近年来,各地各部门依托信息化技术、网格化管理和基层群众自治力量,不断提升监测预警能力。国家非法集资监测预警平台已上线运行,绝大部分省份已采用技术手段开展大数据监测预警,线下群防群治深入推进。基于上述实践,《条例》构建了立体化、社会化、信息化的监测预警体系,具体如下:
点击图片查看大图
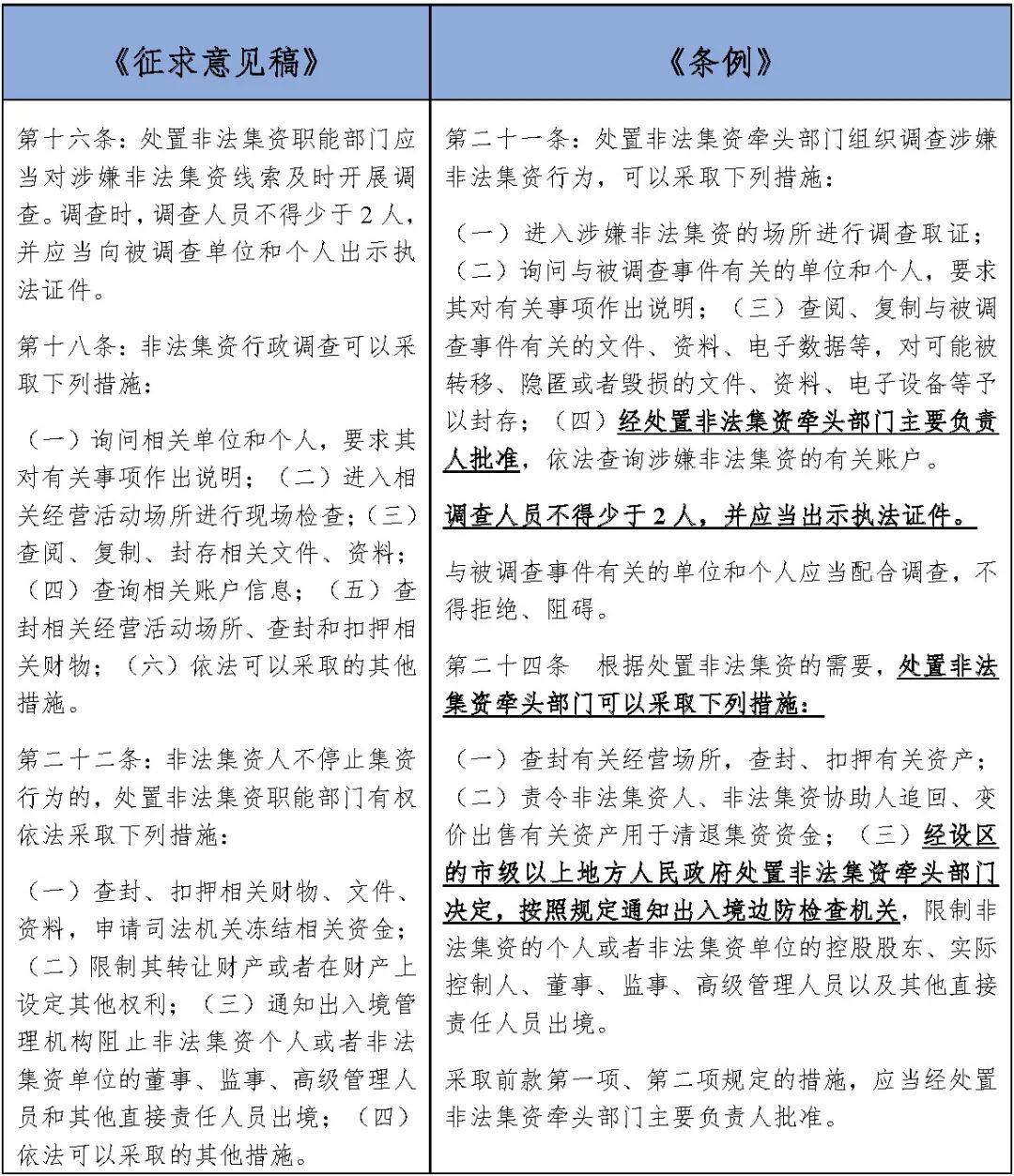
(六)规范了行政调查、处置措施的实施程序
为及时有效处置非法集资,《条例》明确赋予处置非法集资牵头部门组织调查、处置涉嫌非法集资行为的相关职权,具体如下:
点击图片查看大图
相较于《征求意见稿》,《条例》进一步细化了涉嫌非法集资行为行政调查、处置措施的程序规定,明确了采取现场调查、查询有关账户、限制有关人员出境等调查、处置措施的操作细则。
在以往的司法实践中,涉案财物由谁负责变价存在一定争议。如《关于办理非法集资刑事案件适用法律若干问题的意见》规定,查封、扣押、冻结的易贬值及保管、养护成本较高的涉案财物,可以在诉讼终结前依照有关规定变卖、拍卖,并未明确规定变卖、拍卖的主体。而《条例》则明确:根据处置非法集资的需要,可以责令非法集资人、非法集资协助人追回、变价出售有关资产用于清退集资资金,即资产变价的主体是非法集资人、非法集资协助人。
需要特别注意的是,根据2021年3月1日起生效的《最高人民法院关于适用<中华人民共和国刑事诉讼法>的解释》第七十五条的规定:行政机关在行政执法和查办案件过程中收集的物证、书证、视听资料、电子数据等证据材料,经法庭查证属实,且收集程序符合有关法律、行政法规规定的,可以作为定案的根据。根据法律、行政法规规定行使国家行政管理职权的组织,在行政执法和查办案件过程中收集的证据材料,视为行政机关收集的证据材料。据此,处置非法集资牵头部门组织调查所得到的证据材料,可以不经过刑事办案机关的二次转化,直接用于刑事案件的审理当中。
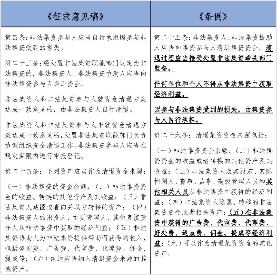
(七)完善了非法集资清退程序及资金来源等规定
《条例》坚持最大限度保护人民群众合法权益,明确非法集资人、非法集资协助人应当向集资参与人清退资金,具体如下:
点击图片查看大图
以往的规定虽然也提出了非法集资参与人自行承担集资损失的观点,[2]但《条例》却是第一次以行政法规的形式,非常明确地规定“因参与非法集资受到的损失,由集资参与人自行承担”。在以往,由于对集资参与人法律地位的定位模糊,再加上有部分公民法律意识淡漠、法律知识欠缺,往往会出现一旦发生非法集资的群体性事件,集资参与人便要求政府兜底的情况。《条例》旗帜鲜明地提出“集资参与人损失自负”的观点,这说明我国的整体社会和经济环境越来越健康,公民的法律意识也越来越强,我国政府有信心、有能力要求公民依法承担自己应负的责任。
《条例》修改了有关非法集资人和非法集资参与人未就资金清退方案达成一致意见时,处置非法集资职能部门负责协调组织资金清退工作的规定,明确不论是否就资金清退方案达成一致,资金清退主体均为非法集资人、非法集资协助人,清退过程应当接受处置非法集资牵头部门监督。
《条例》关于清退时间并未作出规定,结合《中华人民共和国刑法》(2020修正)第176条“在提起公诉前积极退赃退赔,减少损害结果发生的,可以从轻或者减轻处罚”的规定,为争取从轻或减轻处罚,非法集资人、非法集资协助人应争取在检察机关提起公诉前积极退赃退赔。
《条例》细化了清退集资资金的来源,正式明确了广告费、代言费等属于清退集资资金的来源。特别删除了《征求意见稿》第二十四条第(五)项中“非法集资协助人为非法集资提供帮助而获得的收入”的限定性表述,并规定兜底条款“可以作为清退集资资金的其他资产”,实际扩大了非法集资清退资金的来源。该规定鲜明地体现出处置非法集资过程中追求法律效果、社会效果和政治效果这“三个效果”之辩证统一关系,表现出对非法集资坚持“稳妥处置”的原则。
(八)加大对非法集资相关责任主体的惩处力度
《条例》以集资金额和违法所得作为处罚根据,加大对非法集资相关责任主体的惩处力度,形成对相关方的有力震慑,具体如下:
点击图片查看大图
结语
总体而言,《条例》涉及非法集资行为的认定、防范和处置非法集资的工作机制、预防监测、行政调查、行政处置、法律责任等内容,它不仅是各级政府及相关部门依法开展和有效落实防范和处置非法集资工作的法律依据,也是保护社会公众合法权益和守护其“钱袋子”的利剑,在切实守护好人民群众的合法财产和维护社会稳定方面具有重要的里程碑意义。《条例》的出台,标志着我国更有信心按照法治方法进行国家治理,将为用法治手段解决社会治理问题提供良好的示范。
[注]
[1] 例如:2014年3月25日,最高人民法院、最高人民检察院、公安部公布《关于办理非法集资刑事案件适用法律若干问题的意见》、2019年1月30日,最高人民法院、最高人民检察院、公安部印发《关于办理非法集资刑事案件若干问题的意见》的通知等。
[2] 国务院办公厅转发《中国人民银行整顿乱集资乱批设金融机构和乱办金融业务实施方案的通知》(国办发〔1998〕126号)规定:因参与乱集资受到的损失,由参与者自行负责。《取缔办法》规定:因参与非法金融业务活动受到的损失,由参与者自行承担。
The End
作者简介
张曙光 律师
武汉办公室 合伙人
业务领域:诉讼仲裁, 资本市场/证券, 破产与重组, 科技、电信与互联网
徐婕 律师
武汉办公室
非权益合伙人
业务领域:诉讼仲裁, 资本市场/证券, 银行与金融
王晖 律师
武汉办公室
非权益合伙人
业务领域:诉讼仲裁, 公司/外商直接投资, 破产与重组
李倩 律师
武汉办公室 争议解决部
毛心仪 律师
武汉办公室 争议解决部
张雨朦 律师
武汉办公室 争议解决部
孙紫瑞
武汉办公室 争议解决部
作者往期文章推荐:
特别声明:
以上所刊登的文章仅代表作者本人观点,不代表北京市中伦律师事务所或其律师出具的任何形式之法律意见或建议。
如需转载或引用该等文章的任何内容,请私信沟通授权事宜,并于转载时在文章开头处注明来源于公众号“中伦视界”及作者姓名。未经本所书面授权,不得转载或使用该等文章中的任何内容,含图片、影像等视听资料。如您有意就相关议题进一步交流或探讨,欢迎与本所联系。
点击“阅读原文”,可查阅该专业文章官网版。