2020年,注定是不平凡的一年,在全球抗疫导致的世界经济寒冬中,中国率先控制疫情、率先复工复产、率先实现经济破冰,GDP、投资、外贸、消费等主要经济指标增速相继转正,成为全球唯一实现经济正增长的主要经济体[1]。反垄断,作为市场经济体制公平竞争得以发展的基石,在促进经济高速发展过程中,羽翼愈渐锋芒。国家市场监管总局反垄断局(以下简称“反垄断局”)及各省反垄断执法机构,更是在共克时艰的同时,在这场完善全球化竞争治理的浪潮中,取得了傲人业绩,成功为中国经济健康、公平、高质量的发展保驾护航。
本文拟通过简要回顾2020年反垄断领域的立法和反垄断局的执法方面的动向,一方面,为各企业了解反垄断领域发展情况作为参考,另一方面,为各企业比照立法颁布的各类文件和执法的重点方向,提高反垄断合规意识,加强反垄断合规风险控制举措。
一、2020年反垄断领域的立法及规范性文件大事记
2020年,反垄断领域的立法可谓是高产的一年,不仅在《反垄断法》实施12年之际首次出台了《<反垄断法>修订草案》征求意见稿,还在颁布《经营者反垄断合规指南》的基础上,针对具体行业出台了特定的反垄断指南,并相应结合了数字经济等新兴市场的特点。各地方反垄断执法机构亦同样高产,继浙江省和上海市之后,在2020年相继出台了企业反垄断合规指引文件,供各企业学习和遵守。本文按照相关文件的具体生效/发布时间,相应总结了2020年反垄断领域的立法及规范性文件大事记:
点击图片查看大图
反垄断局在2020年尾声,更是首次发布和出版了中英文版《中国反垄断执法年度报告(2019)》,总结了2019年反垄断执法部门的执法成效、各行业的执法综述,介绍了各地方的执法机构设置,总结了各地方执法机构工作,并全景式展现了在竞争政策、法制建设、国际合作、竞争倡导等方面的进展和成就,可谓是“市场监管总局加强和改进反垄断执法,切实提高反垄断执法透明度的一项重要举措。有利于保障人民群众对反垄断执法的知情权和监督权,推动严格规范公正文明执法;有利于维护政府公信力,营造更加公开透明、规范有序、公平高效的法治环境;还有利于强化竞争宣传倡导,进一步扩大反垄断工作社会影响力,提升全社会的公平竞争意识” [2]。此外,反垄断局还编印了《“一带一路”沿线国家反垄断法律法规汇编》[3]。
二、2020年经营者集中反垄断执法大事记[4]
2020年,反垄断局就经营者集中案件立案481件,审结473件,立案和审结的数量分别增长5%和1.7%[5]。从首次递交申报到立案的时间(包括申报方补充材料时间)平均为17.52个自然日,立案到审结的时间(包括附加限制性条件案件)平均为24.20个自然日,相较于2019年分别缩短了27%和14.5%[6]。
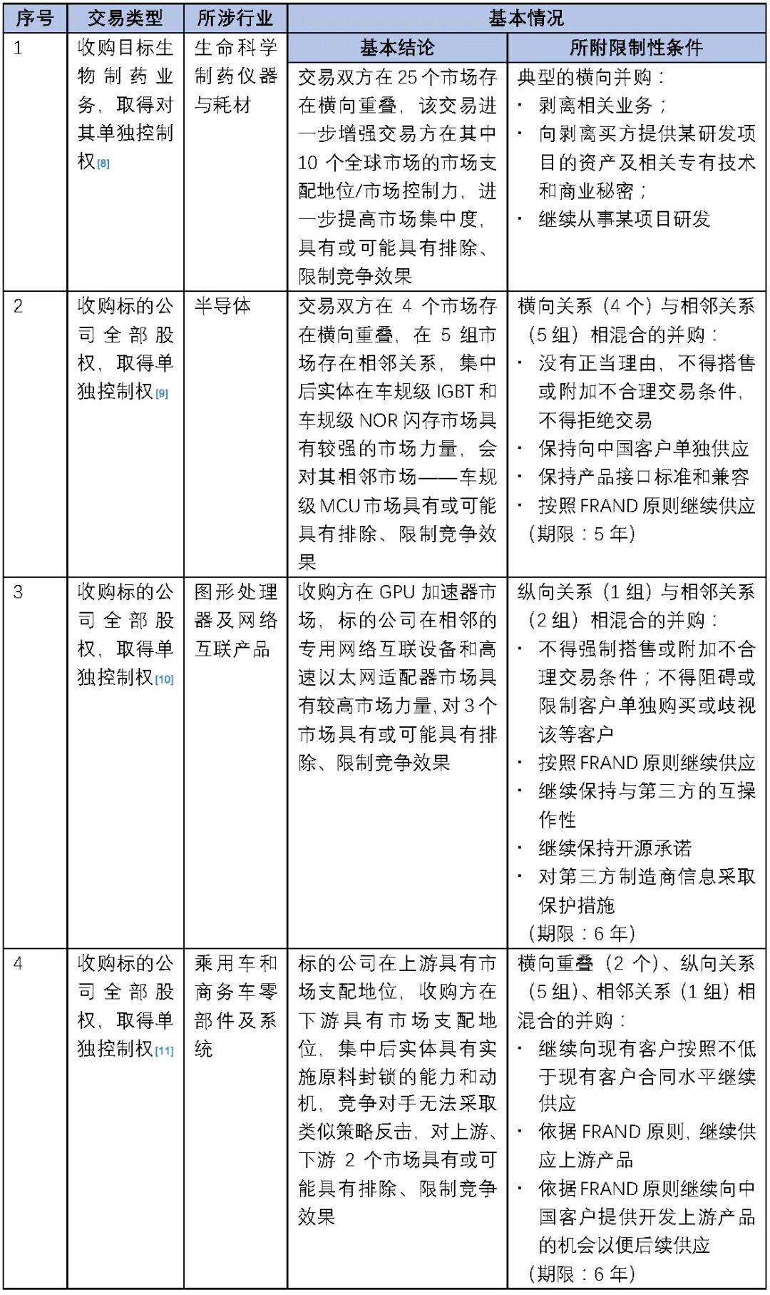
反垄断局附条件批准了4起经营者集中案件,解除了1起经营者集中限制性条件,基本与过去几年附加限制性条件批准的集中案件数量持平[7]。
反垄断局对13起未依法申报违法实施经营者集中案件予以行政处罚,合计处罚金额共计580万元,相较于2019年,减少了5起,合计处罚金额减少145万元。但反垄断局于2020年年底对3起涉及VIE结构的违法实施集中案件予以顶格处罚,相比2019年平均30-40万元的罚款,处罚力度有所提升,表明了反垄断局对于强化法律威慑力、规范各类经营者,尤其是平台经营者的决心。
该18起案件具体情况如下:
1. 附加限制性条件批准
点击图片查看大图
2. 解除附加限制性条件
点击图片查看大图
3. 未依法申报违法实施经营者集中
点击图片查看大图
可见,上表所涉行业及所涉主体广泛,经营者集中作为反垄断执法重要的事前监管手段,防止各经营者通过交易扭曲市场竞争结构,排除、限制市场竞争,并通过后续监督所附限制性条件的执行情况、查处违法实施集中的案件,以确保反垄断法律制度的有效执行。
此外,《<反垄断法>修订草案(征求意见稿)》拟将大幅提高对违法实施经营者集中的处罚力度,拟由顶格50万元人民币提高至所涉经营者上一年度销售额10%,包括未依法申报、未经批准提前实施集中、违反附加限制性条件或禁止集中决定的违法行为,将面临反垄断违法成本的大幅增加。
三、2020年垄断协议与滥用市场支配地位案件反垄断执法大事记[13]
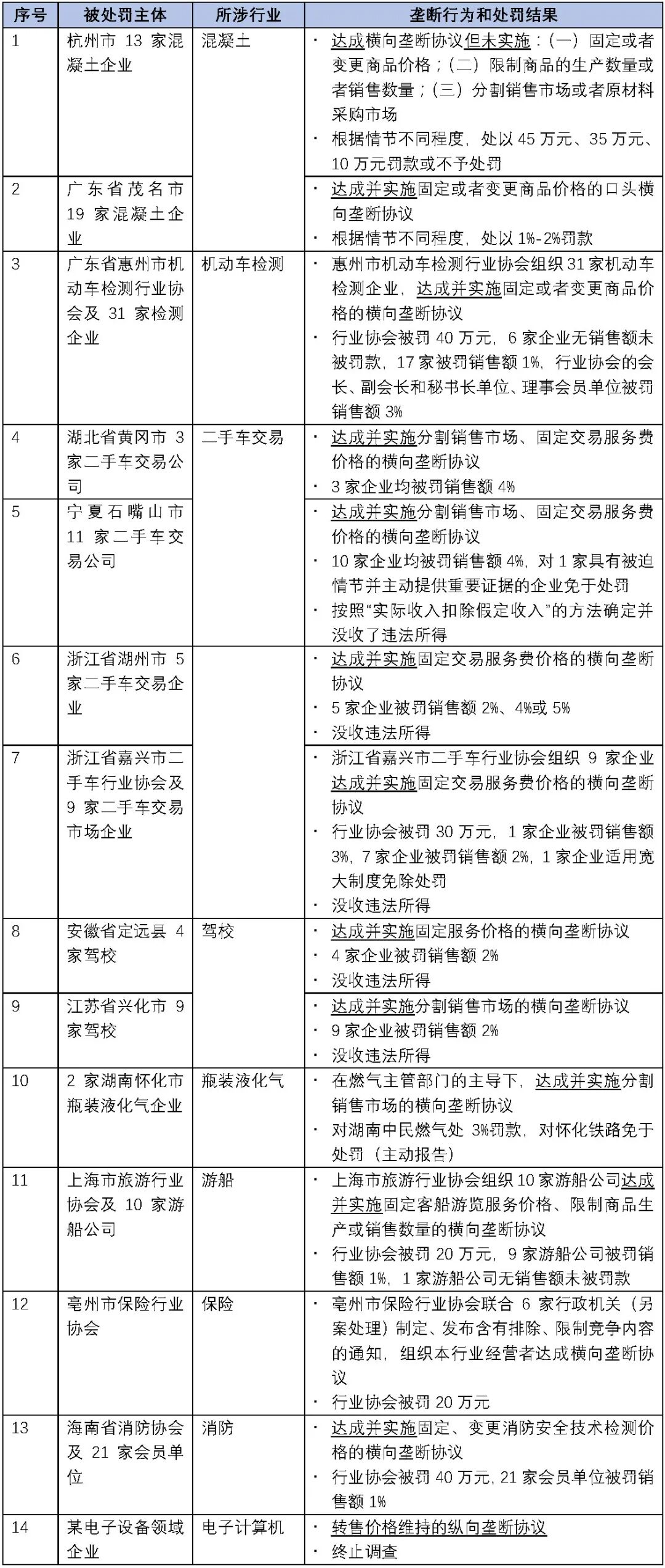
2020年,反垄断局及各地方反垄断执法机构共办结垄断案件108件,罚没金额3.91亿元[14]。本文将反垄断局在其官网上公布的2020年查处的垄断协议和滥用市场支配地位行政处罚案件统计如下表所示:
1. 垄断协议案件
反垄断局在其官网上公布了13起垄断协议行政处罚案件,1起终止调查案件,基本情况如下表所示:
点击图片查看大图
由上表可以看出,除1起终止调查涉及纵向垄断协议外,反垄断局2020年公布的13起查处的垄断协议案件中,均为横向垄断协议。其中,11起涉及经营者之间固定或变更商品价格的情形,可见横向价格垄断协议仍一贯作为反垄断执法部门的执法重点。此外,《<反垄断法>修订草案(征求意见稿)》拟大幅提高对行业协会的处罚力度,由原来顶格50万元处罚提高到500万元,上述13起案件中,有5起涉及行业协会组织经营者达成垄断协议被予以处罚的,可见反垄断执法部门拟规范行业协会的执法决心。对于达成但未实施的垄断协议,以及对于上一年度没有销售额的经营者而言,《<反垄断法>修订草案(征求意见稿)》亦拟大幅提高相应处罚力度,均拟做出顶格5000万元的罚款。
从上表中列明的各案件所涉行业而言,反垄断执法部门继续延续了其重点关注、严肃查处民生领域垄断协议的执法风向,对例如混凝土、二手车、驾校、保险、消防等民生领域的垄断联盟予以处罚,保护广大消费者的切身利益。
2. 滥用市场支配地位案件
反垄断局在其官网上公布了7起滥用市场支配地位行政处罚案件,公布了1起终止调查案件,基本情况如下表所示:
点击图片查看大图
与查处垄断协议类似,反垄断执法部门继续延续了其重点关注、严肃查处民生领域和公用事业滥用市场支配地位的执法风向,对例如原料药、天然气、自来水、殡葬等民生领域的龙头企业的滥用行为予以处罚,保护广大消费者的切身利益,回应社会关切的重点问题。
此外,反垄断执法部门更是加大了对拒绝和阻碍执法机构行政调查行为的处罚力度,详情请参见“反垄断执法机构日渐重视并将严惩拒绝和阻碍调查的行为”一文。
结语
中共中央办公厅、国务院办公厅在2021年1月31日印发的《建设高标准市场体系行政方案》中,再一次强调:“加强和改进反垄断与反不正当竞争执法。坚决反对垄断和不正当竞争行为。制定原料药等专项领域反垄断指南、豁免制度适用指南,出台实施企业境外反垄断合规指引。推动完善平台企业垄断认定、数据收集使用管理、消费者权益保护等方面的法律规范。加强平台经济、共享经济等新业态领域反垄断和反不正当竞争规制。完善涉企收费目录清单制度,严厉查处涉企违规收费行为”[15]。
这是在继中央经济工作会议将“强化反垄断和防止资本无序扩张”作为2021年经济工作的重点任务之一,和中央政法工作会议强调“要加强反垄断和反不正当竞争执法司法、平等保护各类市场主体合法权益”之后的又一“重弹”,反垄断法的修订也已经纳入了全国人大常委会2021年度立法工作计划。可见,反垄断领域立法和反垄断执法机构的执法已深深植入经济社会和市场体系发展的重心,愈发为社会各界所重点关注。反垄断立法和执法作为保护市场公平竞争、推动经济高质量发展、保护消费者利益的重要手段,在2020年圆满取得了一项项里程碑。2021年,让我们共同期待和见证反垄断领域的强劲稳健的发展。
[注]
[1] https://finance.sina.com.cn/china/gncj/2020-12-28/doc-iiznctke8866325.shtml
[2]《中国反垄断执法年度报告(2019)》
[3] 反垄断局2020年反垄断工作综述,http://www.samr.gov.cn/xw/zj/202102/t20210205_325918.html
[4] 考虑到利益冲突因素,本文中相关企业名称或交易描述已略去。
[5]《中国反垄断执法年度报告(2019)》
[6] 该数据是根据反垄断局在《中国反垄断执法年度报告(2019)》中公布的2019年的审查时间,结合其公布的2020年反垄断工作综述(http://www.samr.gov.cn/xw/zj/202102/t20210205_325918.html)中提及的审查时间相应缩短的百分比,计算得出。
[7] 2019年,附加限制性条件批准经营者集中案件5件,解除限制性条件2件。
[8] http://www.samr.gov.cn/fldj/tzgg/ftjpz/202002/t20200228_312297.html
[9] http://www.samr.gov.cn/fldj/tzgg/ftjpz/202004/t20200408_313950.html
[10] http://www.samr.gov.cn/fldj/tzgg/ftjpz/202004/t20200416_314327.html
[11] http://www.samr.gov.cn/fldj/tzgg/ftjpz/202005/t20200515_315255.html
[12] http://www.samr.gov.cn/fldj/tzgg/ftjpz/202004/t20200424_314597.html
[13] 考虑到利益冲突因素,本文中相关企业名称或交易描述已略去。
[14] 反垄断局2020年反垄断工作综述,http://www.samr.gov.cn/xw/zj/202102/t20210205_325918.html。该部分案件数量和罚款金额可能已经包含了本文第二部分所述的未依法申报违法实施经营者集中案件。
[15]《建设高标准市场体系行政方案》,http://www.gov.cn/zhengce/2021-01/31/content_5583936.htm
The End
作者简介
薛熠 律师
北京办公室 合伙人
业务领域:反垄断与竞争法, 收购兼并, 合规/政府监管
杨壹凯 律师
北京办公室 公司部
作者往期文章推荐:
《科技巨头反垄断浪潮激荡全球,中国互联网企业如何破浪前行?》
《“损害竞争即得禁止?”——浅议经营者集中效率抗辩的适用(下)》
《“损害竞争即得禁止?”——浅议经营者集中效率抗辩的适用(上)》
《“Compliance matters” —— 简评反垄断合规指南》
《新基建主题系列——大数据从何而来,涉足大数据业务需留意的网络爬虫技术合规风险》
《新基建主题系列——人工智能之间达成“垄断协议”?算法合谋的反垄断法律风险分析》
《“说不清”的不公平高价:以中国反垄断执法实践为基础的观察与思考》
《简评“注射用葡萄糖酸钙原料药垄断案”——反垄断监管抽丝剥茧,抗拒执法代价高昂》
《免费数字产品市场上的竞争问题有加无已——欧盟谷歌安卓反垄断案件再追踪》
《战“疫”|疫情期间企业如何避免踏入“哄抬物价”的违法雷区(下)》
特别声明:
以上所刊登的文章仅代表作者本人观点,不代表北京市中伦律师事务所或其律师出具的任何形式之法律意见或建议。
如需转载或引用该等文章的任何内容,请私信沟通授权事宜,并于转载时在文章开头处注明来源于公众号“中伦视界”及作者姓名。未经本所书面授权,不得转载或使用该等文章中的任何内容,含图片、影像等视听资料。如您有意就相关议题进一步交流或探讨,欢迎与本所联系。
点击“阅读原文”,可查阅该专业文章官网版。