作者:
余昕刚 李瑞 侯彰慧 贾申
吴亦维 余乐 许聿宁
一
2021年互联网平台监管立法和执法动态盘点
新年伊始,回顾2021,针对互联网平台企业的立法和执法行动明显增多,力度和频率显著增加,对互联网平台企业的全面合规要求凸显。2021年4月13日,国家市场监管总局会同国家网信办和税务总局要求34家互联网平台企业自查整改[1],执法重点从反垄断合规延伸到不正当竞争、消费者保护、价格行为、知识产权保护、数据保护、税务等日常经营行为中可能涉及到的方方面面。同一时期,中央各部门还针对部分重点行业(例如交通运输行业[2]、“共享消费”领域[3]等)中的新业态平台公司进行联合约谈或召开行政指导会。10月29日,国家市场监管总局在总结前期执法经验的基础上,发布了《互联网平台分类分级指南(征求意见稿)》和《互联网平台落实主体责任指南(征求意见稿)》,将互联网平台按体量划分为三等级、按功能划分为六大类,对于超级平台提出了包括开放生态、数据管理、风险防控、内部治理等多方面的合规要求。
反垄断方面,2020年12月11日,中共中央政治局会议首次提出“强化反垄断和防止资本无序扩张”,并在随后的中央经济工作会上再度重申,引起市场高度关注。2021年2月7日,《国务院反垄断委员会关于平台经济领域的反垄断指南》(《平台反垄断指南》)正式发布,明确了对平台经济开展反垄断监管的原则;数十个互联网领域的投资并购交易因未依法进行反垄断申报而被查处;国家市场监管总局于4月10日和10月8日分别对两家互联网平台公司的“二选一”行为开出182亿元和34亿元的巨额罚单。
数据安全方面,伴随着《网络安全法》《数据安全法》和《个人信息保护法》逐一落地实施,国家对网络安全和数据安全加大集中整治力度,为互联网公司切实加强个人信息保护、重视网络数据安全敲响了警钟。7月10日,国家网信办下架多款交通出行领域移动应用,随后会同多个政府部门对涉事企业联合开展网络安全审查;11月14日,国家网信办公布《网络数据安全管理条例(征求意见稿)》,对网络数据安全管理进行了全面、缜密的规范。
广告内容方面,虽有2016年颁布并实施的《互联网广告管理暂行办法》珠玉在前,面对互联网广告在广告形式、经营模式、投放方式等方面的发展变化,市场监管总局于2021年11月26日颁布的《互联网广告管理办法(征求意见稿)》,进一步回应新媒体、自媒体时代下互联网广告所具有的多样性、多元性和广泛性。
综上立法和执法动态,当前和未来互联网平台领域的执法呈现出多部门联动、多法律领域并重的趋势,互联网平台企业的大合规时代已经到来。本文将对互联网企业重点合规领域进行概要梳理,并对互联网企业的合规体系建设提出初步建议。
二
互联网平台合规重点领域义务清单
根据笔者协助互联网平台企业进行合规整改的经验,针对互联网平台,监管部门关注的合规领域可概括为七大方面,分别是反垄断合规、个人信息保护和数据安全、反不正当竞争、广告合规、产品质量和消费者权益保护、价格行为规范和知识产权保护,具体介绍如下。
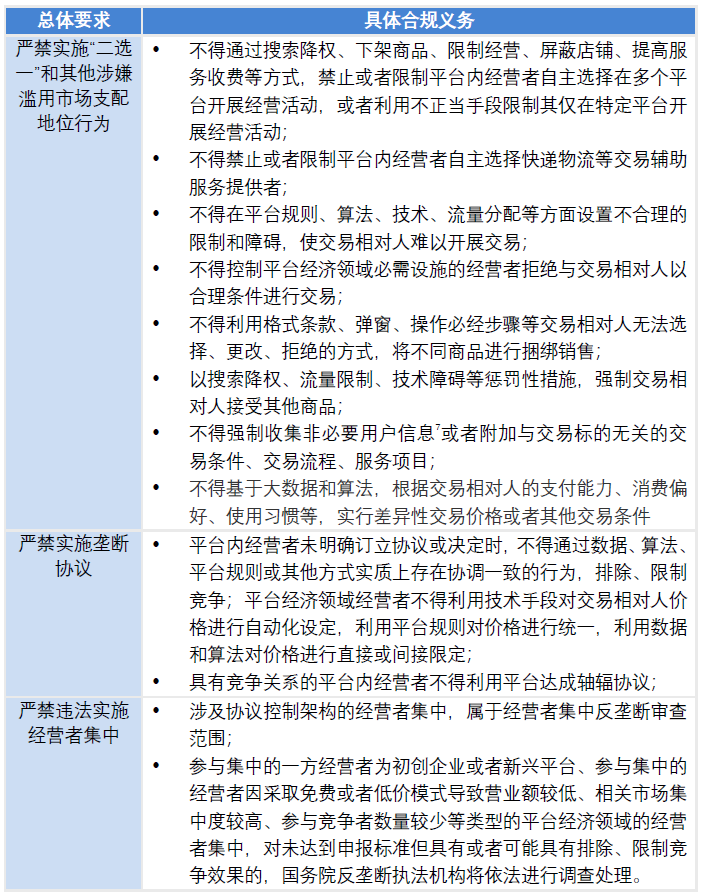
(一)反垄断合规
“反垄断”是互联网行业在2020年至2021年的热词。2020年11月6日,国家市场监管总局、国家网信办、税务总局联合召开规范线上经济秩序行政指导会,明确指出“不得滥用市场优势地位排除限制竞争,不得实施滥用市场支配地位、垄断协议和违法进行经营者集中等行为”[4],自此拉开了国家针对互联网平台企业反垄断合规监管的大幕。
国际上对互联网行业的反垄断监管也不断加强。2020年12月15日,欧盟委员会公布《数字市场法案》[5]和《数字服务法案》两项立法提案,意在明确数字服务提供者的责任并遏制大型网络平台的恶性竞争行为。2021年4月6日,英国政府在其竞争及市场管理局(CMA)之下正式设立数字市场部门(Digital Markets Unit),负责监管大型互联网科技企业[6]。与此同时,作为科技巨头摇篮的美国对互联网平台监管的政策风向也发生了180度大转弯,从宽松的审慎监管走向对脸书等平台巨头的全面控诉,并发布了《平台竞争和机会法案(Platform Competition and Opportunity Act)》等多项立法提案。
在此全球背景下,基于中国《反垄断法》《电子商务法》《网络交易监督管理办法》《平台反垄断指南》等法律法规和政策性文件,笔者将互联网平台的境内反垄断合规要求简要总结如下:
点击可查看大图
(二)个人信息保护和数据安全
在互联网经济时代,数据是国家的基础性战略资源之一。当前,个人信息保护和数据安全成为国家监管的重点领域,立法、执法和司法协同发力,织密个人信息和数据安全的“法治防护网”。基于《网络安全法》《数据安全法》《个人信息保护法》《网络交易监督管理办法》和近日最新出台的《网络安全审查办法》等法律法规,笔者将对互联网平台的个人信息保护和数据安全合规要求概要总结如下:
点击可查看大图
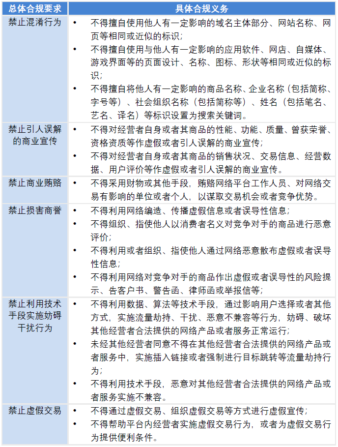
(三)反不正当竞争
2021年,市场监管总局在全国范围内开展重点领域反不正当竞争执法专项整治,加大网络不正当竞争行为监管力度,严厉打击组织专业团队、利用网络软文、网络红人、知名博主、直播带货等方式进行“刷单炒信”、虚假宣传等不正当竞争行为。反不正当竞争法颁布以来,全国各级市场监管部门共查处各类不正当竞争案件75.36万件,罚没金额119.29亿元。[8]
基于《反不正当竞争法》《网络交易监督管理办法》《禁止网络不正当竞争行为规定(公开征求意见稿)》等法律法规,笔者将针对互联网平台的反不正当竞争合规要求总结如下:
点击可查看大图
(四)广告合规
互联网企业利用互联网从事广告活动,主要有横幅、文本链接、电子邮件广告、赞助以及弹出等形式,互联网日益成为商品生产经营者投放广告的重要渠道。长期以来,互联网广告执法活动比较活跃。例如,2018年全国市场监管部门共查处违法互联网广告案件23102件,罚没金额33451万元,分别占广告案件总数的55.9%、罚没款总额的44.1%。查办互联网广告违法案件数量同比增长55%,罚没款同比增长37.4%。[9]
在对互联网广告执法从严和监管强化的背景下,广告合规成为互联网平台企业合规体系中的重要一环,主要涉及的法律有:《广告法》《互联网广告管理办法(公开征求意见稿)》《反不正当竞争法》等。笔者根据相关规定整理出下列主要广告合规要求:
点击可查看大图
(五)产品质量与消费者权益保护
2016年10月19日,原工商总局出台《关于加强互联网领域消费者权益保护工作的意见》,针对以电子商务为主要内容的互联网经济开展网络消费维权重点领域监管执法,切实强化网络交易商品质量监管并依法保护互联网领域消费者的合法权益。2020年10月19日市场监管总局印发 《2020网络市场监管专项行动(网剑行动)方案》,强调依法查处其他网络交易违法行为,严厉打击网上哄抬价格、价格欺诈等价格违法行为,依法查处以格式条款等方式约定消费者支付价款后合同不成立、不履行七日无理由退货义务等侵害消费者权益行为,保护消费者合法权益。
在产品质量与消费者保护合规要求方面,主要涉及的法律文件有:《消费者权益保护法》《产品质量法》《电子商务法》《网络交易监督管理办法》《侵害消费者权益行为处罚办法》等。笔者根据相关规定整理出下列主要合规要求:
点击可查看大图
(六)价格行为规范
2020年12月24日,国家市场监管总局对天猫等三家网络消费平台分别处以50万元人民币罚款的行政处罚[10],其中涉及先提价后打折、虚假促销、诱导交易等不正当价格行为。2021年初,国家市场监管总局对五家社区团购企业不正当价格行为作出行政处罚[11],其中涉及“为了排挤竞争对手或者独占市场,以低于成本的价格倾销”“利用虚假的或者使人误解的价格手段,诱骗消费者与其进行交易”等价格违法行为。
价格领域主要涉及的法律文件有:《价格法》《价格违法行为行政处罚规定》《制止牟取暴利的暂行规定》等,笔者据此整理出下列主要合规要求:
点击可查看大图
(七)知识产权保护
2018年,知识产权局关印发《“互联网+”知识产权保护工作方案》,拟建立侵权假冒线索检测启动与推送机制、智能检测与人工判断衔接机制、涉外侵权假冒相关信息分析处理机制以及标识电子化管理机制。2020年,市场监管部门开展知识产权执法行动[12],其中针对互联网领域严厉打击商标侵权、假冒专利等违法行为。2021年3月3日,国家知识产权局印发《2021年全国知识产权行政保护工作方案》[13],加强线上侵权假冒行为治理,加大对平台内经营者知识产权授权信息抽查检查的力度。
基于《电子商务法》《关于强化知识产权保护的意见》《电子商务平台知识产权保护管理》等法律法规和标准文件,笔者整理出下列主要合规要求:
点击可查看大图
三
对互联网平台合规管理的建议
2022年钟声已经敲响,互联网平台合规管理常态化和法制化将成为主题词。2022开年之际,网信办同时出台《网络安全审查办法》和《互联网信息服务算法推荐管理规定》,对互联网平台的运营提出全新要求。在此背景下,完善企业合规管理机制能有效防控合规风险,适应外部监管措施以及相关法律法规的变化,将成为企业治理的重要一环。为此,我们建议互联网平台企业采取如下合规措施,为平台的健康有序和快速发展保驾护航:
设置平台合规管理部门,建立科学完备的合规管理制度,发布企业合规准则,完善合规咨询、合规检查、合规汇报、合规考核等内部机制和合规管理体系,明确合规管理要求和流程;
根据各方面合规要求,梳理形成产品合规义务清单和企业合规地图,将合规控制点嵌入业务流程,进行自动化控制;
强化平台内部生态治理,不断完善服务协议、平台运营、资质管理、流量分配等交易规则,客观中立设定搜索、排序等算法,公平公正使用数据资源,依法保护个人信息和隐私,切实提高平台治理规则的公开性和透明度,防止借助技术优势,通过算法设定、规则制定等侵害各方用户权益;
完善自动化初筛、人工复检、日常巡检并定期向监管部门报告的内容合规审核与管控机制,确保平台内容的合规性;
建立消费者、平台用户、社会专家对平台企业的外部评价机制,自觉接受社会监督,不断完善平台内部治理规则;
定期委托第三方独立机构开展关于主体合规情况的外部审计,定期就平台的内容审核系统、广告定向推荐系统、内容推荐与分发系统进行内部合规风险评估,并采取相关风险防控措施;
对平台内经营者管理、平台内容管理、平台交易管理等事项进行记录存档,并确保信息的完整性、保密性、可用性,以供内部核查或向监管部门报告平台运营合规情况;
定期开展公司高管和工作人员合规系统培训,制订合规事件应急预案,进一步增强合规意识,提升合规能力。
[注]
The End
作者简介
余昕刚 律师
北京办公室 合伙人
业务领域:反垄断和竞争法, 香港和境外资本市场, 贸易合规和救济
特色行业类别:通讯与技术
李瑞 律师
北京办公室 合伙人
业务领域:跨境投资并购, 反垄断和竞争法, 网络安全和数据保护
特色行业类别:文化娱乐产业
侯彰慧 律师
北京办公室
非权益合伙人
业务领域:跨境投资并购, 反垄断和竞争法, 合规和反腐败
特色行业类别:能源与自然资源, 健康与生命科学
贾申
北京办公室 顾问
业务领域:诉讼仲裁, 反垄断和竞争法, 贸易合规和救济
吴亦维 律师
北京办公室 公司业务部
余乐
北京办公室 公司业务部
许聿宁
北京办公室 公司业务部
作者往期文章推荐
《外商投资安全审查实务与建议》
《问渠那得清如许——企业交易场景下的数据合规要求进一步加强》
《观千剑而后识器——中美欧个人信息保护制度比较》
《激活网络安全审查制度 筑牢数据安全防火墙—— <网络安全审查办法(修订草案征求意见稿)>评析》
《<出口管制法>正式通过:制度解读与合规应对》
《在特殊类型的交易中准确把握反垄断申报的时间节点》
《构建全面升级的外商投资体系——近期重要外商投资利好政策汇总》
《<关于原料药领域的反垄断指南>重点解析及企业合规建议》
《大鹏一日同风起,扶摇直上九万里——中国反垄断2021年度盘点》
《会当凌绝顶——<反垄断法(修正草案)>要点速览》
特别声明:
以上所刊登的文章仅代表作者本人观点,不代表北京市中伦律师事务所或其律师出具的任何形式之法律意见或建议。
如需转载或引用该等文章的任何内容,请私信沟通授权事宜,并于转载时在文章开头处注明来源于公众号“中伦视界”及作者姓名。未经本所书面授权,不得转载或使用该等文章中的任何内容,含图片、影像等视听资料。如您有意就相关议题进一步交流或探讨,欢迎与本所联系。
点击“阅读原文”,可查阅该专业文章官网版。