///
人工智能被认为是未来国际竞争的制高点,作为人工智能专利数量处于世界领先地位的中国与美国,两国的专利保护制度将直接影响到人工智能领域的知识产权竞争。对此,本文将对中美两国关于人工智能技术可专利性的审查原则展开比较分析。
作者:王红燕 陈茜
一、引言
人工智能产业链主要包括基础层、技术层和应用层三个部分。基础层主要为人工智能基础技术提供计算能力支持,包括芯片、大数据、云计算、传感器人工智能平台等。技术层主要为建立在基础技术上开发的通用人工智能技术,包括算法(例如,机器学习、神经网络、深度学习)、感知认知技术(例如、语音识别、图像识别、人脸识别等)、人工智能框架(例如,TensorFlow)等。应用层主要是将人工智能通用技术封装成落地产品,包括具体应用场景的端到端解决方案和软硬一体化产品,例如智能教育、智能安防、智能机器人、智能医疗、智能家居、无人驾驶等。
近年来,人工智能领域的专利申请数量大幅增加。根据统计,截止2019年10月,全球共申请了50万余项人工智能主题相关专利,其中包括8万余项有效专利,且专利类型以发明专利为主[1]。自2010年起,人工智能领域专利申请速度明显加快,呈爆发趋势,尤其是在中国和美国的专利申请量均呈现出指数级的增长趋势,力图在新一轮世界科技革命竞争中掌握主导权。
创新是引领发展的第一动力,保护知识产权就是保护创新[2]。中国在芯片等领域被“卡脖子”的原因不仅仅是技术,更重要的是未做好知识产权保护,“一些产品不是我们做不了,而是不能做,一做就是侵权。”在人工智能被认为是未来国际竞争的制高点的格局下,对于人工智能领域的知识产权保护,尤其是高价值专利的保护关系到各国在人工智能领域的技术发展和竞争地位。企业和高校研究院作为人工智能领域的创新主体,必须提高对于知识产权,尤其是专利的保护意识,注重专利质量和数量的同步提升,增强人工智能领域关键核心技术和基础技术的专利布局和储备。
目前,中美两国的人工智能专利数量处于世界领先地位,中美两国的专利保护制度将直接影响到涉及人工智能技术的专利的授权、确权和侵权认定,而最终影响中美两国关于人工智能领域的知识产权竞争。在对人工智能技术进行专利保护时,很多时候会遇到因不具有专利性而被驳回的情况,对此,本文将对中美两国关于人工智能技术可专利性的审查原则展开比较分析。
二、中美两国有关人工智能技术可专利性问题的相关法律法规
虽然各国专利法及审查指南的规定都有所不同,但针对人工智能技术的可专利性审查总体均包含3个问题:1)是否属于专利保护客体;2)是否具有新颖性、创造性;3)是否满足公开充分等要求。
1. 关于保护客体的相关法律法规
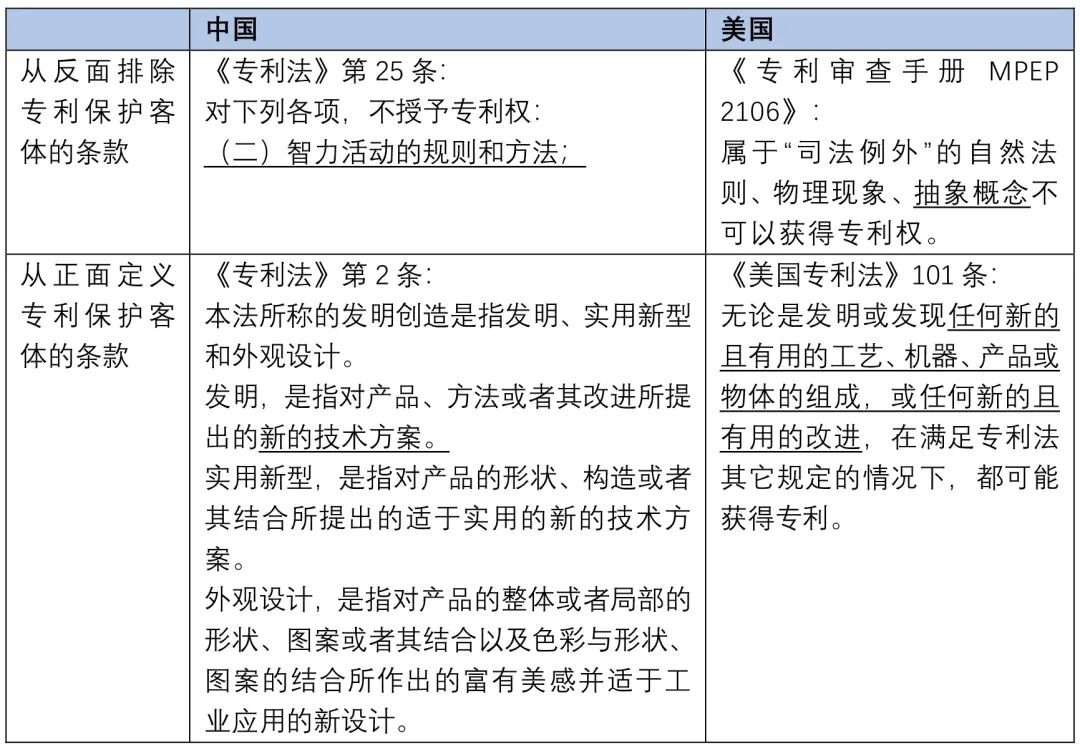
由于人工智能发展的三个关键要素为:算力、数据和算法,因此,人工智能领域中的一大部分专利申请包括了算法特征,而算法是数字世界中解决现实问题的一个模型抽象,包含算法特征的专利申请是否符合专利保护客体的规定,将直接影响到是否能够获得专利权。表1示出了中美两国关于专利保护客体的相关规定。
表1 中美两国关于专利保护客体的相关法条
从表1可以看出,中国《专利法》通过《专利法》第25条从反面将智力活动的规则和方法排除在可授予专利权的保护客体之外,并通过《专利法》第2条从正面定义了可授予专利权的发明应当是新的技术方案。《美国专利法》第101条从正面定义了可授予专利权的4种法定类别,并通过《专利审查手册MPEP 2106》将3种司法例外排除在外。
2019年12月31日,中国国家知识产权局发布关于修改《专利审查指南》的公告(第343号),在修改后的《专利审查指南》第二部分第九章增加第6节,并自2020年2月1日起施行。修改后的《专利审查指南》对包含算法等智力活动的规则和方法特征,涉及人工智能、“互联网+”、大数据以及区块链等的发明专利申请的审查特殊性做出规定。明确规定“在审查中,不应当简单割裂技术特征与算法特征等,而应将权利要求记载的所有内容作为一个整体,对其中涉及的技术手段、解决的技术问题和获得的技术效果进行分析。”
1.1 根据中国《专利法》第25条第1款第(2)项的审查
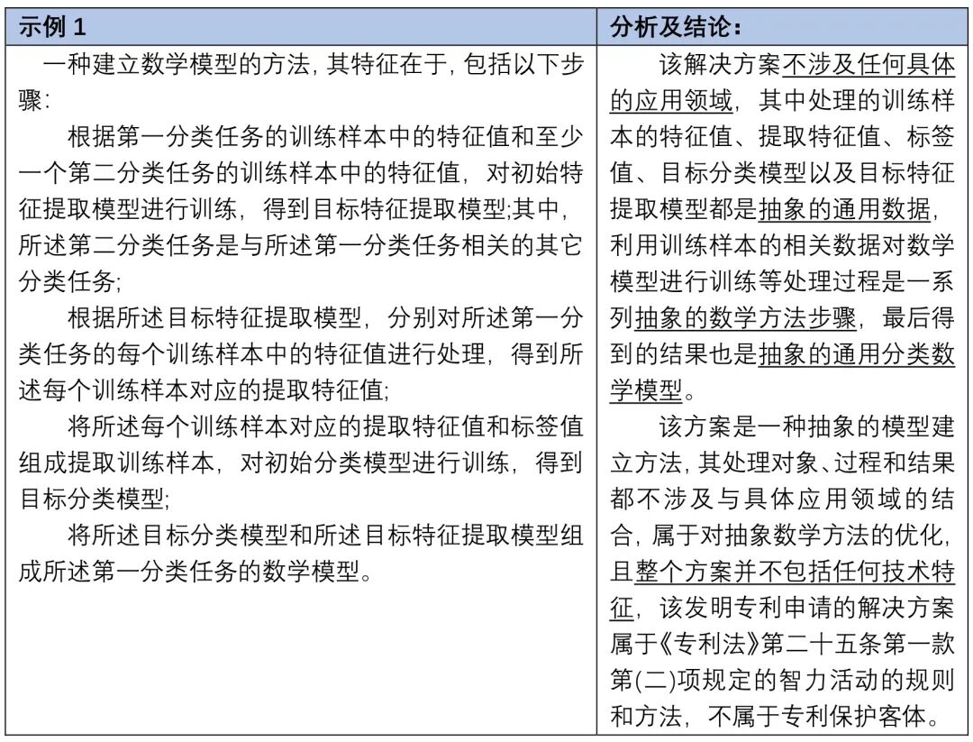
对于人工智能技术的专利申请,如果权利要求仅涉及抽象的算法,且不包含任何技术特征,则这项权利要求属于《专利法》第25条第1款第(2)项规定的智力活动的规则和方法,不应当被授予专利权,如示例1。如果权利要求中除了算法特征,还包含技术特征,该权利要求就整体而言并不是一种智力活动的规则和方法,则不应当依据《专利法》第25条第1款第(2)项排除其获得专利权的可能性。
点击可查看大图
1.2 根据中国《专利法》第2条第2款的审查
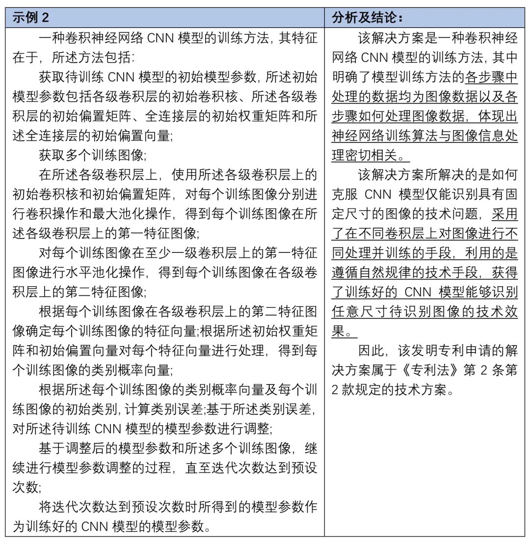
在中国《专利法》第25条第1款第(2)项不排除获得专利权可能性的情况下,中国专利法第2条第2款则进一步要求其为“新的技术方案”,修改后的《审查指南》规定:“对一项包含算法特征的权利要求是否属于技术方案进行审查时,需要整体考虑权利要求中记载的全部特征。如果该项权利要求记载了对要解决的技术问题采用了利用自然规律的技术手段,并且由此获得符合自然规律的技术效果,则该权利要求限定的解决方案属于《专利法》第2条第2款所述的技术方案。例如,如果权利要求中涉及算法的各个步骤体现出与所要解决的技术问题密切相关,如算法处理的数据是技术领域中具有确切技术含义的数据,算法的执行能直接体现出利用自然规律解决某一技术问题的过程,并且获得了技术效果,则通常该权利要求限定的解决方案属于《专利法》第2条第2款所述的技术方案,如示例2。
点击可查看大图
1.3 根据《美国专利法》第101条的审查
美国最高法院在判断专利申请的主题是否符合《美国专利法》第101条规定的可专利性时,有两个非常典型的案例,分别是生物医药领域的Mayo案和通信领域的Alice案。2014年的Alice案在判断专利申请的主题是否符合《美国专利法》第101条规定的可专利性时包含2个步骤,因此又称“两步法”。在Alice案之后,美国针对计算机程序类的审查更加严格,许多涉及人工智能算法的专利申请被直接划为抽象的概念,在中国、欧洲、日本都未遇到保护客体的问题,在美国却被认为不具有可专利性,因为保护客体不适格而被驳回。
在“两步法”中,如图1所示,第1步用于判断权利要求是否属于4种可专利性的法定保护主题(即过程、机器、产品或物体的组成),如否,则直接得出给出权利要求不符合《美国专利法》第101条的规定,如是,则进行第2步的判断;第2步又包含步骤2A和步骤2B,步骤2A用于判断该权利要求是否涉及司法例外(即自然法则、自然现象和抽象概念),如否,则该权利要求具有可专利性;如是,则进入步骤2B。步骤2B用于判断该权利要求是否还记载了显著多于(significantly more)上述司法例外的其它要素,如是,则该权利要求具有可专利性,如否,则权利要求不具有可专利性[3]。
图1
2019年1月7日,美国专利商标局(USPTO)发布《2019年修订的专利主题适格性指南》(The 2019 Revised Patent Subject Matter Eligibility Guidance,2019 PEG),针对专利保护客体的审查做出了新的规定,将“两步法”中的步骤2A分成两小步Prong 1与Prong 2,如图2所示,并将其并入新修改的审查指南中。Prong 1与原来的步骤2A相似,即判断该权利要求是否涉及司法例外(即自然法则、自然现象和抽象概念),如否,则该权利要求具有可专利性,如示例3;如是,则进入Prong 2,判断权利要求是否记载了额外的要素使得司法例外与实际应用相结合,如是,则该权利要求具有可专利性;如否,则进入“两步法”中的步骤2B。
图2
点击可查看大图
通过比较上述中美两国关于专利保护客体方面的相关法律法规可知,两者存在下述相同点:1)都将抽象性的智力活动的规格和方法及抽象概念排除在专利保护客体之外;2)都规定应将权利要求记载的所有内容作为一个整体进行考虑;3)都强调与实际应用相结合就不能排除获得专利权的可能性;4)都要求是新的产品、方法等。
但中美两国在审查标准和顺序上又有所不同:中国修改后的《审查指南》第二部分第九章第6.1.2节,明确了针对要求保护的主题,首先应当审查算法特征以外的特征是否包含技术特征,即利用了自然规律的技术手段的体现。若否,则权利要求属于《专利法》第25条第1款第(2)项规定的智力活动的规则和方法,不应当被授予专利权。反之,则继续审查权利要求是否符合《专利法》第2条第2款的规定,判断是否符合3种法定专利类型,是否是新的技术方案,即对要解决的技术问题采用了利用自然规律的技术手段,并且由此获得符合自然规律的技术效果的新的技术方案。而美国则先判断是否符合4种法定专利保护客体,再判断是否属于抽象概念等司法例外,是否将司法例外与实际应用相结合,最后还要判断是否记载显著多于司法例外的其它要素。
2. 关于新颖性的相关法律法规
在判断新颖性时,首先需要确定哪些属于现有技术,哪些属于抵触申请,哪些情形可以享有不丧失新颖性宽限期,对此,中美专利法存在一些差异之处。表2示出了中美两国关于新颖性的相关规定。由于人工智能技术大部分为发明专利,因此,本文不对外观设计专利进行分析比较。
表2 中美两国关于新颖性的相关规定
2.1 抵触申请
中国《专利法》中的抵触申请是绝对意义上的抵触申请,任何单位或个人提出的抵触申请,都可以用于评价本申请的新颖性,且只适用于评价新颖性。
《美国专利法》第102条(a)款之(2)规定的“抵触申请”只适用于他人提出的抵触申请,当在先申请、在后公开的专利申请与本申请的发明人完全相同时,则不将其视为“抵触申请”,并且美国的“抵触申请”不但可以用于评价新颖性,还可以用于评价创造性。
2.2 不丧失新颖性宽限期
中国《专利法》第24条规定的“不丧失新颖性的宽限期”为6个月,且严格限制为4种披露行为,适用范围很窄,在实务中难以适用。
《美国专利法》第102条(b)款则给予长达1年的“不丧失新颖性的宽限期”, 即使发明人的专利申请时间在他人之后,但其在宽限期内比他人先行披露的,仍然可以具有新颖性。与抵触申请的适用条件不同,这里并不要求公开人和发明人完全相同。此外,第102条(b)款之(B)规定了,当发明人自己公开或他人从发明人处直接或间接获得后公开(在先公开)这一情况存在时,那么在这之后,即使有第三方公开其独立做出的相同的发明创造(在后公开),只要在后公开处于宽限期,即不早于本申请的优先权日前1年,这一在后公开也不属于现有技术,不能用于评价本申请的新颖性和创造性。
3. 关于创造性的相关法律法规
在判断完新颖性之后,还需要进行创造性的判断,因不具有创造性而被驳回是最为常见的情形,现有的人工智能技术有一大部分创新是应用场景的创新,同样的算法可以与很多不同的应用场景进行结合,当将现有的算法与新的应用场景结合,或者新的算法与现有的应用场景结合,是否具备创造性,则较难判断。表3示出了中美两国关于新颖性的相关规定。
表3 中美两国关于创造性的相关规定
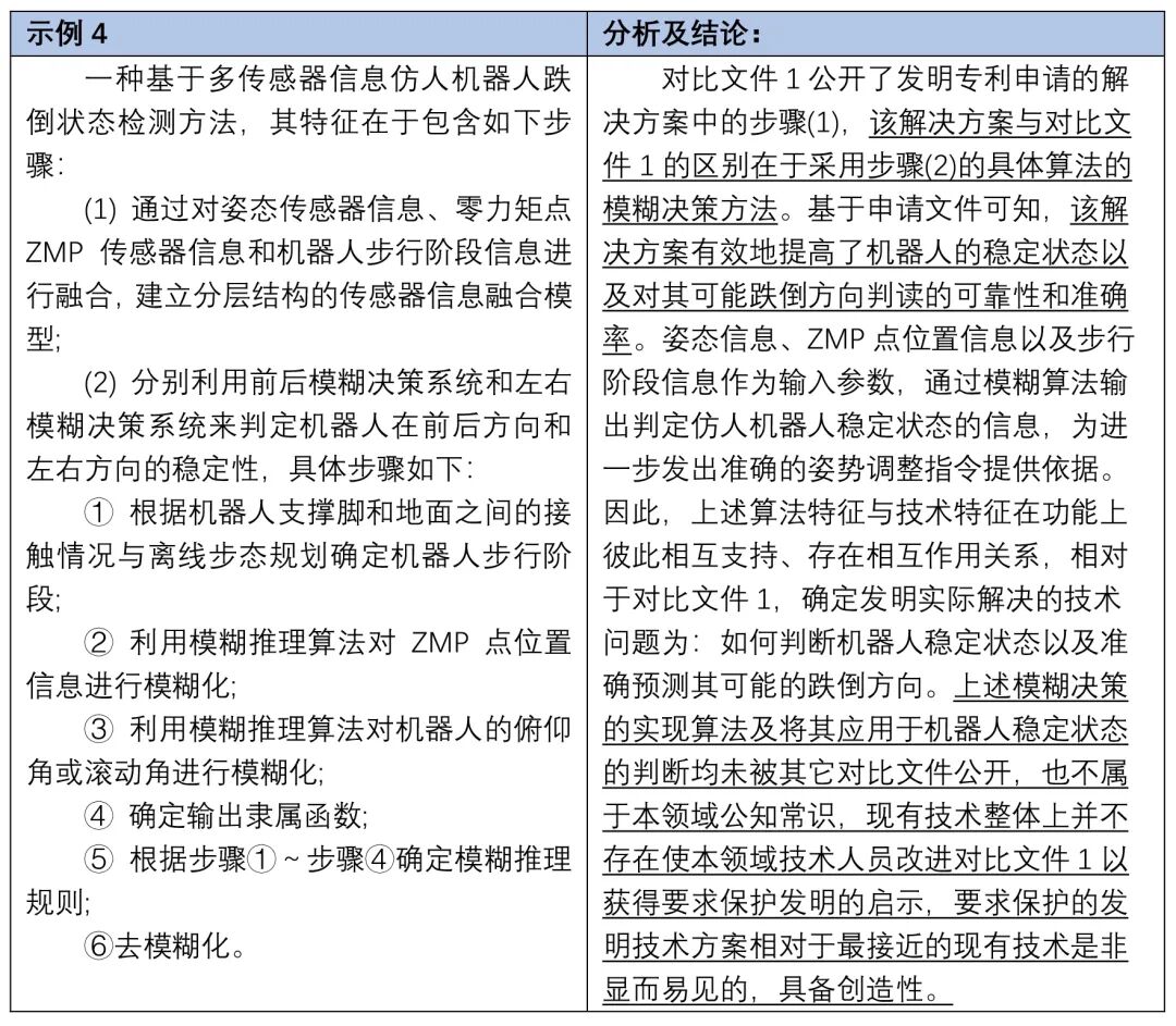
中国修改后的《审查指南》第二部分第九章第6.1.3节明确了,对既包含技术特征又包含算法特征的发明专利申请进行创造性审查时,应将与技术特征功能上彼此相互支持、存在相互作用关系的算法特征与所述技术特征作为一个整体考虑。“功能上彼此相互支持、存在相互作用关系”是指算法特征与技术特征紧密结合、共同构成了解决某一技术问题的技术手段,并且能够获得相应的技术效果。例如,如果权利要求中的算法应用于具体的技术领域,可以解决具体技术问题,那么可以认为该算法特征与技术特征功能上彼此相互支持、存在相互作用关系,该算法特征成为所采取的技术手段的组成部分,在进行创造性审查时,应当考虑所述的算法特征对技术方案作出的贡献,如示例4。
点击可查看大图
中国专利审查指南中关于创造性评判采取的是三步法原则,即:1)确定最接近的现有技术;2)确定发明的区别技术特征和发明实际解决的技术问题;3)判断要求保护的发明对本领域技术人员来说是否显而易见。
美国Graham v. John Deere Co.案(1966)和KSR International Co. v. Teleflex, Inc案(2007)是关于 “显而易见性” 的两个具有里程碑意义的判例。1966年,美国最高法院在Graham一案中认为判断是否具有显而易见性是一个需要给予基本事实调查的法律问题,事实调查包括:(A)确定现有技术的范围和内容; (B)确定要求保护的发明与现有技术之间的差异; 和(C)解决相关领域的普通技术水平[4]。 美国最高院基于KSR一案给出了可以支持显而易见性的一些示例性理由:(A)按照已知方法组合现有技术元素,以产生可预见的结果;(B)将一种已知元素简单替换成另一种元素,以获得可预见的结果;(C)使用已知技术以相同方式改进类似装置(方法、产品);(D)将已知技术应用于准备改进的已知装置(方法、产品),以产生可预见的结果;(E)“显而易见的尝试”,以合理的成功预期从有限数量的已确定的、可预见的方案中进行选择;(F)在一个领域的已知工作中努力可能促使其产生变化,以便基于设计动机或市场动力在相同的领域或不同的领域中使用,如果该变化对于本领域技术人员是可预见的;(G)现有技术中的某种教导、启示或动机使得本领域技术人员修改现有技术对比文件或结合现有技术对比文件教导以实现该发明[5]。
可以看出,中美两国对于创造性评价的重要标准是“显而易见性”,并且需要从整体上进行考虑。在“整体”特征没有被现有技术公开的情况下,技术方案是具备创造性的,具有获得专利权的可能,而如果是算法的特征被单独划分为一个独立的特征,其他技术特征被现有技术公开的情况下,即使算法存在改进,也会由于其并没有提供技术上的贡献而使得技术方案不符合创造性的要求,无法获得授权。
有所不同的是,中国在审查本发明是否具有创造性时,需要考虑本发明与对比文件的区别技术特征在解决某个技术问题时是否具有特定的有益效果;但美国并不要求本发明与对比文件的区别技术特征在解决某个技术问题时具有特定的有益效果。
4. 关于说明书公开充分相关法律法规
人工智能技术方案具有特殊性,例如,很多情况下是利用神经网络持续优化和训练,对于模型参数、深度学习的层数、算法优化等往往是进行动态调整,神经网络等算法有时作为一个整体的模块,仅能看到输入和输出,而算法模型却类似于“黑匣子”,通常难以解释,实际操作中技术人员亦并不清楚具体每一步过程,与专利制度的“以公开换保护”存在着天然的矛盾,因此,人工智能专利申请的充分公开问题也是一个备受关注的问题。表4示出了中美两国关于说明书公开充分的相关规定。
表4 中美两国关于说明书公开充分的相关规定
中国修改后的《审查指南》第二部分第九章第6.3.1节明确了,包含算法特征的发明专利申请的说明书应当清楚、完整地描述发明为解决其技术问题所采用的解决方案。所述解决方案在包含技术特征的基础上,可以进一步包含与技术特征功能上彼此相互支持、存在相互作用关系的算法特征。
说明书中应当写明技术特征和与其功能上彼此相互支持、存在相互作用关系的算法特征如何共同作用并且产生有益效果。例如,包含算法特征时,应当将抽象的算法与具体的技术领域结合,至少一个输入参数及其相关输出结果的定义应当与技术领域中的具体数据对应关联起来。
说明书应当清楚、客观地写明发明与现有技术相比所具有的有益效果,例如质量、精度或效率的提高,系统内部性能的改善等。如果从用户的角度而言,客观上提升了用户体验,也可以在说明书中进行说明,此时,应当同时说明这种用户体验的提升是如何由构成发明的技术特征,以及与其功能上彼此相互支持、存在相互作用关系的算法特征共同带来或者产生的。
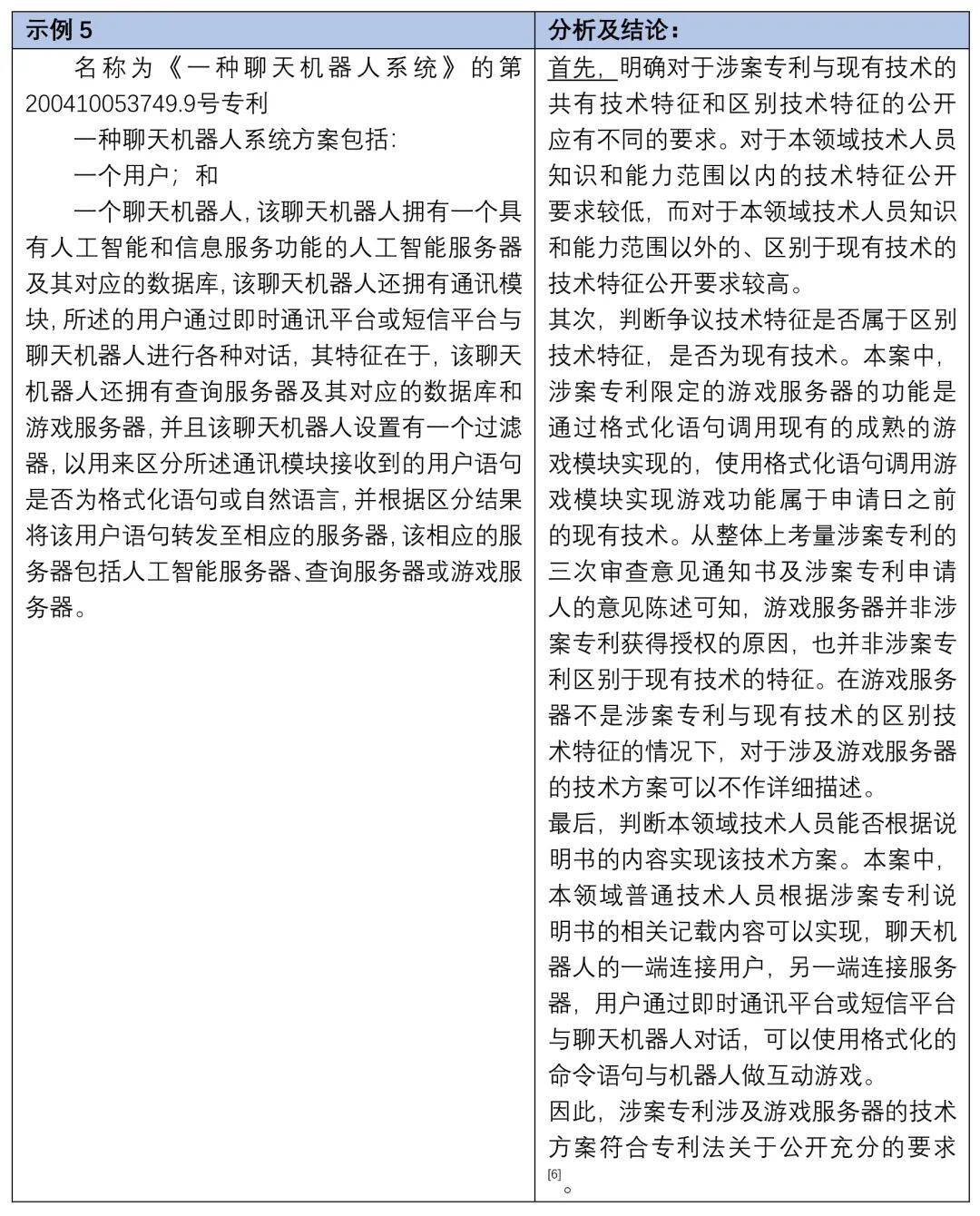
2012年专利权人上海智臻公司以苹果公司的siri语音助手功能侵犯其专利《一种聊天机器人系统》为由,向法院提起侵权诉讼,诉讼标的为100亿元,该案是人工智能领域涉及涉及中国《专利法》第26条第3款的一个典型案例。在该案例中,最高院明确了在说明书的具体实施方式部分,对最接近的现有技术或者与最接近的现有技术共有的技术特征,一般来说可以不作详细描述,是否充分公开,以所属技术领域的技术人员能够实现该技术方案为准,如示例5。
点击可查看大图
美国于2019年1月7日生效的《计算机实施的功能性权利要求限制指南》(The Computer-Implemented Functional Claim Limitations Guidance)对于第112条(a)款进行了一些细化和解释。该指南指出,对于执行具体计算机功能的计算机实施的权利要求来说,说明书应当公开用于执行所述具体计算机功能的算法。算法可以被限定为用于解决逻辑或数学问题或执行任务的有限的步骤序列;算法可以以任何可理解的术语包括作为数学公式、流程图或提供充分结构的任何其他方式来表达。算法的充分性是根据本领域普通技术人员所理解的足以限定结构并使权利要求的边界可理解的内容来确定的,但通过主张本领域普通技术人员能够编写执行所要求功能的软件,不能避免算法的公开。
《美国专利法》第112条(a)款大体上与中国《专利法》第26条第3款类似,均要求说明书描述完整、清楚,以使所属技术领域的技术人员能够实现为准。但是,中国修改后的《审查指南》更强调应在说明书中对技术特征和算法特征如何共同作用并且产生有益效果进行充分说明,而《美国专利法》则要求对算法本身进行充分说明以确定权利要求的边界,并且《美国专利法》第112条(a)款还提出了要求公开实施该发明的最佳方式。虽然AIA修法后这一点已不能作为无效专利的理由,但USPTO保留以此理由驳回专利申请的权利。
三、结语
总体上,关于专利保护客体,中国于2020年2月1日起施行的《审查指南》顺应了人工智能等新产业发展的需求,体现了国家强化知识产权保护的战略方向,进一步明确并细化了算法类专利的审查标准,从而使得申请人对算法类专利的审查规则更加清楚,并对其专利申请授权前景有更准确的预期。而美国于2019年1月7日发布的2019 PEG及新修改的MPEP则通过将步骤2A分成两小步,使得以前许多在步骤2A被驳回的申请,通过Prong 2的判断多了一些机会,使得专利适格保护客体的范围得以扩大。关于新颖性,《美国专利法》中因为长达1年的宽限期以及仅限于他人提出的“抵触申请”而使得用于评价新颖性的现有技术范围小于中国《专利法》对现有技术的定义,使得其新颖性评价相较中国更为宽松。关于创造性,中美两国虽均采用“显而易见性”标准,但中国《专利法》相比于《美国专利法》,还需要强调发明与现有技术相比能够产生有益的技术效果。关于公开充分,中国修改后的《审查指南》更强调应在说明书中对技术特征和算法特征如何共同作用并且产生有益效果进行充分说明,而《美国专利法》则要求对算法本身进行充分说明以确定权利要求的边界。由于人工智能技术作为一种新型的业务类型,其发展是动态且快速的,在知识产权尤其是专利在国家战略及全球市场竞争中发挥越来越重要的作用的情况下,各国也在不断修改和调整对这些新兴技术的专利审查标准,以给出更明确更具有指导意义的规则和示例。
专利是技术核心竞争力的体现,也是一个企业、一个国家的创新能力的外在表现。通过构建专利壁垒,可以帮助获得竞争优势,例如,基于专利的独占性获得排他权,助力技术的宣传推广、开拓海外市场,借助专利运营增加无形资产等。面对人工智能领域快速的发展和日益激烈的竞争,如有计划在中国或美国进行人工智能技术相关的专利申请,申请人(包括企业、科研院校和个人)或其代理人需准确把握中美两国针对可专利性的审查标准,熟悉两国专利法及审查指南的相关差异点,这些差异点将关系到申请人能否在中美两国获得专利授权,以及所获得的保护范围等;同时,申请人还需关注两国审查原则的修改动态,根据人工智能技术的特点,针对目标申请国家对申请文件进行合理撰写及适应性修改,以保障专利文件的质量,通过专利获得长期生存和持续发展的能力,也辅助推动国家的科技进步。
[注]
作者简介
王红燕 律师
杭州办公室 合伙人
业务领域:知识产权权利保护, 跨境投资并购, 合规和反腐败
特色行业类别:通讯与技术, 文化娱乐产业
陈茜
杭州办公室 知识产权部
作者往期文章推荐
《NFT技术对我国设立艺术品追续权制度的实践意义》
《公司断臂求生之路——境外公司注销一般流程详解》
《元宇宙相关知识产权法律问题研究》
《人工智能知识产权的司法保护热点问题》
《直播平台主播跳槽热点法律问题解析》
《新<著作权法>视野下的短视频相关知识产权问题探索(下)》
《新<著作权法>视野下的短视频相关知识产权问题探索(上)》
《从知识产权诉讼视角谈网络游戏产业知识产权合规管理》
《软件的商业秘密保护——基于中美两国规则的比较视角》
特别声明:
以上所刊登的文章仅代表作者本人观点,不代表北京市中伦律师事务所或其律师出具的任何形式之法律意见或建议。
如需转载或引用该等文章的任何内容,请私信沟通授权事宜,并于转载时在文章开头处注明来源于公众号“中伦视界”及作者姓名。未经本所书面授权,不得转载或使用该等文章中的任何内容,含图片、影像等视听资料。如您有意就相关议题进一步交流或探讨,欢迎与本所联系。
点击“阅读原文”,可查阅该专业文章官网版。