///
中国反垄断执法机构对平台企业的监管基本涵括了我国现行《反垄断法》所规制的全部垄断行为,本系列三篇文章将分别对经营者集中申报、滥用市场支配地位、垄断协议相关问题以及法律适用上的难点问题进行探讨,并对此提供合规建议。
作者:吴鹏 马成豪 张津剑
一
系列导读
自2020年12月中央政治局会议强调“强化反垄断和防止资本无序扩张”以来,反垄断成为平台经济领域最重要的关键词之一。2020年12月,国家市场监督管理总局依据《中华人民共和国反垄断法》(下称“《反垄断法》”)对电商A集团在中国境内网络零售平台服务市场滥用市场支配地位行为立案调查,并于2021年4月10日作出行政处罚决定,对其处以罚款182.28亿元。[1]2021年4月,市场监管总局召开互联网平台企业行政指导会,要求平台企业在一个月内全面自检自查,逐项彻底整改,并陆续公布34家平台企业的《依法合规经营承诺》。2021年4月,国家市场监管总局对M公司在中国境内网络餐饮外卖服务市场滥用市场支配地位行为立案调查,并于2021年10月作出行政处罚,对其处以罚款34.42亿元,同时要求全额退还独家合作保证金12.89亿元。[2]2021年7月26日,工信部开展互联网行业专项整治行动,并于9月的国新办新闻发布会上,要求各平台按标准解除屏蔽网址链接,互联互通成为互联网行业的发展趋势。根据我们的观察,淘宝和微信之间的封禁有所缓解。根据福州中院2021年3月29日作出的民事裁定书,D公司诉T公司不正当竞争案以抖音撤诉告终,但北京知识产权法院于2021年2月7日正式受理D公司诉T公司垄断纠纷案,[3]2021年3月初,T公司向法院提出管辖异议申请,认为不论此案案由如何确定,即使是垄断纠纷,也不能否认此案属于财产性权益纠纷的事实。依据微信开放平台和QQ互联平台的《开发者协议》,此案应由深圳市中级人民法院管辖。[4]
2022年,全球各大反垄断辖区对互联网平台企业的强监管仍在持续。2022年2月28日,科技公司P因在支付技术上对开发者进行“二选一”,对希望使用其应用内支付API替代品的开发者施加不合理和不利的条件,第六次被荷兰消费者和市场管理局处以500万欧元的罚款(累计罚款3000万欧元)。[5]2022年2月11日,欧洲出版商理事会向欧盟委员会投诉网络公司G的数字广告业务,宣称G公司在欧盟的广告业务市场占据90%以上市场份额,对新闻出版商实行广告技术限制,[6]可能引发欧盟对G公司广告业务的进一步调查。在此之前,欧盟已在三起反垄断案件中对G公司处以超过80亿欧元的罚款。2022年1月26日,电商Y公司同意向美国总检察长办公室支付225万美元并在全国范围内关闭其动态定价托管销售计划以寻求和解,后者曾就前者的销售计划允许在线零售商与第三方卖家就价格达成一致而限制竞争,指控其构成价格操纵行为而向法院提起诉讼。[7]
前述执法现状表明,在全球范围内,互联网平台企业仍然是目前反垄断监管的重点领域。我国反垄断委员会颁布的《关于平台经济领域的反垄断指南》(下称“指南”),《中华人民共和国反垄断法》(修正草案)(下称“《反垄断法》(修正草案)”)新增条款强调《反垄断法》在平台经济领域的适用,体现我国对平台领域的反垄断监管将不断增强。此外,北京市、浙江省等地市场监督管理机构也颁布了平台经济领域的合规指引文件[8]。美国前后拟议了《平台竞争及机会法》(Platform Competition and Opportunity Act)、《终止平台垄断法》(Ending Platform Monopolies Act),以及《美国创新及线上选择法》(American Innovation and Choice Online Act)等,旨在对超大型网络平台对市场竞争的限制行为进行监管。欧盟通过《数字市场法》(Digital Market Act),旨在制定统一规则来定义和禁止“守门人”平台的限制竞争行为,并为监管机构提供可行的执法机制和最佳实践路径等。
二
平台企业行为风险分析
根据互联网平台领域的网络效应、锁定效应、协同效应、倾覆效应、跨界竞争、动态竞争等特点,并结合全球范围内各反垄断机构的执法情况,我们发现平台企业在日常的经营活动中需要重点关注——经营者集中是否应当申报以及历史交易是否“抢跑”;是否实施了《反垄断法》规定的滥用市场支配地位行为,特别是忠诚折扣、自我优待、算法歧视和最惠国待遇等;是否达成横向或纵向垄断协议,特别是轴辐协议等。
分析可知,对平台企业的反垄断监管,几乎涵括了我国现行《反垄断法》所规定的垄断行为,本系列三篇文章将分别对经营者集中申报、滥用市场支配地位、垄断协议相关问题以及法律适用上的难点问题进行探讨,并对此提供合规建议。
三
经营者集中申报
对于平台经济领域的反垄断,反垄断执法机构高度关注平台企业的经营者集中活动。平台企业的经营者集中可能加强平台企业在相关市场的力量,相关市场的结构趋于集中,容易对市场竞争产生不利影响。
根据《反垄断法》第二十条的规定,经营者集中是指“(一)经营者合并;(二)经营者通过取得股权或者资产的方式取得对其他经营者的控制权;(三)经营者通过合同等方式取得对其他经营者的控制权或者能够对其他经营者施加决定性影响。”仅是经营者集中活动并不意味着必须进行申报,还需满足一定的营业额门槛。《关于经营者集中申报标准的规定》第三条为此设定了标准:“(一)参与集中的所有经营者上一会计年度在全球范围内的营业额合计超过100亿元人民币,并且其中至少两个经营者上一会计年度在中国境内的营业额超过4亿元人民币”“参与集中的所有经营者上一会计年度在中国境内的营业额合计超过20亿元人民币,并且其中至少两个经营者上一会计年度在中国境内均超过4亿元人民币”。
值得关注的是,《反垄断法》(修正草案)第二十六条第二款规定,经营者集中未达到国务院规定的申报标准,但有证据证明该经营者集中具有或者可能具有排除、限制竞争效果的,国务院反垄断执法机构应当依法进行调查。由此可见,未来反垄断执法机构对经营者集中的关注会进一步加强。对于平台企业而言,应当关注过往交易活动中“抢跑”的情形,并尽快做好补充申报工作;对于已经申报(含进行中)的案件,经过审查,可能面临无条件批准、附条件批准或禁止三种可能的结果,经营者应当做好事先评估和预案。
1、“抢跑”案件
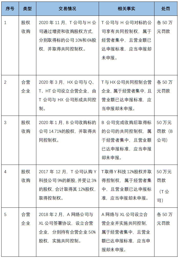
市场监管总局于2021年4月30日及7月7日先后公布9起和22起互联网领域“抢跑”案件的行政处罚决定。国家反垄断局在挂牌成立后第三天,即2021年11月20日公布了43起涉及互联网领域的经营者集中“抢跑”案件的处罚决定。2022年以来,国家反垄断局公布了13起经营者集中“抢跑”案件,其中涉及平台企业经营者集中活动就有12起,足可见平台经营者集中合规的重要。案件情况摘要如下:
点击可查看大图
互联网平台领域是当前监管的重点,互联网平台领域的“抢跑”案件,目前均按照顶格处罚。结合先前公布的《反垄断法(修正草案)》的相关规定,可以预见未来执法机构对互联网平台企业经营者集中“抢跑”案件的监管将更加严格,处罚力度将会更强。
无论是股权/资产收购还是设立合营企业,还是通过协议等安排控制目标公司,都可能会受到执法机构的关注。如果留意上述案件可以发现,小股权收购同样可能取得控制权,进而被认定为经营者集中。因此,对于平台企业而言,应当进行历史交易的排查,对于“抢跑”案件应当尽快、积极与执法机构进行沟通,进行申报;对于未来的每一笔交易,均应高度重视,进行事先风险评估,避免“抢跑”遭致反垄断执法机构的处罚。
2、附加救济措施的“抢跑”案件
上述经营者集中“抢跑”案件,如果没有竞争担忧,反垄断执法机构一般仅处以罚款。但下述案件表明,“抢跑”案件的处罚并不仅限于罚款,还可能附加行为救济等限制性条件。
2021年7月,市场监管总局针对T公司收购Z互联网音乐公司股权案作出行政处罚决定,不仅对收购方处以50万元罚款,还要求收购方及其关联公司采取措施恢复相关市场的竞争,具体包括:(1)禁止T及其关联公司与上游版权方达成或者变相达成独家版权协议或其他排他性协议,已经达成的,须在决定发布之日起三十日内解除;(2)没有正当理由,不得要求或变相要求上游版权方给予当事人优于其他竞争对手的条件,已经达成的,须在本决定发布之日起三十日内解除;(3)不得通过高额预付金等方式变相提高竞争对手成本,排除、限制竞争。
可见,未来交易若触发竞争关注,执法机构附加罚款以外的限制性条件可能性会提高。独家协议是执法的重点,除非在特定情况下,签订独家协议可能引起执法机构的关注,存在反垄断风险。前述案件再次体现互联网平台领域监管力度的加强,我们建议平台企业应当做好经营者集中方面的合规工作,降低受到竞争关注和处罚风险。
最后,对于特定案件(涉及抢跑,同时又涉嫌滥用市场支配地位行为的案件),除了依据“抢跑”罚则办案,反垄断执法机构也可能同时尝试用滥用市场支配地位行为的认定思路对相关案件进行查处。
3、禁止经营者集中的案件
截至目前,我国反垄断执法机构仅对三起案件作出禁止经营者集中的决定,其中最近的禁止经营者集中案件即为一起平台领域的经营者集中案件——两直播平台合并案,标志在平台企业经营者集中领域的强监管信号。
在该案中,执法机构认为,在中国境内游戏直播市场,从营业额来看,双方平台的市场份额合计超过70%;从活跃用户数看,双方市场份额合计超过80%;从主播资源来看,双方市场份额合计超过60%。两平台的集中会强化公司在中国境内游戏直播市场上的支配地位,会进一步减少消费者和主播对平台的选择权,降低主播与游戏直播工会议价能力;集中还会使公司在网络游戏上下游市场拥有双向封锁能力,这是由于公司在上游境内网络游戏运营服务市场排名第一,其他竞争者难以形成有效竞争约束,且在下游中国境内游戏直播市场份额超过60%,集中后公司有动机利用集中后的实体实施双向封锁。
该案实际上再次强调,平台领域的经营者集中是反垄断执法机构高度关注的领域,实施经营者集中,如若未能论证集中后不具有排除、限制竞争影响,执法机构很可能禁止经营者集中的实施。
下期预告
在第二篇中,我们将平台可能涉及的滥用市场支配地位相关法律风险进行梳理分析。
[注]
作者简介
吴鹏 律师
北京办公室 合伙人
业务领域:反垄断和竞争法, 跨境投资并购, 诉讼仲裁
特色行业类别:能源与自然资源, 通讯与技术
马成豪 律师
北京办公室 合规与政府监管部
张津剑
北京办公室 合规与政府监管部
作者往期文章推荐
《未雨绸缪,激浊扬清:外资企业反舞弊,进路在何方?》
《平台经济中“二选一”行为相关合规要点》
《自我优待问题初探(二)——我国法律规制路径及对经营者的合规启》
《自我优待问题初探(一)——以两大科技巨头自我优待案为切入点》
《算法的运用与反垄断合规风险》
《影视作品采购中一致行动的反垄断法规制》
《轴辐协议行为认定标准初探——基于<中华人民共和国反垄断法(修正草案)>的回顾分析》
《经营者集中申报中“未批先行型抢跑”的行为类型与认定标准》
特别声明:
以上所刊登的文章仅代表作者本人观点,不代表北京市中伦律师事务所或其律师出具的任何形式之法律意见或建议。
如需转载或引用该等文章的任何内容,请私信沟通授权事宜,并于转载时在文章开头处注明来源于公众号“中伦视界”及作者姓名。未经本所书面授权,不得转载或使用该等文章中的任何内容,含图片、影像等视听资料。如您有意就相关议题进一步交流或探讨,欢迎与本所联系。
点击“阅读原文”,可查阅该专业文章官网版。