作者:薛熠 俞炜
本文将讨论单一经济实体原则在反垄断处罚语境下的适用性和适用规则对企业评估相应的反垄断法风险的重大意义,分析评估企业母公司是否可能因子公司的垄断行为而被“连坐”的风险。
///
序言
在近年来国家持续强化反垄断执法,防止资本无序扩张的大背景下,《反垄断法》于近日完成了修订并将于2022年8月1日起施行。本次《反垄断法》修订立足我国国情的同时也借鉴国际经验,对反垄断相关制度规则作了进一步完善,例如,引入垄断协议“安全港”规则,经营者集中审查“停钟”制度等。但是,与此同时,仍存在一些反垄断执法实践中的争议问题未得到回应,或有待于在执法实践中进一步澄清。其中,“单一经济实体原则”(Single Economic Entity Doctrine)作为一个具有重要意义的反垄断法概念,尚未在我国《反垄断法》及相关规定中有明确体现。事实上,对单一经济实体原则的讨论绝非仅具有理论上的价值,其对《反垄断法》的适用有着多方面的影响,例如:颇受企业关注,同时也是争议较大的一个问题是,同一集团内的母公司是否以及在何种情形下需要为子公司的垄断行为承担法律责任?
一
单一经济实体原则的概念及其对《反垄断法》适用的多重影响
《反垄断法》规制的是经营者的经济活动,因而经营者的界定对于《反垄断法》的适用具有基础性的作用[1]。然而,不同于民商法下强调独立人格和权责能力的相对清晰的主体法律概念,《反垄断法》的规制主体经营者的定义则缺乏明确的抓手,侧重其从事经营活动功能的描述使得经营者的概念更像是一个模糊的经济概念而非法律概念。也正因如此,作为划定不同经营者之间界限的标尺,单一经济实体原则从最初源起于欧盟竞争法到今日受到不同反垄断司法辖区的普遍关注,历经半个世纪的发展,亦仍未见形成一个清晰、明确、普适的概念。
尽管单一经济实体原则并未在我国《反垄断法》及相关法律规定中有明确体现,但是类似的原则显然已经在我国反垄断执法实践中得以适用且不断发展。从实务的角度出发,可以将单一经济实体原则简单但未必精确地概括为,受同一最终控制人控制的所有实体在《反垄断法》下被视为单一整体。这一原则对《反垄断法》的适用产生多重的影响,例如:
就垄断协议而言,构成单一经济实体的集团内企业被视为同一个经营者,也就不存在该等集团内企业达成或实施《反垄断法》所禁止的横向或纵向垄断协议的问题;
就滥用市场支配地位而言,在衡量经营者在特定相关市场上是否具有市场支配地位时,应当考虑构成单一经济实体的集团整体,在统计衡量经营者市场势力重要考虑因素之一的市场份额时,也应当计算集团内所有活跃于特定相关市场上的企业的市场份额之和;
就经营者集中而言,构成单一经济实体的集团内企业之间的相关交易并未产生新的经营者,不应被认为构成集中,不会产生法定事前申报义务。
此外,单一经济实体原则对《反垄断法》适用的影响还进一步拓展到了反垄断处罚方面,即单一经济实体的集团责任,不仅涉及责任的承担与分配,亦会对罚款的计算和执行产生重大影响。
就此,企业最为关心的,同时也是争议最大的问题就在于,单一经济实体内母公司是否以及在何种情形下会因子公司的垄断行为而“被连坐”,对反垄断处罚承担连带责任?
二
中国反垄断处罚适用单一经济实体原则的情况
1、法律规定层面
尽管单一经济实体原则并未在任何正式出台的法律文件中被明确提及,但国家发改委在2016年公布的《关于认定经营者垄断行为违法所得和确定罚款的指南》(征求意见稿)第十九条规定,“一般情况下,反垄断执法机构以直接实施垄断行为的经营者作为行政处罚对象。如果该经营者的母公司对其实施垄断行为具有决定性的影响力,可以以母公司为处罚对象。判断母公司是否对子公司实施垄断行为具有决定性的影响力,主要考虑前者对后者经营活动的控制力,考量因素包括股比构成、董事会构成、公司架构、经营管理制度、议事规则以及能够证明实际支配力的投资关系、协议或者其他安排。”
仅从这一规定来看,母公司可能因对子公司的经营活动有控制力/决定性影响(因而构成单一经济实体),从而因子公司的垄断行为而遭受处罚[2]。当然,考虑到问题的复杂性,这一规定并未进一步给出具体的实操指引。
2、执法实践层面
从公开的反垄断执法案例来看,我国反垄断执法机构对在反垄断处罚中适用单一经济实体原则持相对审慎的态度:
绝大多数情形下,我国反垄断执法机构仅以直接实施垄断行为的经营者作为行政处罚对象,与企业的一般认知相符,不再赘述。
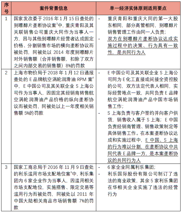
极少数情形下,在部分有限的执法案例中,我国反垄断执法机构查明了集团内不同企业直接参与、共同实施了垄断行为的情况,而将该等构成单一经济实体的集团内不同企业统一作为一方当事人进行处罚,相关参考案例如下:
点击可查看大图
尚未出现反垄断执法机构将反垄断处罚对象从直接实施垄断行为的企业扩大到未曾直接参与、共同实施垄断行为的单一经济实体内另一企业的执法实例。相反,在以下案例中,反垄断执法机构将未曾直接参与、共同实施垄断行为的集团内母公司排除在了反垄断处罚对象之外(但并未就考虑的因素进行具体说明):
点击可查看大图
参考上述有限的案例,单一经济实体原则对我国当前反垄断处罚的影响主要表现为,不同企业直接参与、共同实施垄断行为的,如构成单一经济实体,则应当在反垄断处罚中被视为一体,连带承担罚款的责任。而针对更进一步的问题,即单一经济实体内的母公司是否可能仅因其对子公司具有控制力/决定性影响(也即是因构成单一经济实体本身)而需要对子公司的垄断行为承担连带责任则尚无定论,在实践中也没有可供援引,简单适用这一归责原则的公开案例。
三
欧盟反垄断处罚适用单一经济实体原则的情况比较与借鉴
在欧盟反垄断执法实践中,存在较多单一经济实体内母公司与子公司被同时处罚,对相应罚款承担连带责任的执法案例。理论上,母公司“连坐”制度有一定的合理性[7]。相对而言,欧盟在适用单一经济实体原则作出反垄断处罚的执法实践中相对更为激进,倾向于将母公司的责任建立在其对子公司的影响之上,而非其自身参与垄断行为之上。为此,为认定母公司对子公司的垄断行为承担连带责任的要件仅包括:
母公司有能力对子公司的施加决定性影响,且
母公司事实上施加了该等决定性影响。
也即是,母公司是否可能对子公司的垄断行为承担连带责任的关键就在于母公司是否对子公司施加了决定性影响因而构成单一经济实体本身。而在母公司持有子公司100%股权(或极为接近100%股权)的前提下,欧盟委员会还会推论前述要件已达成,即母公司有能力且事实上对全资子公司施加了决定性影响,除非母公司能够提供充分的反证[8]。除了是否存在决定性影响而构成单一经济实体以外,母公司是否知晓或放纵了子公司的垄断行为等则并非是认定母公司是否需要为子公司的垄断行为承担连带责任的考虑因素,部分梳理如下:
点击可查看大图
当然,需要说明的是,欧盟这一母公司“连坐”制度并非是每一个反垄断处罚的必然结果,对此,欧盟委员会具有自由裁量权以选择是否将母公司“连坐”、追究母公司责任[9]。
· 结语 ·
在国家不断加强反垄断执法力度,企业面临更高反垄断合规要求的背景下,单一经济实体原则在反垄断处罚语境下的适用性和适用规则对企业评估相应的反垄断法风险具有重大意义。考虑到缺少明确的法规指引和缺乏具有普适性借鉴意义的执法实例,企业在评估母公司是否可能因子公司的垄断行为而被“连坐”的风险时,应当从个案的角度出发进行谨慎的评估。
[注]
作者简介
薛熠 律师
北京办公室 合伙人
业务领域:反垄断和竞争法, 跨境投资并购, 网络安全和数据保护
特色行业类别:能源与自然资源, 通讯与技术, 健康与生命科学, 文化娱乐产业
俞炜
北京办公室 合规与政府监管部
作者往期文章推荐
特别声明:
以上所刊登的文章仅代表作者本人观点,不代表北京市中伦律师事务所或其律师出具的任何形式之法律意见或建议。
如需转载或引用该等文章的任何内容,请私信沟通授权事宜,并于转载时在文章开头处注明来源于公众号“中伦视界”及作者姓名。未经本所书面授权,不得转载或使用该等文章中的任何内容,含图片、影像等视听资料。如您有意就相关议题进一步交流或探讨,欢迎与本所联系。
点击“阅读原文”,可查阅该专业文章官网版。