///
Pre-IPO投资由于回报周期短、回报率高,长期以来备受投资人青睐。但基于当下复杂的市场情况,投资机构对待Pre-IPO也需更加理智、审慎地对待Pre-IPO投资机会。本文基于笔者在投资及资本市场领域的经验对常见法律问题予以探讨。
作者:刘新辉 卞嘉虹
Pre-IPO投资由于回报周期短、回报率高,长期以来备受投资人青睐。这也要求投资机构更加理智、审慎地对待Pre-IPO投资机会。一方面,应更加重视对标的企业业务情况及企业价值的客观评估判断;另一方面,及时了解A股IPO的最新规则和审核实践,提高“防忽悠”能力,对于投资机构也至关重要。
由于IPO审核因上市地、上市板块、标的所在行业、标的自身情况等的不同而体现出较大的差异性,投资人还需在个案中予以具体分析判断。本文主要以A股[1]Pre-IPO投资相对惯常的情况为例作总结探讨,以供交流参考。
一
Pre-IPO尽调的特殊性及侧重关注点
相较于较早期阶段的投资而言,Pre-IPO投资及估值逻辑的核心在于标的企业对计划时间内完成上市具有相对明确的预期。因此,在Pre-IPO的尽职调查过程中,除关注标的企业的业务经营、财务、合规等方面的惯常性问题外,通常需要围绕两个最核心问题,即:上市结果是否可预期、上市时间是否可预期。
被投企业最终完成上市的结果固然重要,但对投资人而言,时间亦是一项重要成本,在标的企业提供的预期时间、以及可控成本费用范围内完成上市,往往更加重要。而实务中,后者的影响因素通常较为复杂,不可控性也相对更高,这就要求投资人在Pre-IPO的尽职调查过程中,尽可能提早识别可能影响上市时间表及成本费用方面的潜在风险,为投资决策提供充分支持。
以A股Pre-IPO投资为例,相较于较早期的投资尽调而言,建议侧重关注以下方面:
1.
标的企业申报计划及执行进度
Pre-IPO投资中,标的企业往往会向投资人提供明确的上市进程预期,例如“已经聘请中介机构”、“已经报证监局辅导”,甚至明确告知“将在2022年6月30日之前申报”,投资人需结合尽调及谈判过程中所了解的信息,对于该等时间预期的可实现性作出相应的判断。
按照常规流程,企业在提交A股上市申请前的主要流程节点如下:
点击可查看大图
* 图注:根据证监会《首次公开发行股票并上市辅导监管规定》:
①:辅导期(自辅导备案至申请辅导验收期间)原则上不短于三个月;
②:申请辅导验收至验收工作完成,辅导验收工作用时不得超过二十个工作日,辅导机构补充、修改材料的时间不计算在内。
企业进行辅导备案后,备案情况及后续辅导及验收进度均会在中国证监会“网上办事服务平台——公开发行辅导公示”栏目[2]进行公开,社会公众均可进行查询。
IPO申请提交并获得受理后即正式进入发行审核流程,涉及的主要流程如下:
核准制(主板):受理→审核问询→初审会→发审会→封卷→核准发行
注册制(科创板/创业板):受理→审核问询→上市委审议→报送证监会→证监会注册→发行上市
根据相关数据[3]统计,以2021年A股上市的483家企业为例,自申请受理到上市,平均排队时长约为:科创板:330天;创业板367天;主板574天。
在上市时间计划及节奏方面,投资人可以通过与被投企业及其所聘用的中介机构具体交流的方式,了解企业目前所处的具体节点、中介机构尤其是保荐机构工作进展的具体环节、辅导及申报总体时间计划等,对后续进程及时间预期作出一定的判断。
2.
标的企业是否符合拟上市板块的发行条件;规范整改方案及成本
(1)是否符合板块定位
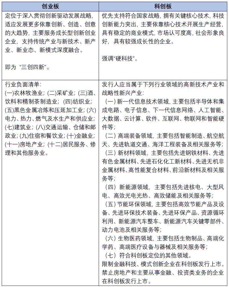
主板对于上市企业行业具有普遍包容性,但对于企业的净利润门槛要求也相对更高,通常处于成熟期的大型企业可以选择主板上市。而若企业要选择创业板或科创板上市,则首先需要关注其业务是否符合相应版块定位。两板块定位及行业要求如下表所示:
点击可查看大图
对于是否符合板块定位的量化判断指标,目前两板块要求如下:
点击可查看大图
纵观近期申报上市案例,科创板及创业板在审核过程中往往会重点关注企业是否符合板块定位,因为不符合板块定位而被反复问询、甚至申报折戟的案例屡见不鲜。
以创业板为例,曾有数据统计,截至2022年3月,近半年130家创业板IPO问询并回复企业中,有64家被明确问询创业板定位问题,比例接近50%。其中,所属行业为“计算机、通信和其他电子设备制造业”的企业数最多,其次是“化学原料和化学制品制造业”和“医药制造业”。[5]
投资人在尽职调查过程中,应充分关注企业拟上市板块的审核动态、同行业上市公司的行业归类及最终上市板块情况,相应判断标的企业是否符合拟申报的板块定位。
(2)是否符合发行上市条件
在符合板块定位前提下,投资人还需进一步关注企业是否存在不符合发行上市条件、可能需要推迟上市报告期或者进行规范整改的情况。
各板块的发行条件规定主要见于《首次公开发行股票并上市管理办法(2022年修正)》《创业板首次公开发行股票注册管理办法(试行)》《科创板首次公开发行股票注册管理办法(试行)(2020年修正)》以及各板块的发行上市审核规则与上市规则中,本文不展开赘述。
对于发行条件的具体审核尺度,随着近年来主板、创业板、科创板各自发布上市审核问答类文件,A股审核理念日趋透明公开。
目前,三个板块现行有效的审核问答分别如下:
主板:证监会《首发业务若干问题解答(2020年修订)》[6],共计54个问题解答;
创业板:《深圳证券交易所创业板股票首次公开发行上市审核问答》[7],共计32个问题解答;
科创板:《上海证券交易所科创板股票发行上市审核问答》[8]以及《上海证券交易所科创板股票发行上市审核问答(二)》[9],共计32个问题解答。
投资人在Pre-IPO尽调中,可重点关注企业是否存在拟申报板块审核问答中所述的问题、以及企业拟采取的规范整改措施是否符合审核问答中的要求。
(3)就问题进行规范整改所需的时间周期和成本
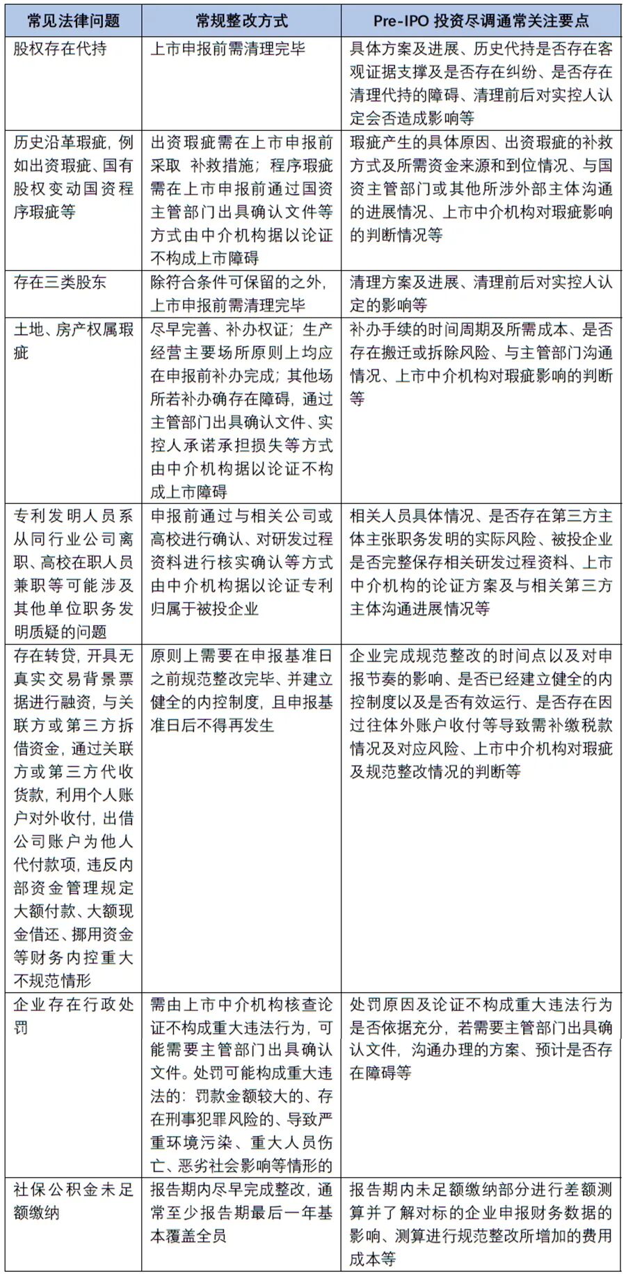
通常而言,被投企业都会多多少少存在需要进行规范整改的问题,需要在申报之前、部分问题视情况需要在审计基准日甚至股改基准日之前就解决。
对投资人而言,在尽职调查过程中,需要相应了解企业为符合申报标准,存在哪些问题、分别需要采取哪些措施进行规范整改,并通过与标的企业管理层及上市中介机构进行访谈等方式,了解相应规范措施所需要的内外部条件、执行难度、时间周期和成本费用、以及规范整改完成后被投企业各项指标是否仍符合发行条件等等,尤其是需要政府部门或者外部第三方沟通解决的,需关注其沟通难度和预期成本,并在确定交易条款条件时予以相应考虑。
拟上市企业常见法律问题及规范整改方式如下表举例:
点击可查看大图
3.
了解是否存在可能影响申报时间表的其他事项
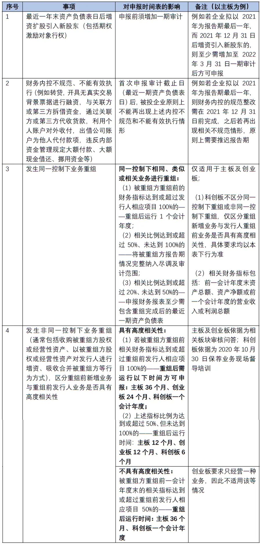
从上市审核角度,基于业绩持续性、经营稳定性的审查等考虑,当被投企业存在一些情况时,可能会影响其申报时间表。该类情况通常包括企业发生重大变化从而需要再运行一段时间方可验证其仍具备持续经营能力、企业内控等方面存在较大问题完成规范整改需要再运行一段时间以确认整改措施有效性等等。
除实控人、董监高重大变动等大家普遍了解的事项外,还有一些可能会被投资人忽视的事项可能影响申报时间表,包括但不限于下表所示:
点击可查看大图
4.
对控股股东、实际控制人的延伸尽调
创业板和科创板的发行条件中,都明确包含控股股东、实际控制人最近三年不得存在刑事犯罪及重大违法行为的要求,主板发行条件中虽无明确规定,但在审核问询中也是一项常规性的关注问题,且主板首发问答中也对此提出了相应的要求。此外,由于自然人控股股东、实际控制人往往在企业担任董事或高管,需要持续具备任职资格,因此其若涉及大额负债、重大纠纷等情况,可能存在不具备任职资格的潜在风险,从而可能对企业上市造成不利影响。
因此,投资人在Pre-IPO尽调过程中,相较于常规性投资尽调而言,通常建议对控股股东、实际控制人的情况进行一定程度的扩大尽调,以了解其是否存在可能构成被投企业上市风险的情形,包括但不限于是否存在违法违规情况、被调查或处罚情况、涉诉及信用情况、体外资产及负债情况、甚至家庭关系情况是否可能导致股权纠纷等,并进一步判断相关情况是否可整改、是否可能存在需推迟报告期、甚至更换控股股东/实际控制人风险从而影响上市周期。
5.
评估上市中介机构执业情况
企业上市是一个多方共同努力的结果,企业自身过硬是首要条件,但中介机构的作用和影响不容小觑。如果企业选择的中介机构经验不足、投入不够、执业质量欠佳,亦或者中介机构发生被立案调查导致企业申请材料不被受理、在审项目被中止审核等情况,都可能会对上市的进程甚至最终结果造成实质性不利影响。
很多拟上市企业由于在筹备上市前对资本市场接触有限,对中介机构的重要性及相关的潜在风险往往缺乏充分认识,且接触和择选资本市场中介机构的经验亦相对不足,因为草率选择中介机构而“被坑”的企业也时有耳闻。而投资人尤其是大型投资机构,往往对中介机构的重要性以及服务质量水平了解更多,在尽调过程中,可以同时对企业拟选择的上市中介机构进行一定的评估并视情提供相应的建议。
二
Pre-IPO投资人关注的其他常见问题
1.
投资人需要配合被投企业做哪些反向尽调
在Pre-IPO投资中,被投企业若已相对实质进入上市筹备阶段,往往会对投资人开展一定的反向尽调,以避免后续发现投资人存在影响企业上市问题从而对整体安排构成不利影响。因此,企业对投资人开展反向尽调,往往也是一种积极信号,通常能够一定程度说明企业及其中介机构的上市筹备工作已进入一定阶段且较为审慎扎实。
按照目前上市审核要求,投资人在此阶段通常可能需要配合被投企业反向尽调主要涉及以下方面:
点击可查看大图
反向尽调的出发点是对双方负责,但也同时需要结合交易效率、投资人获取资料难易程度等具体情况整体把握,投资人可在此过程中与被投企业充分沟通,共同配合推进相关工作。
2.
与被投企业/实控人对赌的最新实务审核要求
根据各版块审核问答及最新实务窗口指导,目前在上市审核过程中,对于投资人与被投企业/实控人对赌的处理要求如下:
点击可查大图
投资人在Pre-IPO投资就对赌及其他特殊股东权利进行谈判时,应事先了解最新上市审核趋势及案例,并结合被投企业上市筹备的时间节奏,考虑对赌对象的选择、具体条款设计等,并充分评估后续对相关对赌及特殊股东权利的终止或调整要求,以相应作出决策。
3.
企业股改基准日后、股改完成前,可否进行投资
股份制改造是很多企业正式踏上上市申报之路的标志性起点。出于确保股改过程的规范性等考虑,原则上,如果投资人拟在股改基准日后、股改完成之前对企业进行投资,采取增资方式可能存在障碍,而买老股则一般被认为有空间。
主要原因是:
1)股改的逻辑原理是以股东在股改基准日享有的经审计净资产折股,若在股改基准日后增资,将导致净资产在基准日后发生变化,从而导致与基准日净资产折股分配方案产生矛盾,实务中一般工商局难以认可。
2)在此期间增资可能影响业绩连续性的计算。A股IPO相关规则对此没有明确限制,但新三板股转公司在《手册2 公司挂牌业务指南》中认为“公司在改制的同时进行增资操作,或者以评估的净资产值进行评估调账作为股改的出资额的,公司连续经营时间将中断,视同新设股份公司,重新计算经营期。”基于此,进入股改基准日后,需慎重进行增资操作。
3)就股权转让而言,因不影响净资产变化,因此不涉及上述两个问题。但有观点认为受让方在股改基准日未对净资产享有权益,从而不能作为发起人。对此观点,实务中一般认为股权转让不影响股改的实质逻辑,且发起人资格可通过创立大会及发起人协议等方式予以确认,因此,在此期间进行老股转让,虽可能存在瑕疵,但不构成实质问题。
实务中不乏在此期间发生了老股转让的案例,例如怡亚通(002183)、同兴达(002845)、深凯瑞德(832386)等等;但增资的案例较为罕见,仅有龙佰集团(002601)、光大证券(601788)等少数案例,且该等案例缺乏普遍参考性,发行人多存在属国家出资企业、增资及股改获得国资监管部门批复等特殊背景。
因此,如果被投企业股改基准日已确定,而投资人在此后希望对其进行增资,则一般建议待股改完成后再实施。当然,由于股改基准日到股改完成之间通常需数月时间,投资人如希望避免在此期间投资机会发生变数、尽早锁定增资权利,也并非没有解决方案。
实务中,我们会协助投资人与被投企业、主管工商部门充分沟通,设计相应的交易步骤方案以兼顾双方诉求。
以下列举我们在某交易中协助各方拟定的操作步骤供参考探讨:
STEP 1:签署有约束力的文件先锁定投资机会(可先由目标企业有限公司阶段以股东会审议通过增资预案,并签署增资协议,协议中可约定以创立大会再次确认同意增资作为交割条件等);
STEP 2:公司召开创立大会(创立大会上同意股改完成后进行增资)并办理股改工商登记;
STEP 3: 投资人支付增资款、办理增资工商登记。
4.
上市后投资人持股锁定期
下表梳理了被投企业上市后股东持股锁定期的主要要求,投资人可根据自身持股比例、入股时点及方式等情况相应参考:
点击可查看大图
注:上表未列举投资人为控股股东、实际控制人或其一致行动人等特殊情况
5.
投资人在企业上市过程中需要出具的承诺及关注要点
在被投企业上市过程中,投资人作为股东,需要配合出具若干承诺,通常包括:
全体股东均需出具:持股锁定期承诺;
持股5%以上股东还需出具:持股意向及减持意向的承诺;避免同业竞争、减少关联交易的承诺(非必须,视企业具体情况);
投资人如果属于第一大股东甚至控股股东,则还可能需要根据具体情况比照实际控制人惯常要求出具一系列承诺,此文暂不赘述。
相关承诺均会在招股说明书中予以公开披露,且作出后不得随意变更,若上市后存在违反承诺行为,投资人将面临合规风险。
以下近期处罚案例也再次提醒投资人,应谨慎出具并严格遵守相关承诺:
2022年5月13日,某知名全球生物医药公司(Y公司)公告称,其股东上海某投资中心(有限合伙)(以下简称“上海瀛翊”)因违规减持事宜收到证监会2亿元罚款的事先告知书。根据公开信息,该投资中心在Y公司上市时曾承诺“集中竞价交易减持股份的,应履行在首次卖出股份的15个交易日前向交易所报告备案减持计划、公告等相关程序”,但其在2021年5月14日-6月8日期间通过集中竞价交易减持股份未按承诺履行相关程序,证监会认为该投资中心作为Y公司公开发行前的股东,其在Y公司IPO及相关年报做出承诺后,其系因承诺而应当披露的信息披露义务人,因减持未及时依法履行信息披露义务的行为,违反《证券法》第三十六条的规定,构成了《证券法》第一百八十六条所述行为。
据以上案例,投资人应当谨慎对待在被投企业上市过程中所出具的承诺之内容,对待被投企业要求投资人签署的承诺,应“逐字较真”,充分了解相关内容是否均为监管要求之必须,如有超出监管明确要求范围之外的主动、额外承诺,建议与被投企业沟通要求出具该等承诺的原因、必要性、影响及后果,承诺一旦正式作出,应充分重视确保遵照履行。
结语
如巴菲特所说,“风险来自于你不知道自己在做什么”。潮水逐渐退去,Pre-IPO投资越来越需要投资人以发展的眼光客观理性看待、充分评估风险收益。宏观层面,结合自身投资策略和投资组合情况,审慎布局、合理估值;技术层面,及时了解IPO审核政策及实务要求,对于企业情况及上市预期等有一定的独立判断,从而做出更加科学的投资决策,降低投资风险。
[注]
作者简介
刘新辉 律师
北京办公室 合伙人
业务领域:中国内地资本市场, 私募股权和投资基金, 香港和境外资本市场
特色行业类别:健康与生命科学
卞嘉虹 律师
北京办公室 资本市场部
作者往期文章推荐
《境外上市企业如何应对PCAOB跨境合规审查?》
《新形势下海外投资路径探讨——QDLP(QDIE)分析》
《基于投资人视角:标的公司回购条款如何设计?IPO申报时如何处理?》
《境外投资ODI之后 -- 法律监管及合规分析》
特别声明:
以上所刊登的文章仅代表作者本人观点,不代表北京市中伦律师事务所或其律师出具的任何形式之法律意见或建议。
如需转载或引用该等文章的任何内容,请私信沟通授权事宜,并于转载时在文章开头处注明来源于公众号“中伦视界”及作者姓名。未经本所书面授权,不得转载或使用该等文章中的任何内容,含图片、影像等视听资料。如您有意就相关议题进一步交流或探讨,欢迎与本所联系。
点击“阅读原文”,可查阅该专业文章官网版。