作者:邹鲲 廖宇程 程俊彦
自动监测设备是否正常运行是政府环境管理部门的监管重点之一。实践中排污单位的环境自动监测设备通常委托第三方单位代为运营。一旦因设备发生故障未及时处理而产生法律责任,排污单位与运营单位责任如何界定?本文通过实务案例进行了分析。
///
环境监测是环境管理的“哨兵”“耳目”,是污染防治效果的客观体现。由于环境监测活动的专业性,实践中排污单位通常委托第三方代为运营环境自动监测设备。据统计,我国现有的“环境监测”相关企业25.5万家[1],监测运维领域也面临政府环境管理部门严格监管——生态环境部连续4年组织开展检验检测机构“双随机、一公开”监督抽查,各地检查生态环境监测机构1.1万余家(次)。[2]自动监测设备一旦发生故障未被及时发现或维修则有可能导致环境行政处罚,甚至涉嫌污染环境罪及破坏计算机信息系统罪。环境监测违法案件中往往存在排污单位、运营单位责任划分问题,本文即从律师承办的案例出发,对二者的责任进行分析。
一、基本案情
A医院系重点排污单位,将“在线监测设备”的运营外包给具有资质的B公司,双方约定B公司对未按要求运营的行为承担一切法律责任。某日,因在线监测设备的配件变形,导致COD在线数据异常达12个小时,数值超出标准限值3倍以上。期间,B公司到现场检查,进行维修完毕确认数据无误后,A医院在规定时间书面报告当地生态环境局。
当地生态环境局认为A医院及B公司在自动监测设备故障期间未按要求开展人工监测的行为违反规定[3],但执法过程中对于处罚对象发生了分歧。一种观点认为根据“污染者负担”的原则,应处罚排污单位A医院;另一种观点认为B公司系有相应资质开展人工监测的运营单位,故应处罚运营单位B公司。核心焦点为(1)如何界定自动监测设备不正常运行?(2)民事合同约定能否免除行政法律责任?(3)排污单位A医院与运营单位B公司的责任如何界分?
二、规范性文件的模糊规定引发执法困境,出现“同案不同罚”现象
《中华人民共和国水污染防治法》第二十三条与《中华人民共和国大气污染防治法》第二十四条特别强调“应保证监测设备正常运行”,并明确具体的办法由国务院环境保护主管部门制定。同时,部分省份也出台了地方性法规或相关办法。
点击可查看大图
《污染源自动监控设施现场监督检查办法》(以下简称《办法》)对未保证在线监测设备正常运行的情形与罚则作出规定,但针对排污单位与运营单位均不存在“弄虚作假”情形下的违法行为,《办法》第十九条较为笼统地将处罚主体认定为“排污单位或运营单位”。关于“排污者担负污染治理主体责任”的规定与《办法》含糊的用语引发了执法实践中关于处罚主体的分歧。此外,《办法》实施以来十余年未予以修订,其第十九条所引用的《水污染防治法》《大气污染防治法》均已修改,相关罚则如何适用也有待修订完善。
三、主要争议焦点分析
(一)监测设备故障后合规与违规的界分
环境自动监测设备偶尔发生故障是正常现象,企业只要落实环境自动监测相关办法明确的合规义务,则不会构成“未保证自动监测设备正常运行”的违法行为,具体义务包括:(1)报告义务(2)维修义务(3)监测义务。实践中,各地环保部门对企业合规义务的要求可能更加严格,如湖北省进一步细化了关于维修设备时间的规定。
点击可查看大图
(二)排污单位的行政责任不因签订运维民事合同而免除
根据《环境保护部关于推进环境污染第三方治理的实施意见》第二条“排污单位承担污染治理的主体责任,可依法委托第三方开展治理服务,依据与第三方治理单位签订的环境服务合同履行相应责任和义务。第三方治理单位应按有关法律法规和标准及合同要求,承担相应的法律责任和合同约定的责任”的规定,排污单位承担污染防治的主体责任,第三方治理单位承担法律法规规定相应的法律责任和合同约定的责任。排污单位是污染防治的责任主体,其承担的行政法主体责任不因委托第三方进行运营而发生转移,例如在超标排放水污染物等违法情况下,排污单位应当根据《水污染防治法》第八十三条的规定对其实施的超标排污行为及产生的后果承担法律责任。本案中,A医院和B公司双方通过委托合同形成民事法律关系,生态环境部门因行政执法行为与相对人形成行政法律关系,两者法律关系属性不同。无论民事合同如何约定,行政法确定的义务并不因民事主体间的约定而发生转移。若A医院仅仅以与B公司签订合同为由,主张免除自身法律责任,不能得到执法部门认可。
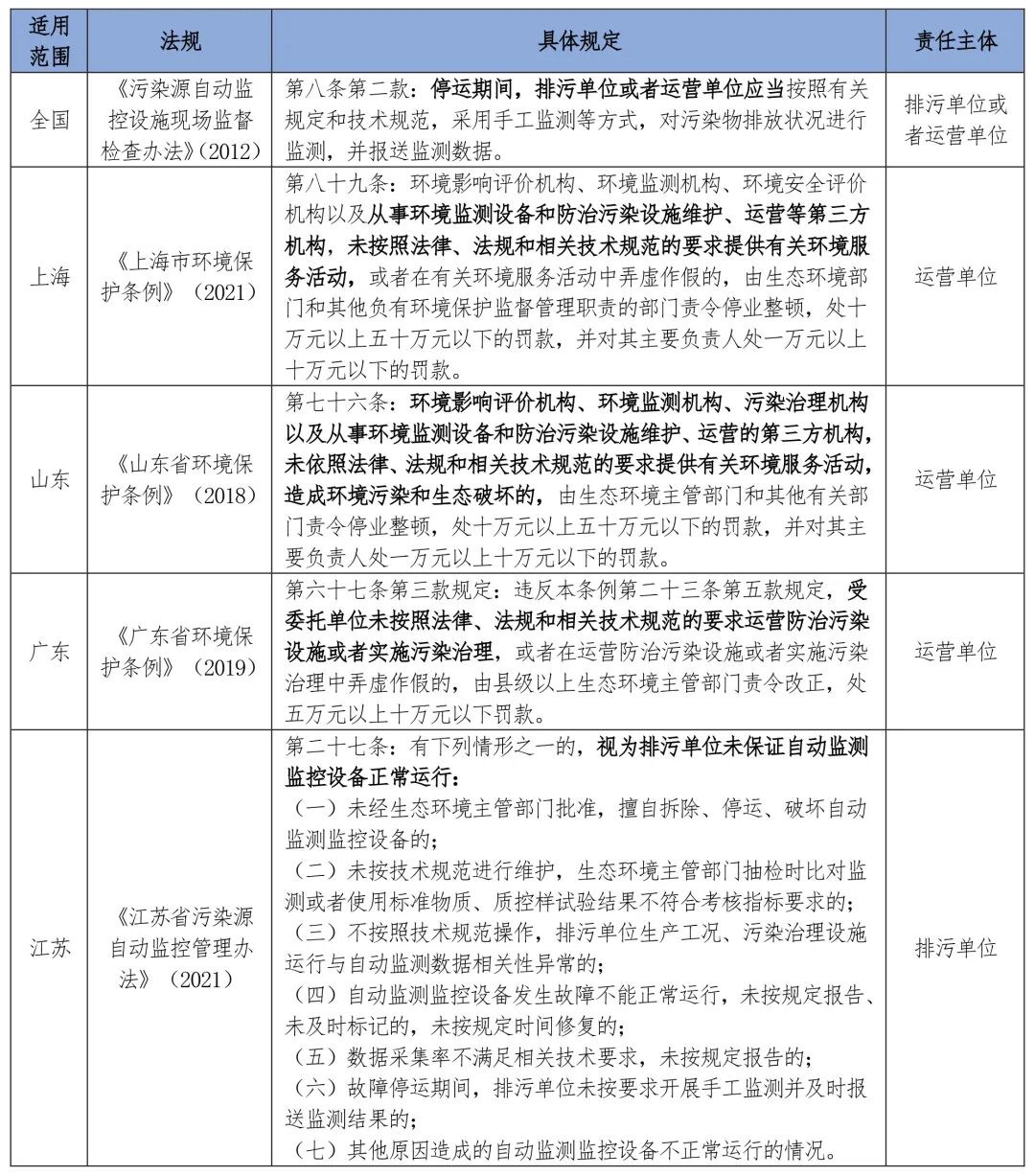
(三)排污单位与运营单位的行政责任监管日趋严格
如前所述,确定排污单位与运营单位的责任依据是法律法规而非合同约定,但是《污染源自动监控设施现场监督检查办法》较为笼统地认定为“排污单位或运营单位”。参考各地关于处罚第三方运营单位的规定可见,环境行政机关对运营单位的管理趋于严格。
点击可查看大图
四、合规建议
在自动监测设备不正常运行的案件中,排污单位和运营单位的行政责任有本质的区别,排污单位委托具有相应能力的第三方机构运营其环境保护设施,该行为符合法律规定,运营维护设施的义务已经转移至运营单位。在自动监测设备发生故障后,排污单位应当严格履行报告义务、维修义务、监测义务,尤其是保留向有关部门书面报告,督促运营单位开展维修、监测工作的证据材料。当监测设备故障或污染防治设施异常,排污单位还应尽可能减少污染物外排活动,开展比对监测,避免超标准排污行为的发生。
对于第三方运营单位,则应当严格按照法律、法规和相关技术规范的要求运营自动监测设备,按要求填写保存运营日志和维修记录。若运营单位未按照法律法规规定和技术规范要求运营自动监测设备,应当承担不利后果,运营单位的行政责任因此产生。换言之,只有运营单位按照规定要求运营,方可避免承担民事违约责任和法律规定的行政责任。
[注]
作者简介
邹鲲 律师
武汉办公室 合伙人
业务领域:环境保护和安全生产, 工程和项目开发, 诉讼仲裁
廖宇程
武汉办公室 合规与政府监管部
程俊彦
武汉办公室 合规与政府监管部
作者往期文章推荐
《企业环境责任的多重化——基于生态损害赔偿新规的视角》
《新能源汽车充电基础设施项目规制现状检视》
《环保处罚如何影响企业的税收优惠?》
《如何补偿因环境保护被“关改搬转”的企业?》
《社会组织提起民事附带行政公益诉讼的司法构想——以经营异常企业遗留环境问题为视角(下)》
《社会组织提起民事附带行政公益诉讼的司法构想——以经营异常企业遗留环境问题为视角(上)》
《长江流域岸线司法保护的困境及对策》
《LNG加气站经营企业合规之刑事风险大数据分析》
《LNG加气站经营企业合规之行政监管风险大数据分析》
《浴火重生的湖北,如何推深做实“生态优先,绿色发展”?》
《“双碳”背景下环境行政监管的趋势探析》
特别声明:
以上所刊登的文章仅代表作者本人观点,不代表北京市中伦律师事务所或其律师出具的任何形式之法律意见或建议。
如需转载或引用该等文章的任何内容,请私信沟通授权事宜,并于转载时在文章开头处注明来源于公众号“中伦视界”及作者姓名。未经本所书面授权,不得转载或使用该等文章中的任何内容,含图片、影像等视听资料。如您有意就相关议题进一步交流或探讨,欢迎与本所联系。
点击“阅读原文”,可查阅该专业文章官网版。