开门呀!开门呀!
你可以来领2018年的三方协议了!
2017年11月1日(周三)起,毕业生们就可以领取2018年的三方协议。领取时间和地点如下,快夸牙牙很贴心有木有!
(PS:江湾和张江校区的服务时间为每年11月至次年6月,可以在这两个校区领取三方协议,注意下面的具体服务时间和地点,不要走空哦~)
既然三方协议来了,那牙牙就和2018届的毕业生宝宝们聊一聊这项大家都很关心的就业手续——三方协议,且听牙牙细细和你说:
什么是三方协议?
三方协议,即《上海高校毕业生、毕业研究生就业协议书》(下文简称就业协议书),一般由国家就业主管部门统一制表,是明确毕业生、用人单位在毕业生就业工作中权利与义务的书面表现形式,也是学校编制就业计划和毕业生派遣的依据。协议书由学生在学校领取,一式四联,用人单位、学生、学校各执一联,剩余第二联可用于毕业生其他相关手续的办理。
就业名词小科普之常见就业形式
协议就业(即派遣),指用人单位同意录用毕业生后,双方签订就业协议书,学校根据签订的协议书制定就业计划,并打印报到证,毕业生持报到证到单位报到。
合同就业(也称隐性就业),指用人单位同意录用毕业生后,双方不签订就业协议书,只签订劳动合同。毕业生向学校申请隐性就业,办理回原籍报到证,持合同至单位报到。
灵活就业,指毕业生既不与单位签订就业协议书,也不签订劳动合同,而是自谋职业或自主创业。毕业生向学校申请灵活就业,办理回原籍报到证,到社会上谋生或创业。
准备出国、读研的宝宝们,不需要领取三方协议。而对于准备就业的宝宝们,就业形式由学生及用人单位自行选择,只有协议就业需要领取并签订三方协议哦!
倾情奉上简明的就业协议书领取与鉴定流程:☺
1、获取录用函
毕业生可在单位录用后,让单位填写校就业中心分发的《就业指导手册》附录中的录用函,也可由单位自行开具录用函,用于领取就业协议书。
2、领取就业协议书
毕业生凭借用人单位出具的录用函、本人有效证件(学生证、一卡通)至学生职业发展教育服务中心领取三方协议书。各校区学生职业发展教育服务中心服务时间、地点见文末表格。
3、签订就业协议书
毕业生与用人单位一起协商,书面填写协议书,确认无误后各自签字盖章。
4、网上登记毕业去向
登录复旦就业网填写毕业去向就业网:www.career.fudan.edu.cn。点击“登录-复旦师生登录-毕业去向登记”进行填写。
敲黑板!敲黑板!务必在就业网填写并提交了毕业去向后,再进行鉴证哦!网上毕业去向的填写说明请参看《就业指导手册》中的《网上就业去向登记》。
5、校方鉴证
将就业协议书送至学校学生职业发展教育服务中心就业服务大厅进行鉴证盖章、登记。
6、后续使用
用人单位、学生、学校各执一联,第二联可由单位留存或由学生保管用于其它相关手续的办理。
那么重点来了,
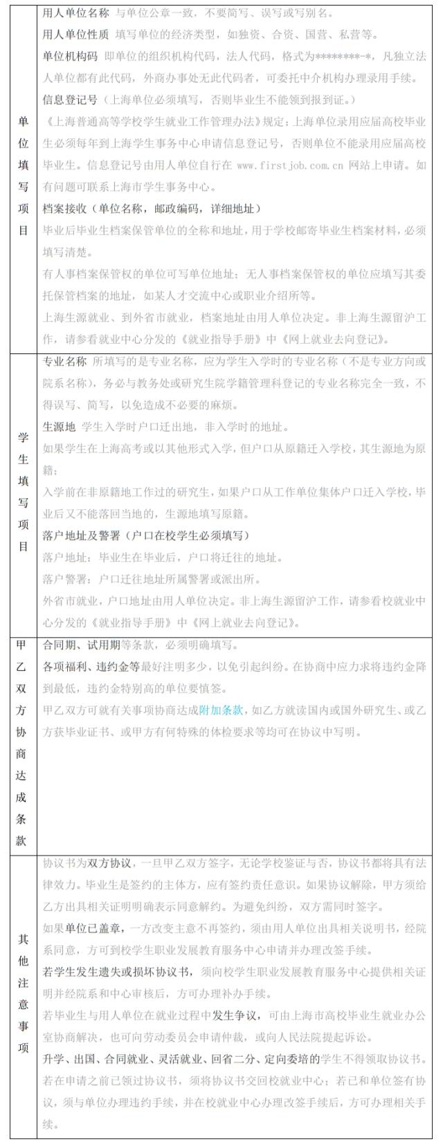
协议书填写有什么注意事项吗?
当然啦~
叮!协议书填写指导来也~
ATTENTION
为保护毕业生和用人单位双方的利益,一名毕业生只能领取一份三方协议,所以在这里,牙牙语重心长、苦口婆心的提醒各位毕业生宝宝们,一定要有契约意识,签约须慎重,违约存在风险!若因特殊原因,确需违约,须履行协议书上所规定的解约或违约条款后,方能办理违约改签手续。毕业生仅能办理一次改签手续!
如果实在没办法,要进行违约改签
怎么办?
首先,你要准备好办理改签手续所需要的材料:
1、《复旦大学毕业生解除就业协议申请表》:请至复旦大学学生就业信息网(www.career.fudan.edu,cn)下载专区下载。该表需院系主管领导签字、院系分党委盖章。
2、解约或违约证明:原签约单位出具,所用公章应额协议书上的一致。
3、录用函:新单位出具的书面录用证明。
4、原签约的协议书。
5、办理改签手续时,毕业生的档案必须在校学生档案室。
准备好上述材料后,根据违约后的毕业去向,按照下列程序办理相应手续:
毕业生宝宝们,如果拿到心仪的offer,2017年11月1日(周三)起,就可以领取三方协议啦!领取时间和地点如下,快夸牙牙很贴心有木有!😊
PS:江湾和张江校区的服务时间为每年11月至次年6月,可以在这两个校区领取三方协议,注意下面的具体服务时间和地点,不要走空哦~
「小牙服务」自助指南
2016届旦旦毕业生就业指南:
编辑:oto