近日,美团发布了 《2022烘焙品类洞察报告》2016~2020年中国烘焙业年复合增速超11%,这个数据远高于全球烘焙行业市场规模增速。其中2021年市场规模超2,800亿元,预计2022年将突破3,000亿元大关。
玩转创意
烘焙界的“奥林匹克”
滑动查看下一张
强势来袭
第九届世界面包大赛王者对决
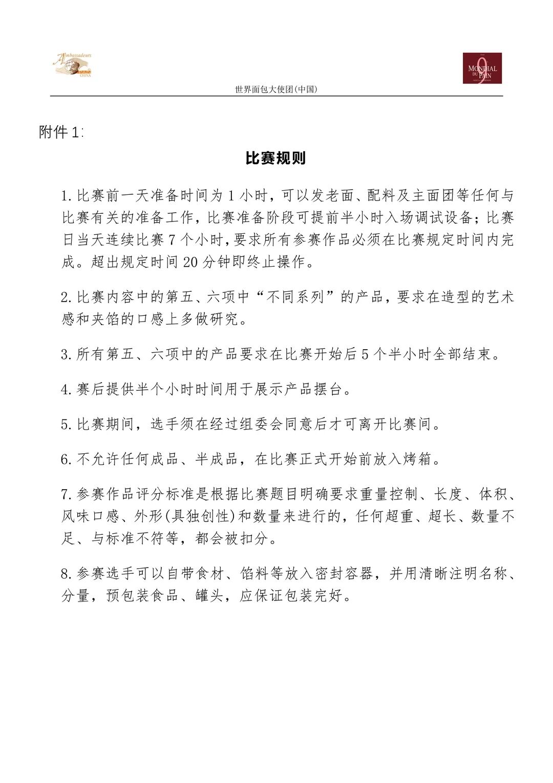
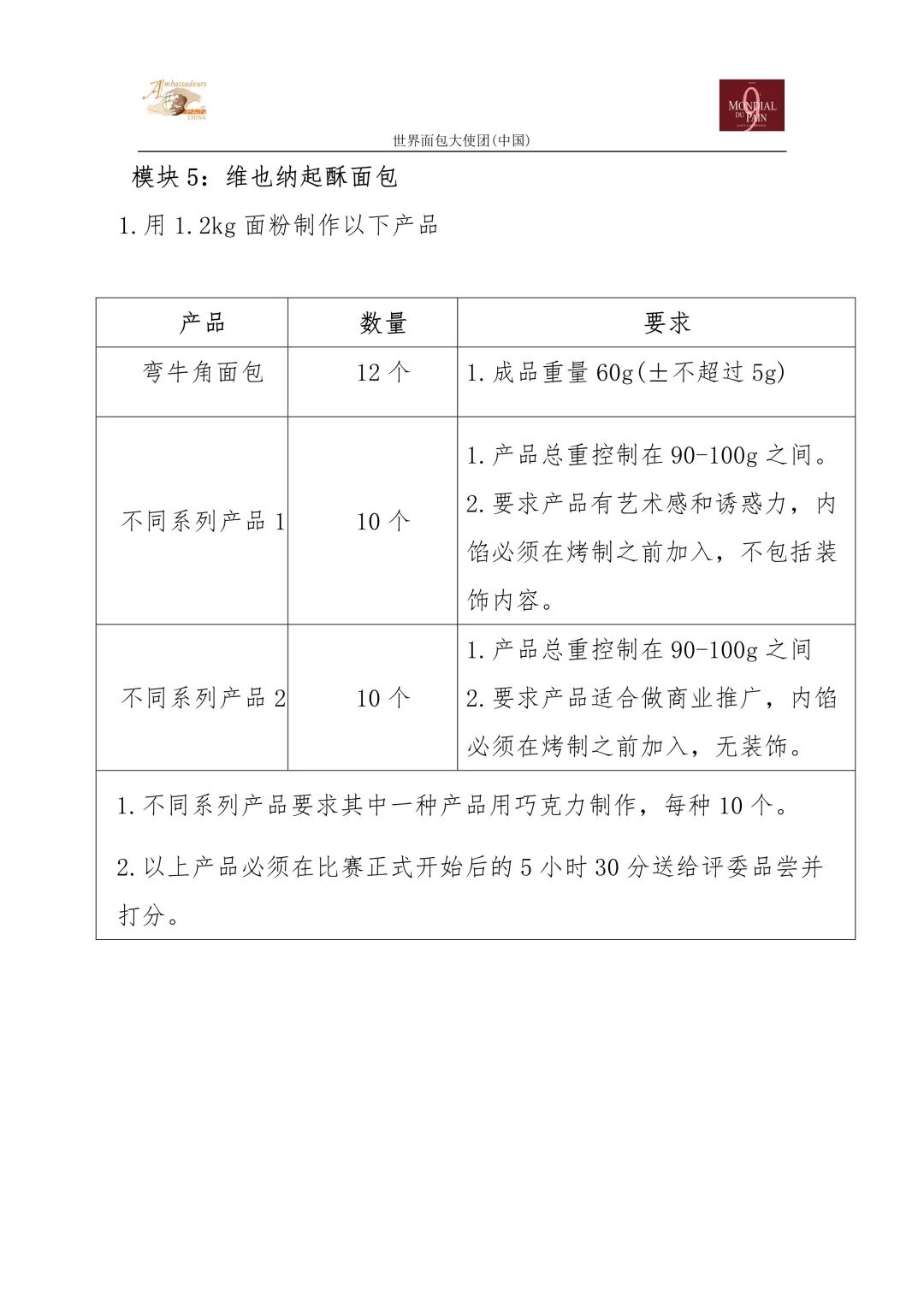
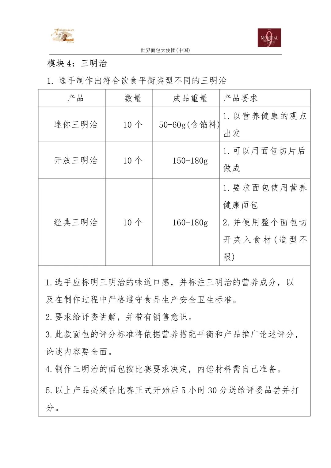
第九届世界面包大赛中国区选拔赛-分区赛技术指导文件
现第九届世界面包大赛中国选拔赛正在紧锣密鼓筹备,选手报名正式启动。
促进中国餐饮业中西烘焙技艺发展交融,共同挖掘餐饮业烘焙面点市场的优秀人才。如果你也有此意向,赶紧来联系我们~
选手报名+赞助商报名
联系人:俞小姐
电话:021-33392249/ 18801794535
邮箱:blue.yu@imsinoexpo.com
👆长按二维码加好友👆
选手报名
联系人:陈先生
联系电话:17612110334
邮箱:17612110334@163.com
赞助商报名
世界面包大使团
联系人:罗老师
- END -
欢迎来逛逛
我们的其他平台