2022年转眼进入7月,这意味着上半年的结束也是下半年个人和行业继续前进的开局。
但是回望这半年,实际上从去年年末以来新消费赛道一直遇冷,但直到年初几轮餐饮和咖啡的融资消息传出,为行业继续传递了信心。春节时期人们欢聚团圆在一起也更催生了许多的食饮需求,让预制菜赛道一把火了起来。彼时餐饮业和消费都迎来了年后的开门红,假日经济叠加春节促销活动带动购物消费稳步增长。
但好景不长,3月底开始一直到5月,随着几大一线城市疫情造成的影响,线下的文旅及餐饮行业只能暂停流动及堂食,有的彻底停摆,有的转型加码外卖自提、拒绝躺平的酒店餐饮人们靠各种自救渴求一条求生之路。而行业融资方面也按下了暂停键。
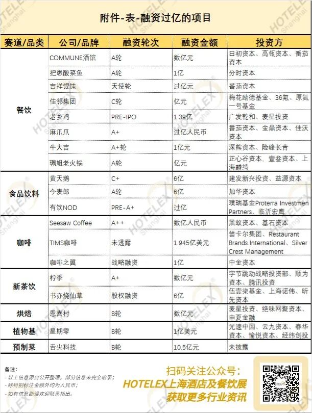
据不完全统计,消费赛道中涉及餐饮、食品饮料、预制菜、植物基、咖啡与新茶饮行业的公司在2022上半年共计发生超100起投融资事件,本文将盘点各赛道品牌投融资轮次、金额、投资方情况,附图供了解2022年H1新消费几大细分行业的市场表现👇
从统计结果具体来看,在收录的116起融资中食品饮料、餐饮赛道依旧最受资本关注,无论是融资金额还是融资数量都位居第一,餐饮融资共发生35起,食品饮料共发生39起。再细分的品类如咖啡、新茶饮、烘焙、植物基和预制菜赛道则占据36%的融资事件数。食品饮料赛道有多个零售饮品品牌如GLEANERS即杏、源究所、氢小七、西琳姑娘、未来水世界都是今年刚刚进行天使轮融资,且成立均不足三年,后起之秀,后生可畏。预制菜在2022年初作为春节消费的领头羊,强势维持了行业关注度和资本青睐。上半年多家品牌拿到融资。如冻品码头、联舌工坊、本味鲜物分别拿到了千万级融资。其中元坤控股独家投资冻品码头数千万元。另外,新茶饮的一些新品牌也备受关注,海豚社创始人李成东以及餐饮天使投资者宋欢平联合水滴资产共同投资新中式茶饮茉莉奶白,且是天使轮,投资金额达数千万元。此外还要多个新品牌十英尺·茶书铺、找茶鸭、之之茶等加入新茶饮的厮杀中,2022年上半年,据前文表格所涉及赛道中共有19家品牌获得过亿融资,餐饮、食品饮料、咖啡、新茶饮、烘焙、植物基、预制菜均有涉及。公开资料中,除了舌尖科技获得了高达10.5亿元的融资外,还有不少知名连锁餐饮品牌获得过亿融资,如年初获得融资的COMMUNE酒馆,其“酒+餐”的新颖模式也是近年来颇具关注度且跑出成绩的商业模式,另外还有咖啡\新茶饮赛道中Seesaw、TIMS咖啡、柠季柠檬茶、书亦烧仙草以及冷冻烘焙品牌恩喜村、植物基品牌星期零也获得了亿元融资。其中融资金额高达6亿的四家品牌是:书亦烧仙草、黄天鹅、今麦郎。传统方便速食品牌今麦郎拿下6亿元加华资本独家投资。而黄天鹅仅靠一枚“可生食”鸡蛋在三年拿下6轮融资,到今年C+轮创下6亿高融资额的记录。书亦烧仙草通过股权融资创下新茶饮行业的最高一笔融资。咖啡赛道有TIMS咖啡、Seesaw、乐饮创新、Coco.Juliet、少数派咖啡、歪咖啡、咖啡之翼等多个品牌拿到了融资。而咖啡领域过亿元的融资也有多起,2022年的咖啡行业依旧火热。且不断涌现跨界玩家,如天津狗不理包子成立了咖啡公司,中石化、邮政、李宁、华为入局咖啡。可以说这条赛道依旧是投资人、创业者眼中的有潜力的好项目。虽然咖啡赛道上半年的融资事件不多,但丝毫不影响赛道的火热。在2022年,咖啡消费平民化、日常化的趋势越发明显,邮政、李宁、华为纷纷跨界,开始卖咖啡。同时,咖啡在下沉市场不断崛起。据美团发布的《2022中国现制咖啡品类发展报告》显示,在咖啡的区域发展中,三线门店数增长最快,四五线订单增长超250%,下沉市场的潜力巨大。此次融资的歪咖啡瞄准的也是更广泛的下沉市场。另一方面,下沉咖啡市场还是一片蓝海,也没有头部品牌跑出来,众多品牌涌入,争一杯羹。而咖啡也早早被新茶饮品牌和跨界玩家盯上。上半年中,长沙的咖啡品牌DOC咖啡获得了书亦烧仙草战略投资。这也是一家主打创意咖啡的品牌,创意咖啡是主打产品。柠檬茶品牌柠季年初拿下了数亿元A+轮融资,随后又并购了咖啡品牌RUU。在此之前,奈雪的茶PRO店里有20%的咖啡饮品,蜜雪冰城有千家品牌的幸运咖。喜茶曾领投精品咖啡 Seesaw Coffee,助其完成 A+ 轮过亿元融资,最近其关联公司申请注册“喜茶咖啡”商标被部分驳回,但喜茶仍有做咖啡的心。新茶饮品牌在全中国遍地都是后,继续寻找新增长点。可以看到今年上半年,不少新茶饮品牌加快布局新零售业务和咖啡业务。瓶装饮料和茶包是头部新茶饮品牌的走出一条新增长的潜在好业务。喜茶也不断推出各类瓶装饮料、从果汁到气泡水;奈雪也有冻干水果茶、乌龙茶、茶礼盒等产品在售;茶颜悦色不仅推出了门店同款茶底,还配合推出茶糖等小食。可以预见,未来新茶饮品牌的零售业务或继续内卷直到成为品牌的第二增长曲线。在新茶饮卷得不能再卷的情况下,品牌们纷纷转身,向咖啡赛道找增量,提前布局。高速发展的中国咖啡市场,正保持着27.2%的增速,并有望在2025年市场规模达到1万亿元。可以预见的是,如果下半年疫情影响减小,将会有更多咖啡与资本热情相拥的融资事件出现。2022年上半年,本文所讨论的赛道从更进一步的市场细分和融资数据上来看,更易获得融资的公司偏向正餐如火锅、快餐、拉面、咖啡等。若根据上半年获得融资的各品类品牌归纳分类可以看出,2022年上半年,获得融资的品牌中涉及天使轮次的品牌有44家,A轮次的品牌有24家,B轮次15家,C轮次3家,走到IPO轮次有7家。资本在逐利的同时变得更加理性,投出高增长潜质、长期可持续、财务更健康的公司,拒绝泡沫估值,资本的力量无形中影响着行业的发展和人们的信心。在疫情仍然存在、世界格局变化的复杂环境里,2022下半年的不确定性更加加大。行业内的品牌该如何修炼内功?当新消费的泡沫消失,品牌们应该更加认真从产品端做出更对得起市场的东西。另外还要从定价、渠道、服务和数字化营销建设等方面拓展。欢迎来逛逛
我们的其他平台
![]()