8月12日起,全市193个第三代社会保障卡合作银行服务网点全面启动第三代社会保障卡零星申领、补换、市民账户(电子钱包)充值、应用功能办理等服务。
前期通过“舟山智慧民生”APP预申领的第三代社会保障卡将陆续分批次到达舟山,市民在收到银行电话或短信通知后,可前往合作银行网点免费换发第三代社会保障卡。
领取第三代社会保障卡时,同步填写《第三代社会保障卡领取确认单》,需市民签字确认相关信息。
每月25日(含)前领取并激活银行功能的,退休人员养老金将于次月发放到本卡对应银行金融账户。每月26日(含)至次月25日(含)前领取并激活银行功能的,退休人员养老金则将于次次月发放到本卡对应银行金融账户。
1、原市民卡电子钱包余额转入第三代社会保障卡市民账户。
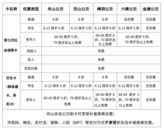
主要应用场景:公交(舟山公交、岱山公交、嵊泗公交、金塘公交、六横公交)、公共自行车租赁(定海、普陀、新城)、岛际交通(朱家尖蜈蚣峙码头往返普陀山)、政企食堂(云食堂)等。
2、原市民卡电子钱包余额转入第三代社会保障卡电子钱包账户。
主要应用场景:全国城市交通一卡通互联互通城市乘坐公共交通(互联互通功能默认关闭,使用需开启),开启互联互通功能后电子钱包账户不挂失,遗失不补。
社保(医保)应用功能开通
实现全市医保定点医疗机构、定点零售药店就医、购药刷卡实时结算,同时实现跨市跨省异地就医刷卡结算。
银行借记卡帐户激活
公交功能开通
残疾人、优抚对象等群体携带相关有效证件重新开通公交优惠功能。
普陀山入山年卡、朱家尖景区年卡功能开通
公共自行车租赁功能开通
已申领“电子社保卡”的市民,在换发第三代社会保障卡后,可实现无感切换,无需重新申领。未申领“电子社保卡”的市民,通过“浙里办”APP申领。
实名注册“舟山智慧民生”,申领市民码。可在公交(舟山公交、岱山公交、嵊泗公交、金塘公交、六横公交)、政企食堂(云食堂)、景区年卡(普陀山入山年卡、朱家尖景区年卡)等应用场景刷码支付、认证。
扫码下载舟山智慧民生APP
咨询电话:0580-2911995
(工作日:8:30-12:00,14:30-17:30)
内容来源 :舟山智慧民生