第2150期文化产业评论
腾讯与故宫已经一同走过了3年的文化之旅。传统文化的传承、传播、传唱是经久不衰的话题,腾讯与故宫联手,可以说探索出了一条科技+文化、连接+内容、IP+文创的传统文化传承道路。
作者 | 李卓
来源 | 文化产业评论
编辑 | 李卓
正文共3267字 | 预计阅读时间9分钟
永乐十六年,明成祖朱棣的迁都大业已经筹备了15年,一个经历两朝26帝的宫殿即将动工修建,这一年是1418年。恐怕自成祖以下,到末帝宣统,这26个皇帝,和那些曾经风云朝堂庙宇的臣工,以及从古自今六百年来的万千百姓都没曾想到,他们的生活、器物、艺术、信仰,会以什么样的形式再现人世。
2018年10月22日晚,故宫博物院与腾讯联合举办Next Idea音乐创新大赛作品分享会。与此同时,双方三年来深入合作,推动传统文化与数字创意深度结合的成果也集中亮相。
传统文化如何传承,如何吸引更多的现代人关注传统文化,如何让传统文化适应、融入当代生活,如何中华传统文化变得有魅力,如何活化传承传统文化,腾讯与故宫联手,可以说探索出了一条科技+文化、连接+内容、IP+文创的传统文化传承道路。
泛娱乐时代终结与新文创时代开启
从最近几年的政策环境和市场环境来看,文化产业正在变革。整体上,今年很多人都感到了一丝寒意和紧张,政策环境趋紧,尤其是影视产业和动漫游戏产业的政策监管不断加强,可以说,顶层设计正在驱使行业进行供给侧改革;从市场环境上,新消费群体,尤其是Z时代消费者的崛起使得消费层次更为多元,另一方面,在消费层次多元化的影响下,消费升级和消费降级两种现象并存。
政策环境
文化产业涉及多方监管机构,自从部委机构改革之后,文化产业监管范围的关节进一步打通。改革之后,基本已经形成了中宣部、文化和旅游部、国家新闻出版广电总局、国家版权局、中央网络安全和信息化委员会为主干的行政监管体系和监督体制,更将监管范围从实体文化产品、旅游产品全面扩大到互联网,线上线下全方位监管。任何文化和场景都不再是法外之地。
上半年,文化和旅游部部署查处丑化恶搞英雄烈士等违法违规经营行为,整治“暴走漫画”与“内涵段子”等娱乐产品。在目前“娱乐至死”“奶头乐”等网络舆情中,的确是需要正本清源,净化环境。换言之,在政策环境的倒逼下,文化产业需要提供更有价值的文化产品,而非曾经的一味娱乐。曾经活跃着的极端娱乐、低级品位等不符合社会主流价值观的行业形态正在被迫退出。
市场环境
从市场客体来看,消费群体已经发生了变化。两大群体成为了讨论焦点,其一是年轻一代,尤其是后千禧一代的00后为代表;其二是三四线城市的消费群体。而两个消费群体的交融和差异,导致了市场消费结构的层次分化明显。
一方面,作为“移动互联网原住民”的00后,有着非常良好的产品付费习惯,报告显示,在文化娱乐消费上,59%的00后用户倾向于按需或次数付费,而5%的用户则有3个以上平台的年付费会员。同时,中国文化消费指数(2017)表明,26-40岁居民的文化消费综合指数高于其他年龄段。其中90后青少年对文化消费的需求最旺盛,实际发生的文化消费支出也最多,已经成为文化消费的主力军。
另一方面,当互联网用户增速放缓,一二线城市带来的旧流量红利已经消失,而三四线城市用户已经成为了新增流量的重要来源。而这部分消费群体,偏向“满足”“幸福”“传统”的价值观,拥有丰富的闲暇时间,也具有旺盛的休闲娱乐消费需求。
因此,我们看到现在的文化市场并存着两个似乎矛盾的现象:一方面文化消费似乎在升级,越来越多的人愿意为文化产品付费;但另一方面文化消费似乎在降级,人们在文化消费时变得更加理性和克制。
从政策环境和市场环境来看,近些年,乃至未来几年的趋势将是文化产业的供给侧全面升级,这不仅仅是政策反逼的结果,更是市场环境下人们的文化消费需求所致。更有价值、更有温度、更有意义、更具人文关怀、更具文化内蕴、更贴内心、更有正能量、更符合主流价值观的文化产品才是未来文化产业的主力军。
契合新时代文化产业的发展趋势
结合当前大环境背景不难读出,腾讯的很多作为可谓用心良苦。今年3月,马化腾在两会上提出书面建议,通过“科技+文化”融合创新,打造中国特色文化IP,促进文化产业内部、产业与社会各领域之间生态化、协同化发展,建设产业发达、文化繁荣、价值广泛的“数字文化中国”。
4月,程武在腾讯UP2018新文创生态大会上提出“新文创”概念:“新文创是一种更系统的发展思维,希望通过更广泛的主体连接,推动文化价值和产业价值的相互赋能,从而实现更为高效的,复合化生产和IP构建。”
更不说上个月腾讯的组织结构大改革。在这次改革中,腾讯保留曾经的“现金牛”部门互动娱乐事业群(IEG),更是新增了平台与内容事业群(PCG),推动社交与内容融合,内容板块之间互动,以及发挥技术的底层驱动作用。
这些都在超越过去的概念,腾讯从诞生到现在赖以为生的底层商业逻辑——“连接+内容”已经升华为“科技+文化”;曾经将腾讯助推到文化产业巨擘的泛娱乐概念,已经脱胎换骨为新文创;组织结构上对平台和内容的重视,都在告诉我们——腾讯要做更有价值的内容。
促进传统文化的传承、传播、传唱
传统文化在现代生活中产生价值可以有三个方面的要求:传承、传播、传唱。
传承求真。让传统文化在现代生活中保留原汁原味,避免传承当中的失真、破坏一直是人们所担心和避之不及的问题。
传播求广。将真实、完整的传统文化活化,充满魅力与力量,让更多的人认识、认知、体味传统文化同样是传统文化的内在要求。
传唱求新。在传统文化在现代生活中融入,实现内容创新和形式创新,既能承上,将老一辈的文化魅力继承,又能启下,为当代生活和未来传播开启新的篇章。
故宫博物院院长单霁翔先生在发布会上的一席话令人动容:“(2012年1月)上岗以后走到观众中间,当时我们大部分区域没有开放,树着“非开放区”的牌子,大量涌进的故宫博物院游客一直往前走,根本没有感受到故宫博物院的情怀。”
故宫可以说是中国古典传统文化的集大成者,故宫的器物、建筑和背后暗含着的制度意义、民族精神,正是蕴含着丰富的文化资源,不可谓中华文明之文化宝库、中华传统文化之重要阵地。
如何令故宫传统文化得以传承、传播、传唱?可以说,故宫的文化流通需求与腾讯的战略要求,乃至现下文化产业发展的趋势三向契合。
形成有温度的IP,有价值的文化产品
从腾讯的角度上,与故宫联合主要有四方面优势:其一、广泛、精准的用户群体;其二,新颖、多样的文化业态;其三,温暖、优质的产品情感。其四,文化科技融合的新探索。
腾讯拥有中国普及最广泛的社交工具,这也是腾讯挖掘市场的重要利器。根据数据显示,腾讯QQ有8亿多月活用户,微信则在今年春节突破10亿。值得注意的一点是,在QQ的用户群中,95后占35%左右;而60%的微信用户则是15至29岁的年轻人。这意味着将近8亿的年轻人活跃在这两个社交媒体上,这部分用户不仅仅是最有活力、最有潜力的用户群体,更是传统文化传承传播传唱的主要发力点。
因此,什么样子的产品形式可以吸引到这些用户?
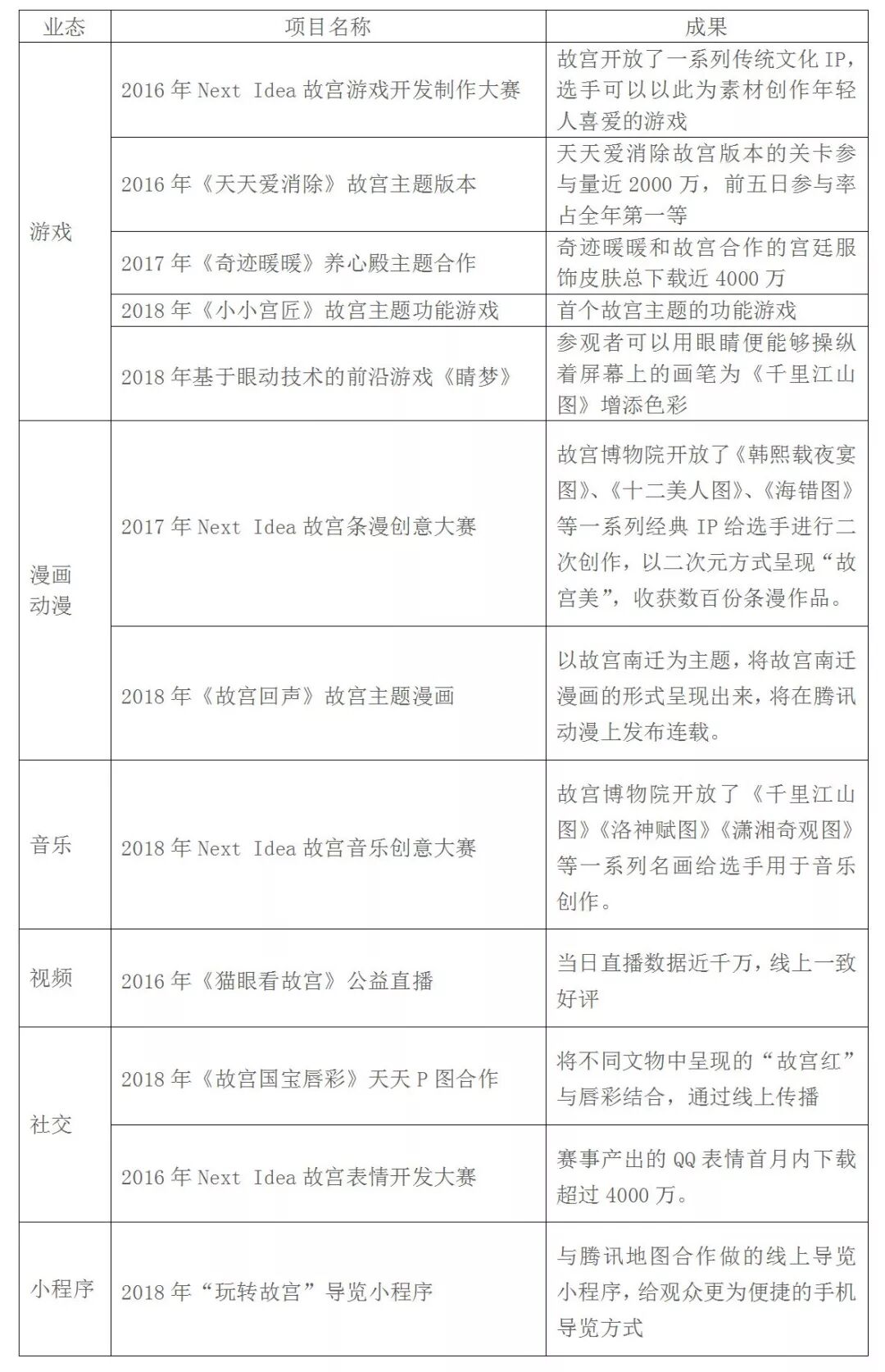
腾讯丰富多样的文化内容业态为这场文化联姻打下坚实基础。在三年的合作中,我们看到了故宫文化借助腾讯所有文化业态的还原、复活、颂扬:
这些合作基本上覆盖了包括游戏、动漫、漫画、视频、社交媒体、小程序等腾讯多个文化业态,更是迎合了当下年轻人最热衷的几类产品形式。
文化为魂,科技为体。故宫以600年文化积淀,和背后传承沿袭了千年的中华传统文化为魂,为基础,腾讯以现代科技,以文化+科技、连接+内容、IP+文创打造有价值、有内蕴、有温度的文化IP运作,为当下亟需高质量、高价值的文化供给的市场提供了一次次的探索与启发。
600年前,故宫诞生在即;600年后,传统文化复兴在即。
//主题阅读//
//推荐阅读//
还可以点击“阅读原文”,微店上单独购买笔记本