第2872期文化产业评论
近年来,特色小镇在全国遍地开花,一时风头无俩。但与此同时,不少小镇们虽戴着“特色”的帽子,非但没有特色可言,反倒还成了“问题小镇”。这不,这下又被淘汰整改了。近日,国家发改委发布《关于公布特色小镇典型经验和警示案例的通知》,推广来自全国20个精品特色小镇的典型经验,并淘汰“虚假”“虚拟”、触碰红线的三类特色小镇。其中是否有你熟悉的文化产业特色小镇?又有哪些值得推广的经验?惨遭淘汰的小镇踩过的坑,你该如何规避?本文带你一探究竟。
作者 | 刘舜欣(文化产业评论作者)
编辑 | 范佩宏
来源 | 文化产业评论
正文共计4516字 | 预计阅读时间12分钟
几家欢喜几家愁。
这次,一批特色小镇被狠狠地表扬了,也有一批特色小镇又摊上事儿了……
6月26日,国家发改委发布《关于公布特色小镇典型经验和警示案例的通知》(以下简称《通知》),推广了包括西安大唐西市小镇等在内的20个精品特色小镇的“第二轮典型经验”。
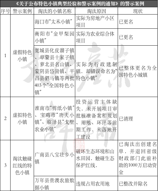
同时,也淘汰整改了包括海口太禾小镇、淮南剪纸小镇等在内的三类“问题小镇”。
《通知》中提到的这批小镇主题涵盖汽车、网络、创投、工业等多个领域,而与文化产业相关的则涵盖出版、文旅、陶瓷、艺创等。据笔者观察,其中即使大主题与文化产业无关的特色小镇,在建设中都非常注重为小镇赋予文化的灵魂与内涵,文化创意越来越成为特色小镇不可或缺的元素。本文将从《通知》中提及的20个精品特色小镇中挑选出有代表性的文化产业相关特色小镇,一起瞧瞧这些小镇们运营的典型经验及警示案例。
聚力发展主导产业——大唐西市丝路文旅小镇古诗里“城中东西市,闻客次第迎”的繁盛景象正在大唐西市丝路文旅小镇缓缓上演,让丝路文化的生动演绎从历史走向现实。博物馆、风情街……在唐长安西市遗址之上的大唐西市文旅小镇已游人如织,每年旅游收入达10余亿。在盛唐时期的长安城有东、西两大市场,分别为国内和国际市场,其中西市商贸西至罗马、东到高丽(今韩国和朝鲜),是东西方文化交流、贸易往来的重要平台。2006年8月,国家文物局发文明确指出“西市是隋唐丝绸之路的起点和重要标志之一”。西市文旅小镇由此而来。大唐西市先后投资3.2亿建设中国首座大唐西市博物馆。为避免“千城一面”,小镇还以新唐风式建筑为特色,恢复西市九宫格局历史风貌。△大唐西市博物馆
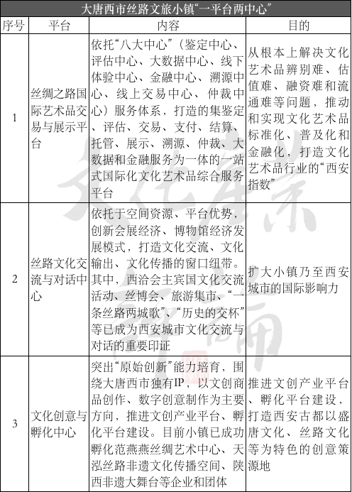
而该小镇在《通知》中被推广的经验,正来源于其对主导产业的聚力发展。小镇以文化事业为支点,以文化产业为主导,重点打造旅游、艺术品交易、文化创意等支柱产业,并培育会展、文艺展演、电子商务、金融服务等潜力产业。此外,小镇着力于对盛唐、丝路文化这些本土文化资源的深度挖掘并进行产业化的放大,形成文化创新、旅游发展、商业服务为主导的产业体系。文化创新方面,小镇打造了“一平台两中心”,分别聚焦艺术品交易、文化交流活动举办,及文创IP孵化。![]()
△大唐西市丝路文旅小镇“一平台两中心”
旅游发展方面,小镇通过演绎丝绸之路的历史文化、风情故事,打造了文化之旅、娱乐之旅、商贸之旅的三大旅游主题。2019年“五一”期间,西市接待游客总量逾27万。商业服务方面,小镇商业配套突出“文旅+商业”发展导向,确立了文化、风情、旅游定位特色,实现商旅、商文的融合发展。在笔者看来,大唐西市小镇最珍贵的经验,当属从一而终的“找准定位,深挖文化,产业扩大”,以独一无二的历史文化资源——盛唐文化、丝路文化旅游作为主导产业定位,并不断进行产业扩大。与此同时,小镇秉持的“保护为主、抢救第一”方针,及“原地保护、原样保存、原物展示”建设方案,也让我们看到了小镇开发者对丝路起点遗址和历史文物的尊重与珍视。
促进产城人文融合——荣昌安陶小镇荣昌陶有“薄如纸、亮如镜、声如磬”美誉。身为中国“四大名陶”之一,荣昌陶在2010年被列入国家级非物质文化遗产名录。在厚植陶文化的基础上,荣昌区按照陶产业、陶文化和陶旅游融合发展模式,打造产城人文融合的中国西部陶都。产业是“产城人文”融合发展的基础。安陶小镇在发展陶瓷制造产业基础上完善工业旅游功能,在文旅融合道路上聚集效应逐渐凸显,并以陶产业为依托延伸产业链条。安陶小镇400多米的老街目前已变成“陶宝古街”,商铺林立,并已初步构筑起陶文化旅游消费地带。陶文化孕育滋养着旅游产业,使得陶产业与旅游产业相辅相成,相得益彰。 △安陶小镇的“陶宝古街”
城市是“产城人文”融合发展的载体。重庆荣昌县安富镇与广东佛山石湾、江苏宜兴并称“中国三大陶都”。2014年,荣昌陶被评为“重庆新名片十强”。可以说,重庆是荣昌陶发展的重要载体,为其提供了陶文化成长的肥沃土壤,而荣昌陶及陶文化亦助力着重庆的城市文化传播。人是“产城人文”融合发展的核心。大批陶艺大师、工匠艺人到安陶小镇开设艺术工作室,至2018年12月,小镇陶艺工作室已达50余家。陶宝巷子建成后,荣昌更将引进世界各地陶艺人才及艺术家,并分地域打造日本、韩国、台湾等陶艺大师村,每年吸引游客达300余万。以人为核心,实现陶艺匠人的联合与游人的聚合。文化是“产城人文”融合发展的灵魂。荣昌深度挖掘陶文化、移民文化、古驿站文化等历史文化,在对老街修旧如旧基础上进行艺术创新。以陶文化为基础,在产业发展和文化支撑中下功夫,大力发展文创产业。同时举办荣昌陶文化艺术节、夏布精品时装秀、安陶小镇巡游表演等文化活动,以文化凝聚起小镇的灵魂。
突出企业主体地位——奥林匹克水上运动小镇早在2017年12月,《关于规范推进特色小镇和特色小城镇建设的若干意见》一文就已指出,特色小镇和小城镇建设应厘清政府与市场边界,以企业为建设主力军,注重引入企业作为特色小镇主要投资运营商。国家发改委城市和小城镇中心原主任李铁也曾表示,在特色小镇建设热潮中,政府要摆正位置,不要把自己的引导服务角色变成主导角色。凸显了近些年来,关于特色小镇主体地位的争议与思考一直存在。但多年来,政府一直是城镇建设核心主体,政府主导优势为拥有绝对控制权,有土地,有资金,项目推动进展快。而企业主导模式则受政府管理和监督,却能极大地激发市场活力。奥林匹克水上运动小镇之所以成为此次推广的小镇之一,则正因其突出的企业主体地位。其主要投资运营商为日照文化旅游公司,承担着资源整合、设施建设和运营管理职责。同时依靠社会力量办体育,吸引了20余家体育企业入驻发展,每年承接2000多名专业运动员驻训。以“体育+”理念为引导,以企业为运营主体,再吸引一批体育企业入驻,反哺企业,充分迸发市场活力。这亦说明在特色小镇建设中,政府不能大包大揽,既不当“家长”,也不做“保姆”,要把激发小镇内生动力和借助外力有机结合。这是对企业主体运营小镇的鼓励,也暗示了特色小镇必须发挥好主体这一强大动力。
创业带动就业——殷港艺创小镇特色小镇的功能之一,当然还有以创业为契机,带动当地就业发展。只有为了产业和就业发展形成的特色,才具有可持续性。尤其在一些农村地区,特色小镇的建设可使当地村民实现“不离家、不离乡、出门进工厂”,提供一批就业机会之余,亦减除村民被背井离乡外出打工的压力。《通知》中推广的殷港艺创小镇则将旧厂房改造为文化艺术双创空间、将空心村改造为艺术家村,吸引了100多家创业型企业入驻,带动约5000人就业,是以创业带动就业的良好示范。△殷港艺创小镇文创产品
完善产业配套设施——津南小站稻耕文化小镇、泰山出版小镇产业配套设施是特色小镇建设的基础,产业、品牌固然重要,但更具人性化的落点则体现在满足游客基本需求,包括交通、卫生、医疗等公共基础设施,及游客中心、特色街区,创业基地等与小镇定位相符,或功能互补的配套设施。先来看看津南小站稻耕文化小镇。身为一款在清代就已成为皇室贡米而闻名于世的“大米品牌”,小站稻理所当然成了小镇的核心。该小镇不断健全旅游业配套设施,优化特色街区和游客服务中心,完善“小镇客厅”、练兵园等公共文化空间,每年举办稻米节等活动近300场,以硬件设施、公共文化空间、特色节庆等推动小镇硬实力和软实力升级。![]()
△小站稻耕文化产业基地核心内容
此外还有新闻出版行业的“明星小镇”——泰安泰山出版小镇,也是靠周边博物馆配套资源而闻名,其配套资源包括中国版本图书馆、钟书阁最美书店、印刷博物馆等场馆建设。除博物馆外,还与会展中心、交易中心、展示中心形成“一馆三中心”,吸引40余家企业入驻发展。
承接改革探索试验——醴(拼音:lǐ)陵五彩陶瓷小镇任何事物的发展从初期到成熟,都是摸着石头过河的进程,依靠运营者不断在改革中创新、试验,特色小镇也是如此。任何一种改革与创新,不管是发展机制、试点制度,还是服务模式,其探索出的新尝试、新思路都值得鼓励。国家发改委对承接改革探索试验小镇的“嘉奖”,也说明其对小镇勇于探索、创新试验做法的鼓励。如醴陵五彩陶瓷小镇创新的便企政务服务模式,承接自然资源、生态环境、税务等部门的100多项行政审批权限,提供便捷高效的“一站式”综合政务服务,是管理模式的创新,是改革经验的运用,也体现着运营者的智慧。△湖南醴陵五彩陶瓷小镇
既然有表扬,当然也少不了警示。本次《通知》公布淘汰了三类特色小镇,分别为虚假、虚拟、及触碰红线的特色小镇。我们先来看看淘汰的第一类——虚假特色小镇。这是典型的“挂羊头卖狗肉”,即挂着“特色小镇”名头进行房地产化、商业化或农业综合体化经营。如海口“太禾小镇”,2016年资料显示该项目为海南34个全国重点镇之一,并最终形成以花卉产业、大健康产业、华侨文化产业三大支柱产业的特色旅游风情小镇。2018年、2019年信息显示该小镇两期项目先后变更过建筑单体设计方案,且批建该项目的公司大股东为融创房地产集团有限公司的全资孙公司,房地产化倾向明显。目前,该项目已更名。淘汰的第二类——虚拟特色小镇,与“虚假特色小镇”虽仅有一字之差,但含义却大不相同。此类小镇指的是长期停留在纸面,投资运营主体缺失,未开展项目审批、规划等前期工作,未落地开工建设的特色小镇。如2018年9月云南省审议后被淘汰退出创建名单的6个特色小镇中的永胜清水古镇、陆良蚕桑小镇和罗平油菜花小镇。被称为“活在戏里的古村落”的永胜清水古镇因保留众多明清古建筑群而声名远扬,是全国首批“传统文化村落”。但即便如此,该小镇还是因主体未落实、未开工建设,不幸被淘汰退出创建名单,并被收回1000万启动资金。陆良蚕桑小镇于2017年开工建设,但在2018年同样因建设进度拖延而被淘汰。罗平油菜花旅游小镇也在2018年因主体未落实、未开工建设原因惨遭淘汰。最后一类为触碰红线的特色小镇。此处主要指触碰生态红线,包括破坏生态环境和山水田园、违法违规用地等的小镇。其实不只以工业、制造业等为主题的小镇才面临此困境,不少文旅小镇由于过度开发,商业化改造,同样容易陷入触碰生态红线的泥潭。如云南鸡足山禅修小镇、广南县八宝壮乡小镇均为云南省被淘汰退出创建名单的6个特色小镇之二。其中,前者实则为旅游地产项目。大理宾川县自然资源局局长李品亮曾表示,该小镇规划中建筑密度大,绿化率小,容积率高,需大量砍树,影响当地自然环境,所以被淘汰出特色小镇创建名单。![]()
△大理宾川县鸡足山镇
2018年10月,云南省曾发布通知,明确应坚守“不触碰生态红线、不占用永久基本农田、不通过政府违规举债来创建、不搞变相房地产开发”4条底线,并强调了特色小镇评选的“一票否决项”,第一条即为“触碰生态红线”。由此也说明生态红线是基本底线,不可触碰,随着生态文明建设深入推进,及“绿水青山就是金山银山”方针的贯彻落实,国家对“触碰生态红线”愈加保持着零容忍的态度。自2014年10月,浙江省省长参观云栖小镇首次公开提及“特色小镇”,到如今,特色小镇已走过发展的第六个年头。如果说发展之初的特色小镇还只是“小打小闹”“摸着石头过河”,那么今日之特色小镇无疑已在六年的积淀和成长中,站在巨人肩膀,站得更高,看得更远。既有宝贵的典型经验可借鉴,也有前人踩过的坑时刻发出警醒。不可否认,国家对特色小镇给予更多优惠政策的同时,亦将提出更高的要求,抱有更大的期待。好看的皮囊千篇一律,有趣的灵魂万里挑一。人是如此,特色小镇又何尝不是?如果说高颜值,优质设施构成了小镇的“皮囊”,那么稳固的主导产业、深厚的文化内涵、先进的治理经验无疑就是小镇的“灵魂”。期待未来,特色小镇能继续无愧“特色”二字,在更多优质经验的加持下,既拥有好看的皮囊,更饱含有趣的灵魂。![]()
![]()
文化产业顶尖大号「文化产业评论」,是专注于文化产业全领域的新媒体平台,在业内具有广泛和举足轻重的影响力,得到了全国文化产业从中央到地方,政府、企业、机构、精英从业者的高度关注与大力支持,是国家部委、地方政府、文化企业、行业机构掌握文化产业高质量发展及科学决策的重要参考。点击下方【阅读原文】加入「文化产业评论」,这里,是你的舞台~欢迎给刘舜欣打赏,您的支持就是她的动力![]()