即便你不是“技术派”,人工智能(AI)依然对你有用,因为它手握未来密码。从掌上阅读的AI写作文章,到耳畔聆听的AI语音播报,再到镜头采撷的AI美颜照片……不知不觉间,AI早已悄然融入你我的世界,成为了城市数字化转型浪潮的澎湃动能,也为文化产业领域带来了全新的可能性。
昨日,以“智联世界,众智成城”为主题的2021世界人工智能大会在黄浦江畔落下帷幕。作为全球AI行业的风向标,上海世界人工智能大会召开迄今已四届,将中国的经济中心城市推到了科技革命最汹涌的浪尖,抓住了科技革命的主动权。大会现场,除了城市大脑、医疗影像、自动驾驶等热门议题外,文化产业也很有“存在感”。虚拟偶像泠鸢以主持人身份站上2021世界人工智能大会(WAIC)开幕式舞台;文体产业智能化升级高峰论坛上激荡“科技冬奥”的智慧火花;科幻小说《三体》作者刘慈欣宣布将和AI大厂合作,打造“AI+科幻”沉浸式娱乐新业态;AI机器人琴棋书画样样精通,为AI商街带来数字购物新体验……![]()
△虚拟偶像泠鸢主持WAIC开幕式
种种迹象表明,数智化时代,人工智能不仅是城市数字化转型的硬核科技,也是提升城市文化软实力的重要支撑。如今,AI触角正向文化产业更多领域伸展,深度应用场景多点开花,作为新一轮科技革命的“领头雁”,AI将为文化产业留下哪些雁过留声的回响?又将带着文化产业走向怎样的未来?![]()
△世界人工智能大会虚拟云会场
政策和应用探索齐增
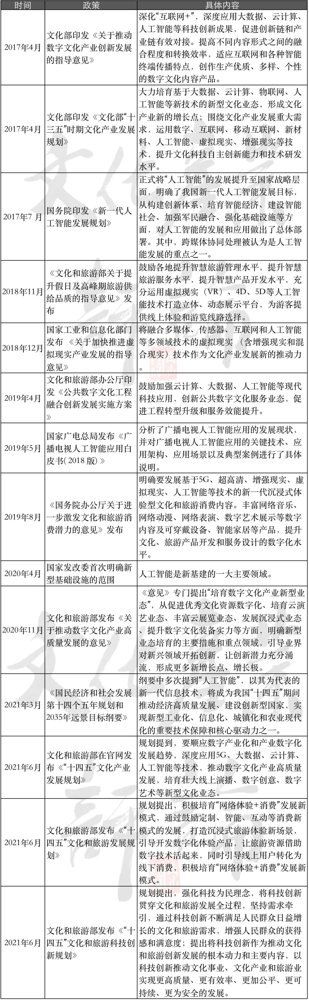
AI,是第四次工业革命的引擎,也是全球升级变革的机遇。近年来,和文化产业相关的政策文件中,能够看到文化产业领域对于人工智能等高新技术的重视以及融合发展的趋势。![]()
△文化产业相关政策中多次强调AI等高新技术的重要性
人工智能发展在我国文化产业相关政策层面高频出现,特别是其从“加快”到“加强”再到“深化”的提法变化,彰显出人工智能技术在文化产业领域里已经进入以产业融合为特点的高速发展期。与政策呼应,AI技术也在短短几年时间里,从一门相对“高冷”的前沿技术,变成一个同文化产业诸多领域密切相连的技术。AI的深度学习、人脸识别、智能搜索、VR等技术与文化产业融合,在内容生产、内容传播、内容消费等领域皆有丰富体现,这让文化产业服务更加精准、高效,极大提升了用户使用体验。
![]()
创新的风口,常常发轫于行业的交汇之处。年复一年间,踏着世界人工智能大会的脚印,文化产业与“AI”的碰撞与融合不断加深,并探索出新的高度。
AI+体育,以科技赋能奥运盛事随着北京2022年冬奥会和冬残奥会的脚步渐行渐近,科技元素正在推动这场国际盛会走向加速度、高质量发展,这也让“科技冬奥”“智能冬奥”成为了本届大会的热门关键词。在WAIC的“国际盛会﹒中国智慧”文体产业智能化升级高峰论坛上,中科智云、风云天下、科大讯飞等企业联合发布《AI+国际赛事解决方案蓝皮书》,通过“人—智—赛—场”的融合,展示用“中国智慧”助力国际盛会的最新解决方案,用“中国方案”向世界传递奥运精神。赛场上的“智慧围栏”,雪山顶上的“哨兵”,冰舞背后的“教练”……三项人工智能研发成果,分别对应冬奥会的安全保障、安防监控、训练辅助等赛事运用的实际场景。虚拟“智慧围栏”,是为冬奥会度身定制的“安全智理”系统。主要针对冬奥会举办地占地面积大,雪山、森林等地势和环境复杂的安全难点,为整个比赛场地装上虚拟“围栏”,确保赛事安全、有序进行。![]()
△北京冬奥会的延庆赛区多是雪山、森林等复杂地势
智能移动哨兵车,车如其名,主要在安防工作中起到“哨兵”作用。在夜晚、恶劣天气等情况下,哨兵可以全天候进行边界监控、目标识别、多目标跟踪、异物检测、道口警示等功能,填补监控盲区。![]()
△智能移动哨兵车在人工智能大会现场
提高现代竞技体育水平,既要靠气力,也要靠技力。AI如何为奥运健儿们提高训练水平赋能、助力?小冰公司开发了一套 AI 运动员训练辅助系统,通过 AI 图象识别、数据分析等功能,帮助教练和运动员获得更好的运动认知,从而为运动员打分提供专业意见,形成个性化的训练数据。同时,该系统还能通过大数据方式,总结世界顶尖选手比赛特征,将运动员身体重心、曲线数值记录、标注,以先进技术帮助运动员提高训练成绩和比赛水平。![]()
△人工智能训练辅助系统对运动员空中运动轨迹的呈现
AI+艺术,让观众与AI亲密接触随着大众文化需求攀升,推动文化娱乐与技术深度融合是大势所趋。大会现场,华为、腾讯、SMG等企业,纷纷以艺术化、生活化的视角,让观众与AI亲密接触,打造科技、文化、生活相融的艺术主题应用现场。在“普惠AI 智能生活新体验”展区,华为展示基于AI、5G、云计算等技术的AI作画智能应用。AI作画利用AI算法通过多次学习艺术作品,数十秒时间里,就能创造出不同艺术风格的作品,提升展览交互性,增强艺术趣味性。![]()
△世界人工智能大会AI互动肖像馆现场(图片源于网络)
在AI数字互动展区,腾讯则带来了打开感官体验的“鼻尖上的上海”全新数字文化互动产品。该展区为体验者打造了多维度、沉浸式的体验感受,只需在OCR技术的手写板上写下上海的地理名称,数字气味播放器就会释出与场景对应的气味。一呼一吸间,体验者漫步于静安寺,聆听悠远的禅味钟声;时而置身于上海街区,感受外滩的充沛活力;或是徜徉于美食琳琅的七宝老街,轻嗅食物的诱人气息……熟悉的气味营造出理想的当下环境,让观众回到记忆中的熟悉场景,打破时间与空间界限,引发了广泛共鸣。近年来,虚拟偶像伴随各类文娱产品形态出现在观众面前,其商业价值和市场空间受到广泛关注。在科技与艺术结合的大会现场,多位“虚拟偶像”也进入现实舞台,为观众提供向导、解说服务,与观众实时互动。在一座全新落地的裸眼3D巨幕前,SMG虚拟新闻主播申䒕雅作为交通银行的数字人民币“体验官”,现场带来炫酷的裸眼3D演绎,还在大屏幕中实现了与观众实时互动、完成现场直播任务,让观众赞叹不已。△SMG虚拟新闻主播申䒕雅带来炫酷裸眼3D演绎
“Hi!我是交银雅典娜,欢迎来到交通银奇幻世界。让我们同穿越这条交的历史廊吧。”另一位虚拟偶像雅典娜也颇为“吸睛”,这位与真人 1:1 比例的虚拟向导,为观众提供接待和展厅介绍服务,突破时空局限的出场方式,令人耳目一新。![]()
△交通银行虚拟偶像“雅典娜”
借助人工智能大会的舞台,各行各业的公司都带来了自己的虚拟偶像,为自有IP增加曝光渠道的同时,也推动虚拟偶像在“破圈”的基础上走向大众市场,助力企业早日实现数字化转型之路。
AI+电竞,体现科技向善的力量电子竞技,本身就是高科技的产物。人工智能与电子竞技的结合,不仅可以帮助专业人员开发出体验绝佳的游戏,还可以将人工智能以选手身份进行训练,进而作为玩家去打比赛。大会现场,迎来了一位AI游戏江湖里的“武林高手”——腾讯“王者绝悟”。作为掌握《王者荣耀》游戏中全部100多个英雄玩法的“完全体”版本,“王者绝悟”的能力演进经过了多次迭代,在如今的版本中进一步引入了多轮组合博弈和层次化的强化学习算法。现场,他与职业电竞选手展开了一场精彩的表演赛,展示了腾讯在多智能体博弈等前沿AI课题上的先进研究水准。![]()
△“职业人气选手 VS “王者绝悟”表演赛现场
科技向善,以人为本。在电子竞技领域,游戏中的外挂泛滥的现象一直是游戏厂商的“心病”。外挂机制不仅篡改游戏原本正常的设定和规则,以作弊手段在游戏中谋取利益的恶意程序,不仅侵害游戏研发方的知识产权、影响游戏正常运营,亦存在极大的安全隐患,容易造成用户隐私泄露甚至财产损失。为此,网易伏羲工作室在本次大会上将人工智能技术应用到游戏反外挂机制中,打造了一套“伏魔AI反外挂技术”, 通过分析玩家在游戏内操作产生的参数,判断玩家“作弊”与否,进而形成一条脉络清晰、完整的“外挂证据链”,顺藤摸瓜找到使用外挂的用户并予以封禁,引导玩家共同营造风清气正的电竞世界。![]()
△伏魔AI反外挂技术系统
AI+科幻,打造沉浸式娱乐新业态AI技术赋能为人类触碰科幻创造了新路径,而科幻作品也为指引科技发展方向提供了更多的可能性。大会现场,科幻小说《三体》的作者刘慈欣表示将与商汤科技在AI+科幻领域开展密切合作,通过“AI+科幻”的结合来打造突破想象的沉浸式娱乐新业态。人工智能是想象力的加速器。据介绍,双方将在对《三体》故事和科幻内容的理解与开发基础之上,以AI赋能科幻产业,将科幻文学中那些曾在图文、视频中出现过抽象概念和经典场景,进一步打造成可置身其中并能与之互动的“现实世界”,用沉浸式的视觉感官和交互体验,为每一位科幻迷圆梦,呈现一个全新的《三体》世界,打造突破想象的沉浸式娱乐新业态。当下,人工智能(AI)发展正进入“后摩尔时代”,感知智能将向更为高阶的决策智能跃迁,越来越多的跨学科突破正在被实现。对于文化产业而言,AI正在从飘在天上的“云”,化为滋养产业、润物无声的“雨”,带着文化产业进入了一个重视应用场景、强调落地、回归价值的阶段。我们期待着,AI能够继续推动文化产业驶入发展快车道。在科技之光的照耀下,文化产业的未来清晰可见、光明无限。![]()
![]()
行业窗口与顶尖新媒体【文化产业评论】已运维3000多期(持续8年有余,跨越3000多天),推送文化、旅游、体育领域专业优质文章6000多篇。【文化产业评论】始终秉承权威、专业、准确、及时、实用的特点,聚焦文化、旅游、体育等行业前沿动态、发展思考,直面新时代行业发展重大问题,融汇行业内外精英的观察和理解,得到了全国从中央到地方各级政府公务员、企事业单位负责人、精英从业者的高度关注与大力支持,亦架设起沟通各方的畅通渠道,是中共中央宣传部、国家发展和改革委员会、文化和旅游部、国家广播电视总局、国家电影局、国家新闻出版署、国家文物局、国家体育总局等有关部门,各地市政府,以及全国各文化、旅游、体育企业的重要助手。欢迎订阅关注!点击下方【阅读原文】加入「文化产业评论」,这里,是你的舞台~请给黄艳如打赏,您的打赏,平台都会给到作者个人