5个国家公园公布,这里面藏匿哪些鲜为人知的文旅秘密?
原创
文化产业评论作者团
文化产业评论
文化产业评论
微信号
whcypl
功能介绍
提供文化产业专业优质内容和综合服务
发表于
收录于合集
#小军哥的专辑
198
个
#国家公园
1
个
#文旅
41
个
第3330期文化产业评论
点上方蓝字「文化产业评论」关注并星标
10月12日,在联合国生物多样性大会领导人峰会上,习近平主席宣布中国正式设立三江源、大熊猫、东北虎豹、海
南热带雨林、武夷山等第一批国家公园。
国家公园终于揭开了神秘的面纱,除了媒体和公众关注的“由来、特点、资源、管理”等热点信息外,还有哪些鲜为人知的秘密呢?
今天,文化产业评论(ID:whcypl)就为你逐一揭秘。
作者
| 小军哥
(文化产业评论作者团;三川汇文旅体研究院研究员)
编辑
| 韩之越
来源
| 文化产业评论
正文共计5273字 | 预计阅读时间14分钟
我国国家公园是指由国家批准设立,以保护具有国家代表性的自然生态系统为主要目的,实现自然资源科学保护和合理利用的特定陆域或海域,
是我国自然生态系统中最重要、自然景观最独特、自然遗产最精华、生物多样性最富集的部分。
从2013年11月我国首次提出国家公园概念,到2015年1月《建立国家公园体制试点方案》发布、启动10个国家公园体制试点;从2017年9月《建立国家公园体制总体方案》出台,到2018年4月国家公园管理局正式挂牌;从2019年6月《关于建立以国家公园为主体的自然保护地体系的指导意见》印发,到2021年10月12日第一批5个国家公园的正式设立,我国在国家公园模式上已探索了8年。
△习近平出席《生物多样性公约》第十五次缔约方大会领导人峰会并发表主旨讲话(总台央视记者胡玮拍摄)
8年间,无数国人在翘首期盼的同时,很多人心中都充满了好奇:国家公园建成后,可不可以去旅游观光?是否允许投资开发?能不能开展经营活动?下面,文化产业评论(ID:whcypl)就围绕这些问题,为大家深度解读和揭秘。
国家公园可不可以去旅游观光?
每一个国家公园,都是中国的符号、世界的珍宝。
同时,也是中国最具原始创新力的国家级珍稀景区。这也是让很多旅者心生期待的特殊原因。
那么,未来游客能不能身临其境入园游览呢?虽然国家公园的首要功能,是实现对重要自然生态系统的原真性、完整性保护,但同时兼具科研、教育、游憩等综合功能。稍稍留心便会发现,自东向西,从南到北,这些活生生的国家宝藏其实离我们并不遥远,
早已以各种形态进入我们的生活。
据《武夷山国家公园总体规划》显示,武夷山国家公园位于福建省北部,规划总面积1001.41平方公里,涉及武夷山、建阳、光泽、邵武等四个县市区。武夷山国家公园范围内分布有武夷山国家级自然保护区、武夷山国家级风景名胜区、武夷山国家森林公园、武夷源森林生态旅游区、武夷山天池国家森林公园等8个生态旅游景区(景点),均开展一定程度的保护性或限制性的旅游活动。
△
图为习近平总书记在福建武夷山考察调研时路遇游客(来源:央视时政视频截图)
据武夷山文化体育和旅游局发布的数据显示,2020年,全市共接待旅游者1078.57万人次,恢复至2019年的67.3%,旅游收入228.89亿元,恢复至2019年的63.7%。今年“五一”期间,武夷山累计接待游客42.2万人次,同比2019年增长30.17%;累计实现旅游收入5.07亿元,同比2019年增长49.24%。
△
图为游客在武夷主峰黄岗山山顶眺望(来源:小狐图仙)
5个首批国家公园中,除了武夷山国家公园不乏运营多年、发展相对成熟的旅游胜地外,大熊猫国家公园(四川、陕西、甘肃三省大熊猫主要栖息地整合)四川片区范围的知名旅游景区(景点)相对最多。
据《大熊猫国家公园总体规划》显示,试点区景观资源丰富,拥有国家级森林公园11个、省级森林公园2个;国家级地质公园3个、省级地质公园2个;
国家级风景名胜区4个、省级风景名胜区10个;世界自然遗产地2个。除自然保护地管理机构外,还有旅游经营机构 1107个,文物单位54个。
目前,试点区内依托丰富的景观资源,部分区域开展了形式多样的旅游活动。成规模的有王朗、瓦屋山、西岭雪山、东拉山、青峰峡、佛坪熊猫谷、农博园等22处旅游设施,主要开展观光游览、民族文化探秘、探险体验等活动,年访客量约 4620 万人次。
△
陕西佛坪熊猫谷景区(来源:网络)
据相关媒体报道,“十一”国庆假期前四天,四川黄龙风景名胜区累计接待游客6.5万人次,同比增长30.90%;实现门票收入884.47万元,同比增长25.74%。此外,10月3日四川瓦屋山景区人数因达最高接待上限,向游客发出预警。
△
四川瓦屋山国家森林公园秀美风光(图摄:王媛)
此外,三江源、东北虎豹、海南热带雨林3个国家公园保护范围和区域内,均有森林公园、湿地公园、沙漠公园、地质公园、风景名胜区等在内的各级各类自然保护地。如,海南热带雨林国家公园涵盖的尖峰岭、霸王岭、吊罗山、黎母山、鹦哥岭、五指山、毛瑞等森林公园生态资源可适度开展旅游活动。
三江源国家公园核心保护区面积较大,但园内只有玛多县黄河源国家水利风景区1处,涵盖以玛多县城玛查理镇为整个风景区的接待服务,
包括扎陵湖鄂陵湖景区、冬格措那湖景区和星星海景区三大景区,
规划面积达4547平方公里。目前,只有部分区域仍采取限制性开放。
△
天水一色的星星海(来源:水资讯网)
在东北虎豹国家公园内,分布有大荒沟、森林山等旅游景区以及汪清自然保护区和图们、兰家森林公园,当地已经开展了一些森林体验、科普教育、冰雪运动等旅游活动,因旅游服务设施不完备,接待设施规模较小。
综上所述,与一般意义上可供游览休闲的城市公园、森林公园、地质公园不同,国家公园体制建设始终坚持生态保护第一、国家代表性和全民公益性的理念,努力以最大尺度空间实现可持续发展。
但并不是不要科普和游憩,而是一切都要在有效保护的前提下进行,这也就是全民公益性的题中之义。
不识庐山真面目,只缘身在此山中。也许有天你进入上述某个国家公园所在地的景区,很可能就已经进入了国家公园游览了!只是自己不知道而已。
国家公园能不能进行旅游开发?
也有很多人认为,既然国家公园“实行最严格的保护”,就应该像自然保护区那样封闭起来,不应该有生产、生活等人类活动,更不应该开展旅游开发等经营性项目。
这种认识显然具有片面性。在尊重自然、顺应自然、保护自然的同时,如何实现人类的高质量发展?如何处理好经济发展和环境保护之间的关系呢?新的问题便随之而来。
今年4月22日,在领导人气候峰会上,习主席发表题为《共同构建人与自然生命共同体》的主旨讲话中指:
“中华文明历来崇尚天人合一、道法自然,追求人与自然和谐共生。”其意就是通过构建人与自然的“利益共同体”从而形成“生命共同体”。
△
4月22日晚,国家主席习近平在北京以视频方式出席领导人气候峰会(新华社记者李响摄)
10月12日在《生物多样性公约》第十五次缔约方大会领导人峰会上,习主席在主旨讲话中再次做出了鲜明回答:
“良好生态环境既是自然财富,也是经济财富,关系经济社会发展潜力和后劲。我们要加快形成绿色发展方式,促进经济发展和环境保护双赢,构建经济与环境协同共进的地球家园。”
那么,国家公园是否允许投资开发?能不能开展经营活动?早在2017年9月中办国办印发《建立国家公园体制总体方案》中就给出了答案。
如《方案》明确,严格规划建设管控,除不损害生态系统的原住民生产生活设施改造和自然观光、科研、教育、旅游外,禁止其他开发建设活动。
这里面有两层涵义。一是国家公园内实施开发建设活动必须符合《国家公园总体规划》要
求
;
二是除不损害生态系统的原住民生产生活设施改造和自然观光、科研、教育、旅游外,禁止其他开发建设活动(重点问题说三遍)。
也就是说,“自然观光、科研、教育、旅游”等涉旅活动具
有排他
性。
通过解析《建立国家公园体制总体方案》不难发现,国家公园的首要功能是生态保护,同时兼具科研、教育、游憩等综合功能,可以为公众提供亲近自然、体验自然、了解自然的游憩机会。不过,开放或开发到何种程度,要结合每个国家公园具体规划和实际情况。
2018年1月国家发改委印发《三江源国家公园总体规划》,在“功能分区和定位”中明确,以一级功能分区明确空间管控目标,以二级功能分区落实管控措施。将一级功能区划分为“核心保育区、生态保育修复区、传统利用区”,实行差别化管控策略,实现生态、生产、生活空间的科学合理布局和可持续利用。
同时,在“三江源国家公园功能区”划分中明确,
传统利用区,是国家公园核心保育区以外的区域,生态状况总体稳定,是当地牧民的传统生活、生产空间,是承接核心保育区人口、产业转移与区外缓冲的地带。按照土地利用总体规划,对城乡建设用地进行严格管控。
同理,国家公园是坚持保护第一原则基础上,最大限度做到了园区内外统筹兼顾。因此,
在国家公园传统利用区缓冲区、实验区和非自然保护区,可依规限制性布局游客接待、交通运输、自驾营地等公共服务设施,
不但可能减少人为活动对园区核心保育区和生态修复区的干扰和影响,还可以提升国家公园生态经济效益。
△
甘南尕秀村藏寨露营地
同时,在地处三江源国家公园澜沧江源园区核心区域的昂赛乡,已经开展了第一个生态体验特许经营活动的试点。目前,主要步及昂赛乡21户生态体验接待家庭,生态体验行程包括雪豹寻踪、观鸟之旅、徒步探秘、牧民生活体验、幽谷观星等。截至2020年12月,昂赛自然体验项目已为社区带来逾136万元的总收益,其中社区公共基金约48万元。
另据三江源国家公园官网消息,今年4月23日,青海省政府在打造国际生态旅游目的地专题会上强调,青海将按照既保护好生态环境,又展示青藏高原生态文明高地的目标,实施生态旅游核心品牌培育行动,高质量打造国际生态旅游目的地。这也意味着随着三江源国家公园的设立,将为青海生态旅游带来不可估量的“国家名片”效应。
此外,在5个首批国家公园总体规划和专项规划中,均遵循保护第一、合理利用、永续发展的原则,
探索建立“政府主导、管经分离、多方参与”的特许经营机制,
调动企业和社会各界,特别是当地社区参与的积极性,提升其存在感、获得感,共享国家公园生态红利。
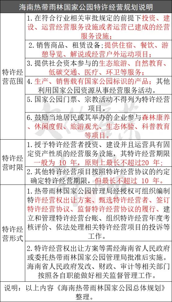
每个国家公园都有不同类型和特殊要求。例如,《海南热带雨林国家公园总体规划》明确,其中经营范围主要包括:
投资、建设、运营经营服务设施;销售商品、租赁设备;提供住宿、餐饮、游憩导览、解说服务;参与的生态旅游、自然教育等服务;生产、销售载有国家公园标识的产品;参与森林康养、休闲度假、旅游观光、生态体验、科普教育项目等五个方面。
总体而言,国家公园在项目开发和特许经营准入方面,每个公园都有差异化。其中最接近旅游业市场开发或运营条件的应该是海南热带雨林国家公园,
其主要为热带雨林(森林)保护区,园内保护措施的可控性较强,这也为今后发展生态、康养和研学等旅游业态提供了先天优势。
结语
首批5个国家公园的设立,仅仅是我国生态保护事业的一个新起点。中办国办印发的《建立国家公园体制总体方案》提出,到2020年,建立国家公园体制试点基本完成,整合设立一批国家公园,分级统一的管理体制基本建立,国家公园总体布局初步形成。到2030年,国家公园体制更加健全,分级统一的管理体制更加完善,保护管理效能明显提高。
因此,对于国家公园来说,虽然在8年多的试点探索中,在生态修复、体制机制和保护措施等方面积累了不少经验,但也面临着如何平衡自然保护与当地社区经济社会发展?如何利用国家公园做大做强生态品牌?如何走出一条符合中国特色社会主义国情的国家公园建设之路?等诸多挑战和关键问题。
然,任何改革不是一蹴而就,要破解这些难题还有很长的路要走。正如习主席出席《生物多样性公约》第十五次缔约方大会领导人峰会发表主旨讲话中重申的这一句话:“人不负青山,青山定不负人!”
话题互动
您对首批国家公园有何看法
?
欢迎在留言区发表您的观点
推荐阅读
推荐收听
率性而为的央视“六公主”,是亮点也是局限
汉服破圈,是怎么做的?又是什么在推动的?
脱口秀取代《奇葩说》,我不意外
当直播杀入出版界,一元卖书是蝗虫之灾还是行业突围?
美国环球迪士尼、日本任天堂,仙侠能捍卫中国主题乐园的尊严吗?
订阅关注
行业窗口与顶尖新媒体【文化产业评论】已运维3000多期(持续8年有余,跨越3000多天),推送文化、旅游、体育领域专业优质文章7000多篇。【文化产业评论】始终秉承权威、专业、准确、及时、实用的特点,聚焦文化、旅游、体育等行业前沿动态、发展思考,直面新时代行业发展重大问题,融汇行业内外精英的观察和理解,得到了全国从中央到地方各级政府公务员、企事业单位负责人、精英从业者的高度关注与大力支持,亦架设起沟通各方的畅通渠道,是中共中央宣传部、国家发展和改革委员会、文化和旅游部、国家广播电视总局、国家电影局、国家新闻出版署、国家文物局、国家体育总局等有关部门,各地市政府,以及全国各文化、旅游、体育企业的重要助手。欢迎订阅关注!
交流/咨询/合作
请加主编微信号:7759813
点击下方【阅读
原文】加入「文化产业评论」,这里,是你的舞台~
喜欢这
篇吗?分享、点赞、在看,都安排上~
请
给小军哥
打赏,
您的打赏,平台都会给到作者个人
预览时标签不可点
微信扫一扫
关注该公众号
知道了
微信扫一扫
使用小程序
取消
允许
取消
允许
:
,
。
视频
小程序
赞
,轻点两下取消赞
在看
,轻点两下取消在看