第3396期文化产业评论
人生一世,草木一秋。谁都曾年轻,谁都有老去的那一天。
当一位两鬓斑白的老爷爷因不会使用智能手机,无法进入景区而眉头紧锁。当一位脚步蹒跚的老奶奶戴着老花镜依旧看不清手机屏幕上的字体 ……
数字时代高速发展,而部分老年群体却因怵网、技术鸿沟等原因而被抛在了时光之外,只能远远看着数字列车奔涌向前,停留原地,暗自感伤。
△图片来自互联网
但是,数字社会的红利从来都不应该只有年轻人享受。其中,在老年群体热衷的智慧文旅领域尤其如此。
据央视财经《中国经济生活大调查》,60岁以上的老人在旅游上增加的消费高于其他所有年龄层,对旅游的贡献力问鼎首位,旅游正成为老年人的新型社交方式。携程数据显示,银发一族的旅游消费需求和消费水平显著提升,2021年4月至10月,50后、60后人均花费同比增长35%,增幅超过90后、00后的22%。
△图片来自互联网
与此相比,我国智慧旅游的适老化却仍在探索中缓慢前行。
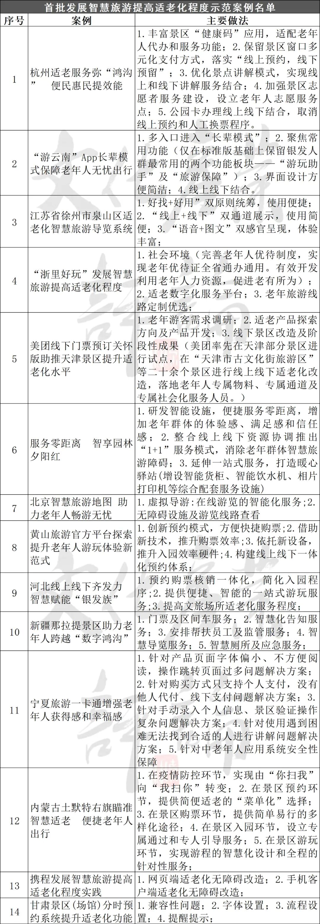
近日,文旅部公布《首批发展智慧旅游提高适老化程度示范案例名单》,全国范围内14个案例入选。这些案例都有哪些?凭什么成为示范?又探索出哪些宝贵的经验?这份名单,或许能告诉我们答案。
△图片来自互联网
△2019年分年龄段国内旅游人数
(来源:《中国国内旅游发展年度报告2021》)
此次《首批发展智慧旅游提高适老化程度示范案例》发布,全国范围内14个案例入选,旨在全面解决老年人“数字鸿沟”问题。
据笔者观察,14个案例主要呈现以下特点。
形式改造:从线上到线下打通智能平台、公共设施与服务
从形式上看,智慧旅游提高适老化程度的改造主要分为线上和线下两部分,其中,线上设计多针对智能化应用在功能上的适老化改造,线下则针对公共设施与服务模式的改进。
在线上适老化方面,面向游客端的旅游综合服务平台“游云南”App上线了“长辈模式”,通过优化界面、简化程序、增大字体等方式,更好满足老年人的实际上网需求。其着眼应用数据分析,聚焦常用功能,针对老年群体对识花草功能使用率较高的特点,为其在游玩中提供拍照辨识植物的服务;针对老年群体在线投诉和在线退货操作流程多的问题,则提供电话投诉和退货方式,方便其一键拨号;紧急呼救功能则帮助老年用户快速识别准确位置,实现快速求助。
江苏省徐州市泉山区则建设了适老化智慧旅游导览系统,在A级旅游景区、公园、街区等游客和市民集聚区设立了125套“智慧旅游导览牌”,重要点位全覆盖,并与手机端“掌上游泉山”智慧旅游导览系统互联互通,与“泉域旅游”公众号结合,构建线路展示、周边服务、位置导航等功能。
“北京智慧旅游地图”则聚焦智慧地图、虚拟导游和游玩推荐三方面,基本实现北京旅游资源点的基础信息查询。
“虚拟导游”实现了全市227家A级旅游景区、17家老年人文化旅游接待基地、94家红色旅游景区的虚拟导游在线查看。
同时对全市140家无障碍游览等级旅游景区进行了电子地图标注,并增加无障碍游览线路的查询内容,更在“公共设施”层面完成添加1143个智慧厕所点位及厕所面积、无障碍厕位数量等公共服务信息。
新疆那拉提景区则利用大数据和“智游那拉提”线上平台,为老年游客提供位置服务、票务服务等,实现基于位置的导览、导购、导航、求助等一键式服务,并积极推进厕所升级,打造智慧厕所及提供应急服务。
在线下方面,适老化改造则主要聚焦景区设施与服务模式的智能化升级。
如颐和园东宫门打造的集智慧化、数字化、可视化于一体的智慧游客服务中心,目前建设完成北京首个公园智慧游客服务系统,通过研发智能设施,在游客中心咨询大厅内打造服务信息大屏、资讯查询、物联网终端一体机等智能设备。
景点介绍、路线参考、虚拟游园等功能一屏即览、一点即查,并具备大屏幕、大字体、大音量等适老化特征。
在服务上,颐和园则推出“1+1”服务模式,设置扶老助残公益岗, 1对1帮助老年人等技术困难人群进行预约码等操作。
黄山风景区为提升游客服务质量,依托新设备推升入园效率。2021年,黄山风景区推进景区“门索合检”,并使用最新检票设备,满足人脸入园及刷社保卡入园。家人提前选择拍照方式订票,老年人到达景区后只需对准识别设备即可入园,实现了从无接触式购票到无接触式入园。
全环节适老化:从预约购票到入园体验实现全流程升级
在智慧旅游的全环节上,则是将智能化、数字化贯穿疫情防控、景区预约、购票、入园、游玩体验等多个环节,实现了全流程的适老化服务。在疫情防控、景区预约和购票上,杭州适老化服务等多个案例通过“一码通行”、“20秒入园”应用场景、一卡通、多种支付手段、刷脸通行、亲友代办预约、他人代付等,实现了老年群体高效、快速购票与入园。
在游玩体验上,则通过智慧导览、VR全景虚拟旅游、一键进入虚拟频道、老年旅游线路定制等,不断优化老年群体的旅游体验。同时,多个案例尤其关注智慧厕所的建设,通过加入智慧引导系统、遇突发事件一键式按钮报警等,避免老年游客“厕所猝死”事件的发生。
此外,多个案例均设置了针对老年游客的专属通道,老年人服务专属窗口、定制特殊服务、预留特殊通道等,为老人提供专人引导服务,更上线“长辈模式”“关怀版”等,为其带来个性化、人文化的游玩体验。
智能产品适老化:从字体放大到语音播报实现功能升级
而在智能产品的升级上,则从老年群体身体状况与需求痛点出发,多聚焦字体放大、语音播报、语音导览、图文并茂等功能优化,伴以界面设计简洁、去除广告、应减尽减等,减少广告对老年人的不良诱导,为其营造清净的智慧旅游环境。
以老年人为中心,以科技为驱动,
案例经验有哪些?
14个示范案例涵盖杭州、浙江、河北、云南、甘肃等省份,以及江苏徐州、天津、内蒙古土默特右旗等市、镇,和安徽黄山、北京颐和园、新疆那拉提景区等景区,多为地方政府、企业以省、市、旅游景点为试点,探索智慧旅游提升适老化程度的经验,虽然具有相当的地域特色,但更多的是普适的经验,在笔者看来,示范经验主要有以下几点。
首先,智慧旅游适老化提升要以老年用户为中心,从老年视角出发,由老年用户评估。适老化,顾名思义为适应老年人需求与习惯的设计,因此以老年用户为中心是关键。在适老化设计中,要更多地从老年群体视角出发去思考、设计,通过市场调研、数据分析、实地采访等手段,真切了解老年群体在出游中遇到的难点与痛点,倾听其心声。
同时,适老化效果也应由老年群体评估,通过跟踪老年群体对智能旅游产品的下载量、口碑、评价等反馈及时作出优化,从而更具针对性地改善旅游痛点,让适老化改造真正高效便捷、令人满意。
其次,安全、便利是基础,创意体验则是锦上添花。通过总结以上的14个案例,我们会发现,从预约购票、入园体验,到一卡通行、智慧厕所建设等,所有功能的优化最终都以满足老年群体的安全性、便利性为基础。在满足老年群体快速、安全、便捷完成预约入园一条龙服务的基础上,智慧导览,VR地图、电子手绘地图等升级服务才是锦上添花。
最后,提供专属老年群体的个性化设计,是“对症下药”、解决痛点的关键。
之所以智慧旅游要进行适老化设计,正因为老年群体在旅游体验中存在感知度不强、流程操作复杂、产品理解有难度、使用不安全等痛点,有该群体自身身体机能及行动特征所在,区别于其他群体。
因此在适老化改造中,要更加洞悉老年群体旅游需求,对症下药,如通过去除广告、放大字体、老年旅游线路定制等,为其提更多专属引导与服务,这也是适老化设计个性化、人文化、包容化的体现。
社会对老年群体的关爱,是社会包容与人文温度的体现。《首批发展智慧旅游提高适老化程度示范案例》的发布,是以智慧旅游为切口,对适老化改造的一次有益探索与实践,也是适老化在未来社会进行各领域全面改造的“抛砖引玉”,有望拓展至老年医疗、出行、教育、消费等新层面,更有望在优化改进中从单个景点、城市拓展至全国各地,普惠各方。
毫无疑问的是,数字时代下的适老化改造,是一次难题与挑战,也是新蓝海与新机遇,将为银发经济的茁壮生长撒下种子,孕育土壤。