微信号 cyberlawrc
功能介绍 腾讯公司设立的社会科学研究机构,依托腾讯公司多元的产品、丰富的案例和海量的数据,围绕产业发展的焦点问题,通过开放合作的研究平台,汇集各界智慧,共同推动互联网产业健康、有序的发展,致力于成为现代科技与社会人文交叉汇聚的研究平台。
作者
农村老人是如何被留下来的?
留守给农村老人带来了
哪些直接的影响?
以数字化助力农村留守老人
“再社会化”
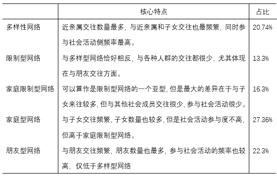
表1农村老年人的社会网络类型及其占比[i]
总结与讨论
后记
写农村留守老人的文章不算多,我理解可能是因为这个问题不好回答。我们自己去过不少农村调研,其实也没有成熟的解决方案。可见“数字科技”不是所有社会问题的“万能解药”,但是前进一点是一点,能“助攻”多少算多少,星星微光也可以照亮夜晚,给他/她们带去慰藉和温暖。这就是我们所理解的数字微光和力量。
参考资料:
/ 往期文章
你“在看”我吗?
微信扫一扫关注该公众号