点击下方进入小程序,涨停板不错过!⤵️
今日盘后传来消息,工信部答复政协第十三届全国委员会第四次会议第4815号(工交邮电类523号)提案称,将组织有关标准研究机构适时开展钠离子电池标准制定,并在标准立项、标准报批等环节予以支持。
从上个月29号,宁德时代发布钠离子电池,让钠离子概念股成为前段时间市场关注的焦点,到今天相关提案再次得到工信部的答复,想必又将引爆钠离子电池相关概念。
钠离子电池作为业界公认的下一代电化学储能技术,凭借成本低、安全性能高、低温性能好、循环寿命长等特点,可广泛应用于低速电动车、家庭储能、可再生能源接入、5G通讯基站、数据中心等大规模储能装置。
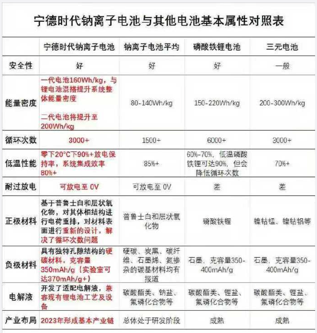
这种电池的主要性能指标:
1、电芯单体能量密度已经达到了160Wh/kg;
2、在常温下充电15分钟电量就可以达到80%,具备了快充能力;
3、在零下20°C低温的环境下,仍然有90%以上的放电保持率;
4、在系统集成效率方面,可以达到80%以上。
小薇精选了几只钠离子电池相关概念股,供大家参考:
1、格林美(002340)。公司已完成了钠离子电池材料的相关研发,已交送下游客户测试。格林美一直是小薇比较关注的股票之一,公司在废旧电池的处理,钴镍资源等的回收处理等方面处于市场前列,在目前碳中和的大背景下,格林美的长期表现值得期待。
2、华阳股份(600348)。公司此前称,全资子公司新阳能源拟投资新建“钠离子电池正极材料千吨级生产项目”“钠离子电池负极材料千吨级生产项目”两个项目,总投资合计1.4亿元。华阳股份今年以来表现非常强势,目前股价处于阶段的高位,需要注意追高风险。
3、圣阳股份(002580)。公司与院士工作站等单位联合开发的高环保、高循环性钠离子电池已经通过实验阶段,进入样品测试,目前测试结果符合预期目标,效果良好。
4、新筑股份(002480)。公司参股的奥威科技一直在做钠离子电容器的研发等。
5、中盐化工(600328)。2020年金属钠产能为6.5万吨,占全球产能的40.5%,规模与技术优势处于行业领先位置。公司还有氯酸钠产能16万吨,占国内产能的25%。
其他钠离子电池概念股:
百川股份、、山东章鼓、鹏辉能源、*ST猛狮、天能股份、百合花、容百科技、沃尔核材、翔丰华、浙江医药、欣旺达、中国长城、南风化工、宁德时代。
近期锂电,新能源板块表现抢眼,氢能源、磷化工,半导体、军工等也是轮番引领市场,小薇为大家梳理出了此前的相关文章,具体个股名单:↓↓↓
收藏!氢能源概念引爆市场,最全低位绩优氢能概念股汇总(股票名单)
“磷化工”逆势大涨,会是下一个盐湖提锂?这9只风口潜力股,值得收藏研究!
无“锂”不欢!锂电池掀涨停潮,2021锂电池行业最全龙头股名单(收藏)
美军机落地台湾,引爆军工板块逆势大涨!核心军工股名单汇总!(收藏)
点击关注⤵️
文章内容仅供参考,不构成投资建议,股市有风险,投资需谨慎。喜欢本篇内容的朋友可点击上方名片关注我们,最后请诸位随手戳右下方“在看”支持!