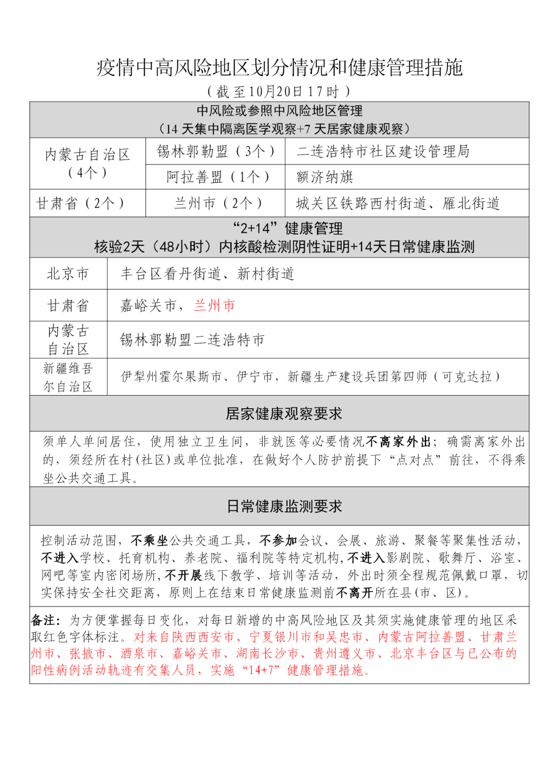
一、鉴于北京市丰台区新增1例确诊病例,要求丰台区看丹街道、新村街道人员非必要不离开本区,原则上禁止出京,确需出京须持 48 小时内核酸检测阴性证明;甘肃省兰州市规定非必要不离兰,确需离兰的需凭健康码绿码和48小时核酸检测阴性证明通行。根据省疫情防控办〔2021〕70 号文件精神,对10月5日以后自北京市丰台区看丹街道、新村街道和甘肃省兰州市的来丽返丽人员实行“2+14”健康管理措施。
二、鉴于宁夏回族自治区吴忠市新增1例确诊病例,各地各单位须切实加强基层自主排查,倡导对吴忠市的来丽返丽人员主动做一次核酸检测;对10月5日以来有吴忠市旅居史且与该确诊病例有接触史或行程轨迹有交集的人员,严格落实核酸检测和“14+7”健康管理措施。
三、各地各单位应结合实际,细化疫情防控措施,加强重点地区来丽返丽人员排查,及时落实健康管理各项工作,并妥善细致加强相关人员引导和服务。同时要求广大群众科学佩戴口罩、勤洗手、常通风、不聚集,保持安全社交距离,咳嗽、打喷嚏时注意遮挡,使用公筷公勺,养成良好的卫生习惯。
出入医院、养老院、旅游景点、影剧院、车站、商场、宾馆酒店、各类市场等公共场所时应积极配合测温、亮码、戴口罩等防控措施,并从即日起全面恢复查验行程卡。
文章来源:健康丽水
责任编辑:孙蓓蓓 编辑:施会强