关于有序开放琼海市密闭经营场所的通告
(通告2022年第78号)
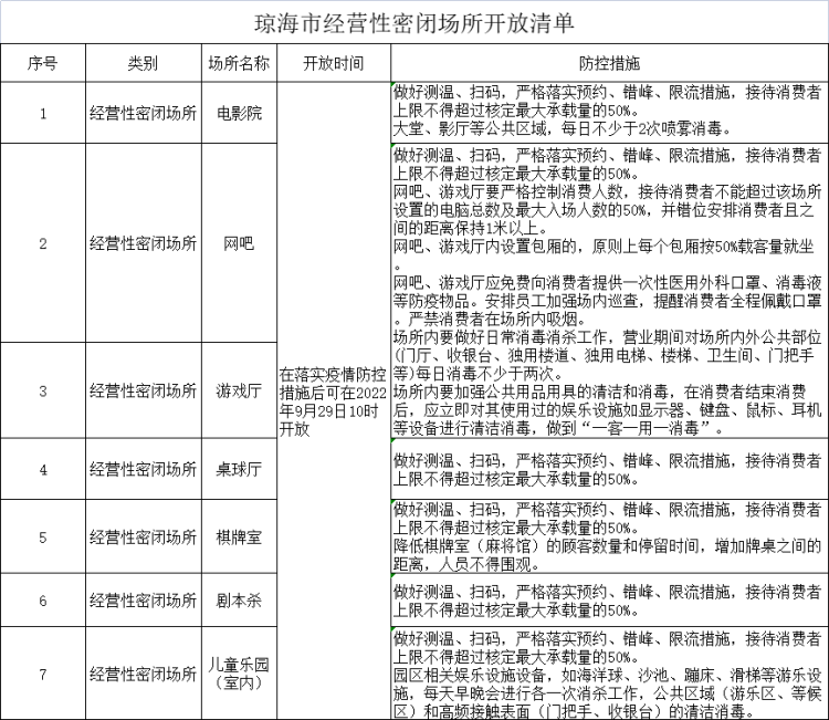
为科学精准做好疫情防控工作,统筹推进疫情防控和经济社会发展,市疫情防控指挥部综合研判,决定在严格落实疫情防控措施基础上,于2022年9月29日10时起,除酒吧、ktv暂不开放外,电影院、网吧、棋牌室、桌球厅、游戏厅、剧本杀、儿童乐园(室内)等其他密闭经营场所有序开放。现将有关事项通告如下:
一、做好从业人员健康管理。各密闭经营场所要严格落实疫情防控主体责任,做好从业人员健康管理,对7天内有高、中风险地区返回琼海的从业人员严禁返岗,对低风险返回琼海的从业人员实行“三天两检”均为阴性方可上岗,对无风险地区的从业人员持48小时内核酸检测阴性证明方可上岗。
二、密闭经营场所安全排查和清洁消毒。在恢复开放前,须对所有风险点位进行排查,排除安全隐患,对场所内的风险点位进行全方位消毒。
三、设置“扫码测温岗”。在密闭经营场所入口设置测温岗、张贴地点码、行程码、“一米线”距离标识。
四、严格场所人数和间距。有序开放后,严格落实扫码测温、查验地点码及行程码,按最大载客量50%严格控制人流密度,避免人员聚集。
五、严格落实个人防护措施。进入各密闭经营场所要做好个人防护,主动扫地点码,同时积极配合工作人员做好查验体温、海南健康码(绿码)、行程卡、72小时内核酸阴性证明。
各密闭经营场所要强化主体责任,严格落实防控措施,如发现存在措施落实不到位,将予以采取警告、关停等措施。对拒不执行疫情防控规定的,依法进行处罚;情节严重的,将依法追究刑事责任。
琼海市新型冠状病毒肺炎疫情
防控工作指挥部
2022年9月29日
更多新闻
►田志强在全市领导干部大会上强调 苦干第四季度 打好收官战 推动琼海在高质量发展道路上迈出坚毅步伐
►田志强到博鳌、中原调研美丽乡村建设工作时强调:让群众共享美丽乡村建设“红利”
►市人大常委会组织人大机关离退休老干部开展“庆国庆 话重阳 喜迎党的二十大”主题党日活动
有理 有度 有物 美食 美景 美文!
长按下方二维码,即刻下载家园琼海APP
带您掌握琼海最新资讯 了解琼海大事小情!
长按下方二维码,关注琼海市融媒体中心微信公众号!