
2023年
沈阳要加速奔跑喽
↓↓↓
首批30个重大项目
是这样选出来的
↓↓↓
项目选取主要考虑这些方面因素
√投资规模大
√行业引领作用强
√代表高质量发展方向
√质量效益突出
√对城市空间功能有较大提升
√社会影响力大
……
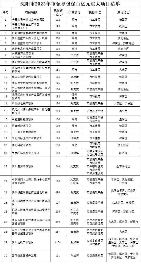
产业转型领域重点推进:总投资102亿元的华晨宝马全新动力电池、总投资100亿元的亿纬锂能储能与动力电池等6个重大项目;
创新驱动领域重点推进:总投资200亿元的IC装备产业园(机器人产业园)、总投资192亿元的沈阳浑南科技城产业园区等7个重大项目;
基础设施领域重点推进:总投资137亿元的沈飞机场迁建及产业园区建设、总投资205亿元的机场二跑道及枢纽设施功能提升等6个重大项目;
民生保障领域重点推进:总投资244亿元的沈阳清洁取暖、总投资170亿元的东北国际医疗产业城等6个重大项目;
节能环保领域重点推进:总投资130亿元的华润热电联产、总投资100亿元的协鑫新能源等5个重大项目。
2023年市领导包保百亿元重大项目
有这些
↓↓↓
华晨宝马全新动力电池项目
沈阳航空动力产业园项目
为推进项目建设提质提效
建立了五项包保机制
↓↓↓
建立专班工作机制
每个重大项目一位市领导包保,由负责部门、负责地区共同组建工作专班,建立一个重大项目、一位市领导、一个工作专班、一套方案、一抓到底的“五个一”推进机制;
实施重大项目工作台账机制
每个重大项目建立推进工作台账,明确时间表、路线图,确定年度目标、明确时间节点和工作任务,实施挂图作战、进度动态跟踪、红绿灯管理;
压实项目推进调度机制
市委、市政府每月听取30个百亿元以上重大项目汇报,解决重大项目的受阻问题。市领导对重大项目每周调度,对照工作台账,推进项目开工、完成投资进度等,确保项目按照计划有序推进;
完善项目问题解决机制
市领导每周专题协调解决负责的重大项目涉及的受阻问题。项目专班每周对国家、省、市相关支持政策进行梳理,针对性帮助项目单位解读、争取、落实政策;
做强项目要素保障机制
全力保障项目资金需求,做好金融机构对接,积极为项目争取国家、省各类资金支持;全力保障项目用地需求,推动重大项目用地应保尽保;全力保障项目手续办理,创新审批模式,尽快完成重大项目的审批工作,实现开工建设。
沈阳将持续发挥项目有效投资对经济社会发展的关键作用,以重大项目扩投资、稳增长、增后劲,推动重大项目早开工、早建设,实现突破性进展,进一步推进产业发展与转型、城市发展与转型、社会发展与转型,在振兴发展中展现更大担当和作为!

来源:沈阳发布微信公众号